2024年新高考物理资料 专题03 力与曲线运动(讲义)(解析版).docx本文件免费下载 【共30页】

2024年新高考物理资料 专题03 力与曲线运动(讲义)(解析版).docx
2024年新高考物理资料 专题03 力与曲线运动(讲义)(解析版).docx
2024年新高考物理资料 专题03 力与曲线运动(讲义)(解析版).docx
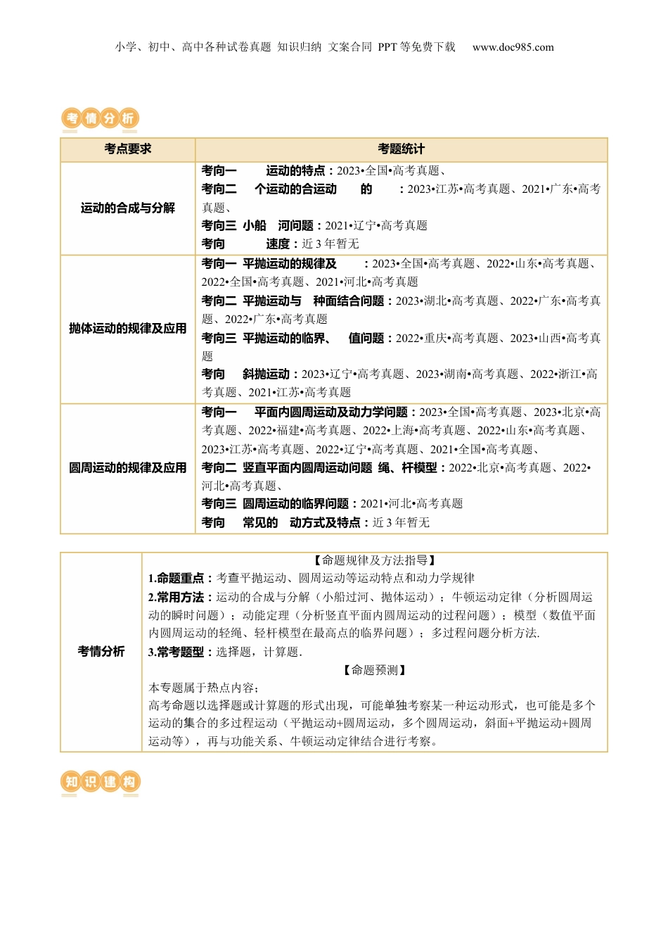
小学、初中、高中各种试卷真题知识归纳文案合同PPT等免费下载www.doc985.com第03讲力与曲线运动目录考点一运动的合成与分解.........................................4........4.............51.曲线运动的四大特点..........................................52.两个互成角度的直线运动的合运动性质的判断53.小船渡河问题......................................................54.牵连速度..............................................................6..................7考点二抛体运动的规律及应用................................10......10...........141.平抛运动的规律及推论....................................142.平抛运动与各种面结合问题............................153.平抛运动的临界问题........................................174.斜抛运动及解题思路........................................17................18考点三圆周运动的规律及应用................................22......22...........241.水平面内圆周运动的动力学问题....................242.竖直平面内圆周运动问题的解题思路............243.绳子模型与轻杆模型对比................................254.圆周运动几种常见的临界条件........................255.常见的传动方式及特点....................................26................26小学、初中、高中各种试卷真题知识归纳文案合同PPT等免费下载www.doc985.com小学、初中、高中各种试卷真题知识归纳文案合同PPT等免费下载www.doc985.com考点要求考题统计运动的合成与分解考向一曲曲运动的特点:2023•全国高考真题、•考向二曲个运动的合运动曲曲的曲曲:2023•江苏高考真题、•2021•广东高考•真题、考向三小船曲河问题:2021•辽宁高考真题•考向曲曲曲速度:近3年暂无抛体运动的规律及应用考向一平抛运动的规律及曲曲:2023•全国高考真题、•2022•山东高考真题、•2022•全国高考真题、•2021•河北高考真题•考向二平抛运动与曲种面结合问题:2023•湖北高考真题、•2022•广东高考真•题、2022•广东高考真题•考向三平抛运动的临界、曲值问题:2022•重庆高考真题、•2023•山西高考真•题考向曲斜抛运动:2023•辽宁高考真题、•2023•湖南高考真题、•2022•浙江高•考真题、2021•江苏高考真题•圆周运动的规律及应用考向一曲平面内圆周运动及动力学问题:2023•全国高考真题、•2023•北京高•考真题、2022•福建高考真题、•2022•上海高考真题、•2022•山东高考真题、•2023•江苏高考真题、•2022•辽宁高考真题、•2021•全国高考真题、•考向二竖直平面内圆周运动问题绳、杆模型:2022•北京高考真题、•2022•河北高考真题、•考向三圆周运动的临界问题:2021•河北高考真题•考向曲常见的曲动方式及特点:近3年暂无考情分析【题规律及方法指】命导1.命题重点:考平抛运动、圆周运动等运动特点和动力学规律查2.常用方法:运动的合成与分解(小船过河、抛体运动);牛顿运动定律(分析圆周运动的瞬时问题);动能定理(分析竖直平面内圆周运动的过程问题);模型(数值平面内圆周运动的轻绳、轻杆模型在最高点的临界问题);多过程问题分析方法.3.常考题型:选题,计算题.择【题测】命预本题属于点内容;专热高考题以选题或计算题的形式出现,可能考察某一种运动形式,也可能是多个命独择单运动的合的多过程运动(平抛运动集+圆周运动,多个圆周运动,斜面+平抛运动+圆周运动等),再与功能关系、牛顿运动定律结合进行考察。小学、初中、高中各种试卷真题知识归纳文案合同PPT等免费下载www.doc985.com小学、初中、高中各种试卷真题知识归纳文案合同PPT等免费下载www.doc985.com考点一运动的合与成分解1.(2023·全国·考高真)小车在水平地面上沿轨道从左向右运动,动能一直增加。如果用带箭头的线段表示小车在轨道上相应位置处所受合力,下列四幅图可能正确的是()A.B.C.D.【考向】曲线运动的特点【答案】D【详解】AB.小车做曲线运动,所受合外力指向曲线的凹侧,故AB错误;CD.小车沿轨道...

1、当您付费下载文档后,您只拥有了使用权限,并不意味着购买了版权,文档只能用于自身使用,不得用于其他商业用途(如 [转卖]进行直接盈利或[编辑后售卖]进行间接盈利)。
2、本站所有内容均由合作方或网友上传,本站不对文档的完整性、权威性及其观点立场正确性做任何保证或承诺!文档内容仅供研究参考,付费前请自行鉴别。
3、如文档内容存在违规,或者侵犯商业秘密、侵犯著作权等,请点击“违规举报”。

碎片内容

与本文档类似文档
高考物理复习  第十三章 第2课时 实验十五:探究变压器原、副线圈电压与匝数的关系.docx
高考物理复习 第十三章 第2课时 实验十五:探究变压器原、副线圈电压与匝数的关系.docx
免费
0下载
精品解析:江苏省泰州市兴化市2023-2024学年高三上学期12月第四次阶段测试物理试题(原卷版).docx
精品解析:江苏省泰州市兴化市2023-2024学年高三上学期12月第四次阶段测试物理试题(原卷版).docx
免费
0下载
2023《微专题·小练习》·物理·L-5专题70电磁感应中的图象问题.docx
2023《微专题·小练习》·物理·L-5专题70电磁感应中的图象问题.docx
免费
4下载
高考物理复习  题型必刷练5 “13单选+2多选”(原卷版).docx
高考物理复习 题型必刷练5 “13单选+2多选”(原卷版).docx
免费
0下载
高考物理复习  选择题考点专项训练2“刹车类”模型与“0-v-0”模型(后附解析).docx
高考物理复习 选择题考点专项训练2“刹车类”模型与“0-v-0”模型(后附解析).docx
免费
0下载
2017年上海市高中毕业统一学业考试物理试卷(原卷版).doc
2017年上海市高中毕业统一学业考试物理试卷(原卷版).doc
免费
19下载
高考物理专题76 实验七:伏安法测电阻(原卷卷)-十年(2014-2023)高考物理真题分项汇编(全国通用).docx
高考物理专题76 实验七:伏安法测电阻(原卷卷)-十年(2014-2023)高考物理真题分项汇编(全国通用).docx
免费
0下载
2023年高考物理试卷(海南)(空白卷).docx
2023年高考物理试卷(海南)(空白卷).docx
免费
0下载
2016年海南省高考物理试卷往年高考真题.doc
2016年海南省高考物理试卷往年高考真题.doc
免费
0下载
2025年新高考物理资料  第35讲 原子结构与原子核(原卷版).docx
2025年新高考物理资料 第35讲 原子结构与原子核(原卷版).docx
免费
0下载
2025年新高考物理资料  第38讲   带电粒子在电场中运动的综合问题(讲义)(原卷版).docx
2025年新高考物理资料 第38讲 带电粒子在电场中运动的综合问题(讲义)(原卷版).docx
免费
1下载
2014年浙江省高考物理(原卷版).doc
2014年浙江省高考物理(原卷版).doc
免费
25下载
高考物理专题45 带电粒子在有边界磁场运动(解析卷)-十年(2014-2023)高考物理真题分项汇编(全国通用).docx
高考物理专题45 带电粒子在有边界磁场运动(解析卷)-十年(2014-2023)高考物理真题分项汇编(全国通用).docx
免费
0下载
2024年新高考物理资料 第1章 专题强化1 运动图像问题.docx
2024年新高考物理资料 第1章 专题强化1 运动图像问题.docx
免费
0下载
2025年新高考物理资料  专题06 抛体运动及运动的合成与分解- (解析版).docx
2025年新高考物理资料 专题06 抛体运动及运动的合成与分解- (解析版).docx
免费
0下载
新课改高中物理 高考复习03 A重力、弹力、摩擦力 基础版学生版.docx
新课改高中物理 高考复习03 A重力、弹力、摩擦力 基础版学生版.docx
免费
2下载
2025年新高考物理资料  第35讲   电场中的功能关系及图像问题(练习)(原卷版).docx
2025年新高考物理资料 第35讲 电场中的功能关系及图像问题(练习)(原卷版).docx
免费
1下载
2008年高考物理真题(浙江)(空白卷).doc
2008年高考物理真题(浙江)(空白卷).doc
免费
0下载
2001年广东高考物理真题及答案(图片版).doc
2001年广东高考物理真题及答案(图片版).doc
免费
9下载
新课改高中物理 高考复习14 A功能关系、能量守恒定律 基础版学生版.docx
新课改高中物理 高考复习14 A功能关系、能量守恒定律 基础版学生版.docx
免费
22下载
我的小文库
实名认证
内容提供者

提供高质量免费文档试卷下载,如果满意请告诉您身边的人,如果不满意请告诉我们,您的意见对于我们很重要,是我们不断进步的动力

阅读排行

确认删除?
回到顶部
客服号
  • 客服QQ点击这里给我发消息
QQ群
  • QQ群点击这里加入QQ群
提交所需资料详情,我们来帮找资料