2024年新高考物理资料 重难点18 近代物理(解析版).docx本文件免费下载 【共19页】

2024年新高考物理资料 重难点18  近代物理(解析版).docx
2024年新高考物理资料 重难点18  近代物理(解析版).docx
2024年新高考物理资料 重难点18  近代物理(解析版).docx
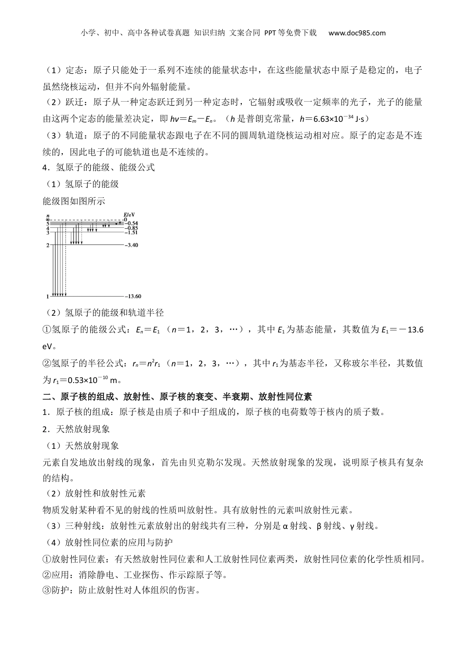
小学、初中、高中各种试卷真题知识归纳文案合同PPT等免费下载www.doc985.com1.命题内容方面:近代物理初步的主要考点包括:①氢原子光谱、氢原子能级结构和能级公式;②原子核、核反应方程和核能;③光电效应、爱因斯坦光电效应方程。2.命题形式注重板块内的知识综合,知识跨度大。注重于物理学史的联系,特别在考查核反应方程时,一定要注意必须是经过证实了的核反应才能写出正确的核反应方程,也因此才有原子核的衰变、人工转变、裂变聚变等不同的说法。3.特别要加深理解近代物理初步的有关知识的逻辑推理,如能级的知识主要是以氢原子为例进行阐述的,命题时可以通过其他原子来进行研究性考查,量子论和物质波的有关知识,高考命题时往往与动量守恒联系在一起,只有扎实掌握好近代物理初步的基础知识、具备一定的综合能力和较高的拓展迁移能力。4.注重生活与近代物理相关的现象的解释。一、氢原子光谱、氢原子的能级、能级公式1.原子的核式结构(1)电子的发现:英国物理学家汤姆孙发现了电子。(2)α粒子散射实验:1909~1911年,英国物理学家卢瑟福和他的助手进行了用α粒子轰击金箔的实验,实验发现绝大多数α粒子穿过金箔后基本上仍沿原来方向前进,但有少数α粒子发生了大角度偏转,偏转的角度甚至大于90°,也就是说它们几乎被“撞”了回来。(3)原子的核式结构模型:在原子中心有一个很小的核,原子全部的正电荷和几乎全部质量都集中在核里,带负电的电子在核外空间绕核旋转。2.光谱(1)光谱用光栅或棱镜可以把光按波长展开,获得光的波长(频率)和强度分布的记录,即光谱。(2)光谱分类有些光谱是一条条的亮线,这样的光谱叫做线状谱。有的光谱是连在一起的光带,这样的光谱叫做连续谱。(3)氢原子光谱的实验规律巴耳末线系是氢原子光谱在可见光区的谱线,其波长公式=R,(n=3,4,5,…),R是里德伯常量,R=1.10×107m-1,n为量子数。3.玻尔理论重难点18近代物理小学、初中、高中各种试卷真题知识归纳文案合同PPT等免费下载www.doc985.com(1)定态:原子只能处于一系列不连续的能量状态中,在这些能量状态中原子是稳定的,电子虽然绕核运动,但并不向外辐射能量。(2)跃迁:原子从一种定态跃迁到另一种定态时,它辐射或吸收一定频率的光子,光子的能量由这两个定态的能量差决定,即hν=Em-En。(h是普朗克常量,h=6.63×10-34J·s)(3)轨道:原子的不同能量状态跟电子在不同的圆周轨道绕核运动相对应。原子的定态是不连续的,因此电子的可能轨道也是不连续的。4.氢原子的能级、能级公式(1)氢原子的能级能级图如图所示(2)氢原子的能级和轨道半径①氢原子的能级公式:En=E1(n=1,2,3,…),其中E1为基态能量,其数值为E1=-13.6eV。②氢原子的半径公式:rn=n2r1(n=1,2,3,…),其中r1为基态半径,又称玻尔半径,其数值为r1=0.53×10-10m。二、原子核的组成、放射性、原子核的衰变、半衰期、放射性同位素1.原子核的组成:原子核是由质子和中子组成的,原子核的电荷数等于核内的质子数。2.天然放射现象(1)天然放射现象元素自发地放出射线的现象,首先由贝克勒尔发现。天然放射现象的发现,说明原子核具有复杂的结构。(2)放射性和放射性元素物质发射某种看不见的射线的性质叫放射性。具有放射性的元素叫放射性元素。(3)三种射线:放射性元素放射出的射线共有三种,分别是α射线、β射线、γ射线。(4)放射性同位素的应用与防护①放射性同位素:有天然放射性同位素和人工放射性同位素两类,放射性同位素的化学性质相同。②应用:消除静电、工业探伤、作示踪原子等。③防护:防止放射性对人体组织的伤害。小学、初中、高中各种试卷真题知识归纳文案合同PPT等免费下载www.doc985.com3.原子核的衰变(1)衰变:原子核放出α粒子或β粒子,变成另一种原子核的变化称为原子核的衰变。(2)分类α衰变:X→Y+Heβ衰变:X→Y+e(3)半衰期:放射性元素的原子核有半数发生衰变所需的时间。半衰期由原子核内部的因素决定,跟原子所处的物理、化学状态无关。三、核力、结合能、质量亏损1.核力(1)定义:原子核内部,核子间所特有的相互...

1、当您付费下载文档后,您只拥有了使用权限,并不意味着购买了版权,文档只能用于自身使用,不得用于其他商业用途(如 [转卖]进行直接盈利或[编辑后售卖]进行间接盈利)。
2、本站所有内容均由合作方或网友上传,本站不对文档的完整性、权威性及其观点立场正确性做任何保证或承诺!文档内容仅供研究参考,付费前请自行鉴别。
3、如文档内容存在违规,或者侵犯商业秘密、侵犯著作权等,请点击“违规举报”。

碎片内容

与本文档类似文档
2025年新高考物理资料  第六章 第4课时 机械能守恒定律及其应用.pptx
2025年新高考物理资料 第六章 第4课时 机械能守恒定律及其应用.pptx
免费
0下载
2024年新高考物理资料 第3章 第1练 牛顿第1定律 牛顿第2定律.docx
2024年新高考物理资料 第3章 第1练 牛顿第1定律 牛顿第2定律.docx
免费
0下载
高中2024版考评特训卷·物理【新教材】考点84.docx
高中2024版考评特训卷·物理【新教材】考点84.docx
免费
0下载
2020年海南高考物理(原卷版).docx
2020年海南高考物理(原卷版).docx
免费
23下载
2015年高考物理试卷(新课标Ⅱ)(空白卷) (1).docx
2015年高考物理试卷(新课标Ⅱ)(空白卷) (1).docx
免费
0下载
2025年新高考物理资料  第一篇 专题六 第17练 电学实验 .docx
2025年新高考物理资料 第一篇 专题六 第17练 电学实验 .docx
免费
0下载
2024年新高考物理资料 重难点15 机械振动与机械波 光 电磁波(解析版).docx
2024年新高考物理资料 重难点15 机械振动与机械波 光 电磁波(解析版).docx
免费
0下载
2025年新高考物理资料  选择题考点专项62 光电效应及图像问题(后附解析).docx
2025年新高考物理资料 选择题考点专项62 光电效应及图像问题(后附解析).docx
免费
1下载
2024年新高考物理资料 第12讲 牛顿运动定律(讲义)(解析版).docx
2024年新高考物理资料 第12讲 牛顿运动定律(讲义)(解析版).docx
免费
0下载
2012年高考物理真题(天津自主命题)(解析版).doc
2012年高考物理真题(天津自主命题)(解析版).doc
免费
11下载
2024年高考物理 一轮复习讲义(新人教版)第13章 第2讲 变压器 远距离输电 实验:探究变压器原、副线圈电压与匝数的关系.docx
2024年高考物理 一轮复习讲义(新人教版)第13章 第2讲 变压器 远距离输电 实验:探究变压器原、副线圈电压与匝数的关系.docx
免费
5下载
精品解析:2022届上海市奉贤区高三(下)二模物理试题(解析版).docx
精品解析:2022届上海市奉贤区高三(下)二模物理试题(解析版).docx
免费
0下载
2020-2021学年上海市松江区高三(上)期末物理试卷(一模).doc
2020-2021学年上海市松江区高三(上)期末物理试卷(一模).doc
免费
0下载
2024年新高考物理资料 押第13、6题:热力学-备战2024年高考物理临考题号押题(辽宁、黑龙江、吉林专用)(解析版).docx
2024年新高考物理资料 押第13、6题:热力学-备战2024年高考物理临考题号押题(辽宁、黑龙江、吉林专用)(解析版).docx
免费
0下载
高考物理易错点06 机械能-(4大陷阱)-备战2024年高考物理考试易错题(解析版).docx
高考物理易错点06 机械能-(4大陷阱)-备战2024年高考物理考试易错题(解析版).docx
免费
0下载
高考物理专题81 实验十二:热学和光学实验(原卷卷)-十年(2014-2023)高考物理真题分项汇编(全国通用).docx
高考物理专题81 实验十二:热学和光学实验(原卷卷)-十年(2014-2023)高考物理真题分项汇编(全国通用).docx
免费
0下载
2025年新高考物理资料  第13讲  曲线运动、运动的合成与分解(课件).pptx
2025年新高考物理资料 第13讲 曲线运动、运动的合成与分解(课件).pptx
免费
0下载
2025年新高考物理资料  第九章 第7课时 专题强化:带电粒子在电场中的力电综合问题.pptx
2025年新高考物理资料 第九章 第7课时 专题强化:带电粒子在电场中的力电综合问题.pptx
免费
0下载
2024年新高考物理资料 专题01 力与物体的平衡(讲义)(原卷版).docx
2024年新高考物理资料 专题01 力与物体的平衡(讲义)(原卷版).docx
免费
0下载
【高考物理】备战2024年(新高考专用)易错点13   交变电流.(4大陷阱)-备战2024年高考物理考试易错题备战(解析版)docx.docx
【高考物理】备战2024年(新高考专用)易错点13 交变电流.(4大陷阱)-备战2024年高考物理考试易错题备战(解析版)docx.docx
免费
0下载
我的小文库
实名认证
内容提供者

提供高质量免费文档试卷下载,如果满意请告诉您身边的人,如果不满意请告诉我们,您的意见对于我们很重要,是我们不断进步的动力

确认删除?
回到顶部
客服号
  • 客服QQ点击这里给我发消息
QQ群
  • QQ群点击这里加入QQ群