2024年新高考物理资料 押江苏卷7题 电场(解析版).docx本文件免费下载 【共24页】

2024年新高考物理资料 押江苏卷7题 电场(解析版).docx
2024年新高考物理资料 押江苏卷7题 电场(解析版).docx
2024年新高考物理资料 押江苏卷7题 电场(解析版).docx
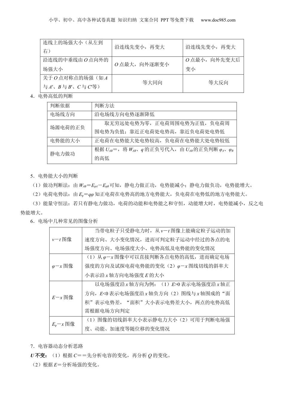
小学、初中、高中各种试卷真题知识归纳文案合同PPT等免费下载www.doc985.com押江苏卷7题电场考点内容考情分析考点一电场强度、电势与电势能大小的判断电场一般考察电场强度的合成及电场与电容结合分析;考察电场、电势及电势能图像。。考点二电场中的图像问题考点三电场中功与能、带电粒子在电场中运动考点四电容器的动态分析1.电场强度的分析与计算(1)电场强度的方向是正电荷所受静电力的方向,也是电场线上某点的切线方向,电场的强弱可根据电场线的疏密程度来进行比较。(2)计算电场强度常用的方法:公式法、平衡条件求解、叠加合成法、对称法、补偿法、等效法。2.三个计算公式的比较公式适用条件说明定义式E=任何电场某点的场强为确定值,大小及方向与q无关决定式E=k真空中点电荷的电场E由场源电荷Q和场源电荷到某点的距离r决定关系式E=匀强电场d是沿电场方向的距离3.等量同种和异种点电荷周围电场强度的比较比较项目等量异种点电荷等量同种点电荷电场线的分布图连线中点O处的场强连线上O点场强最小,指向负电荷一方为零小学、初中、高中各种试卷真题知识归纳文案合同PPT等免费下载www.doc985.com连线上的场强大小(从左到右)沿连线先变小,再变大沿连线先变小,再变大沿连线的中垂线由O点向外的场强大小O点最大,向外逐渐变小O点最小,向外先变大后变小关于O点对称点的场强(如A与A′、B与B′、C与C′等)等大同向等大反向4.电势高低的判断判断依据判断方法电场线方向沿电场线方向电势逐渐降低场源电荷的正负取无穷远处电势为零,正电荷周围电势为正值,负电荷周围电势为负值;靠近正电荷处电势高,靠近负电荷处电势低电势能的大小正电荷在电势能大处电势较高,负电荷在电势能大处电势较低静电力做功根据UAB=,将WAB、q的正负号代入,由UAB的正负判断φA、φB的高低5.电势能大小的判断(1)做功判断法:由WAB=EpA-EpB可知,静电力做正功,电势能减小;静电力做负功,电势能增大。(2)电荷电势法:由Ep=qφ知正电荷在电势高的地方电势能大,负电荷在电势低的地方电势能大。(3)能量守恒法:若只有静电力做功,电荷的动能和电势能之和守恒,动能增大时,电势能减小,反之电势能增大。6.电场中几种常见的图像分析v-t图像当带电粒子只受静电力时,从v-t图像上能确定粒子运动的加速度方向、大小变化情况,进而可判定粒子运动中经过的各点的电场强度方向、电场强度大小、电势高低及电势能的变化情况φ-x图像(1)从φ-x图像中可以直接判断各点电势的高低,进而确定电场强度的方向及试探电荷电势能的变化(2)φ-x图线切线的斜率大小表示沿x轴方向电场强度E的大小E-x图像以电场强度沿x轴方向为例:(1)E>0表示电场强度沿x轴正方向,E<0表示电场强度沿x轴负方向(2)图线与x轴围成的“面积”表示电势差,“面积”大小表示电势差大小,两点的电势高低需根据电场方向判定Ep-x图像(1)图像的切线斜率大小表示静电力大小(2)可用于判断电场强度、动能、加速度等随位移的变化情况7.电容器动态分析思路U不变:(1)根据C==先分析电容的变化,再分析Q的变化。(2)根据E=分析场强的变化。小学、初中、高中各种试卷真题知识归纳文案合同PPT等免费下载www.doc985.com(3)根据UAB=E·d分析某点电势变化。Q不变:(1)根据C==先分析电容的变化,再分析U的变化。(2)根据E==分析场强变化。考点一电场强度、电势与电势能的判断1.电场强度判断(1)等效法:在保证效果相同的前提下,将复杂的电场情景变换为简单的或熟悉的电场情景。例如:一个点电荷+q与一个无限大薄金属板形成的电场,等效为两个等量异种点电荷形成的电场,如图甲、乙所示。(2)对称法:利用空间上对称分布的电荷形成的电场具有对称性的特点,使复杂电场的叠加计算问题大为简化。例如:如图所示,均匀带电的球壳在O点产生的场强,等效为弧BC产生的场强,弧BC产生的场强方向,又等效为弧的中点M在O点产生的场强方向。(3)填补法:将有缺口的带电圆环或圆板补全为完整的圆环或圆板,或将半球面补全为球面,从而化难为易、事半功倍。2.判断电势能变化的两种方法(1)根据静电力做功:静...

1、当您付费下载文档后,您只拥有了使用权限,并不意味着购买了版权,文档只能用于自身使用,不得用于其他商业用途(如 [转卖]进行直接盈利或[编辑后售卖]进行间接盈利)。
2、本站所有内容均由合作方或网友上传,本站不对文档的完整性、权威性及其观点立场正确性做任何保证或承诺!文档内容仅供研究参考,付费前请自行鉴别。
3、如文档内容存在违规,或者侵犯商业秘密、侵犯著作权等,请点击“违规举报”。

碎片内容

与本文档类似文档
2025年新高考物理资料  第六章 第4课时 机械能守恒定律及其应用.pptx
2025年新高考物理资料 第六章 第4课时 机械能守恒定律及其应用.pptx
免费
0下载
2024年新高考物理资料 第3章 第1练 牛顿第1定律 牛顿第2定律.docx
2024年新高考物理资料 第3章 第1练 牛顿第1定律 牛顿第2定律.docx
免费
0下载
高中2024版考评特训卷·物理【新教材】考点84.docx
高中2024版考评特训卷·物理【新教材】考点84.docx
免费
0下载
2020年海南高考物理(原卷版).docx
2020年海南高考物理(原卷版).docx
免费
23下载
2015年高考物理试卷(新课标Ⅱ)(空白卷) (1).docx
2015年高考物理试卷(新课标Ⅱ)(空白卷) (1).docx
免费
0下载
2025年新高考物理资料  第一篇 专题六 第17练 电学实验 .docx
2025年新高考物理资料 第一篇 专题六 第17练 电学实验 .docx
免费
0下载
2024年新高考物理资料 重难点15 机械振动与机械波 光 电磁波(解析版).docx
2024年新高考物理资料 重难点15 机械振动与机械波 光 电磁波(解析版).docx
免费
0下载
2025年新高考物理资料  选择题考点专项62 光电效应及图像问题(后附解析).docx
2025年新高考物理资料 选择题考点专项62 光电效应及图像问题(后附解析).docx
免费
1下载
2024年新高考物理资料 第12讲 牛顿运动定律(讲义)(解析版).docx
2024年新高考物理资料 第12讲 牛顿运动定律(讲义)(解析版).docx
免费
0下载
2012年高考物理真题(天津自主命题)(解析版).doc
2012年高考物理真题(天津自主命题)(解析版).doc
免费
11下载
2024年高考物理 一轮复习讲义(新人教版)第13章 第2讲 变压器 远距离输电 实验:探究变压器原、副线圈电压与匝数的关系.docx
2024年高考物理 一轮复习讲义(新人教版)第13章 第2讲 变压器 远距离输电 实验:探究变压器原、副线圈电压与匝数的关系.docx
免费
5下载
精品解析:2022届上海市奉贤区高三(下)二模物理试题(解析版).docx
精品解析:2022届上海市奉贤区高三(下)二模物理试题(解析版).docx
免费
0下载
2020-2021学年上海市松江区高三(上)期末物理试卷(一模).doc
2020-2021学年上海市松江区高三(上)期末物理试卷(一模).doc
免费
0下载
2024年新高考物理资料 押第13、6题:热力学-备战2024年高考物理临考题号押题(辽宁、黑龙江、吉林专用)(解析版).docx
2024年新高考物理资料 押第13、6题:热力学-备战2024年高考物理临考题号押题(辽宁、黑龙江、吉林专用)(解析版).docx
免费
0下载
高考物理易错点06 机械能-(4大陷阱)-备战2024年高考物理考试易错题(解析版).docx
高考物理易错点06 机械能-(4大陷阱)-备战2024年高考物理考试易错题(解析版).docx
免费
0下载
高考物理专题81 实验十二:热学和光学实验(原卷卷)-十年(2014-2023)高考物理真题分项汇编(全国通用).docx
高考物理专题81 实验十二:热学和光学实验(原卷卷)-十年(2014-2023)高考物理真题分项汇编(全国通用).docx
免费
0下载
2025年新高考物理资料  第13讲  曲线运动、运动的合成与分解(课件).pptx
2025年新高考物理资料 第13讲 曲线运动、运动的合成与分解(课件).pptx
免费
0下载
2025年新高考物理资料  第九章 第7课时 专题强化:带电粒子在电场中的力电综合问题.pptx
2025年新高考物理资料 第九章 第7课时 专题强化:带电粒子在电场中的力电综合问题.pptx
免费
0下载
2024年新高考物理资料 专题01 力与物体的平衡(讲义)(原卷版).docx
2024年新高考物理资料 专题01 力与物体的平衡(讲义)(原卷版).docx
免费
0下载
【高考物理】备战2024年(新高考专用)易错点13   交变电流.(4大陷阱)-备战2024年高考物理考试易错题备战(解析版)docx.docx
【高考物理】备战2024年(新高考专用)易错点13 交变电流.(4大陷阱)-备战2024年高考物理考试易错题备战(解析版)docx.docx
免费
0下载
我的小文库
实名认证
内容提供者

提供高质量免费文档试卷下载,如果满意请告诉您身边的人,如果不满意请告诉我们,您的意见对于我们很重要,是我们不断进步的动力

确认删除?
回到顶部
客服号
  • 客服QQ点击这里给我发消息
QQ群
  • QQ群点击这里加入QQ群