2024年新高考物理资料 压轴题01 牛顿运动定律 匀变速直线运动(原卷版).docx本文件免费下载 【共12页】

2024年新高考物理资料 压轴题01 牛顿运动定律 匀变速直线运动(原卷版).docx
2024年新高考物理资料 压轴题01 牛顿运动定律 匀变速直线运动(原卷版).docx
2024年新高考物理资料 压轴题01 牛顿运动定律 匀变速直线运动(原卷版).docx
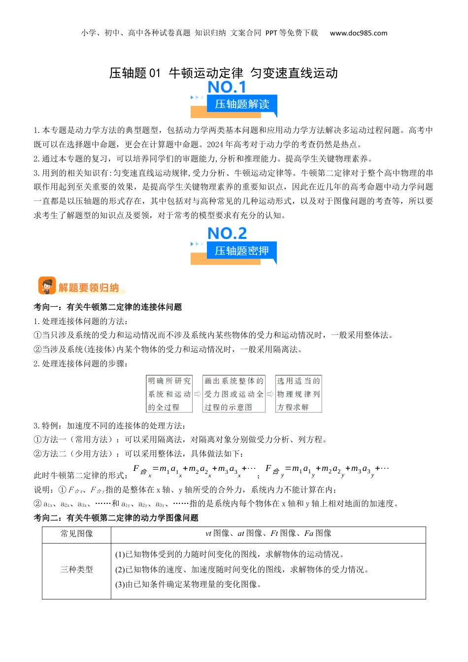
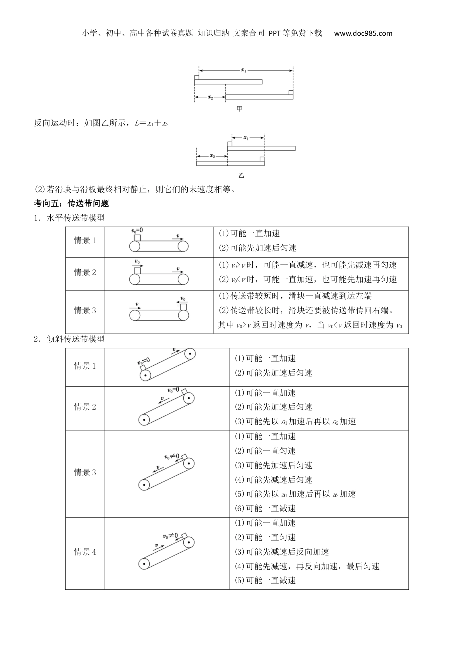
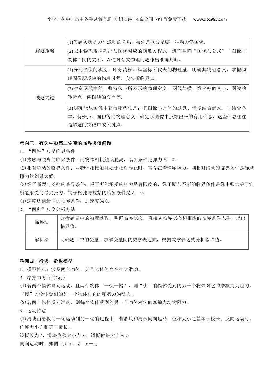
小学、初中、高中各种试卷真题知识归纳文案合同PPT等免费下载www.doc985.com压轴题01牛顿运动定律匀变速直线运动1.本专题是动力学方法的典型题型,包括动力学两类基本问题和应用动力学方法解决多运动过程问题。高考中既可以在选择题中命题,更会在计算题中命题。2024年高考对于动力学的考查仍然是热点。2.通过本专题的复习,可以培养同学们的审题能力,分析和推理能力。提高学生关键物理素养。3.用到的相关知识有:匀变速直线运动规律,受力分析、牛顿运动定律等。牛顿第二定律对于整个高中物理的串联作用起到至关重要的效果,是提高学生关键物理素养的重要知识点,因此在近几年的高考命题中动力学问题一直都是以压轴题的形式存在,其中包括对与高种常见的几种运动形式,以及对于图像问题的考查等,所以要求考生了解题型的知识点及要领,对于常考的模型要求有充分的认知。考向一:有关牛顿第二定律的连接体问题1.处理连接体问题的方法:①当只涉及系统的受力和运动情况而不涉及系统内某些物体的受力和运动情况时,一般采用整体法。②当涉及系统(连接体)内某个物体的受力和运动情况时,一般采用隔离法。2.处理连接体问题的步骤:3.特例:加速度不同的连接体的处理方法:①方法一(常用方法):可以采用隔离法,对隔离对象分别做受力分析、列方程。②方法二(少用方法):可以采用整体法,具体做法如下:此时牛顿第二定律的形式:F合x=m1a1x+m2a2x+m3a3x+⋯;F合y=m1a1y+m2a2y+m3a3y+⋯说明:①F合x、F合y指的是整体在x轴、y轴所受的合外力,系统内力不能计算在内;②a1x、a2x、a3x、……和a1y、a2y、a3y、……指的是系统内每个物体在x轴和y轴上相对地面的加速度。考向二:有关牛顿第二定律的动力学图像问题常见图像vt图像、at图像、Ft图像、Fa图像三种类型(1)已知物体受到的力随时间变化的图线,求解物体的运动情况。(2)已知物体的速度、加速度随时间变化的图线,求解物体的受力情况。(3)由已知条件确定某物理量的变化图像。小学、初中、高中各种试卷真题知识归纳文案合同PPT等免费下载www.doc985.com解题策略(1)问题实质是力与运动的关系,要注意区分是哪一种动力学图像。(2)应用物理规律列出与图像对应的函数方程式,进而明确“图像与公式”“图像与物体”间的关系,以便对有关物理问题作出准确判断。破题关键(1)分清图像的类别:即分清横、纵坐标所代表的物理量,明确其物理意义,掌握物理图像所反映的物理过程,会分析临界点。(2)注意图线中的一些特殊点所表示的物理意义:图线与横、纵坐标的交点,图线的转折点,两图线的交点等。(3)明确能从图像中获得哪些信息:把图像与具体的题意、情境结合起来,再结合斜率、特殊点、面积等的物理意义,确定从图像中反馈出来的有用信息,这些信息往往是解题的突破口或关键点。考向三:有关牛顿第二定律的临界极值问题1.“四种”典型临界条件(1)接触与脱离的临界条件:两物体相接触或脱离,临界条件是弹力FN=0。(2)相对滑动的临界条件:两物体相接触且处于相对静止时,常存在着静摩擦力,则相对滑动的临界条件是静摩擦力达到最大值。(3)绳子断裂与松弛的临界条件:绳子所能承受的张力是有限度的,绳子断与不断的临界条件是绳中张力等于它所能承受的最大张力,绳子松弛与拉紧的临界条件是FT=0。(4)速度达到最值的临界条件:加速度为0。2.“两种”典型分析方法临界法分析题目中的物理过程,明确临界状态,直接从临界状态和相应的临界条件入手,求出临界值。解析法明确题目中的变量,求解变量间的数学表达式,根据数学表达式分析临界值。考向四:滑块—滑板模型1.模型特点:涉及两个物体,并且物体间存在相对滑动。2.摩擦力方向的特点(1)若两个物体同向运动,且两个物体“一快一慢”,则“快”的物体受到的另一个物体对它的摩擦力为阻力,“慢”的物体受到的另一个物体对它的摩擦力为动力。(2)若两个物体反向运动,则每个物体受到的另一个物体对它的摩擦力均为阻力。3.运动特点(1)滑块由滑板的一端运动到另一端的过程中,若滑块和滑板同向运动,位移大小之差等于板长;反向运动时,位移大小之和等于板长。设板长为L,滑块位移大小为x1,滑...

1、当您付费下载文档后,您只拥有了使用权限,并不意味着购买了版权,文档只能用于自身使用,不得用于其他商业用途(如 [转卖]进行直接盈利或[编辑后售卖]进行间接盈利)。
2、本站所有内容均由合作方或网友上传,本站不对文档的完整性、权威性及其观点立场正确性做任何保证或承诺!文档内容仅供研究参考,付费前请自行鉴别。
3、如文档内容存在违规,或者侵犯商业秘密、侵犯著作权等,请点击“违规举报”。

碎片内容

与本文档类似文档
2025年新高考物理资料  考点12牛顿第二定律的综合应用(核心考点精讲精练)(原卷版).docx
2025年新高考物理资料 考点12牛顿第二定律的综合应用(核心考点精讲精练)(原卷版).docx
免费
0下载
2025年新高考物理资料  热点10 磁场的性质.docx
2025年新高考物理资料 热点10 磁场的性质.docx
免费
0下载
2012年高考物理试卷(山东)(空白卷) (1).docx
2012年高考物理试卷(山东)(空白卷) (1).docx
免费
0下载
2023《大考卷》二轮专项分层特训卷•物理【统考版】模拟小卷练1.docx
2023《大考卷》二轮专项分层特训卷•物理【统考版】模拟小卷练1.docx
免费
19下载
2024年新高考物理资料 选择题满分练(六).docx
2024年新高考物理资料 选择题满分练(六).docx
免费
0下载
高考物理复习  第2章 相互作用第7讲   实验 探究两个互成角度的力的合成规律.docx
高考物理复习 第2章 相互作用第7讲 实验 探究两个互成角度的力的合成规律.docx
免费
0下载
2024年高考物理试卷(浙江)(6月)(空白卷) (2).docx
2024年高考物理试卷(浙江)(6月)(空白卷) (2).docx
免费
0下载
2025年新高考物理资料  第3章 运动和力的关系第6讲 实验 探究加速度与物体受力、物体质量的关系.docx
2025年新高考物理资料 第3章 运动和力的关系第6讲 实验 探究加速度与物体受力、物体质量的关系.docx
免费
0下载
高考物理复习  2025年高考物理公式汇总-【上好课】2025年高考物理二轮复习讲练测(新高考通用).docx
高考物理复习 2025年高考物理公式汇总-【上好课】2025年高考物理二轮复习讲练测(新高考通用).docx
免费
0下载
2013年高考物理试卷(新课标Ⅱ)(空白卷) (10).docx
2013年高考物理试卷(新课标Ⅱ)(空白卷) (10).docx
免费
0下载
2024年新高考物理资料 第1节 机械振动.docx
2024年新高考物理资料 第1节 机械振动.docx
免费
0下载
高考物理复习  第6章 机械能第4讲 机械能守恒定律及其应用.docx
高考物理复习 第6章 机械能第4讲 机械能守恒定律及其应用.docx
免费
0下载
2025年新高考物理资料  第十五章 第2课时 实验十九:用油膜法估测油酸分子的大小-实验二十:探究等温情况下一定质量气体压强与体积的关系.docx
2025年新高考物理资料 第十五章 第2课时 实验十九:用油膜法估测油酸分子的大小-实验二十:探究等温情况下一定质量气体压强与体积的关系.docx
免费
0下载
2016年高考物理试卷(新课标Ⅰ)(空白卷) (6).docx
2016年高考物理试卷(新课标Ⅰ)(空白卷) (6).docx
免费
0下载
2007年高考物理真题(江苏自主命题)(原卷版).doc
2007年高考物理真题(江苏自主命题)(原卷版).doc
免费
24下载
2024年新高考物理资料 专题10 恒定电流和交变电流-2022年高考真题和模拟题物理分专题训练(教师版含解析).docx
2024年新高考物理资料 专题10 恒定电流和交变电流-2022年高考真题和模拟题物理分专题训练(教师版含解析).docx
免费
0下载
2025年新高考物理资料  讲义第六章第1讲 动量、动量定理(含解析).docx
2025年新高考物理资料 讲义第六章第1讲 动量、动量定理(含解析).docx
免费
0下载
高考物理复习  专题06 机械能守恒定律 能量守恒定律(讲义)(解析版).docx
高考物理复习 专题06 机械能守恒定律 能量守恒定律(讲义)(解析版).docx
免费
0下载
2025年新高考物理资料  第十一章 第5练 洛伦兹力与现代科技.docx
2025年新高考物理资料 第十一章 第5练 洛伦兹力与现代科技.docx
免费
0下载
1996年河南高考物理真题及答案.doc
1996年河南高考物理真题及答案.doc
免费
5下载
我的小文库
实名认证
内容提供者

提供高质量免费文档试卷下载,如果满意请告诉您身边的人,如果不满意请告诉我们,您的意见对于我们很重要,是我们不断进步的动力

阅读排行

确认删除?
回到顶部
客服号
  • 客服QQ点击这里给我发消息
QQ群
  • QQ群点击这里加入QQ群
提交所需资料详情,我们来帮找资料