2024年新高考物理资料 实验12 传感器的简单使用.docx本文件免费下载 【共10页】

2024年新高考物理资料 实验12 传感器的简单使用.docx
2024年新高考物理资料 实验12 传感器的简单使用.docx
2024年新高考物理资料 实验12 传感器的简单使用.docx
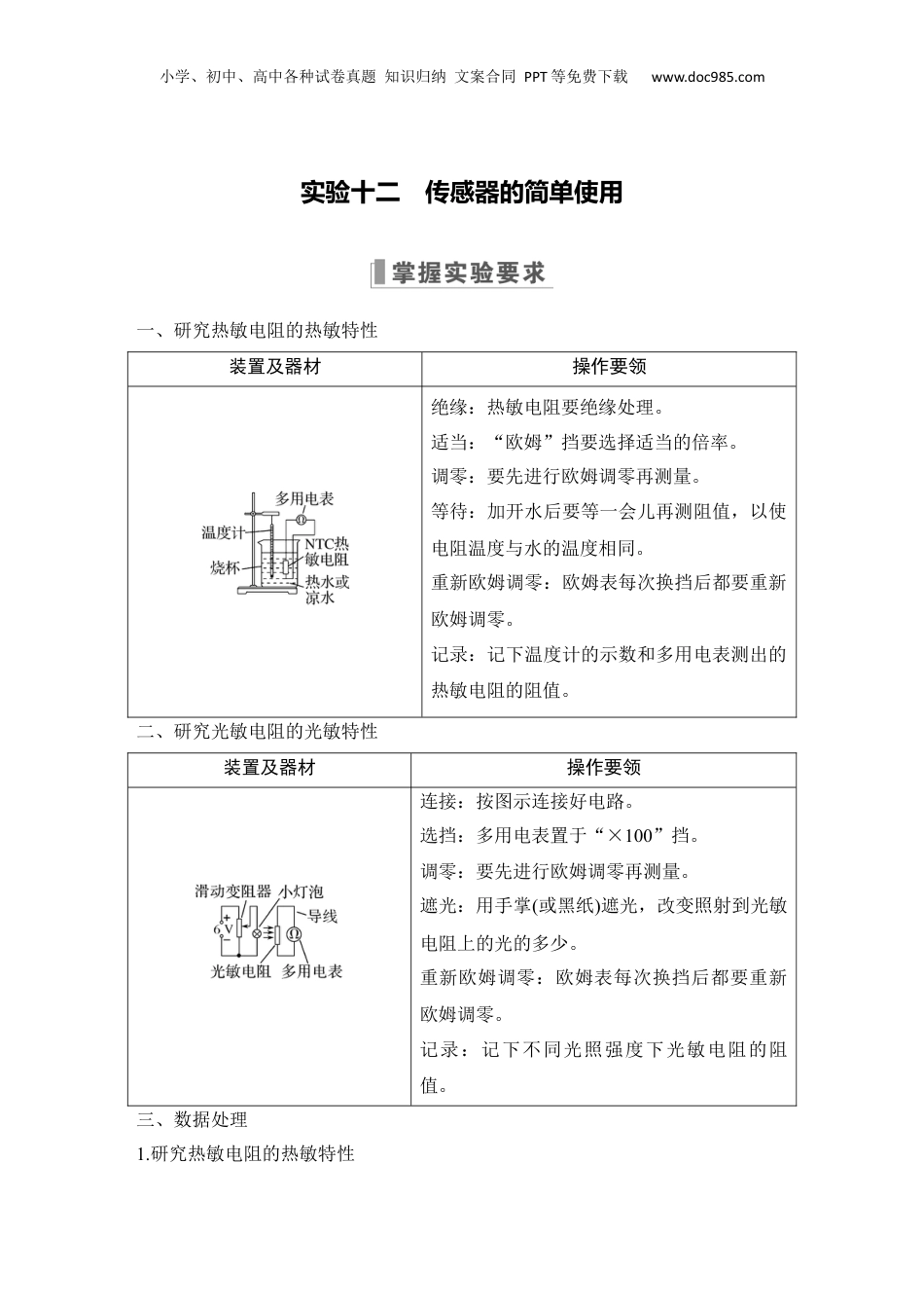
小学、初中、高中各种试卷真题知识归纳文案合同PPT等免费下载www.doc985.com实验十二传感器的简单使用一、研究热敏电阻的热敏特性装置及器材操作要领绝缘:热敏电阻要绝缘处理。适当:“欧姆”挡要选择适当的倍率。调零:要先进行欧姆调零再测量。等待:加开水后要等一会儿再测阻值,以使电阻温度与水的温度相同。重新欧姆调零:欧姆表每次换挡后都要重新欧姆调零。记录:记下温度计的示数和多用电表测出的热敏电阻的阻值。二、研究光敏电阻的光敏特性装置及器材操作要领连接:按图示连接好电路。选挡:多用电表置于“×100”挡。调零:要先进行欧姆调零再测量。遮光:用手掌(或黑纸)遮光,改变照射到光敏电阻上的光的多少。重新欧姆调零:欧姆表每次换挡后都要重新欧姆调零。记录:记下不同光照强度下光敏电阻的阻值。三、数据处理1.研究热敏电阻的热敏特性小学、初中、高中各种试卷真题知识归纳文案合同PPT等免费下载www.doc985.com(1)在RT-t坐标系中,粗略画出热敏电阻的阻值随温度变化的图线。(2)结论:半导体热敏电阻的阻值随温度的升高而减小,随温度的降低而增大。2.研究光敏电阻的光敏特性(1)根据记录数据分析光敏电阻的特性。(2)结论:光敏电阻的阻值被光照射时发生变化,光照增强电阻变小,光照减弱电阻变大。四、误差分析1.温度计读数带来误差。2.多用电表读数带来误差。3.热敏电阻与水温不同带来误差。4.作RT-t图象时的不规范易造成误差。类型一温度传感器的应用【真题示例1】(2021·广东卷)某小组研究热敏电阻阻值随温度的变化规律。根据实验需要已选用了规格和量程合适的器材。(1)先用多用电表预判热敏电阻阻值随温度的变化趋势。选择适当倍率的欧姆挡,将两表笔________,调节欧姆调零旋钮,使指针指向右边“0Ω”处。测量时观察到热敏电阻温度越高,相同倍率下多用电表指针向右偏转角度越大,由此可判断热敏电阻阻值随温度的升高而________。(2)再按图示1连接好电路进行测量。图1①闭合开关S前,将滑动变阻器R1的滑片滑到________端(填“a”或“b”)。将温控室的温度设置为T,电阻箱R0调为某一阻值R01。闭合开关S,调节滑动小学、初中、高中各种试卷真题知识归纳文案合同PPT等免费下载www.doc985.com变阻器R1,使电压表和电流表的指针偏转到某一位置。记录此时电压表和电流表的示数、T和R01。断开开关S。再将电压表与热敏电阻C端间的导线改接到D端,闭合开关S。反复调节R0和R1,使电压表和电流表的示数与上述记录的示数相同。记录此时电阻箱的阻值R02。断开开关S。②实验中记录的阻值R01________R02(填“大于”“小于”或“等于”)。此时热敏电阻阻值RT=________。(3)改变温控室的温度,测量不同温度时的热敏电阻阻值,可以得到热敏电阻阻值随温度的变化规律。答案(1)短接减小(2)①b②大于R01-R02解析(1)使用多用表的姆前先行姆零,即表短接。度电欧挡应进欧调将两笔温越高,相同倍率下多用表的指向右偏的角度越大,阻阻越小,故电针转则电值热敏阻的阻度的升高而小。电值随温减(2)①合前,了保路,滑阻器的滑片移到闭开关为护电应该将动变b端。②将电表敏阻压与热电C端的改接到间导线D,滑阻器和阻箱,使表和调节动变电电压流表的示改接前一致,电数与则R01=R02+RT,所以R01>R02,RT=R01-R02。(2021·山东卷)热敏电阻是传感器中经常使用的元件,某学习小组要探究一热敏电阻的阻值随温度变化的规律。可供选择的器材有:图2待测热敏电阻RT(实验温度范围内,阻值约几百欧到几千欧);电源E(电动势1.5V,内阻r约为0.5Ω);电阻箱R(阻值范围0~9999.99Ω);滑动变阻器R1(最大阻值20Ω);小学、初中、高中各种试卷真题知识归纳文案合同PPT等免费下载www.doc985.com滑动变阻器R2(最大阻值2000Ω);微安表(量程100μA,内阻等于2500Ω);开关两个,温控装置一套,导线若干。同学们设计了如图2所示的测量电路,主要实验步骤如下:①按图示连接电路;②闭合S1、S2,调节滑动变阻器滑片P的位置,使微安表指针满偏;③保持滑动变阻器滑片P的位置不变,断开S2,调节电阻箱,使微安表指针半偏;④记录此时的温度和电阻箱的阻值。回答下列问题:(1)为了更准确地测量热敏...

1、当您付费下载文档后,您只拥有了使用权限,并不意味着购买了版权,文档只能用于自身使用,不得用于其他商业用途(如 [转卖]进行直接盈利或[编辑后售卖]进行间接盈利)。
2、本站所有内容均由合作方或网友上传,本站不对文档的完整性、权威性及其观点立场正确性做任何保证或承诺!文档内容仅供研究参考,付费前请自行鉴别。
3、如文档内容存在违规,或者侵犯商业秘密、侵犯著作权等,请点击“违规举报”。

碎片内容

与本文档类似文档
2019年全国统一高考物理试卷(新课标ⅰ)(含解析版).pdf
2019年全国统一高考物理试卷(新课标ⅰ)(含解析版).pdf
免费
27下载
2024年高考物理 一轮复习讲义(新人教版)第1章 专题强化1 运动图像问题.docx
2024年高考物理 一轮复习讲义(新人教版)第1章 专题强化1 运动图像问题.docx
免费
24下载
上海市各区县2022届高三物理一模试题分类精编专题 功能关系.docx
上海市各区县2022届高三物理一模试题分类精编专题 功能关系.docx
免费
0下载
2025届高中物理一轮复习练习(含解析):第十六章 第3练 原子核.docx
2025届高中物理一轮复习练习(含解析):第十六章 第3练 原子核.docx
免费
0下载
精品解析:2024届江苏省前黄高级中学高三下学期(3月)一模适应性考试物理试题(原卷版).docx
精品解析:2024届江苏省前黄高级中学高三下学期(3月)一模适应性考试物理试题(原卷版).docx
免费
0下载
2024年高考物理 一轮复习讲义(新人教版)第2章 第2练 摩擦力的综合分析.docx
2024年高考物理 一轮复习讲义(新人教版)第2章 第2练 摩擦力的综合分析.docx
免费
7下载
2023年高考物理试卷(全国甲卷)(解析卷) (5).docx
2023年高考物理试卷(全国甲卷)(解析卷) (5).docx
免费
0下载
2018年全国统一高考物理试卷(新课标ⅰ)往年高考真题.doc
2018年全国统一高考物理试卷(新课标ⅰ)往年高考真题.doc
免费
0下载
江苏省南京市大厂高级中学2023-2024学年高三上学期一模前模拟物理卷4(解析版).docx
江苏省南京市大厂高级中学2023-2024学年高三上学期一模前模拟物理卷4(解析版).docx
免费
0下载
2024年新高考物理资料 第55讲 法拉第电磁感应定律 自感和涡流(练习)(原卷版).docx
2024年新高考物理资料 第55讲 法拉第电磁感应定律 自感和涡流(练习)(原卷版).docx
免费
0下载
2014年高考物理试卷(新课标Ⅱ)(空白卷) (6).docx
2014年高考物理试卷(新课标Ⅱ)(空白卷) (6).docx
免费
0下载
2024年新高考物理资料 押第7题:静电场-备战2024年高考物理临考题号押题(辽宁、黑龙江、吉林专用)(考试版).docx
2024年新高考物理资料 押第7题:静电场-备战2024年高考物理临考题号押题(辽宁、黑龙江、吉林专用)(考试版).docx
免费
0下载
2025年新高考物理资料  第32讲   实验:用单摆测量重力加速度(练习)(原卷版).docx
2025年新高考物理资料 第32讲 实验:用单摆测量重力加速度(练习)(原卷版).docx
免费
0下载
2017年全国统一高考物理试卷(新课标ⅰ)(含解析版).doc
2017年全国统一高考物理试卷(新课标ⅰ)(含解析版).doc
免费
16下载
2025届高中物理一轮复习练习(含解析):第六章 第2练 动能定理及其应用.docx
2025届高中物理一轮复习练习(含解析):第六章 第2练 动能定理及其应用.docx
免费
0下载
高中物理·必修第三册(JK版)课时作业WORD  课时素养评价 10.docx
高中物理·必修第三册(JK版)课时作业WORD 课时素养评价 10.docx
免费
11下载
2008年高考物理试卷(海南)(解析卷).doc
2008年高考物理试卷(海南)(解析卷).doc
免费
0下载
2024届高考物理考向核心卷—河北专版 答案分享.pdf
2024届高考物理考向核心卷—河北专版 答案分享.pdf
免费
9下载
2024年新高考物理资料 第63讲 光的波动性 电磁波(练习)(解析版).docx
2024年新高考物理资料 第63讲 光的波动性 电磁波(练习)(解析版).docx
免费
0下载
2025届高中物理一轮复习练习(含解析):第一章 第1练 运动的描述.docx
2025届高中物理一轮复习练习(含解析):第一章 第1练 运动的描述.docx
免费
0下载
我的小文库
实名认证
内容提供者

提供高质量免费文档试卷下载,如果满意请告诉您身边的人,如果不满意请告诉我们,您的意见对于我们很重要,是我们不断进步的动力

阅读排行

确认删除?
回到顶部
客服号
  • 客服QQ点击这里给我发消息
QQ群
  • QQ群点击这里加入QQ群
提交所需资料详情,我们来帮找资料