2024年新高考物理资料 实验2 探究弹力和弹簧伸长的关系.docx本文件免费下载 【共6页】

2024年新高考物理资料 实验2 探究弹力和弹簧伸长的关系.docx
2024年新高考物理资料 实验2 探究弹力和弹簧伸长的关系.docx
2024年新高考物理资料 实验2 探究弹力和弹簧伸长的关系.docx
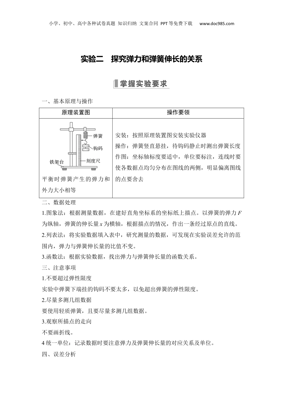
小学、初中、高中各种试卷真题知识归纳文案合同PPT等免费下载www.doc985.com实验二探究弹力和弹簧伸长的关系一、基本原理与操作原理装置图操作要领平衡时弹簧产生的弹力和外力大小相等安装:按照原理装置图安装实验仪器操作:弹簧竖直悬挂,待钩码静止时测出弹簧长度作图:坐标轴标度要适中,单位要标注,连线时要使各数据点均匀分布在图线的两侧,明显偏离图线的点要舍去二、数据处理1.图象法:根据测量数据,在建好直角坐标系的坐标纸上描点。以弹簧的弹力F为纵轴,弹簧的伸长量x为横轴,根据描点的情况,作出一条经过原点的直线。2.列表法:将实验数据填入表中,研究测量的数据,可发现在实验误差允许的范围内,弹力与弹簧伸长量的比值不变。3.函数法:根据实验数据,找出弹力与弹簧伸长量的函数关系。三、注意事项1.不要超过弹性限度实验中弹簧下端挂的钩码不要太多,以免超出弹簧的弹性限度。2.尽量多测几组数据要使用轻质弹簧,且要尽量多测几组数据。3.观察所描点的走向不要画折线。4统一单位:记录数据时要注意弹力及弹簧伸长量的对应关系及单位。四、误差分析小学、初中、高中各种试卷真题知识归纳文案合同PPT等免费下载www.doc985.com1.弹簧自重可造成系统误差。2.钩码标值不准确、弹簧长度测量不准确带来误差。3.画图时描点及连线不准确也会带来误差。类型一教材原型实验【例1】如图1(a),一弹簧上端固定在支架顶端,下端悬挂一托盘;一标尺由游标和主尺构成,主尺竖直固定在弹簧左边;托盘上方固定有一能与游标刻度线准确对齐的装置,简化为图中的指针。现要测量图(a)中弹簧的劲度系数。当托盘内没有砝码时,移动游标,使其零刻度线对准指针,此时标尺读数为1.950cm;当托盘内放有质量为0.100kg的砝码时,移动游标,再次使其零刻度线对准指针,标尺示数如图(b)所示,其读数为________cm。当地的重力加速度大小为9.80m/s2,此弹簧的劲度系数为________N/m(保留3位有效数字)。图1答案3.77553.7解析所用的游卡尺精确度实验标为0.05mm,游卡尺上游第标标15刻度条线主尺刻度,根据游卡尺的,与线对齐标读数规则题图(b)所示的游卡尺标读数为3.7cm+15×0.05mm=3.7cm+0.075cm=3.775cm。托中放有量盘质为m=0.100kg的,簧受到的拉力砝码时弹F=mg=0.100×9.8N=0.980N,簧伸弹长量为x=3.775cm-1.950cm=1.825cm,根据胡克定律F=kx,解得此簧的弹劲小学、初中、高中各种试卷真题知识归纳文案合同PPT等免费下载www.doc985.com度系数k==53.7N/m。【例2】如图2甲所示,用铁架台、弹簧和多个已知质量且质量相等的钩码探究在弹性限度内弹簧弹力与弹簧伸长量的关系。图2(1)为完成实验,还需要的实验器材有________。(2)实验中需要测量的物理量有_____________________________________________________________________________________________________________。(3)图乙是弹簧弹力F与弹簧伸长量x的F-x图线,由此可求出弹簧的劲度系数为________N/m。图线不过原点的原因是_______________________________________________________________________________________________________。(4)为完成该实验,设计的实验步骤如下:A.以弹簧伸长量为横坐标、弹力为纵坐标,描出各组(x,F)对应的点,并用平滑的曲线连接起来;B.记下弹簧不挂钩码时其下端在刻度尺上的刻度l0;C.将铁架台固定于桌子上,并将弹簧的一端系于横梁上,在弹簧附近竖直固定一把刻度尺;D.依次在弹簧下端挂上1个、2个、3个、4个、…钩码,并分别记下钩码静止时弹簧下端所对应的刻度,并记录在表格内,然后取下钩码;E.以弹簧伸长量为自变量,写出弹力与弹簧伸长量的关系式。首先尝试写成一次函数,如果不行,则考虑二次函数;F.解释函数表达式中常数的物理意义;G.整理仪器。小学、初中、高中各种试卷真题知识归纳文案合同PPT等免费下载www.doc985.com请将以上步骤按操作的先后顺序排列出来:________。答案(1)刻度尺(2)弹簧挂不同个数的钩码时所对应的伸长量(3)200弹簧自身存在重力(4)CBDAEFG解析(1)根据原理可知需要刻度尺量簧的度。实验还来测弹长(2)根据原理,中需要量的物理量是簧挂不同的所实验实验测...

1、当您付费下载文档后,您只拥有了使用权限,并不意味着购买了版权,文档只能用于自身使用,不得用于其他商业用途(如 [转卖]进行直接盈利或[编辑后售卖]进行间接盈利)。
2、本站所有内容均由合作方或网友上传,本站不对文档的完整性、权威性及其观点立场正确性做任何保证或承诺!文档内容仅供研究参考,付费前请自行鉴别。
3、如文档内容存在违规,或者侵犯商业秘密、侵犯著作权等,请点击“违规举报”。

碎片内容

与本文档类似文档
2024年高考物理 一轮复习讲义(新人教版)专题强化13 电磁感应中的电路和图象问题.docx
2024年高考物理 一轮复习讲义(新人教版)专题强化13 电磁感应中的电路和图象问题.docx
免费
20下载
2024年新高考物理资料 模块六 热学、近代物理综合测试卷(原卷版).docx
2024年新高考物理资料 模块六 热学、近代物理综合测试卷(原卷版).docx
免费
3下载
2025届高中物理一轮复习课件:专题强化十二电磁感应中的动力学、能量和动量问题.pptx
2025届高中物理一轮复习课件:专题强化十二电磁感应中的动力学、能量和动量问题.pptx
免费
0下载
2023《微专题·小练习》·物理·L-5专题21 滑块-木板模型.docx
2023《微专题·小练习》·物理·L-5专题21 滑块-木板模型.docx
免费
7下载
16.辽宁省丹东市2022-2023学年高二上学期期末教学质量监测物理试题(解析版).pdf
16.辽宁省丹东市2022-2023学年高二上学期期末教学质量监测物理试题(解析版).pdf
免费
9下载
2023年高考物理试卷(辽宁)(空白卷) (2).docx
2023年高考物理试卷(辽宁)(空白卷) (2).docx
免费
0下载
2025年新高考物理资料  第04讲  实验:探究小车速度随时间变化的规律(练习)(原卷版).docx
2025年新高考物理资料 第04讲 实验:探究小车速度随时间变化的规律(练习)(原卷版).docx
免费
0下载
2023《大考卷》二轮专项分层特训卷·物理【新教材】辽宁专版模拟小卷练4.docx
2023《大考卷》二轮专项分层特训卷·物理【新教材】辽宁专版模拟小卷练4.docx
免费
11下载
2024年新高考物理资料 专题18 电学实验-2022年高考真题和模拟题物理分专题训练(教师版含解析).docx
2024年新高考物理资料 专题18 电学实验-2022年高考真题和模拟题物理分专题训练(教师版含解析).docx
免费
0下载
2025年新高考物理资料  第46讲   磁场及其对电流的作用(讲义)(原卷版).docx
2025年新高考物理资料 第46讲 磁场及其对电流的作用(讲义)(原卷版).docx
免费
0下载
精品解析:江苏省无锡市常州市四校2023-2024学年高三上学期12月联考物理试题(解析版).docx
精品解析:江苏省无锡市常州市四校2023-2024学年高三上学期12月联考物理试题(解析版).docx
免费
0下载
2024年高考物理试卷(辽宁)(解析卷) (1).docx
2024年高考物理试卷(辽宁)(解析卷) (1).docx
免费
0下载
高考物理五年真题专题16 原子和原子核波粒二象性 (原卷版).docx
高考物理五年真题专题16 原子和原子核波粒二象性 (原卷版).docx
免费
0下载
高考物理复习  三十四:交变电流的产生和描述(含解析).docx
高考物理复习 三十四:交变电流的产生和描述(含解析).docx
免费
0下载
高中2024版考评特训卷·物理【新教材】(河北专版)考点7.docx
高中2024版考评特训卷·物理【新教材】(河北专版)考点7.docx
免费
0下载
2016年上海市青浦区高考物理二模试卷.doc
2016年上海市青浦区高考物理二模试卷.doc
免费
0下载
2024年新高考物理资料 专题15 电磁感应定律及其应用(原卷版).docx
2024年新高考物理资料 专题15 电磁感应定律及其应用(原卷版).docx
免费
0下载
2024年新高考物理资料 第61讲 利用传感器制作简单的自动控制装置(讲义)(原卷版).docx
2024年新高考物理资料 第61讲 利用传感器制作简单的自动控制装置(讲义)(原卷版).docx
免费
0下载
2022届江苏省常州市高三(下)5月模拟考试补偿训练物理试题(原卷版).docx
2022届江苏省常州市高三(下)5月模拟考试补偿训练物理试题(原卷版).docx
免费
0下载
2016年高考物理试卷(新课标Ⅰ)(空白卷) (9).docx
2016年高考物理试卷(新课标Ⅰ)(空白卷) (9).docx
免费
0下载
我的小文库
实名认证
内容提供者

提供高质量免费文档试卷下载,如果满意请告诉您身边的人,如果不满意请告诉我们,您的意见对于我们很重要,是我们不断进步的动力

阅读排行

确认删除?
回到顶部
客服号
  • 客服QQ点击这里给我发消息
QQ群
  • QQ群点击这里加入QQ群
提交所需资料详情,我们来帮找资料