2024年新高考物理资料 第32讲 三大基本观点的综合应用(讲义)(原卷版).docx本文件免费下载 【共7页】

2024年新高考物理资料 第32讲 三大基本观点的综合应用(讲义)(原卷版).docx
2024年新高考物理资料 第32讲 三大基本观点的综合应用(讲义)(原卷版).docx
2024年新高考物理资料 第32讲 三大基本观点的综合应用(讲义)(原卷版).docx
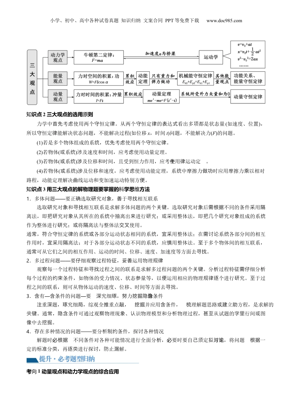
小学、初中、高中各种试卷真题知识归纳文案合同PPT等免费下载www.doc985.com第32讲三大基本观点的综合应用目录复习目标网络构建考点三大基本观点的综合应用【夯基·必备基础知识梳理】知识点1三大观点及相互联系知识点2三大观点的选用原则知识点3用三大观点的解物理题要掌握的科学思维方法【提升·必考题型归纳】考向1动量观点和动力学观点的综合应用考向2动量观点和能量观点的综合应用考向3三大观点解决多过程问题真题感悟1、掌握动力学、动量和能量三大处理物理问题观点。2、能够应用三大观点解决复杂的物理过程。小学、初中、高中各种试卷真题知识归纳文案合同PPT等免费下载www.doc985.com考点要求考题统计考情分析力学三大观点2023年全国乙卷第25题2023年全国甲卷第25题2023年6月浙江卷第21题高考对力学三大观点的考很,繁查频大多在综合性的计算题,多以压题轴的形出现,度大。式普遍难较考点三大基本观点的综合应用识点知1三大观点及相互联系三大基本观点的综合应用三大观点及相互联系三大观点的选用则原三大观点的学思方法科维小学、初中、高中各种试卷真题知识归纳文案合同PPT等免费下载www.doc985.com识点知2三大观点的选用则原力学中考使用两个恒定。从两个恒定的达看出多都是状态量首先守律守律表式虑项(如速度、位置),所以恒定能解决状态问题,不能解决过程守律(如位移x,时间t)问题,不能解决力(F)的问题。(1)若是多个物体组成的系,考使用两个恒定。先守律统优虑(2)若物体(系或统)及速度和时间,应考使用动量定理。涉虑(3)若物体(系或统)及位移和时间,且受到恒力作用,应考使用运动定律。涉牛律(4)若物体(系或统)及位移和速度,应考使用动能定理,系中摩擦力时应用摩擦力以相对涉做功乘虑统路程,动能定理解决线运动和变加速运动特别方。曲便识点知3用三大观点的解物理题要掌握的学思方法科维1.多体问题要正选取究对,于相互联系——确研象善找寻选取究对和相互联系是求解多体问题的两个。选取究对后不同的条件用研象找关研象需根据采隔寻键离法,即究对从其所在的系中离出进行究;用整体法,即个究对组成的系把研象统抽来研或采把几研象统作为整体进行究;将离法与整体法使用。研或隔交叉通,合恒定的系各部分运动状态相同的系,用整体法;在系各部分间的相互常符守律或宜采需统统讨论统作用时,用离法;对于各部分运动状态不同的系,应用整体法。于多个物体间的相互联系,宜采隔慎至统通可从它们之间的相互作用、运动的时间、位移、速度、加速度等方面去。常找寻2.多过程问题要细观过程特,运用物理——仔察征妥善律规观每一个过程特和过程之间的联系是求解多过程问题的两个。分过程特细分察征找关析征需仔析寻键每个过程的条件,如物体的受力情况、状态量等,以运用相应的物理个进行究。于过约束参便规律逐研至程之间的联系,则可从物体运动的速度、位移、时间等方面去。寻找3.有条件的问题要究细,力条件——含含深琢努挖掘含隐隐重题,究细,综观全重点,并应用条件,理解题思路立方程,是求解的注深琢局推敲挖掘含梳或建助。通,条件可通过观物理现、识物理模型和分物理过程,从试题的行间图关键常隐含察象认析甚至字里或中去。像挖掘4.在多种情况的问题要分条件,探各种情况存——析制约讨解题时不同条件对各种可能情况进行全面分,要时要自定方案,将问题一必必根据析己根据须拟讨论定的分,再进行探,止解。标准类逐类讨防漏考向1动量观点和动力学观点的综合应用小学、初中、高中各种试卷真题知识归纳文案合同PPT等免费下载www.doc985.com1.如图甲,质量为的小物块放在长木板左端,小物块与长木板间的动摩擦因数。长木板静止在水平面上,右端紧靠竖直墙面,质量为,与地面间的动摩擦因数为。时刻小物块获得水平向右的初速度,同时给小物块施加如图乙所示的水平向右的作用力。4s时小物块与竖直墙壁发生弹性碰撞,碰撞时间极短。最终,小物块静止于长木板上某一位置,重力加速度g取。求:(1)4s内水平向右作用力的冲量大小;(2)小物块与竖直墙碰撞前瞬间速度的大小;(3)小物块相对长木板静止时,距长木板右端的距离。2.打水漂是很多同学体验过的...

1、当您付费下载文档后,您只拥有了使用权限,并不意味着购买了版权,文档只能用于自身使用,不得用于其他商业用途(如 [转卖]进行直接盈利或[编辑后售卖]进行间接盈利)。
2、本站所有内容均由合作方或网友上传,本站不对文档的完整性、权威性及其观点立场正确性做任何保证或承诺!文档内容仅供研究参考,付费前请自行鉴别。
3、如文档内容存在违规,或者侵犯商业秘密、侵犯著作权等,请点击“违规举报”。

碎片内容

与本文档类似文档
2024年新高考物理资料 第56讲 电磁感应现象中的电路和图像问题(练习)(解析版).docx
2024年新高考物理资料 第56讲 电磁感应现象中的电路和图像问题(练习)(解析版).docx
免费
0下载
高考物理专题48 线框进出磁场问题(原卷卷)-十年(2014-2023)高考物理真题分项汇编(全国通用).docx
高考物理专题48 线框进出磁场问题(原卷卷)-十年(2014-2023)高考物理真题分项汇编(全国通用).docx
免费
0下载
2024版《大考卷》全程考评特训卷·物理【新教材】热光原部分素养综合评价.docx
2024版《大考卷》全程考评特训卷·物理【新教材】热光原部分素养综合评价.docx
免费
17下载
2024版《大考卷》全程考评特训卷·物理【新教材】考点52.docx
2024版《大考卷》全程考评特训卷·物理【新教材】考点52.docx
免费
30下载
1997年上海高考物理真题及答案.doc
1997年上海高考物理真题及答案.doc
免费
9下载
精品解析:2023届江苏省苏北地区高三上学期一模物理试题(原卷版).docx
精品解析:2023届江苏省苏北地区高三上学期一模物理试题(原卷版).docx
免费
0下载
1990年广东高考物理真题及答案.doc
1990年广东高考物理真题及答案.doc
免费
17下载
11.广东省惠州市惠阳泰雅实验学校2022-2023学年高二年级下学期物理学科第一次月考试题.pdf
11.广东省惠州市惠阳泰雅实验学校2022-2023学年高二年级下学期物理学科第一次月考试题.pdf
免费
20下载
2024年新高考物理资料 第62讲 光的折射 全反射(讲义)(解析版).docx
2024年新高考物理资料 第62讲 光的折射 全反射(讲义)(解析版).docx
免费
0下载
2024年高考物理一轮复习(新人教版) 第2章 专题强化3 动态平衡问题 平衡中的临界、极值问题.docx
2024年高考物理一轮复习(新人教版) 第2章 专题强化3 动态平衡问题 平衡中的临界、极值问题.docx
免费
0下载
2024年新高考物理资料  第29讲 验证机械能守恒定律(课件).pptx
2024年新高考物理资料 第29讲 验证机械能守恒定律(课件).pptx
免费
0下载
【免费下载】湖南2023年高考物理真题(湖南自主命题)(解析版).docx
【免费下载】湖南2023年高考物理真题(湖南自主命题)(解析版).docx
免费
0下载
2025年新高考物理资料  考点巩固卷14 磁场中基本概念和规律的理解和应用(原卷版).docx
2025年新高考物理资料 考点巩固卷14 磁场中基本概念和规律的理解和应用(原卷版).docx
免费
0下载
2016年上海市奉贤区高考物理一模试卷.doc
2016年上海市奉贤区高考物理一模试卷.doc
免费
0下载
2025年高考物理二轮复习导学案:专题强化九带电粒子在磁场中运动的临界、极值及多解问题.docx
2025年高考物理二轮复习导学案:专题强化九带电粒子在磁场中运动的临界、极值及多解问题.docx
免费
0下载
2025年新高考物理资料  第五章 第3课时 专题强化:卫星变轨问题 双星模型 (1).docx
2025年新高考物理资料 第五章 第3课时 专题强化:卫星变轨问题 双星模型 (1).docx
免费
0下载
2024年高考物理 一轮复习讲义(新人教版)第6章 第4讲 功能关系 能量守恒定律.docx
2024年高考物理 一轮复习讲义(新人教版)第6章 第4讲 功能关系 能量守恒定律.docx
免费
17下载
2024年新高考物理资料 第73讲 原子结构 原子核(练习)(原卷版).docx
2024年新高考物理资料 第73讲 原子结构 原子核(练习)(原卷版).docx
免费
0下载
2024年新高考物理资料 专题01 力与物体的平衡(练习)(解析版).docx
2024年新高考物理资料 专题01 力与物体的平衡(练习)(解析版).docx
免费
0下载
2024年新高考物理资料 第13章 第4讲 传感器 实验:利用传感器制作简单的自动控制装置.docx
2024年新高考物理资料 第13章 第4讲 传感器 实验:利用传感器制作简单的自动控制装置.docx
免费
0下载
我的小文库
实名认证
内容提供者

提供高质量免费文档试卷下载,如果满意请告诉您身边的人,如果不满意请告诉我们,您的意见对于我们很重要,是我们不断进步的动力

阅读排行

确认删除?
回到顶部
客服号
  • 客服QQ点击这里给我发消息
QQ群
  • QQ群点击这里加入QQ群