2024年新高考物理资料 大题07 三大动力学观点在力学中的综合应用(原卷版).docx本文件免费下载 【共14页】

2024年新高考物理资料 大题07 三大动力学观点在力学中的综合应用(原卷版).docx
2024年新高考物理资料 大题07 三大动力学观点在力学中的综合应用(原卷版).docx
2024年新高考物理资料 大题07 三大动力学观点在力学中的综合应用(原卷版).docx
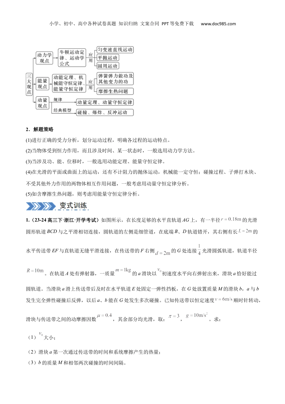
小学、初中、高中各种试卷真题知识归纳文案合同PPT等免费下载www.doc985.com大题07三大动力学观点在力学中的综合应用1.考查重点:动量定理、动量守恒定律与牛顿运动定律、功能关系综合解决分析多运动组合问题,有时涉及弹簧问题和传送带、板块问题。2.考题形式:计算题。【例1】(2023·河南校联考模拟预测)如图所示,粗细均匀的光滑直杆竖直固定在地面上,一根轻弹簧套在杆上,下端与地面连接,上端连接带孔的质量为m的小球B并处于静止状态,质量为m的小球A套在杆上,在B球上方某一高度处由静止释放,两球碰撞后粘在一起。当A、B一起上升到最高点时,A、B的加速度大小为g,g为重力加速度,弹簧的形变总在弹性限度内,已知弹簧的弹性势能表达式为Ep=kx2,其中k为弹簧的劲度系数、x为弹簧的形变量,A、B两球均可视为质点。求:(1)小球A开始释放的位置离B球的距离;(2)两球碰撞后,弹簧具有的最大弹性势能及两球运动过程中的最大速度;(3)若将A球换成C球,C球从A球开始静止的位置由静止释放,C、B发生弹性碰撞,碰撞后立即取走C球,此后B球上升的最大高度与A、B一起上升的最大高度相同,则C球的质量多大。1.三大力学观点小学、初中、高中各种试卷真题知识归纳文案合同PPT等免费下载www.doc985.com2.解题策略(1)进行正确的受力分析,划分运动过程,明确各过程的运动特点。(2)当物体受到恒力作用,而且涉及时间、某一状态时,一般选用动力学方法。(3)当涉及功、能、位移时,一般选用动能定理、能量守恒定律。(4)在光滑的平面或曲面上的运动,还有不计阻力的抛体运动,机械能一定守恒;碰撞过程、子弹打木块、不受其他外力作用的两物体相互作用问题,一般考虑用动量守恒定律分析。(5)如含摩擦生热问题,则考虑用能量守恒定律分析。1.(23-24高三下·浙江·开学考试)如图所示,在长度足够的水平直轨道AG上,有一半径的光滑圆形轨道BCD与之平滑相切连接,圆轨道的左侧是细管道,在底端B、D轨道错开,其右侧有长的水平传送带EF与直轨道无缝平滑连接,在传送带的F右侧的G处连接光滑圆弧轨道,轨道半径。在轨道A处有弹射器,一质量的a滑块以初速度水平向右弹射出来,滑块a恰好能过圆轨道。当滑块a滑上传送带后及时在水平轨道E处固定一弹性挡板,在G处放置质量M的滑块b,a与b发生完全弹性碰撞后反弹,以后a、b能在G处发生多次碰撞。已知传送带以恒定速度顺时针转动,滑块与传送带之间的动摩擦因数,其余部分均光滑,取:,。求:(1)大小;(2)滑块a第一次通过传送带的时间和系统摩擦产生的热量;(3)b的质量M和相邻两次碰撞的时间间隔。小学、初中、高中各种试卷真题知识归纳文案合同PPT等免费下载www.doc985.com2.(2024·云南·二模)如图所示,竖直细圆弧管道DEF由两个半径均为的四分之一圆弧组成,左侧为足够长的水平直轨道AB,其上一质量为的长木板上表面与竖直圆轨道下边缘于D点无缝连接;圆弧管道右侧与足够长的水平直轨道FG平滑相切连接,质量为的滑块b与质量为的滑块c用劲度系数的轻质弹簧连接,静置于FG上。现有质量为的滑块a以的水平初速度从D处进入,经DEF后与FG上的b碰撞(时间极短)。已知,a与长木板间的动摩擦因数,其它摩擦和阻力均不计,各滑块均可视为质点,弹簧的弹性势能(x为形变量),g取。求:(1)a到达管道DEF最低点F时的速度大小和在该点所受的支持力大小;(2)若a与b碰后返回到距长木板右端处时与木板恰好保持相对静止,则a、b碰撞过程中损失的机械能;(3)若a碰到b后立即被粘住,则碰撞后弹簧最大长度与最小长度之差。小学、初中、高中各种试卷真题知识归纳文案合同PPT等免费下载www.doc985.com1.(2023·河北保定·三模)如图所示,半径为的光滑四分之一圆弧轨道固定在竖直面内,圆弧轨道的最低点与水平地面相切,长为的水平传送带上表面与水平地面相平,竖直挡板固定在传送带右侧的水平地面上点,传送带右端到挡板距离为,传送带以的速度沿逆时针方向转动,质量为的物块放在水平面上的点,点到传送带左端的距离为,质量为的物块由圆弧面上的最高点由静止释放,滑到水平地面上与物块发生弹性正碰,物块均可视为质点,水平地面均光滑,物块与传送带...

1、当您付费下载文档后,您只拥有了使用权限,并不意味着购买了版权,文档只能用于自身使用,不得用于其他商业用途(如 [转卖]进行直接盈利或[编辑后售卖]进行间接盈利)。
2、本站所有内容均由合作方或网友上传,本站不对文档的完整性、权威性及其观点立场正确性做任何保证或承诺!文档内容仅供研究参考,付费前请自行鉴别。
3、如文档内容存在违规,或者侵犯商业秘密、侵犯著作权等,请点击“违规举报”。

碎片内容

与本文档类似文档
精品解析:江苏省五市十一校2023-2024学年高三上学期12月阶段联测物理试卷(解析版).docx
精品解析:江苏省五市十一校2023-2024学年高三上学期12月阶段联测物理试卷(解析版).docx
免费
0下载
2023《微专题·小练习》·物理·新教材·XL-5专题27开普勒定律万有引力定律.docx
2023《微专题·小练习》·物理·新教材·XL-5专题27开普勒定律万有引力定律.docx
免费
30下载
【免费下载】2010年浙江高考物理(解析版).doc
【免费下载】2010年浙江高考物理(解析版).doc
免费
0下载
2015年高考物理试卷(新课标Ⅱ)(空白卷) (13).docx
2015年高考物理试卷(新课标Ⅱ)(空白卷) (13).docx
免费
0下载
2025版新高考版 物理考点清单+模型清单新高考版专题六 考点清单+模型清单.pdf
2025版新高考版 物理考点清单+模型清单新高考版专题六 考点清单+模型清单.pdf
免费
4下载
山东省青岛第三十九中学2022-2023学年高一下学期期中测试物理试题(解析版).pdf
山东省青岛第三十九中学2022-2023学年高一下学期期中测试物理试题(解析版).pdf
免费
26下载
2025年新高考物理资料  第一章 微点突破1 追及相遇问题 (1).docx
2025年新高考物理资料 第一章 微点突破1 追及相遇问题 (1).docx
免费
0下载
2025年新高考物理资料  讲义第七章专题七 带电粒子在电场中运动的综合问题(含解析).docx
2025年新高考物理资料 讲义第七章专题七 带电粒子在电场中运动的综合问题(含解析).docx
免费
0下载
2025年新高考物理资料  讲义第十三章第2讲 光的波动性 电磁波 相对论(含解析).docx
2025年新高考物理资料 讲义第十三章第2讲 光的波动性 电磁波 相对论(含解析).docx
免费
0下载
2024年新高考物理资料 专题17 热学(解析版).docx
2024年新高考物理资料 专题17 热学(解析版).docx
免费
0下载
2024年高考物理一轮复习(新人教版) 第8章 实验9 用单摆测量重力加速度.pptx
2024年高考物理一轮复习(新人教版) 第8章 实验9 用单摆测量重力加速度.pptx
免费
0下载
2025年新高考物理资料  第九章 第4课时 电容器 实验十:观察电容器的充、放电现象 带电粒子在电场中的直线运动.pptx
2025年新高考物理资料 第九章 第4课时 电容器 实验十:观察电容器的充、放电现象 带电粒子在电场中的直线运动.pptx
免费
0下载
2024年新高考物理资料 训练八  动能定理在多过程问题中的应用-备战2024年高考物理一轮复习专题复习与训练(原卷版).docx
2024年新高考物理资料 训练八 动能定理在多过程问题中的应用-备战2024年高考物理一轮复习专题复习与训练(原卷版).docx
免费
0下载
2025年新高考物理资料  第35讲   电场中的功能关系及图像问题(讲义)(原卷版).docx
2025年新高考物理资料 第35讲 电场中的功能关系及图像问题(讲义)(原卷版).docx
免费
0下载
高考物理专题02 相互作用-2024年高考真题和模拟题物理分类汇编(教师卷) .docx
高考物理专题02 相互作用-2024年高考真题和模拟题物理分类汇编(教师卷) .docx
免费
0下载
2010年北京市高考物理试卷(含解析版).doc
2010年北京市高考物理试卷(含解析版).doc
免费
27下载
专题3 牛顿运动定律 原卷版-上海市2024届高三下学期二模物理试题分类汇编.docx
专题3 牛顿运动定律 原卷版-上海市2024届高三下学期二模物理试题分类汇编.docx
免费
0下载
2013年高考物理真题(天津自主命题)(解析版).doc
2013年高考物理真题(天津自主命题)(解析版).doc
免费
29下载
2025年新高考物理资料  第34讲   静电场中力的性质(练习)(解析版).docx
2025年新高考物理资料 第34讲 静电场中力的性质(练习)(解析版).docx
免费
0下载
2025年新高考物理资料  讲义第十一章第1讲 交变电流的产生与描述(含解析).docx
2025年新高考物理资料 讲义第十一章第1讲 交变电流的产生与描述(含解析).docx
免费
0下载
我的小文库
实名认证
内容提供者

提供高质量免费文档试卷下载,如果满意请告诉您身边的人,如果不满意请告诉我们,您的意见对于我们很重要,是我们不断进步的动力

阅读排行

确认删除?
回到顶部
客服号
  • 客服QQ点击这里给我发消息
QQ群
  • QQ群点击这里加入QQ群