2024年高考物理一轮复习(新人教版) 第15章 第3讲 热力学定律与能量守恒定律.docx本文件免费下载 【共13页】

2024年高考物理一轮复习(新人教版) 第15章 第3讲 热力学定律与能量守恒定律.docx
2024年高考物理一轮复习(新人教版) 第15章 第3讲 热力学定律与能量守恒定律.docx
2024年高考物理一轮复习(新人教版) 第15章 第3讲 热力学定律与能量守恒定律.docx
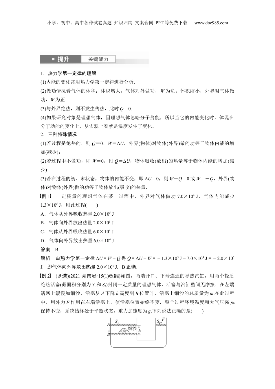
小学、初中、高中各种试卷真题知识归纳文案合同PPT等免费下载www.doc985.com第3讲热力学定律与能量守恒定律目标要求1.理解热力学第一定律,知道改变内能的两种方式,并能用热力学第一定律解决相关问题.2.理解热力学第二定律,知道热现象的方向性.3.知道第一类永动机和第二类永动机不可能制成.考点一热力学第一定律能量守恒定律1.改变物体内能的两种方式(1)做功;(2)传热.2.热力学第一定律(1)内容:一个热力学系统的内能变化量等于外界向它传递的热量与外界对它所做的功的和.(2)表达式:ΔU=Q+W.(3)表达式中的正、负号法则:物理量+-W外界对物体做功物体对外界做功Q物体吸收热量物体放出热量ΔU内能增加内能减少3.能量守恒定律(1)内容能量既不会凭空产生,也不会凭空消失,它只能从一种形式转化为其他形式,或者从一个物体转移到别的物体,在转化或转移的过程中,能量的总量保持不变.(2)条件性能量守恒定律是自然界的普遍规律,某一种形式的能是否守恒是有条件的.(例如:机械能守恒)(3)第一类永动机是不可能制成的,它违背了能量守恒定律.1.做功和改物体能的是相同的.传热变内实质(×)2.程中,外界体做功绝热过压缩气20J,体的能一定少气内减20J.(×)3.物体吸收量,同外做功,能可能不.热时对内变(√)小学、初中、高中各种试卷真题知识归纳文案合同PPT等免费下载www.doc985.com1.热力学第一定律的理解(1)内能的变化常用热力学第一定律进行分析.(2)做功情况看气体的体积:体积增大,气体对外做功,W为负;体积缩小,外界对气体做功,W为正.(3)与外界绝热,则不发生传热,此时Q=0.(4)如果研究对象是理想气体,因理想气体忽略分子势能,所以当它的内能变化时,体现在分子动能的变化上,从宏观上看就是温度发生了变化.2.三种特殊情况(1)若过程是绝热的,则Q=0,W=ΔU,外界(物体)对物体(外界)做的功等于物体内能的增加(减少);(2)若过程中不做功,即W=0,则Q=ΔU,物体吸收(放出)的热量等于物体内能的增加(减少);(3)若在过程的初、末状态,物体的内能不变,即ΔU=0,则W+Q=0或W=-Q,外界(物体)对物体(外界)做的功等于物体放出(吸收)的热量.例1一定质量的理想气体在某一过程中,外界对气体做功7.0×104J,气体内能减少1.3×105J,则此过程()A.气体从外界吸收热量2.0×105JB.气体向外界放出热量2.0×105JC.气体从外界吸收热量6.0×104JD.气体向外界放出热量6.0×104J答案B解析由力第一定律热学ΔU=W+Q得Q=ΔU-W=-1.3×105J-7.0×104J=-2.0×105J,即体向外界放出量气热2.0×105J,B正确.例2(多选)(2021·湖南卷·15(1)改编)如图,两端开口、下端连通的导热汽缸,用两个轻质绝热活塞(截面积分别为S1和S2)封闭一定质量的理想气体,活塞与汽缸壁间无摩擦.在左端活塞上缓慢加细沙,活塞从A下降h高度到B位置时,活塞上细沙的总质量为m.在此过程中,用外力F作用在右端活塞上,使活塞位置始终不变.整个过程环境温度和大气压强p0保持不变,系统始终处于平衡状态,重力加速度为g.下列说法正确的是()小学、初中、高中各种试卷真题知识归纳文案合同PPT等免费下载www.doc985.comA.整个过程,理想气体的分子平均动能保持不变B.整个过程,理想气体的内能增大C.整个过程,理想气体向外界释放的热量小于(p0S1h+mgh)D.左端活塞到达B位置时,外力F等于答案ACD解析根据汽缸且境度有,可知汽缸的度也保持不,整程,理想导热环温没变内温变则个过体的分子平均能保持不,能不,气动变内变A正确,B;由能不可知理想体向外错误内变气界放的量等于外界理想体做的功:释热对气Q=W<p0S1h+mgh,C正确;左端活塞到达B位置,根据强相等可得:时压p0+=p0+,即F=,D正确.考点二热力学第二定律1.热力学第二定律的两种表述(1)克劳修斯表述:热量不能自发地从低温物体传到高温物体.(2)开尔文表述:不可能从单一热库吸收热量,使之完全变成功,而不产生其他影响.或表述为“第二类永动机是不可能制成的”.2.热力学第二定律的微观意义一切自发过程总是沿着分子热运动的无序度增大的方向进行.3.第二类永动机不可能制成的原因是违背了热力学第二定律.1.可...

1、当您付费下载文档后,您只拥有了使用权限,并不意味着购买了版权,文档只能用于自身使用,不得用于其他商业用途(如 [转卖]进行直接盈利或[编辑后售卖]进行间接盈利)。
2、本站所有内容均由合作方或网友上传,本站不对文档的完整性、权威性及其观点立场正确性做任何保证或承诺!文档内容仅供研究参考,付费前请自行鉴别。
3、如文档内容存在违规,或者侵犯商业秘密、侵犯著作权等,请点击“违规举报”。

碎片内容

与本文档类似文档
上海市徐汇区2022年高三第一学期期末(一模)学科质量检测物理试卷(word解析版).docx
上海市徐汇区2022年高三第一学期期末(一模)学科质量检测物理试卷(word解析版).docx
免费
0下载
高考物理复习  信息必刷卷02(江苏专用)(解析版) .docx
高考物理复习 信息必刷卷02(江苏专用)(解析版) .docx
免费
0下载
2024年新高考物理资料 第10讲 探究弹簧弹力与形变量的关系(讲义)(解析版).docx
2024年新高考物理资料 第10讲 探究弹簧弹力与形变量的关系(讲义)(解析版).docx
免费
0下载
高考物理复习  第二章 第5课时 实验二:探究弹簧弹力与形变量的关系-实验三:探究两个互成角度的力的合成规律.docx
高考物理复习 第二章 第5课时 实验二:探究弹簧弹力与形变量的关系-实验三:探究两个互成角度的力的合成规律.docx
免费
0下载
专题13 电磁感应定律的应用 原卷版-上海市2024届高三下学期二模物理试题分类汇编.docx
专题13 电磁感应定律的应用 原卷版-上海市2024届高三下学期二模物理试题分类汇编.docx
免费
0下载
高考物理复习  第60讲   光的折射全反射(练习)(解析版).docx
高考物理复习 第60讲 光的折射全反射(练习)(解析版).docx
免费
0下载
2009年高考物理试卷(全国卷Ⅱ)(空白卷).doc
2009年高考物理试卷(全国卷Ⅱ)(空白卷).doc
免费
0下载
2025年新高考物理资料  第六章 第6练 训练2 用动力学和能量观点分析多运动组合问题.docx
2025年新高考物理资料 第六章 第6练 训练2 用动力学和能量观点分析多运动组合问题.docx
免费
0下载
1995年江西高考物理真题及答案.doc
1995年江西高考物理真题及答案.doc
免费
30下载
2025版《三维设计》一轮高中总复习 物理(提升版)实验十四 探究变压器原、副线圈电压与匝数的关系.docx
2025版《三维设计》一轮高中总复习 物理(提升版)实验十四 探究变压器原、副线圈电压与匝数的关系.docx
免费
0下载
2025年新高考物理资料  第一篇 专题六 第16练 力学实验 .docx
2025年新高考物理资料 第一篇 专题六 第16练 力学实验 .docx
免费
0下载
2014年高考物理试卷(新课标Ⅰ)(空白卷) (2).docx
2014年高考物理试卷(新课标Ⅰ)(空白卷) (2).docx
免费
0下载
高考物理复习  讲义第十二章第1讲 机械振动(含解析).docx
高考物理复习 讲义第十二章第1讲 机械振动(含解析).docx
免费
0下载
1999年山东高考物理真题及答案.doc
1999年山东高考物理真题及答案.doc
免费
23下载
2016年高考物理试卷(新课标Ⅰ)(空白卷) (6).docx
2016年高考物理试卷(新课标Ⅰ)(空白卷) (6).docx
免费
0下载
2024年新高考物理资料 第07讲 力的合成与分解(讲义)(原卷版).docx
2024年新高考物理资料 第07讲 力的合成与分解(讲义)(原卷版).docx
免费
0下载
高中2022·微专题·小练习·物理【统考版】专题12.docx
高中2022·微专题·小练习·物理【统考版】专题12.docx
免费
0下载
2021年高考物理真题(河北自主命题)(解析版).doc
2021年高考物理真题(河北自主命题)(解析版).doc
免费
29下载
2025版《三维设计》一轮高中总复习 物理(提升版)素养提升5⇒动力学中的三类典型问题(学生版).docx
2025版《三维设计》一轮高中总复习 物理(提升版)素养提升5⇒动力学中的三类典型问题(学生版).docx
免费
0下载
新课改高中物理 高考复习20 B光的干涉、衍射和偏振、电磁波 中档版教师版.docx
新课改高中物理 高考复习20 B光的干涉、衍射和偏振、电磁波 中档版教师版.docx
免费
24下载
我的小文库
实名认证
内容提供者

提供高质量免费文档试卷下载,如果满意请告诉您身边的人,如果不满意请告诉我们,您的意见对于我们很重要,是我们不断进步的动力

阅读排行

确认删除?
回到顶部
客服号
  • 客服QQ点击这里给我发消息
QQ群
  • QQ群点击这里加入QQ群
提交所需资料详情,我们来帮找资料