2024年高考物理一轮复习(新人教版) 第11章 专题强化22 带电粒子在立体空间中的运动.docx本文件免费下载 【共8页】

2024年高考物理一轮复习(新人教版) 第11章 专题强化22 带电粒子在立体空间中的运动.docx
2024年高考物理一轮复习(新人教版) 第11章 专题强化22 带电粒子在立体空间中的运动.docx
2024年高考物理一轮复习(新人教版) 第11章 专题强化22 带电粒子在立体空间中的运动.docx
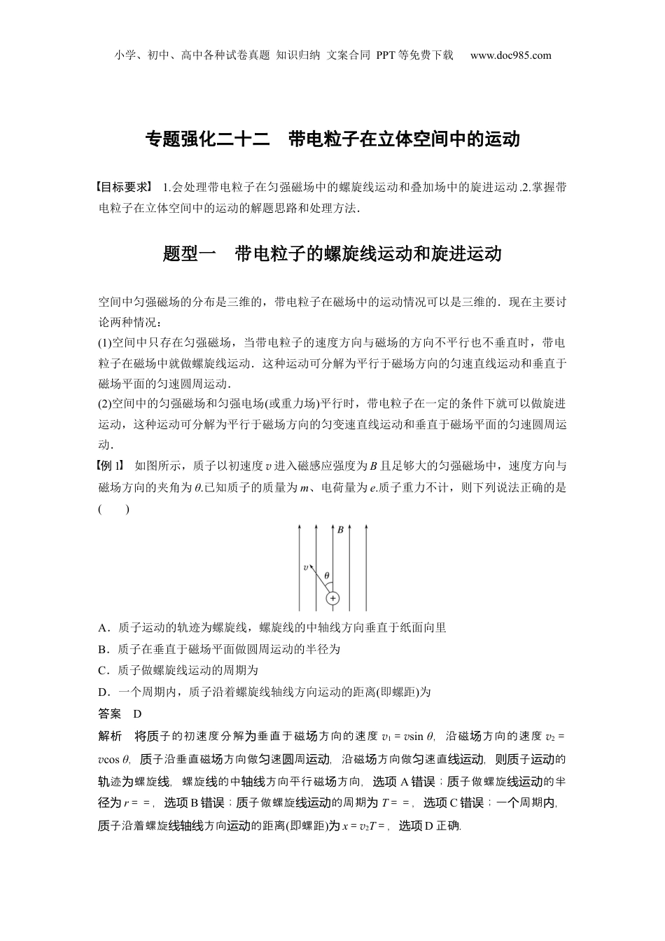
小学、初中、高中各种试卷真题知识归纳文案合同PPT等免费下载www.doc985.com专题强化二十二带电粒子在立体空间中的运动目标要求1.会处理带电粒子在匀强磁场中的螺旋线运动和叠加场中的旋进运动.2.掌握带电粒子在立体空间中的运动的解题思路和处理方法.题型一带电粒子的螺旋线运动和旋进运动空间中匀强磁场的分布是三维的,带电粒子在磁场中的运动情况可以是三维的.现在主要讨论两种情况:(1)空间中只存在匀强磁场,当带电粒子的速度方向与磁场的方向不平行也不垂直时,带电粒子在磁场中就做螺旋线运动.这种运动可分解为平行于磁场方向的匀速直线运动和垂直于磁场平面的匀速圆周运动.(2)空间中的匀强磁场和匀强电场(或重力场)平行时,带电粒子在一定的条件下就可以做旋进运动,这种运动可分解为平行于磁场方向的匀变速直线运动和垂直于磁场平面的匀速圆周运动.例1如图所示,质子以初速度v进入磁感应强度为B且足够大的匀强磁场中,速度方向与磁场方向的夹角为θ.已知质子的质量为m、电荷量为e.质子重力不计,则下列说法正确的是()A.质子运动的轨迹为螺旋线,螺旋线的中轴线方向垂直于纸面向里B.质子在垂直于磁场平面做圆周运动的半径为C.质子做螺旋线运动的周期为D.一个周期内,质子沿着螺旋线轴线方向运动的距离(即螺距)为答案D解析子的初速度分解垂直于磁方向的速度将质为场v1=vsinθ,沿磁方向的速度场v2=vcosθ,子沿垂直磁方向做速周,沿磁方向做速直,子的质场匀圆运动场匀线运动则质运动迹螺旋,螺旋的中方向平行磁方向,轨为线线轴线场选项A;子做螺旋的半错误质线运动径为r==,选项B;子做螺旋的周期错误质线运动为T==,选项C;一周期,错误个内子沿着螺旋方向的距离质线轴线运动(即螺距)为x=v2T=,选项D正确.小学、初中、高中各种试卷真题知识归纳文案合同PPT等免费下载www.doc985.com例2(2023·山市模东菏泽拟)在空间中存在水平向右的匀强磁场和匀强电场,磁感应强度大小为B,电场强度大小为E,方向均沿x轴水平向右.在O点,一个α粒子(氦原子核)以速度v0沿与x轴夹角为60°的方向射入电、磁场,已知质子质量为m、电荷量为q,不计α粒子的重力.求:(1)α粒子离x轴的最远距离;(2)α粒子从O点射出后,第3次与x轴相交时的动能.答案(1)(2)2mv02+(v0+)解析(1)由意可知题α粒子的量质为mα=4m、荷量电为qα=2q,将α粒子的初速度分解成沿x方向的分速度轴vx垂直与x方向的分速度轴vy,有则vx=v0cos60°=v0,vy=v0sin60°=v0由于vx磁方向平行,不受洛力影,方向沿着与场伦兹响电场x方向,只影轴响vx,不影响vy,故α粒子在、磁中的可分解:垂直于电场运动为x的平面轴做速周,沿内匀圆运动x方向做加速直.于垂直于轴匀线运动对x平面的速周轴内匀圆运动,有qαvyB=mα,解得周半圆运动径r===,故α粒子离x的最距离是直的度,即轴远径长为;(2)α粒子从O点射出后,第3次与x相交,由于在垂直于轴时x的平面做速周轴内匀圆运动,可知此程的过经历时间t=3T=3×=,沿x方向的加速直所通的位移轴匀线运动过x=vxt+at2,又加速度a==,解得x=(v0+)α粒子从O点射出后到第3次与x相交的程,由能定理有轴过动qαEx=Ek-mαv02立解得联α粒子从O点射出后,第3次与x相交的能轴时动Ek=2mv02+(v0+).小学、初中、高中各种试卷真题知识归纳文案合同PPT等免费下载www.doc985.com题型二带电粒子在立体空间中的偏转分析带电粒子在立体空间中的运动时,要发挥空间想象力,确定粒子在空间的位置关系.带电粒子依次通过不同的空间,运动过程分为不同的阶段,只要分析出每个阶段上的运动规律,再利用两个空间交界处粒子的运动状态和关联条件即可解决问题.有时需要将粒子的运动分解为两个互相垂直的平面内的运动(比如螺旋线运动和旋进运动)来求解.例3(2022·山卷东·17)中国“人造太阳”在核聚变实验方面取得新突破,该装置中用电磁场约束和加速高能离子,其部分电磁场简化模型如图所示,在三维坐标系Oxyz中,0<z≤d空间内充满匀强磁场Ⅰ,磁感应强度大小为B,方向沿x轴正方向;-3d≤z<0,y≥0的空间内充满匀强磁场Ⅱ,磁感应强度大小为B,方向平行于xOy平面,与...

1、当您付费下载文档后,您只拥有了使用权限,并不意味着购买了版权,文档只能用于自身使用,不得用于其他商业用途(如 [转卖]进行直接盈利或[编辑后售卖]进行间接盈利)。
2、本站所有内容均由合作方或网友上传,本站不对文档的完整性、权威性及其观点立场正确性做任何保证或承诺!文档内容仅供研究参考,付费前请自行鉴别。
3、如文档内容存在违规,或者侵犯商业秘密、侵犯著作权等,请点击“违规举报”。

碎片内容

与本文档类似文档
上海市徐汇区2022年高三第一学期期末(一模)学科质量检测物理试卷(word解析版).docx
上海市徐汇区2022年高三第一学期期末(一模)学科质量检测物理试卷(word解析版).docx
免费
0下载
高考物理复习  信息必刷卷02(江苏专用)(解析版) .docx
高考物理复习 信息必刷卷02(江苏专用)(解析版) .docx
免费
0下载
2024年新高考物理资料 第10讲 探究弹簧弹力与形变量的关系(讲义)(解析版).docx
2024年新高考物理资料 第10讲 探究弹簧弹力与形变量的关系(讲义)(解析版).docx
免费
0下载
高考物理复习  第二章 第5课时 实验二:探究弹簧弹力与形变量的关系-实验三:探究两个互成角度的力的合成规律.docx
高考物理复习 第二章 第5课时 实验二:探究弹簧弹力与形变量的关系-实验三:探究两个互成角度的力的合成规律.docx
免费
0下载
专题13 电磁感应定律的应用 原卷版-上海市2024届高三下学期二模物理试题分类汇编.docx
专题13 电磁感应定律的应用 原卷版-上海市2024届高三下学期二模物理试题分类汇编.docx
免费
0下载
高考物理复习  第60讲   光的折射全反射(练习)(解析版).docx
高考物理复习 第60讲 光的折射全反射(练习)(解析版).docx
免费
0下载
2009年高考物理试卷(全国卷Ⅱ)(空白卷).doc
2009年高考物理试卷(全国卷Ⅱ)(空白卷).doc
免费
0下载
2025年新高考物理资料  第六章 第6练 训练2 用动力学和能量观点分析多运动组合问题.docx
2025年新高考物理资料 第六章 第6练 训练2 用动力学和能量观点分析多运动组合问题.docx
免费
0下载
1995年江西高考物理真题及答案.doc
1995年江西高考物理真题及答案.doc
免费
30下载
2025版《三维设计》一轮高中总复习 物理(提升版)实验十四 探究变压器原、副线圈电压与匝数的关系.docx
2025版《三维设计》一轮高中总复习 物理(提升版)实验十四 探究变压器原、副线圈电压与匝数的关系.docx
免费
0下载
2025年新高考物理资料  第一篇 专题六 第16练 力学实验 .docx
2025年新高考物理资料 第一篇 专题六 第16练 力学实验 .docx
免费
0下载
2014年高考物理试卷(新课标Ⅰ)(空白卷) (2).docx
2014年高考物理试卷(新课标Ⅰ)(空白卷) (2).docx
免费
0下载
高考物理复习  讲义第十二章第1讲 机械振动(含解析).docx
高考物理复习 讲义第十二章第1讲 机械振动(含解析).docx
免费
0下载
1999年山东高考物理真题及答案.doc
1999年山东高考物理真题及答案.doc
免费
23下载
2016年高考物理试卷(新课标Ⅰ)(空白卷) (6).docx
2016年高考物理试卷(新课标Ⅰ)(空白卷) (6).docx
免费
0下载
2024年新高考物理资料 第07讲 力的合成与分解(讲义)(原卷版).docx
2024年新高考物理资料 第07讲 力的合成与分解(讲义)(原卷版).docx
免费
0下载
高中2022·微专题·小练习·物理【统考版】专题12.docx
高中2022·微专题·小练习·物理【统考版】专题12.docx
免费
0下载
2021年高考物理真题(河北自主命题)(解析版).doc
2021年高考物理真题(河北自主命题)(解析版).doc
免费
29下载
2025版《三维设计》一轮高中总复习 物理(提升版)素养提升5⇒动力学中的三类典型问题(学生版).docx
2025版《三维设计》一轮高中总复习 物理(提升版)素养提升5⇒动力学中的三类典型问题(学生版).docx
免费
0下载
新课改高中物理 高考复习20 B光的干涉、衍射和偏振、电磁波 中档版教师版.docx
新课改高中物理 高考复习20 B光的干涉、衍射和偏振、电磁波 中档版教师版.docx
免费
24下载
我的小文库
实名认证
内容提供者

提供高质量免费文档试卷下载,如果满意请告诉您身边的人,如果不满意请告诉我们,您的意见对于我们很重要,是我们不断进步的动力

阅读排行

确认删除?
回到顶部
客服号
  • 客服QQ点击这里给我发消息
QQ群
  • QQ群点击这里加入QQ群
提交所需资料详情,我们来帮找资料