2024年新高考语文资料重难点13:文言文阅读之词语及相关内容的解说(解析版).docx本文件免费下载 【共23页】

2024年新高考语文资料重难点13:文言文阅读之词语及相关内容的解说(解析版).docx
2024年新高考语文资料重难点13:文言文阅读之词语及相关内容的解说(解析版).docx
2024年新高考语文资料重难点13:文言文阅读之词语及相关内容的解说(解析版).docx
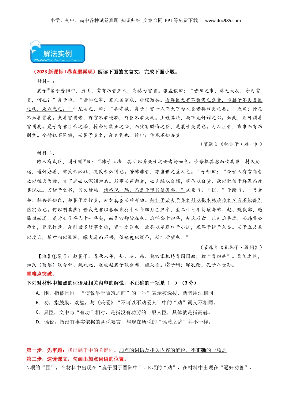
小学、初中、高中各种试卷真题知识归纳文案合同PPT等免费下载www.doc985.com重难点13:文言文阅读之词语及相关内容的解说(解析版)一、考情一览年份卷别提问方式设题角度2023新高考Ⅰ卷下列对文中加点的词语及相关内容的解说,不正确的一项是(3分)多义实词:举、劝新高考Ⅱ卷下列对文中加点的词语及相关内容的解说,不正确的一项是(3分)重点实词:金、果全国甲卷下列对文中加点的词语及相关内容的解说,不正确的一项是(3分)重点实词:怨、蔽、逆古今异义词:安全国乙卷下列对文中加点的词语及相关内容的解说,不正确的一项是(3分)多义实词:穷古今异义词:出入绝世2022新高考Ⅰ卷下列对文中加点的词语及相关内容的解说,不正确的一项是(3分)多义实词:蔽新高考Ⅱ卷下列对文中加点的词语及相关内容的解说,不正确的一项是(3分)古今异义词:尊重全国甲卷下列对文中加点的词语及相关内容的解说,不正确的一项是(3分)古今异义词:宣言多义实词:约、孤、阴全国乙卷下列对文中加点的词语及相关内容的解说,不正确的一项是(3分)多义实词:食、放、靡、悲二、命题趋势实词是文言文学习的重中之重。过去近十年,高考一直把它放在翻译中考查;2022年恢复了实词单独设题的考查形式,或采用与文化常识一起考查的形式;2023年继续延续,文言实词转为考查重点,对学生理解篇目内容的精确度要求更高。2023年新课标的两套卷子,充分体现了对课文内容的重视,教考一体。比如,新课标I卷中出现了课本选必上《兼爱》中的内容。实词考查重点放在古今异义词、多义实词等上,出现了初中的课文中的词语,所以我们在复习备考中要重视课本,以本为本。一、设问形式小学、初中、高中各种试卷真题知识归纳文案合同PPT等免费下载www.doc985.com下列对文中加点的词语及相关内容的解说,不正确的一项是(3分)二、解题方法文言实词是构成文言文的主体,在解释实词时,要注意实词的一词多义、古今异义和词类活用等情况。同时还要结合上下文理解实词的语境含义。因此,积累一定数量的实词词义、掌握言实词词义的推断方法尤为关键。1.语境推断法语境推断法是推断文言实词词义最根本的方法,也就是“以事解文”,根据上下文的关系,如并列、转折、因果、承接等,对词义进行推断。2.字形推断法即通过汉字的字形结构来剖析词义。汉字的造字有一定的规律,例如“口”字旁的字就与嘴”的动作有关,如“吃、喊”等;“手”字(提手)旁的字就与手发出的动作有关,如“提、推”等。所以分析字形能够了解文言实词的本义。在本义的基础上,再去推断实词的引申义,就有迹可循了。3.字音推断法即利用汉字的读音来判断实词的含义。古代的通假字有很多,同音的字也可能含有相似的意。在本义或引申义解释不通的情况下,可以尝试找同音的通假字,解释出符合语境的意思,如”通“慧”“畔”通“叛”等。4.组词推断法古汉语多是单音节词,一个单音节词往往有几种意思,翻译成现代汉语通常是以这个词为语素的双音节词,所以可以通过组词来推断词义,再从中选择与语境相符的词义。5.对称推断法古人写文章非常讲究行文的对称性,较多使用排比句、对偶句等整句。有的是词与词相对应,有的是短语与短语相对应,有的是句子与句子相对应,还有的是段与段相对应。在这种对称性的词、短语、句子或者段落中,相同位置上的词应词性相同,词义相同、相近或者相反。在推断词义的时候,往往是先借助整齐的句式,推断出一个词的词性,进而推断其词义。6.语法推断法文言实词的意思虽然很多,但是也要遵循语法规律。一般是名词、代词充当主语和宾语,动词、形容词充当谓语,名词、代词充当定语,副词或者介宾短语充当状语。根据语法规律;能够大致确定文言实词的词性,进而推断出其词义。7.课内联想法近年高考十分重视课内文言文阅读,其考查的实词含义和用法一般都能够在文中找到根据,因此首先需要牢记课内文言文的词义,遇到陌生实词,先回忆所学,再将所学迁移过来,放在语境里思考是否符合,学会举一反三。8.成语推断法大多数成语是从古代流传至今的,所以通过成语中字词的含义去推断(正推或反推文实词词义,也是一个非常有效的方法。小学、初中、高中各种...

1、当您付费下载文档后,您只拥有了使用权限,并不意味着购买了版权,文档只能用于自身使用,不得用于其他商业用途(如 [转卖]进行直接盈利或[编辑后售卖]进行间接盈利)。
2、本站所有内容均由合作方或网友上传,本站不对文档的完整性、权威性及其观点立场正确性做任何保证或承诺!文档内容仅供研究参考,付费前请自行鉴别。
3、如文档内容存在违规,或者侵犯商业秘密、侵犯著作权等,请点击“违规举报”。

碎片内容

与本文档类似文档
2024年高考语文一轮复习讲义(部编新高考版)板块10 写作 课时94 掌握书信和读后感写作——言说方式,用心体悟.docx
2024年高考语文一轮复习讲义(部编新高考版)板块10 写作 课时94 掌握书信和读后感写作——言说方式,用心体悟.docx
免费
2下载
2024年新高考语文资料专题02 论证分析客观题(讲义)(解析版)-2024年高考语文二轮复习讲练测(新教材新高考).docx
2024年新高考语文资料专题02 论证分析客观题(讲义)(解析版)-2024年高考语文二轮复习讲练测(新教材新高考).docx
免费
0下载
2022·微专题·小练习·语文【统考版】详解答案.doc
2022·微专题·小练习·语文【统考版】详解答案.doc
免费
1下载
高中2022·微专题·小练习·语文【统考版】第16练.docx
高中2022·微专题·小练习·语文【统考版】第16练.docx
免费
0下载
高考语文一轮复习讲义(新教材)第3部分 文言文考点突破 课时35 理解文言虚词——结合语境,虚“虚”实“实” .docx
高考语文一轮复习讲义(新教材)第3部分 文言文考点突破 课时35 理解文言虚词——结合语境,虚“虚”实“实” .docx
免费
19下载
2019年上海市崇明区高考语文一模试卷(含解析版).doc
2019年上海市崇明区高考语文一模试卷(含解析版).doc
免费
0下载
2024年高考语文真题(新课标Ⅰ)(解析版).docx
2024年高考语文真题(新课标Ⅰ)(解析版).docx
免费
0下载
2025年新高考语文复习  练案75 了解常见修辞手法(含解析).docx
2025年新高考语文复习 练案75 了解常见修辞手法(含解析).docx
免费
0下载
高考语文易错题31 语言文字运用之词语效果题——不结合文意分析词语效果(解析版).docx
高考语文易错题31 语言文字运用之词语效果题——不结合文意分析词语效果(解析版).docx
免费
0下载
2025年新高考语文复习  必修上册(二) 单篇梳理3 赤壁赋.docx
2025年新高考语文复习 必修上册(二) 单篇梳理3 赤壁赋.docx
免费
0下载
2024年新高考语文资料押高考北京卷第22小题 作文(解析版).docx
2024年新高考语文资料押高考北京卷第22小题 作文(解析版).docx
免费
0下载
2023年高考语文试卷(上海)(春考)(解析卷).docx
2023年高考语文试卷(上海)(春考)(解析卷).docx
免费
0下载
2025年新高考语文复习  文言文阅读第一课(讲义)(解析版).docx
2025年新高考语文复习 文言文阅读第一课(讲义)(解析版).docx
免费
0下载
2025年新高考语文复习  选择性必修下册(一) 整合迁移11 省略句.docx
2025年新高考语文复习 选择性必修下册(一) 整合迁移11 省略句.docx
免费
0下载
高中2023《微专题·小练习》·语文·L-1第39练.docx
高中2023《微专题·小练习》·语文·L-1第39练.docx
免费
0下载
2025年新高考语文复习  第02讲 必修下《子路、曾皙、冉有、公西华侍坐》《齐桓晋文之事》《庖丁解牛》一轮复习(练习)(原卷版) .docx
2025年新高考语文复习 第02讲 必修下《子路、曾皙、冉有、公西华侍坐》《齐桓晋文之事》《庖丁解牛》一轮复习(练习)(原卷版) .docx
免费
0下载
高中语文知识清单-专题05 语言表达连贯、简明、得体、准确、鲜明、生动(讲)(原卷+解析版).pdf
高中语文知识清单-专题05 语言表达连贯、简明、得体、准确、鲜明、生动(讲)(原卷+解析版).pdf
免费
0下载
高考语文一轮复习讲义(新教材)第4部分 古诗词阅读与鉴赏 课时44 赏析语言之炼字与语言风格——精微品“字”,整体赏“格”.docx
高考语文一轮复习讲义(新教材)第4部分 古诗词阅读与鉴赏 课时44 赏析语言之炼字与语言风格——精微品“字”,整体赏“格”.docx
免费
6下载
2021-2022学年江苏省苏州市木渎高级中学、苏苑高级中学高三下学期联合适应性检测语文试题(解析版).docx
2021-2022学年江苏省苏州市木渎高级中学、苏苑高级中学高三下学期联合适应性检测语文试题(解析版).docx
免费
0下载
2025年新高考语文复习  板块二 学案8 研练两年高考真题——吃透精髓,把握方向 (1).docx
2025年新高考语文复习 板块二 学案8 研练两年高考真题——吃透精髓,把握方向 (1).docx
免费
0下载
我的小文库
实名认证
内容提供者

提供高质量免费文档试卷下载,如果满意请告诉您身边的人,如果不满意请告诉我们,您的意见对于我们很重要,是我们不断进步的动力

阅读排行

确认删除?
回到顶部
客服号
  • 客服QQ点击这里给我发消息
QQ群
  • QQ群点击这里加入QQ群