2024年新高考语文资料专题13+鉴赏散文的表达技巧(讲义)-2024年高考语文二轮复习讲练测(新教材新高考).docx本文件免费下载 【共19页】

2024年新高考语文资料专题13+鉴赏散文的表达技巧(讲义)-2024年高考语文二轮复习讲练测(新教材新高考).docx
2024年新高考语文资料专题13+鉴赏散文的表达技巧(讲义)-2024年高考语文二轮复习讲练测(新教材新高考).docx
2024年新高考语文资料专题13+鉴赏散文的表达技巧(讲义)-2024年高考语文二轮复习讲练测(新教材新高考).docx
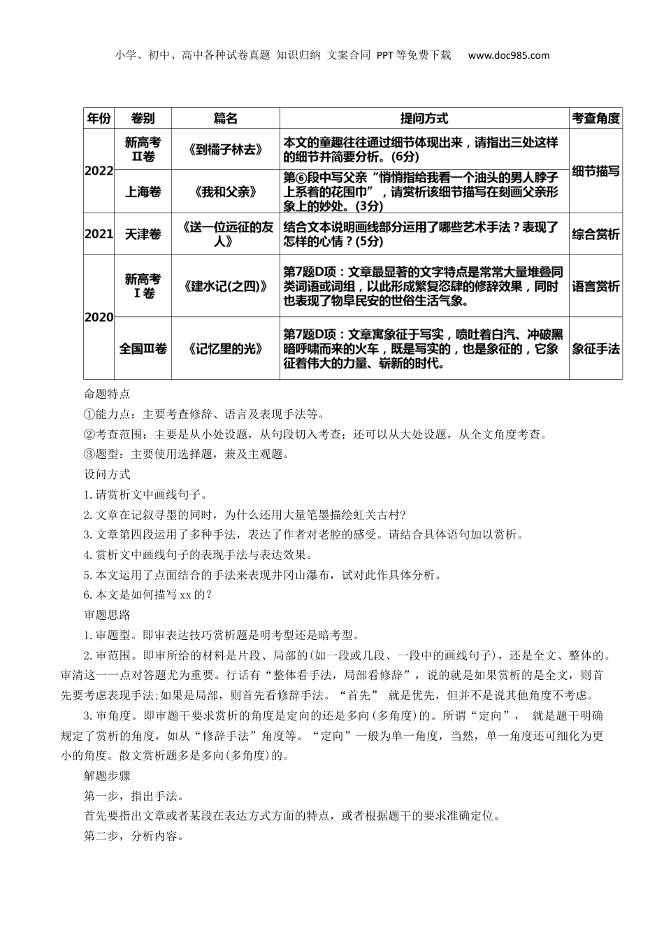
小学、初中、高中各种试卷真题知识归纳文案合同PPT等免费下载www.doc985.com考点13鉴赏散文的艺术特色——突破高考第6-9题散文考什么“表达技巧”是个综合性概念,它包括了散文表情达意的所有手段。《考试说明》要求能够“分析作品体裁的基本特征和主要表现手法”,其实所指的就是表达技巧。这里的“表现手法”有广义狭义之分,广义的“表现手法”还包括“表达方式”“结构技巧”“修辞手法”,狭义的“表现手法”是指一些具体技巧。本考点综合性较强,有时考题可能同时涉及多种表达技巧,甚至还会与其他考点混合考查。因此,考生要建立一个清晰的表达技巧知识库。散文怎么考【思】维导图小学、初中、高中各种试卷真题知识归纳文案合同PPT等免费下载www.doc985.com命题特点①能力点:主要考查修辞、语言及表现手法等。②考查范围:主要是从小处设题,从句段切入考查;还可以从大处设题,从全文角度考查。③题型:主要使用选择题,兼及主观题。设问方式1.请赏析文中画线句子。2.文章在记叙寻墨的同时,为什么还用大量笔墨描绘虹关古村?3.文章第四段运用了多种手法,表达了作者对老腔的感受。请结合具体语句加以赏析。4.赏析文中画线句子的表现手法与表达效果。5.本文运用了点面结合的手法来表现井冈山瀑布,试对此作具体分析。6.本文是如何描写xx的?审题思路1.审题型。即审表达技巧赏析题是明考型还是暗考型。2.审范围。即审所给的材料是片段、局部的(如一段或几段、一段中的画线句子),还是全文、整体的。审清这一一点对答题尤为重要。行话有“整体看手法,局部看修辞”,说的就是如果赏析的是全文,则首先要考虑表现手法;如果是局部,则首先看修辞手法。“首先”就是优先,但并不是说其他角度不考虑。3.审角度。即审题干要求赏析的角度是定向的还是多向(多角度)的。所谓“定向”,就是题干明确规定了赏析的角度,如从“修辞手法”角度等。“定向”一般为单一角度,当然,单一角度还可细化为更小的角度。散文赏析题多是多向(多角度)的。解题步骤第一步,指出手法。首先要指出文章或者某段在表达方式方面的特点,或者根据题干的要求准确定位。第二步,分析内容。小学、初中、高中各种试卷真题知识归纳文案合同PPT等免费下载www.doc985.com其次结合具体内容,分析这种表达方式在文中是怎样运用的。第三步,概括效果。后根据自己对相关知识的积累,结合具体的内容,概括出这样运用的作用及表达效果。这是最重要的一环。1.抒情方式(1)直抒胸臆。直抒胸臆可以淋漓尽致表现感情,形成强烈的感染力。阅读时“情语优先”,要关注带有情感色彩的词语和语句,把握情感的倾向。(2)间接抒情。①借人抒情。刻画人物性格,反映人物的心理活动,促进故事情节的发展;也可描摹人物的语态,获得一种特殊的效果,更好地展现人物的内心世界、性格特征。②借景抒情。寓情于景,情景交融,以乐景衬哀情,以哀景衬乐情。注意分析景物描写的作用。③借物抒情。借物喻人,托物言志,注意其象征意义。注意联想和想象的思维运用,领悟作者寄寓物中的深刻含义。2.结构技巧(1)开门见山。开篇直入正题,不拐弯抹角,拖泥带水。艺术效果:①强调突出中心,使主题鲜明突出。②总领全文。③总起下文。④行文不枝不蔓,干脆利落。(2)卒章显志。结尾点明文章主旨或作者的思想感情。艺术效果:①深化文章内容,升华主题思想。②总结全文,使结构完整。③有水到渠成之感,有强调之效。(3)照应题目。文章正文与题目照应。艺术效果:①紧扣中心写作,不枝不蔓,行文紧凑集中。②反复点扣题目,对中心有强调突出之效。(4)首尾响应。文章开头与结尾的照应。艺术效果:①重复开头内容,强调突出中心、深化主题。②首尾遥相呼应,结构完整、严谨。(5)前后照应。上下文间内容的前伏后应。①使内容完整,真实可信。②构思精巧,行文缜密,结构圆合严密。(6)伏笔。叙事性作品中为下文情节内容的出现预设的埋伏。艺术效果:①使内容完整,真实可信。②构思精巧,行文缜密,耐人寻味。③结构圆合严密。(7)铺垫。在一个人物出场前或者一个事件发生前,预先布置局势,安排一些情节场景作为征兆,制造气氛。艺术效果:...

1、当您付费下载文档后,您只拥有了使用权限,并不意味着购买了版权,文档只能用于自身使用,不得用于其他商业用途(如 [转卖]进行直接盈利或[编辑后售卖]进行间接盈利)。
2、本站所有内容均由合作方或网友上传,本站不对文档的完整性、权威性及其观点立场正确性做任何保证或承诺!文档内容仅供研究参考,付费前请自行鉴别。
3、如文档内容存在违规,或者侵犯商业秘密、侵犯著作权等,请点击“违规举报”。

碎片内容

与本文档类似文档
2024年新高考语文资料知识清单七 古代文化常识分类助记.doc
2024年新高考语文资料知识清单七 古代文化常识分类助记.doc
免费
0下载
2024年新高考语文资料专题33 驳论要切中要害(练习)-2024年高考语文二轮复习讲练测(新教材新高考) (原卷版).docx
2024年新高考语文资料专题33 驳论要切中要害(练习)-2024年高考语文二轮复习讲练测(新教材新高考) (原卷版).docx
免费
0下载
2025年新高考语文复习  板块一 对点练案1 理解推断信息.docx
2025年新高考语文复习 板块一 对点练案1 理解推断信息.docx
免费
0下载
高考语文复习 人民日报2024年10月经典金句、时事热点评论精选-备战2025年高考语文写作之素材聚宝盆(全国通用).docx
高考语文复习 人民日报2024年10月经典金句、时事热点评论精选-备战2025年高考语文写作之素材聚宝盆(全国通用).docx
免费
0下载
高考语文复习 专题10:语言表达准确、鲜明、生动(原卷版)-【上好课】2025年高考语文一轮复习知识清单.docx
高考语文复习 专题10:语言表达准确、鲜明、生动(原卷版)-【上好课】2025年高考语文一轮复习知识清单.docx
免费
0下载
【免费下载】2009年浙江高考语文(原卷版).doc
【免费下载】2009年浙江高考语文(原卷版).doc
免费
0下载
二轮专项分层特训卷·语文小题组合短平快16.doc
二轮专项分层特训卷·语文小题组合短平快16.doc
免费
1下载
2011年海南高考语文试题及答案.doc
2011年海南高考语文试题及答案.doc
免费
4下载
2024年新高考语文资料专题07 信息类阅读题型归类-2024年高考语文二轮热点题型归纳与变式演练(新高考专用)(原卷版).docx
2024年新高考语文资料专题07 信息类阅读题型归类-2024年高考语文二轮热点题型归纳与变式演练(新高考专用)(原卷版).docx
免费
0下载
2020-2021学年上海市闵行区高三(上)期末语文试卷(一模).doc
2020-2021学年上海市闵行区高三(上)期末语文试卷(一模).doc
免费
0下载
9.淮安市高中校协作体2022∽2023学年度第一学期高一期中考试语文试题.pdf
9.淮安市高中校协作体2022∽2023学年度第一学期高一期中考试语文试题.pdf
免费
24下载
2021年高考语文真题(全国乙卷)(解析版)word版.docx
2021年高考语文真题(全国乙卷)(解析版)word版.docx
免费
16下载
精品解析:江苏省南通市2023-2024学年高三10月月考语文试题(原卷版).docx
精品解析:江苏省南通市2023-2024学年高三10月月考语文试题(原卷版).docx
免费
0下载
高考语文模拟卷(广东专用)模拟卷01(广东专用)(参考答案).docx
高考语文模拟卷(广东专用)模拟卷01(广东专用)(参考答案).docx
免费
0下载
2024版《大考卷》全程考评特训卷·语文【新教材】文化常识读与练4.docx
2024版《大考卷》全程考评特训卷·语文【新教材】文化常识读与练4.docx
免费
12下载
高中语文 选择性必修·中册(1)选择性必修·中册(1)  基础过关训练 12.docx
高中语文 选择性必修·中册(1)选择性必修·中册(1) 基础过关训练 12.docx
免费
23下载
2019年高考语文试卷(上海)(春考)(空白卷) (1).docx
2019年高考语文试卷(上海)(春考)(空白卷) (1).docx
免费
0下载
高考语文一轮复习讲义(新教材)识记五 古代文化常识.docx
高考语文一轮复习讲义(新教材)识记五 古代文化常识.docx
免费
3下载
2015年高考语文试卷(安徽)(解析卷).doc
2015年高考语文试卷(安徽)(解析卷).doc
免费
0下载
2024年新高考语文 专题16+辨析文言词语和文化常识(课件)-2024年高考语文二轮复习讲练测(新教材新高考).pptx
2024年新高考语文 专题16+辨析文言词语和文化常识(课件)-2024年高考语文二轮复习讲练测(新教材新高考).pptx
免费
0下载
我的小文库
实名认证
内容提供者

提供高质量免费文档试卷下载,如果满意请告诉您身边的人,如果不满意请告诉我们,您的意见对于我们很重要,是我们不断进步的动力

阅读排行

确认删除?
回到顶部
客服号
  • 客服QQ点击这里给我发消息
QQ群
  • QQ群点击这里加入QQ群
提交所需资料详情,我们来帮找资料