2025年新高考语文复习 考点04 理解实词的含义(文言文阅读)-备战2025年高考语文一轮复习考点帮(北京专用)(原卷版).docx本文件免费下载 【共35页】

2025年新高考语文复习  考点04 理解实词的含义(文言文阅读)-备战2025年高考语文一轮复习考点帮(北京专用)(原卷版).docx
2025年新高考语文复习  考点04 理解实词的含义(文言文阅读)-备战2025年高考语文一轮复习考点帮(北京专用)(原卷版).docx
2025年新高考语文复习  考点04 理解实词的含义(文言文阅读)-备战2025年高考语文一轮复习考点帮(北京专用)(原卷版).docx
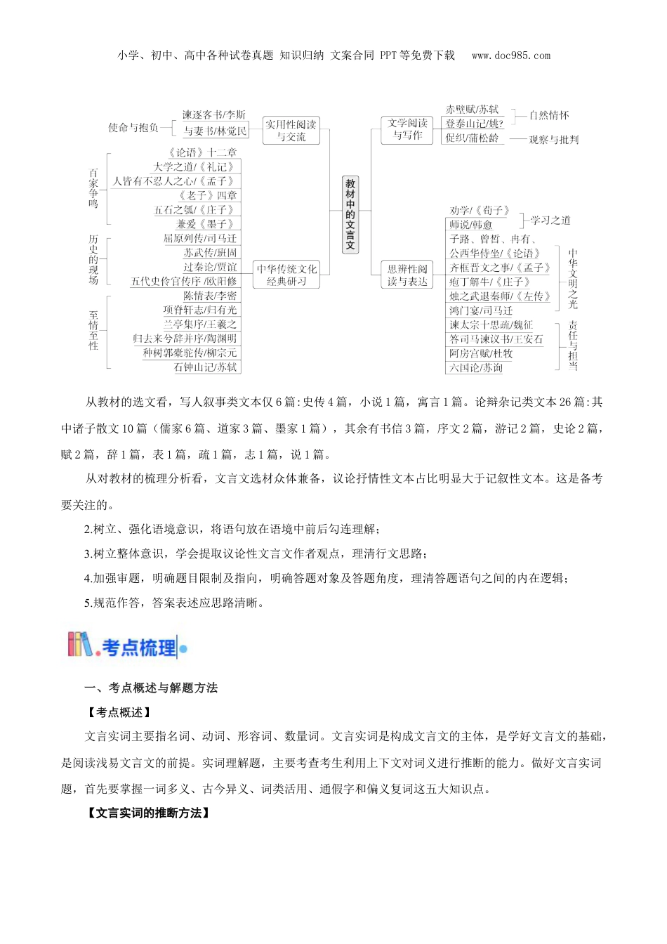
小学、初中、高中各种试卷真题知识归纳文案合同PPT等免费下载www.doc985.com考点04理解实词的含义(文言文阅读)1.考情探究(考点分布、命题规律及备考策略)3.考点精讲2.考点梳理4.好题冲关(基础、提升、真题)1.考点分布2021-2024北京卷文言文阅读命题规律年份题型结构考点关键词选材情况2024客观4+主观1文言实词文言虚词文言翻译文意理解与推断概括、分析段落论证思路议论性散文2023客观4+主观1文言实词文言虚词文言翻译文意理解与推断议论性散文2022客观4+主观1文言实词文言虚词文言翻译文意理解与推断概括、分析文章内容纪传体2021客观4+主观1文言实词文言虚词议论性散文小学、初中、高中各种试卷真题知识归纳文案合同PPT等免费下载www.doc985.com文言翻译文意理解与推断概括、分析作者的论证思路2.命题规律及备考策略【整体命题规律】1.文言文阅读题具有稳定性、基础性、育人性的特点。(1)题目设置具有稳定性、基础性。北京卷文言文阅读从对文本内容(实词、虚词、句子)的理解、句式的把握、句子翻译等角度设题,体现出对考生文言文基础知识和基本能力的考查。(2)选材体现育人性。无论是《墨子·非命》《汉书•贾谊传》《论衡•非韩》,还是《史记》《资治通鉴》,都强调了对中国传统文化的学习、领悟和传承,体现出了育人的特点。2.试题内容稳定中有创新,凸显应用性、综合性、创造性。如2022年北京卷第7题,考查学生对文言词语“亡”“之”“而”“或”的意义和用法进行判断的能力,将实词和虚词组合在一起考查,帮助考生更好地理解文言词语的意义和用法。3.题型上,客观题+主观简答题,采用4+1的模式。【备考策略】1.强化文言基础,落实文本内容理解。课外文言文的加点实词解释和虚词的比较判断,来自于平时对课文中的实、虚词的积累。所以,对课文中的词语、虚词的积累尤为重要。做此题时,要注意把课内的所学灵活运用到课外。链接教材小学、初中、高中各种试卷真题知识归纳文案合同PPT等免费下载www.doc985.com从教材的选文看,写人叙事类文本仅6篇:史传4篇,小说1篇,寓言1篇。论辩杂记类文本26篇:其中诸子散文10篇(儒家6篇、道家3篇、墨家1篇),其余有书信3篇,序文2篇,游记2篇,史论2篇,赋2篇,辞1篇,表1篇,疏1篇,志1篇,说1篇。从对教材的梳理分析看,文言文选材众体兼备,议论抒情性文本占比明显大于记叙性文本。这是备考要关注的。2.树立、强化语境意识,将语句放在语境中前后勾连理解;3.树立整体意识,学会提取议论性文言文作者观点,理清行文思路;4.加强审题,明确题目限制及指向,明确答题对象及答题角度,理清答题语句之间的内在逻辑;5.规范作答,答案表述应思路清晰。一、考点概述与解题方法【考点概述】文言实词主要指名词、动词、形容词、数量词。文言实词是构成文言文的主体,是学好文言文的基础,是阅读浅易文言文的前提。实词理解题,主要考查考生利用上下文对词义进行推断的能力。做好文言实词题,首先要掌握一词多义、古今异义、词类活用、通假字和偏义复词这五大知识点。【文言实词的推断方法】小学、初中、高中各种试卷真题知识归纳文案合同PPT等免费下载www.doc985.com不论是理解文言文内容,还是“理解并翻译文中的重要句子”,最终也要落实到实词的判断上,因而掌握实词至关重要。那么,如何要正确理解和解释文言实词的意义?首先,必须通过一定量的诵读,增强语感;其次,要掌握一批常用实词的常用义项和用法;再次,就是在上述基础上进一步把知识转化为解决实际问题的能力,即掌握一些推断文言实词意义的方法。方法一字形推断法汉字是表意文字,“六书”中的象形、指事、会意字多能直接反映出其本义,形声字占汉字总量的80%以上,它的形旁往往是表意的。我们可以根据字形推断出词的大概意义范畴,再根据上下文来确定词的具体含义。例题:1.丰则贵籴[dí],歉则贱粜[tiào]译文:粮食丰收时就用高价收购粮食,歉收时就用低价卖出粮食。2.冀得一归觐译文:希望能够回去拜见一次。知识归整:常见形旁的词义指向:1.形旁从“刂(刀)、弓、矛、戈、斤(斧)、殳shū”者与兵器有关;2.从“马、牛、羊、豕、犭、鸟、虫”者与动物有关;3....

1、当您付费下载文档后,您只拥有了使用权限,并不意味着购买了版权,文档只能用于自身使用,不得用于其他商业用途(如 [转卖]进行直接盈利或[编辑后售卖]进行间接盈利)。
2、本站所有内容均由合作方或网友上传,本站不对文档的完整性、权威性及其观点立场正确性做任何保证或承诺!文档内容仅供研究参考,付费前请自行鉴别。
3、如文档内容存在违规,或者侵犯商业秘密、侵犯著作权等,请点击“违规举报”。

碎片内容

与本文档类似文档
2024年新高考语文 复习任务群五 重点突破学案1 把握古诗的思想观点和情感内涵.pptx
2024年新高考语文 复习任务群五 重点突破学案1 把握古诗的思想观点和情感内涵.pptx
免费
0下载
2016年山东省高考语文试卷往年高考真题.doc
2016年山东省高考语文试卷往年高考真题.doc
免费
0下载
专题03  论述类文本阅读-五年(2019-2023)高考语文真题分项汇编(全国通用) (解析版).docx
专题03 论述类文本阅读-五年(2019-2023)高考语文真题分项汇编(全国通用) (解析版).docx
免费
0下载
2016年江苏高考语文(原卷版).doc
2016年江苏高考语文(原卷版).doc
免费
27下载
2024年新高考语文资料解密05 文学类文本阅读小说之情节分析(分层训练)(原卷版).docx
2024年新高考语文资料解密05 文学类文本阅读小说之情节分析(分层训练)(原卷版).docx
免费
0下载
2014年全国统一高考语文试卷(新课标ⅰ)(含解析版).pdf
2014年全国统一高考语文试卷(新课标ⅰ)(含解析版).pdf
免费
11下载
2024年高考押题预测卷语文(新高考I卷01)(全解全析).docx
2024年高考押题预测卷语文(新高考I卷01)(全解全析).docx
免费
16下载
2019年全国统一高考语文试卷(新课标ⅱ)(原卷版).pdf
2019年全国统一高考语文试卷(新课标ⅱ)(原卷版).pdf
免费
4下载
2024年新高考语文资料专题08 实用类文本阅读-2022年高考真题和模拟题语文分类训练(教师版).docx
2024年新高考语文资料专题08 实用类文本阅读-2022年高考真题和模拟题语文分类训练(教师版).docx
免费
0下载
专题06 课内外文言文阅读4-2022年高三二模语文试题分类汇编(上海专用)(解析版).docx
专题06 课内外文言文阅读4-2022年高三二模语文试题分类汇编(上海专用)(解析版).docx
免费
0下载
高考语文易错题18  文言文阅读之词语题——不会进行上下文推断(解析版).docx
高考语文易错题18 文言文阅读之词语题——不会进行上下文推断(解析版).docx
免费
0下载
2026届高三语文开学考适应性测试(二).pdf
2026届高三语文开学考适应性测试(二).pdf
免费
0下载
2024年新高考语文资料板块5 第1部分 教材文言文复习 课时36 《种树郭橐驼传》《石钟山记》.docx
2024年新高考语文资料板块5 第1部分 教材文言文复习 课时36 《种树郭橐驼传》《石钟山记》.docx
免费
0下载
黄金卷02-备战2024年高考语文模拟卷(江苏专用)(参考答案).docx
黄金卷02-备战2024年高考语文模拟卷(江苏专用)(参考答案).docx
免费
0下载
新教材统编版语文2020年湖南省高中学业水平合格考试语文试卷-2022年高中语文学业水平考试过关训练(新教材统编版)原卷版.docx
新教材统编版语文2020年湖南省高中学业水平合格考试语文试卷-2022年高中语文学业水平考试过关训练(新教材统编版)原卷版.docx
免费
0下载
2025年新高考语文复习  考点04 理解实词的含义(文言文阅读)-备战2025年高考语文一轮复习考点帮(北京专用)(原卷版).docx
2025年新高考语文复习 考点04 理解实词的含义(文言文阅读)-备战2025年高考语文一轮复习考点帮(北京专用)(原卷版).docx
免费
0下载
2025年新高考语文复习  17 文言文阅读综合训练四(新高考地区适用)(原卷版).docx
2025年新高考语文复习 17 文言文阅读综合训练四(新高考地区适用)(原卷版).docx
免费
0下载
2025年新高考语文复习  第三篇 二 写作可以借用的理论14种 (1).docx
2025年新高考语文复习 第三篇 二 写作可以借用的理论14种 (1).docx
免费
0下载
精品解析:2023届江苏省苏州市高三三模语文试题(原卷版).docx
精品解析:2023届江苏省苏州市高三三模语文试题(原卷版).docx
免费
0下载
高考语文复习 考点05 赠序文言文-下(核心考点精讲精练)-备战2025年高考语文一轮复习考点帮(上海专用)(原卷版).docx
高考语文复习 考点05 赠序文言文-下(核心考点精讲精练)-备战2025年高考语文一轮复习考点帮(上海专用)(原卷版).docx
免费
0下载
我的小文库
实名认证
内容提供者

提供高质量免费文档试卷下载,如果满意请告诉您身边的人,如果不满意请告诉我们,您的意见对于我们很重要,是我们不断进步的动力

阅读排行

确认删除?
回到顶部
客服号
  • 客服QQ点击这里给我发消息
QQ群
  • QQ群点击这里加入QQ群
提交所需资料详情,我们来帮找资料