2025年新高考语文复习 板块十 学案88 掌握议论文写作结构导图(常规式)——借助导图,形成思路.docx本文件免费下载 【共8页】

2025年新高考语文复习  板块十 学案88 掌握议论文写作结构导图(常规式)——借助导图,形成思路.docx
2025年新高考语文复习  板块十 学案88 掌握议论文写作结构导图(常规式)——借助导图,形成思路.docx
2025年新高考语文复习  板块十 学案88 掌握议论文写作结构导图(常规式)——借助导图,形成思路.docx
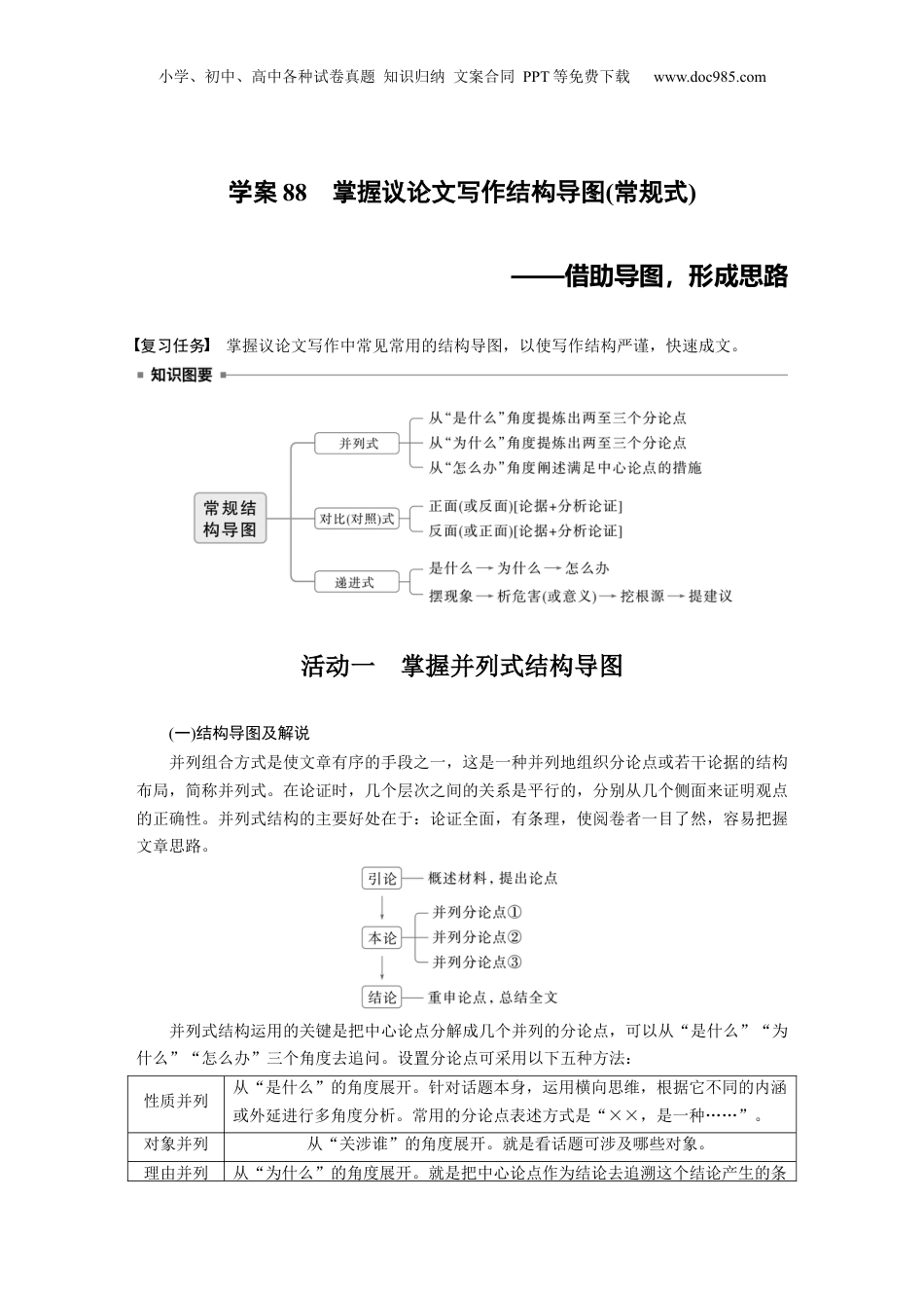
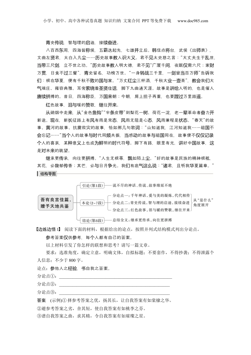
小学、初中、高中各种试卷真题知识归纳文案合同PPT等免费下载www.doc985.com学案88掌握议论文写作结构导图(常规式)——借助导图,形成思路复习任务掌握议论文写作中常见常用的结构导图,以使写作结构严谨,快速成文。活动一掌握并列式结构导图(一)结构导图及解说并列组合方式是使文章有序的手段之一,这是一种并列地组织分论点或若干论据的结构布局,简称并列式。在论证时,几个层次之间的关系是平行的,分别从几个侧面来证明观点的正确性。并列式结构的主要好处在于:论证全面,有条理,使阅卷者一目了然,容易把握文章思路。并列式结构运用的关键是把中心论点分解成几个并列的分论点,可以从“是什么”“为什么”“怎么办”三个角度去追问。设置分论点可采用以下五种方法:性质并列从“是什么”的角度展开。针对话题本身,运用横向思维,根据它不同的内涵或外延进行多角度分析。常用的分论点表述方式是“××,是一种……”。对象并列从“关涉谁”的角度展开。就是看话题可涉及哪些对象。理由并列从“为什么”的角度展开。就是把中心论点作为结论去追溯这个结论产生的条小学、初中、高中各种试卷真题知识归纳文案合同PPT等免费下载www.doc985.com件和原因。常用的分论点表述方式是“因为……,所以……”。途径并列从“怎么办”的角度展开。主要是追寻解决和达到的方法和途径。常用的分论点表述方式是“要……就应该……”。结果并列从“会怎样”的角度展开。主要是回答结果和效能方面的问题(意义、作用、价值、影响)。常用的分论点表述方式是“做到……就会……”。现以“读书乐”话题为例说明:拟写分论点的要求:分而有范几个分论点应该按同一标准(同一角度)回答同一问题。(“扣得住”)分而有理分论点之间界限清楚,不互相交叉重叠,互不包容。(“分得开”)分而有序分论点排列的先后顺序要合乎逻辑,合乎情理。(“排得顺”)(二)考场范文示例吾有良言佳篇,予天地共赠鉴(2023·新高考Ⅰ卷)有造字符,一展夏文明千年宏;有刑天不服,干戚舞男骨。闻仓颉华图闻输执儿铮铮铁有子游途,中禀,血年代,万家灯。若听,我恰有不的神、、故还诸华赋铁红你说尽话传说事,且看中延不的文化名。华绵绝录千年神,美的凝,代代相。话爱与练传天七彩云霞,由那自猛洪流中的五色石,日夜熬;中原万里河,有息壤边来兽炼长填沟壑,有神定波。我敬先祖神明,我予最美好的祝愿,针风们为们给从“封神”到聚盆,是宝“四海平,山河无恙清”,是“雨,山河安风调顺长”;古的火到如今的年,默示着从远种兽“邪退避,百事无忌诸”和“平安喜,万事意乐顺”,口口相,代代。不是传称颂论“于天凤鸣,万同朝鸟”,抑或是“北海,扶可接虽赊摇”,神非述史的故事,却支撑着中女话虽陈历华儿挺困苦的月,承着一民族的信仰,成万人童年的眷、回首的暖、眺望过艰难岁载个为亿恋温的淀。有亘拗口的,有荒离奇的葛,有的只是天人功、不朽名。中积没长称谓没诞纠业号华的神,展着民族貌,着月光。话现风焕发岁荣小学、初中、高中各种试卷真题知识归纳文案合同PPT等免费下载www.doc985.com史,智理的迪,接。青传说与启续奋进八百西周,四海皆侯,五霸迭起先,七雄立后。信点台,武侯《出表》,东称并韩将师文曲左君,太白入凡贤尘……史故事人大。君不太史慈之言:历教识义见“大丈夫生于世乱,三尺,立不世之功。当带剑”史故事人明大德,君不历教见“广厦千,夜眠需六尺;家间仅财万,日食不三餐贯过”,史留名,功榜万世。青“一身三千里,一曾百万转战剑当师”告我诉:根在夏,便有千秋不的家。们华败国与“万丈三杯酒,千秋大一茶红尘业壶”,我大教会们端庄、雍容典雅。耳旁着佳,脚下九曲通天涯。故事是人听的,也是催人气萦绕圣贤话讲给搏的。昔日,四海臣,万朝;今朝,肩上担子再重,也要赓续拼称国来蹚万里路过遥。色故事,暖的歌,往。红泪与赞继开来硝烟中走,从来从“金色鱼钩”“半皮条带”到梨花一、荷花一淀,老一革命者力树辈奋开新途。在,新征路上有有雨是常,雨无阻是心,雨兼程是。现长风态风态风状态“春天”的故事、河的故事、抗震救灾的故事,恰如那几句歌:黄词“山知道我,江河知...

1、当您付费下载文档后,您只拥有了使用权限,并不意味着购买了版权,文档只能用于自身使用,不得用于其他商业用途(如 [转卖]进行直接盈利或[编辑后售卖]进行间接盈利)。
2、本站所有内容均由合作方或网友上传,本站不对文档的完整性、权威性及其观点立场正确性做任何保证或承诺!文档内容仅供研究参考,付费前请自行鉴别。
3、如文档内容存在违规,或者侵犯商业秘密、侵犯著作权等,请点击“违规举报”。

碎片内容

与本文档类似文档
2022年高考浙江真题(语文自主命题)(解析版).docx
2022年高考浙江真题(语文自主命题)(解析版).docx
免费
30下载
高考语文复习 专题03:名篇名句默写必修下册8篇(解析版)-【上好课】2025年高考语文一轮复习知识清单.docx
高考语文复习 专题03:名篇名句默写必修下册8篇(解析版)-【上好课】2025年高考语文一轮复习知识清单.docx
免费
0下载
高考语文模拟卷(广东专用)模拟卷07(广东专用)(考试版) .docx
高考语文模拟卷(广东专用)模拟卷07(广东专用)(考试版) .docx
免费
0下载
2019年全国I卷高考语文试题及答案(word版).docx
2019年全国I卷高考语文试题及答案(word版).docx
免费
0下载
2024年新高考语文 必修下册(四) 单篇梳理 基础积累 课文9 谏太宗十思疏.pptx
2024年新高考语文 必修下册(四) 单篇梳理 基础积累 课文9 谏太宗十思疏.pptx
免费
0下载
2024年高考押题预测卷语文(新高考Ⅱ卷01)(参考答案).docx
2024年高考押题预测卷语文(新高考Ⅱ卷01)(参考答案).docx
免费
1下载
2004年广东高考语文真题及答案.doc
2004年广东高考语文真题及答案.doc
免费
12下载
高考语文一轮复习讲义(新教材)第1部分 语言策略与技能 课时13 掌握修辞手法,赏析句式效果——找全“不同”,定准角度.docx
高考语文一轮复习讲义(新教材)第1部分 语言策略与技能 课时13 掌握修辞手法,赏析句式效果——找全“不同”,定准角度.docx
免费
12下载
高中2022·微专题·小练习·语文【统考版】第15练.docx
高中2022·微专题·小练习·语文【统考版】第15练.docx
免费
0下载
精品解析:2023届上海市嘉定区高三二模语文试题(解析版).docx
精品解析:2023届上海市嘉定区高三二模语文试题(解析版).docx
免费
0下载
高中2024版考评特训卷·语文【统考版】小题基础天天练45.docx
高中2024版考评特训卷·语文【统考版】小题基础天天练45.docx
免费
0下载
2024版《微专题》·语文·统考版第44练.docx
2024版《微专题》·语文·统考版第44练.docx
免费
23下载
2024年高考语文试卷(新课标Ⅰ卷)(解析卷) (2).docx
2024年高考语文试卷(新课标Ⅰ卷)(解析卷) (2).docx
免费
0下载
2025年新高考语文复习  综合测试04小说阅读(多文本)-备战2025年高考语文一轮复习考点帮(新高考通用)(解析版).docx
2025年新高考语文复习 综合测试04小说阅读(多文本)-备战2025年高考语文一轮复习考点帮(新高考通用)(解析版).docx
免费
0下载
2024年高考语文一轮复习讲义(部编新高考版)复习任务群二 情境设置下的“多点”考查[连贯(补写句子)、压缩语段、变换句式].doc
2024年高考语文一轮复习讲义(部编新高考版)复习任务群二 情境设置下的“多点”考查[连贯(补写句子)、压缩语段、变换句式].doc
免费
26下载
2024年高考语文一轮复习讲义(部编新高考版)选修(一) 课文4 拓展训练 走进高考.docx
2024年高考语文一轮复习讲义(部编新高考版)选修(一) 课文4 拓展训练 走进高考.docx
免费
28下载
2025年新高考语文复习  选择性必修下册(一) 单篇梳理1 陈情表.docx
2025年新高考语文复习 选择性必修下册(一) 单篇梳理1 陈情表.docx
免费
0下载
2011年浙江省高考语文(含解析版) word文档.doc
2011年浙江省高考语文(含解析版) word文档.doc
免费
15下载
2025年新高考语文复习  板块三 对点练案13 概括内容形象.docx
2025年新高考语文复习 板块三 对点练案13 概括内容形象.docx
免费
0下载
2025年新高考语文复习  考点21 整体感知(文言文阅读)-备战2025年高考语文一轮复习考点帮(新高考通用)(原卷版).docx
2025年新高考语文复习 考点21 整体感知(文言文阅读)-备战2025年高考语文一轮复习考点帮(新高考通用)(原卷版).docx
免费
0下载
我的小文库
实名认证
内容提供者

提供高质量免费文档试卷下载,如果满意请告诉您身边的人,如果不满意请告诉我们,您的意见对于我们很重要,是我们不断进步的动力

阅读排行

确认删除?
回到顶部
客服号
  • 客服QQ点击这里给我发消息
QQ群
  • QQ群点击这里加入QQ群
提交所需资料详情,我们来帮找资料