2025年新高考语文复习 小说阅读第一课(讲义)解析版.docx本文件免费下载 【共39页】

2025年新高考语文复习  小说阅读第一课(讲义)解析版.docx
2025年新高考语文复习  小说阅读第一课(讲义)解析版.docx
2025年新高考语文复习  小说阅读第一课(讲义)解析版.docx
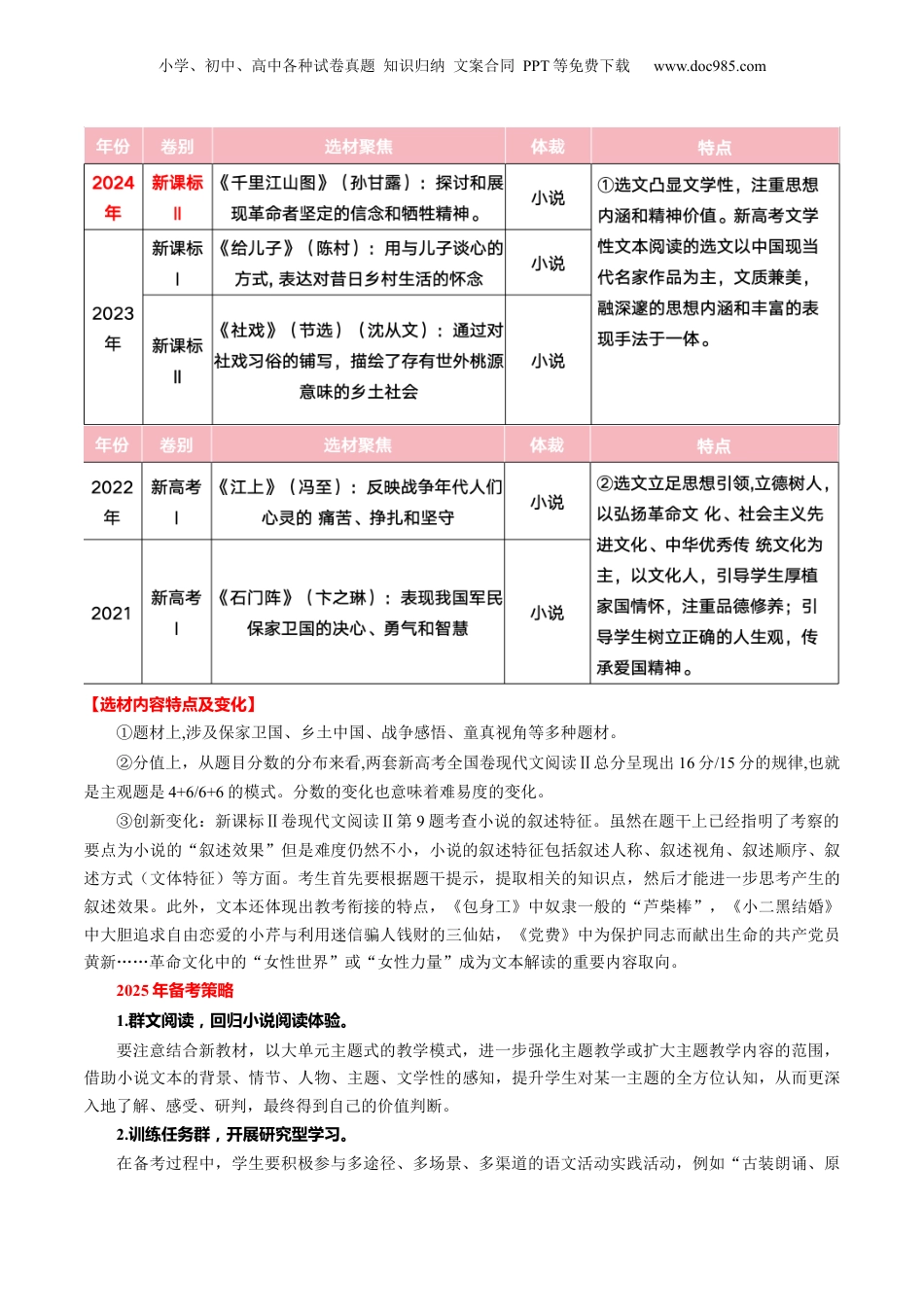
小学、初中、高中各种试卷真题知识归纳文案合同PPT等免费下载www.doc985.com小说阅读第一课目录01考情分析·备考策略...............................................................................................................................................102知识导图·思维引航...............................................................................................................................................503考点突破·考法探究.............................................................................................................................................1704热考题型·解题策略.............................................................................................................................................2605真题感悟·命题洞见.............................................................................................................................................37【文学类文本趋势解读】【考查趋势分析】小学、初中、高中各种试卷真题知识归纳文案合同PPT等免费下载www.doc985.com《中国高考评价体系》指出,高考评价体系是高考命题的根本指南;以“三线”(核心价值金线、能力素养银线、情境载体串联线)为框架;命题呈现出“无价值,不入题;无思维,不命题;无情境,不成题”的典型特征;考试要有效引导教学,打破“以纲定考”,实现“教考衔接”。从文本选材来看,“中国传统文化经典”和“中国革命传统作品”成为热门素材,两者兼顾“积极导向”和“文学味”。在“积极导向”中落实立德树人的根本任务;强调“文学味”,旨在保证语文学科的“人文性”,维系语言、思维、审美和文化素养的有效实施。为此,在日常训练选材时,要体现主旨精神的积极导向与表现形式的“文学味”、艺术性之间的融合,在不同角度、不同能力层级上有足够的考点可以铺排。从设题角度来看,高考语文重视情境化,侧重思维能力的考查,基本遵循高考“情境载体串联线”的命题形式,即命题者通过设计情境作为任务创设和基本知识能力运用考查的载体,实现对学生学科基本概念、原理、技能和思维方法的考查和选拔,着重考查学生运用知识、原理和思维发现问题、解决现实问题的能力。从答题思路来看,体现出反套路重分析的特点,强化知识体系的建构。例如:“王木匠讲石门阵时,多处使用反复手法,这种讲述方法有什么效果?(2021全国新高考Ⅰ卷《石门阵》第8题)”一题,此处的“反复”是小说的一种叙事方法,而叙事艺术分析则是近几年的考查热点。审题时也应抓住“多处”来考量,回归文本,即可提炼类似于“渲染”“延宕”关键词进行组织答案。“反复”不仅是修辞,还是叙事方式。因此,在备考复习过程中,我们要有建立知识体系的观念,形成相互联系的知识点。【选材内容分析】小学、初中、高中各种试卷真题知识归纳文案合同PPT等免费下载www.doc985.com【选材内容特点及变化】①题材上,涉及保家卫国、乡土中国、战争感悟、童真视角等多种题材。②分值上,从题目分数的分布来看,两套新高考全国卷现代文阅读Ⅱ总分呈现出16分/15分的规律,也就是主观题是4+6/6+6的模式。分数的变化也意味着难易度的变化。③创新变化:新课标Ⅱ卷现代文阅读Ⅱ第9题考查小说的叙述特征。虽然在题干上已经指明了考察的要点为小说的“叙述效果”但是难度仍然不小,小说的叙述特征包括叙述人称、叙述视角、叙述顺序、叙述方式(文体特征)等方面。考生首先要根据题干提示,提取相关的知识点,然后才能进一步思考产生的叙述效果。此外,文本还体现出教考衔接的特点,《包身工》中奴隶一般的“芦柴棒”,《小二黑结婚》中大胆追求自由恋爱的小芹与利用迷信骗人钱财的三仙姑,《党费》中为保护同志而献出生命的共产党员黄新……革命文化中的“女性世界”或“女性力量”成为文本解读的重要内容取向。2025年备考策略1.群文阅读,回归小说阅读体验。要注意结合新教材,以大单元主题式的教学模式,进一步强化主题教学或扩大主题教学...

1、当您付费下载文档后,您只拥有了使用权限,并不意味着购买了版权,文档只能用于自身使用,不得用于其他商业用途(如 [转卖]进行直接盈利或[编辑后售卖]进行间接盈利)。
2、本站所有内容均由合作方或网友上传,本站不对文档的完整性、权威性及其观点立场正确性做任何保证或承诺!文档内容仅供研究参考,付费前请自行鉴别。
3、如文档内容存在违规,或者侵犯商业秘密、侵犯著作权等,请点击“违规举报”。

碎片内容

与本文档类似文档
2025年新高考语文复习  板块五 学案41 《〈老子〉八章》《季氏将伐颛臾》.docx
2025年新高考语文复习 板块五 学案41 《〈老子〉八章》《季氏将伐颛臾》.docx
免费
0下载
2024年新高考语文资料复习任务群一 重点突破学案2 “篇”“类”结合,分析文体特征和文本特色.docx
2024年新高考语文资料复习任务群一 重点突破学案2 “篇”“类”结合,分析文体特征和文本特色.docx
免费
0下载
精品解析:2022年湖南省普通高中高二学业水平合格性考试语文试题(解析版).docx
精品解析:2022年湖南省普通高中高二学业水平合格性考试语文试题(解析版).docx
免费
5下载
黄金卷04-备战2024年高考语文模拟卷(新高考Ⅱ卷专用)(解析版).docx
黄金卷04-备战2024年高考语文模拟卷(新高考Ⅱ卷专用)(解析版).docx
免费
0下载
2000年山西高考语文真题及答案.doc
2000年山西高考语文真题及答案.doc
免费
10下载
高中2024版考评特训卷·语文【新教材】练案8.docx
高中2024版考评特训卷·语文【新教材】练案8.docx
免费
0下载
高考语文复习 板块五 学案47 理解文言实词(一)——词分古今,义究源流.docx
高考语文复习 板块五 学案47 理解文言实词(一)——词分古今,义究源流.docx
免费
0下载
高考语文复习 板块一 对点练案3 分析文本特色(实用类).docx
高考语文复习 板块一 对点练案3 分析文本特色(实用类).docx
免费
0下载
高考语文复习 专题02 论述类文本-3年(2022-2024)高考1年模拟语文真题分类汇编(全国通用)(原卷版).docx
高考语文复习 专题02 论述类文本-3年(2022-2024)高考1年模拟语文真题分类汇编(全国通用)(原卷版).docx
免费
0下载
2021年全国统一高考语文试卷(新课标ⅲ)(原卷版) word文档.doc
2021年全国统一高考语文试卷(新课标ⅲ)(原卷版) word文档.doc
免费
12下载
2019年高考真题 语文(山东卷)(含解析版).docx
2019年高考真题 语文(山东卷)(含解析版).docx
免费
25下载
2013年全国统一高考语文试卷(大纲版)(含解析版) word.doc
2013年全国统一高考语文试卷(大纲版)(含解析版) word.doc
免费
27下载
2025年新高考语文复习  考点03 古诗词赏析(核心考点精讲精练)-备战2025年高考语文一轮复习考点帮(上海专用)(解析版).docx
2025年新高考语文复习 考点03 古诗词赏析(核心考点精讲精练)-备战2025年高考语文一轮复习考点帮(上海专用)(解析版).docx
免费
0下载
2023年高考语文真题(全国甲卷)(解析版).docx
2023年高考语文真题(全国甲卷)(解析版).docx
免费
24下载
【高考语文】备战2024年(新高考专用)易错题23  古代诗歌阅读之表达技巧题——不明诗歌表达技巧范畴(解析型).docx
【高考语文】备战2024年(新高考专用)易错题23 古代诗歌阅读之表达技巧题——不明诗歌表达技巧范畴(解析型).docx
免费
0下载
2024年高考押题预测卷语文(新高考Ⅱ卷02)(全解全析).docx
2024年高考押题预测卷语文(新高考Ⅱ卷02)(全解全析).docx
免费
16下载
高考语文复习 阶段性检测卷02   古代诗文阅读(原卷版).docx
高考语文复习 阶段性检测卷02 古代诗文阅读(原卷版).docx
免费
0下载
2024年新高考语文资料板块8 第2部分 语言应用 课时75 语言仿写和得体——形神兼似,因境设辞.docx
2024年新高考语文资料板块8 第2部分 语言应用 课时75 语言仿写和得体——形神兼似,因境设辞.docx
免费
0下载
2022年高考语文真题(全国乙卷)(解析版).docx
2022年高考语文真题(全国乙卷)(解析版).docx
免费
14下载
高考语文复习 必修下册(四) 单篇梳理10 答司马谏议书 (1).docx
高考语文复习 必修下册(四) 单篇梳理10 答司马谏议书 (1).docx
免费
0下载
我的小文库
实名认证
内容提供者

提供高质量免费文档试卷下载,如果满意请告诉您身边的人,如果不满意请告诉我们,您的意见对于我们很重要,是我们不断进步的动力

阅读排行

确认删除?
回到顶部
客服号
  • 客服QQ点击这里给我发消息
QQ群
  • QQ群点击这里加入QQ群
提交所需资料详情,我们来帮找资料