高考物理解题技巧归纳方法06 模块结构图及常见计算方法-2021年高考物理学习记忆方法大全.docx本文件免费下载 【共8页】

高考物理解题技巧归纳方法06  模块结构图及常见计算方法-2021年高考物理学习记忆方法大全.docx
高考物理解题技巧归纳方法06  模块结构图及常见计算方法-2021年高考物理学习记忆方法大全.docx
高考物理解题技巧归纳方法06  模块结构图及常见计算方法-2021年高考物理学习记忆方法大全.docx
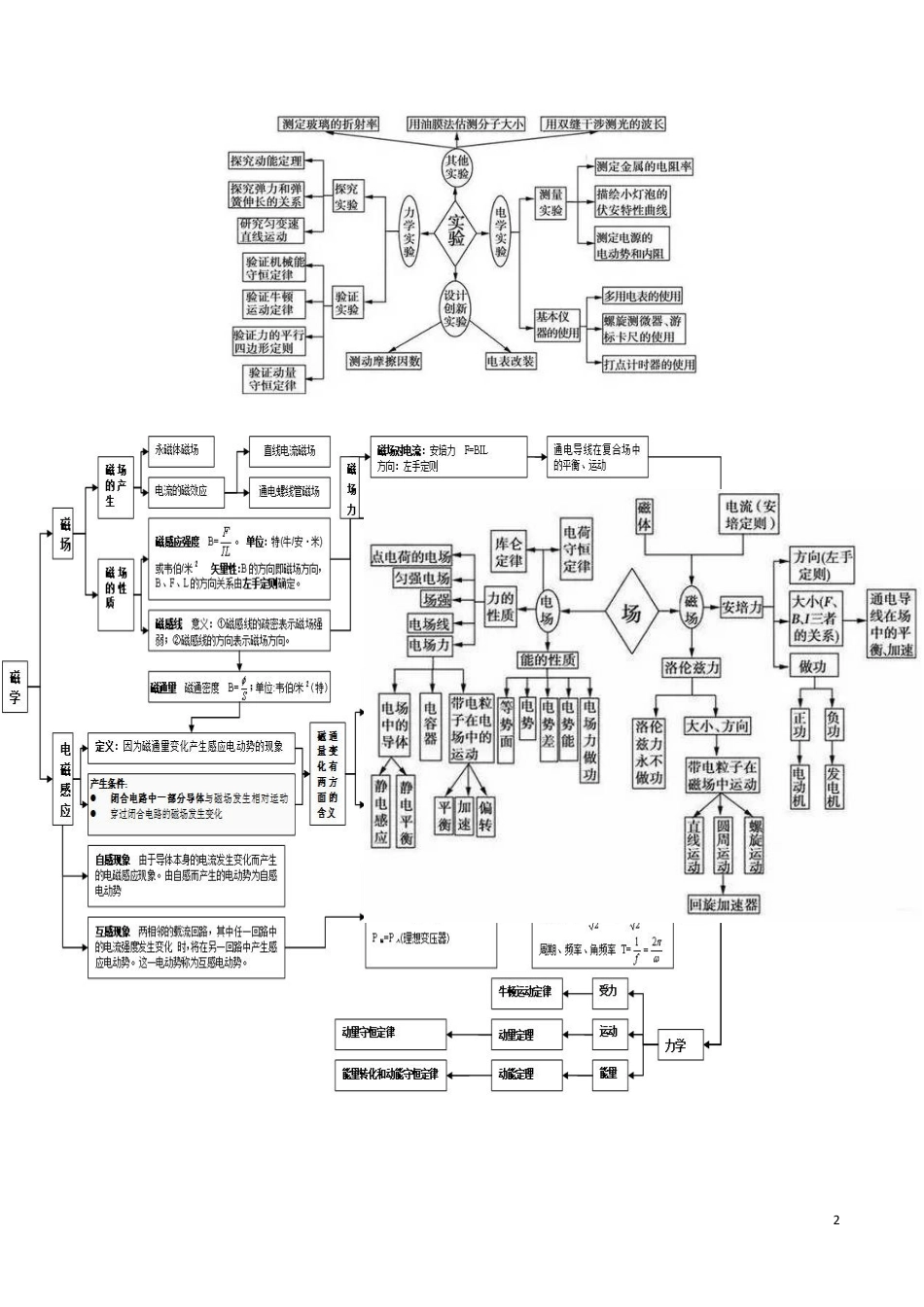
1方法06模块结构图及常见计算方法模块结构图23常见物理量计算方法总结为帮助大家能在读完题目后迅速、准确地找到解题的切入点,能较快地选出、选准公式,特将高中物理中常见的物理量的计算方法总结如下,以期能达到举一反三、事半功倍的效果。1、力的计算方法:①牛顿第二定律;②动量定理;③动能定理;④各种力的计算公式:库仑力F=kq1q2/r2;电场力F=qE;匀强电场中F=qU/d;安培力:F=BIL(B与I垂直,匀强磁场,直线电流,L为有效长度);洛仑兹力f=qvB(匀强磁场,v与B垂直)。2、位移的计算方法:①位移公式(匀速直线运动或匀变速直线运动、平抛运动、匀速圆周运动、类平抛运动、简谐运动);②动能定理;3、路程的计算:①若物体作单向直线运动,则转化为位移的计算;②匀速圆周运动中可用线速度公式v=s/t或弧长s=rΦ(即弧长等于半径与圆心角的乘积)计算;③对于空气阻力或滑动摩擦力,如果一直做负功,则做的功W=f·S,S为物体的路程;4、速度的计算:①相应的运动学公式(如匀速直线运动,匀变速直线运动,平抛运动,匀速圆周运动);②动能定理;③动量定理;④动量守恒定律;⑤能量守恒定律(包括机械能守恒定律),功能关系;⑥对于匀速圆周运动,可用相应的线速度公式;对于涉及天体或卫星的运动,可根据F万=F向进行计算;⑦对于电磁感应问题,可用E=BLV计算,对于涉及匀强磁场的洛仑兹力,可用f=qvB计算;5、加速度的计算:①对于匀变速直线运动,可用运动学公式;对于匀速圆周运动,可用向心加速度公式;②用牛顿第二定律;4③重力加速度的计算则可用(a)自由落体运动公式;竖直上抛运动公式;平抛运动公式;(b)用mg/=GMm/r2(其中要注意r为到天体中心的距离;以及黄金变换GM=gR2);(c)单摆的周期公式T=2π√lg;6、时间的计算:①对匀速直线运动或匀变速直线运动用相应的运动学公式;②用动量定理;③对匀速圆周运动:可用t=sv=θ3600T;④对平抛运动(或类平抛运动)则用x=v0ty=at2/27、质量的计算:①密度公式m=ρV;②牛顿第二定律;③动量定理;动量守恒定律;④动能定理;机械能守恒定律;⑤天体质量的计算:(a)借助绕该天体做匀速圆周运动的其他物体,利用F万=F向计算;(b)根据mg/=GMm/r2计算;8、波长、波速、周期的计算:①波长:(a)可用v=λ/T;或者根据两质点间的距离,利用振动和波动知识找出这一距离与波长的关系(注意先写出通项公式);(b)或者直接由波形图中读出;(c)根据波的干涉中振动加强和振动减弱的条件计算;②波速:根据v=λ/T=λf=s/t计算;③周期:(a)T=t/N(即总时间除以总全振动次数)=λ/v=1/f;(b)利用质点的振动情况,由所给出的时间与周期的关系进行计算(要尽量写出通项公式);在进行这些计算时,应理解清楚在振动图中的“上坡上,下坡下”和波动图中的“上坡下,下坡上”这两句口诀的确切含义,千万不要弄错。9、功的计算:①恒力的功:(a)用功的公式W=FScosθ;(b)动能定理;(c)功率公式W=Pt=Fv;5②变力的功:用动能定理或功能关系以及能量守恒定律。③重力、弹簧弹力、电场力的功还何以用每种力所做的功与各力对应的势能变化的关系进行计算,即WG=ΔEP;W电=ΔE=QU;④电功:(a)纯电阻W=UIt=I2Rt=U2t/R=Pt=Q;W=UIt;(a)非纯电阻只能用电热只能用Q=I2Rt计算;10、功率的计算:①机械功率:功率公式P=W/T=Fv;②电功率:(a)纯电阻:P=UI=I2R=U2/R=P热;(b)非纯电阻只能用P=UI;如电动机的总功率为P=UI,内阻的内功率P2=I2r,输出功率P1=UI-I2r;(c)远距离输电时,导线上的热功率P线=I2R线=(P输U输)×R额。11、动能的计算:①定义式EK=12mv2;②动能定理;③功能关系;④能的转化和守恒定律。12、动能变化量ΔEK:①用ΔEK=;②用动能定理;13、势能的计算①重力势能EP:(a)用定义式EP=mgh;(b)用机械能守恒定律;②重力势能的变化量:用重力做功与重力势能变化之间的关系WG=-ΔEP;③弹簧的弹性势能:常用机械能守恒定律或能的转化和守恒定律计算;④电势能的变化量:用;14、冲量的计算6①用定义式I=Ft;2用动量定理I合=F合t=ΔP;15、动量及动量变化量:①用P=mv;②用动量定理I合=F合t=ΔP=mvt-mv0;16、电量:①用库...

1、当您付费下载文档后,您只拥有了使用权限,并不意味着购买了版权,文档只能用于自身使用,不得用于其他商业用途(如 [转卖]进行直接盈利或[编辑后售卖]进行间接盈利)。
2、本站所有内容均由合作方或网友上传,本站不对文档的完整性、权威性及其观点立场正确性做任何保证或承诺!文档内容仅供研究参考,付费前请自行鉴别。
3、如文档内容存在违规,或者侵犯商业秘密、侵犯著作权等,请点击“违规举报”。

碎片内容

与本文档类似文档
2025年新高考物理资料  第六章 第4课时 机械能守恒定律及其应用.pptx
2025年新高考物理资料 第六章 第4课时 机械能守恒定律及其应用.pptx
免费
0下载
2024年新高考物理资料 第3章 第1练 牛顿第1定律 牛顿第2定律.docx
2024年新高考物理资料 第3章 第1练 牛顿第1定律 牛顿第2定律.docx
免费
0下载
高中2024版考评特训卷·物理【新教材】考点84.docx
高中2024版考评特训卷·物理【新教材】考点84.docx
免费
0下载
2020年海南高考物理(原卷版).docx
2020年海南高考物理(原卷版).docx
免费
23下载
2015年高考物理试卷(新课标Ⅱ)(空白卷) (1).docx
2015年高考物理试卷(新课标Ⅱ)(空白卷) (1).docx
免费
0下载
2025年新高考物理资料  第一篇 专题六 第17练 电学实验 .docx
2025年新高考物理资料 第一篇 专题六 第17练 电学实验 .docx
免费
0下载
2024年新高考物理资料 重难点15 机械振动与机械波 光 电磁波(解析版).docx
2024年新高考物理资料 重难点15 机械振动与机械波 光 电磁波(解析版).docx
免费
0下载
2025年新高考物理资料  选择题考点专项62 光电效应及图像问题(后附解析).docx
2025年新高考物理资料 选择题考点专项62 光电效应及图像问题(后附解析).docx
免费
1下载
2024年新高考物理资料 第12讲 牛顿运动定律(讲义)(解析版).docx
2024年新高考物理资料 第12讲 牛顿运动定律(讲义)(解析版).docx
免费
0下载
2012年高考物理真题(天津自主命题)(解析版).doc
2012年高考物理真题(天津自主命题)(解析版).doc
免费
11下载
2024年高考物理 一轮复习讲义(新人教版)第13章 第2讲 变压器 远距离输电 实验:探究变压器原、副线圈电压与匝数的关系.docx
2024年高考物理 一轮复习讲义(新人教版)第13章 第2讲 变压器 远距离输电 实验:探究变压器原、副线圈电压与匝数的关系.docx
免费
5下载
精品解析:2022届上海市奉贤区高三(下)二模物理试题(解析版).docx
精品解析:2022届上海市奉贤区高三(下)二模物理试题(解析版).docx
免费
0下载
2020-2021学年上海市松江区高三(上)期末物理试卷(一模).doc
2020-2021学年上海市松江区高三(上)期末物理试卷(一模).doc
免费
0下载
2024年新高考物理资料 押第13、6题:热力学-备战2024年高考物理临考题号押题(辽宁、黑龙江、吉林专用)(解析版).docx
2024年新高考物理资料 押第13、6题:热力学-备战2024年高考物理临考题号押题(辽宁、黑龙江、吉林专用)(解析版).docx
免费
0下载
高考物理易错点06 机械能-(4大陷阱)-备战2024年高考物理考试易错题(解析版).docx
高考物理易错点06 机械能-(4大陷阱)-备战2024年高考物理考试易错题(解析版).docx
免费
0下载
高考物理专题81 实验十二:热学和光学实验(原卷卷)-十年(2014-2023)高考物理真题分项汇编(全国通用).docx
高考物理专题81 实验十二:热学和光学实验(原卷卷)-十年(2014-2023)高考物理真题分项汇编(全国通用).docx
免费
0下载
2025年新高考物理资料  第13讲  曲线运动、运动的合成与分解(课件).pptx
2025年新高考物理资料 第13讲 曲线运动、运动的合成与分解(课件).pptx
免费
0下载
2025年新高考物理资料  第九章 第7课时 专题强化:带电粒子在电场中的力电综合问题.pptx
2025年新高考物理资料 第九章 第7课时 专题强化:带电粒子在电场中的力电综合问题.pptx
免费
0下载
2024年新高考物理资料 专题01 力与物体的平衡(讲义)(原卷版).docx
2024年新高考物理资料 专题01 力与物体的平衡(讲义)(原卷版).docx
免费
0下载
【高考物理】备战2024年(新高考专用)易错点13   交变电流.(4大陷阱)-备战2024年高考物理考试易错题备战(解析版)docx.docx
【高考物理】备战2024年(新高考专用)易错点13 交变电流.(4大陷阱)-备战2024年高考物理考试易错题备战(解析版)docx.docx
免费
0下载
我的小文库
实名认证
内容提供者

提供高质量免费文档试卷下载,如果满意请告诉您身边的人,如果不满意请告诉我们,您的意见对于我们很重要,是我们不断进步的动力

确认删除?
回到顶部
客服号
  • 客服QQ点击这里给我发消息
QQ群
  • QQ群点击这里加入QQ群