精品解析:江苏省基地大联考2023-2024学年高三上学期第一次质量监测化学试题(解析版).docx本文件免费下载 【共21页】

精品解析:江苏省基地大联考2023-2024学年高三上学期第一次质量监测化学试题(解析版).docx
精品解析:江苏省基地大联考2023-2024学年高三上学期第一次质量监测化学试题(解析版).docx
精品解析:江苏省基地大联考2023-2024学年高三上学期第一次质量监测化学试题(解析版).docx
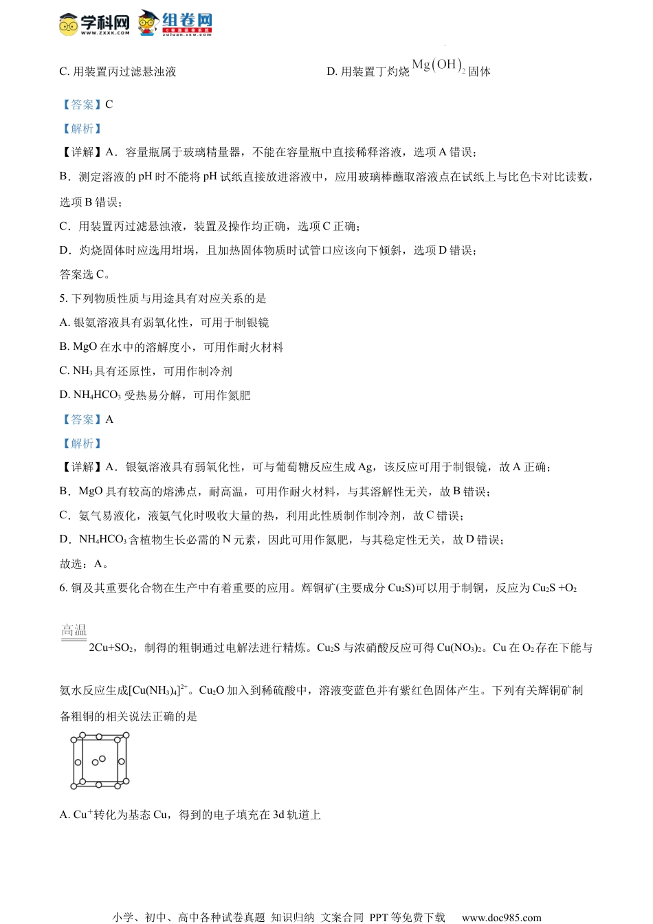
小学、初中、高中各种试卷真题知识归纳文案合同PPT等免费下载www.doc985.com2024届高三第一次质量监测化学(考试时间:75分钟满分:100分)可能用到的相对原子质量:H1C12O16F19Na23Cu64Zn65选择题(共39分)单项选择题:本题包括13小题,每小题3分,共计39分。每小题只有一个选项符合题意。1.化学与自然、科技、生活、生产密切相关。下列有关说法正确的是A.木地板表面的氧化铝有耐磨和阻燃作用B.利用CO2合成的可降解塑料PC(聚碳酸酯)是纯净物C.明矾常用作净水剂是因为它能够杀菌消毒D.晶体硅的导电性介于导体和绝缘体之间,常用于制造光导纤维【答案】A【解析】【详解】A.氧化铝硬度大、熔点高,木地板表面的氧化铝有耐磨和阻燃作用,故A正确;B.利用CO2合成的可降解塑料PC(聚碳酸酯)是高分子化合物,属于混合物,故B错误;C.明矾常用作净水剂是因为明矾溶液中生成的氢氧化铝胶体能吸附水中悬浮的杂质,但不能够杀菌消毒,故C错误;D.晶体硅的导电性介于导体和绝缘体之间,常用于制造芯片等,应用二氧化硅制造光导纤维,故D错误;故选A。2.检验微量砷的原理为。常温下为无色气体。下列说法正确的是A.As的基态核外电子排布式为B.的空间构型为平面三角形C.固态属于共价晶体D.既含离子键又含共价键【答案】B【解析】【详解】A.As的基态核外电子排布式为,A错误;B.的中心原子N的价层电子对数为3,没有孤电子对,中心原子N的杂化类型为sp2,空间构型为小学、初中、高中各种试卷真题知识归纳文案合同PPT等免费下载www.doc985.com平面三角形,B正确;C.固态属于分子晶体,C错误;D.只含共价键,D错误;故选B。3.利用NaClO氧化尿素[CO(NH2)2]可制备水合肼(N2H4·H2O),下列说法正确的是A.半径大小:r(Na+)>r(O2-)B.酸性强弱:H2CO3>HClO4C.电负性大小:O>ND.沸点高低:CH4>NH3【答案】C【解析】【详解】A.Na+、O2-核外电子排布都是2、8,对于电子层结构相同的离子,核电荷数越大,离子半径就越小,所以离子半径:r(Na+)<r(O2-),A错误;B.元素的非金属性越强,其最高价氧化物对应的水化物的酸性就越强。元素的非金属性:C<Cl,所以酸性:H2CO3<HClO4,B错误;C.同一周期主族元素,原子序数越大,元素的非金属性就越强,其电负性就越大。元素的非金属性:O>N,所以元素的电负性:O>N,C正确;D.由分子构成的物质,物质分子之间的吸引作用越强,克服分子间作用力使物质熔化或气化需要消耗的能量就越高,物质的熔沸点就越高。CH4、NH3都属于分子晶体,分子之间通过分子间作用力结合,CH4、NH3的分子间作用力:CH4<NH3,且NH3分子之间还存在氢键,又增加了分子之间的吸引作用,导致物质的沸点:CH4<NH3,D错误;故合理选项是C。4.以菱镁矿(主要成分是,含少量)为原料制取高纯氧化镁需要经历酸浸、调pH、过滤、灼烧等操作。下列实验装置和原理能达到实验目的的是A.用装置甲配制稀B.用装置乙测定溶液的pH小学、初中、高中各种试卷真题知识归纳文案合同PPT等免费下载www.doc985.comC.用装置丙过滤悬浊液D.用装置丁灼烧固体【答案】C【解析】【详解】A.容量瓶属于玻璃精量器,不能在容量瓶中直接稀释溶液,选项A错误;B.测定溶液的pH时不能将pH试纸直接放进溶液中,应用玻璃棒蘸取溶液点在试纸上与比色卡对比读数,选项B错误;C.用装置丙过滤悬浊液,装置及操作均正确,选项C正确;D.灼烧固体时应选用坩埚,且加热固体物质时试管口应该向下倾斜,选项D错误;答案选C。5.下列物质性质与用途具有对应关系的是A.银氨溶液具有弱氧化性,可用于制银镜B.MgO在水中的溶解度小,可用作耐火材料C.NH3具有还原性,可用作制冷剂D.NH4HCO3受热易分解,可用作氮肥【答案】A【解析】【详解】A.银氨溶液具有弱氧化性,可与葡萄糖反应生成Ag,该反应可用于制银镜,故A正确;B.MgO具有较高的熔沸点,耐高温,可用作耐火材料,与其溶解性无关,故B错误;C.氨气易液化,液氨气化时吸收大量的热,利用此性质制作制冷剂,故C错误;D.NH4HCO3含植物生长必需的N元素,因此可用作氮肥,与其稳定性无关,故D错误;故选:A。6.铜及其重要化合物在生产中有着重要的应用。辉铜矿(主要成分Cu2S)可以...

1、当您付费下载文档后,您只拥有了使用权限,并不意味着购买了版权,文档只能用于自身使用,不得用于其他商业用途(如 [转卖]进行直接盈利或[编辑后售卖]进行间接盈利)。
2、本站所有内容均由合作方或网友上传,本站不对文档的完整性、权威性及其观点立场正确性做任何保证或承诺!文档内容仅供研究参考,付费前请自行鉴别。
3、如文档内容存在违规,或者侵犯商业秘密、侵犯著作权等,请点击“违规举报”。

碎片内容

与本文档类似文档
2018年高考化学试卷(新课标Ⅲ)(空白卷).docx
2018年高考化学试卷(新课标Ⅲ)(空白卷).docx
免费
0下载
2023《大考卷》二轮专项分层特训卷•化学【新教材】不定项练 3.docx
2023《大考卷》二轮专项分层特训卷•化学【新教材】不定项练 3.docx
免费
6下载
2017年浙江省高考化学【4月】(含解析版).doc
2017年浙江省高考化学【4月】(含解析版).doc
免费
7下载
【高考化学】备战2024年易错类型17 物质的分离、提纯与鉴别(8大易错点)(原卷版).docx
【高考化学】备战2024年易错类型17 物质的分离、提纯与鉴别(8大易错点)(原卷版).docx
免费
0下载
高考化学复习  备战2025年高考二轮复习 化学(通用版)选择题标准练8 Word版含解析.docx
高考化学复习 备战2025年高考二轮复习 化学(通用版)选择题标准练8 Word版含解析.docx
免费
0下载
精品解析:2024届江苏省南通市如皋市高三上学期期初考试押题卷化学试题(原卷版).docx
精品解析:2024届江苏省南通市如皋市高三上学期期初考试押题卷化学试题(原卷版).docx
免费
0下载
2019年高考化学试卷(新课标Ⅲ)(空白卷) (3).docx
2019年高考化学试卷(新课标Ⅲ)(空白卷) (3).docx
免费
0下载
高考化学复习  知识清单19 电解池 金属的腐蚀与防护-【上好课】2025年高考化学一轮复习知识清单(新高考专用)(解析版).docx
高考化学复习 知识清单19 电解池 金属的腐蚀与防护-【上好课】2025年高考化学一轮复习知识清单(新高考专用)(解析版).docx
免费
0下载
专题05 常见无机物的性质、用途与转化-五年(2019-2023)高考化学真题分项汇编(全国通用)(原卷版).docx
专题05 常见无机物的性质、用途与转化-五年(2019-2023)高考化学真题分项汇编(全国通用)(原卷版).docx
免费
0下载
2024年高考化学一轮复习讲义(新人教版)第5章 第26练 氨和铵盐.docx
2024年高考化学一轮复习讲义(新人教版)第5章 第26练 氨和铵盐.docx
免费
1下载
高考化学复习  第五章 第24练 氮及其化合物的转化关系.docx
高考化学复习 第五章 第24练 氮及其化合物的转化关系.docx
免费
0下载
高考化学复习  题型13 化学反应速率与平衡(解析版).docx
高考化学复习 题型13 化学反应速率与平衡(解析版).docx
免费
0下载
高考化学复习  2025年高考复习化学课时检测五十五:强弱电解质的比较、电离平衡常数的应用及计算(含解析).doc
高考化学复习 2025年高考复习化学课时检测五十五:强弱电解质的比较、电离平衡常数的应用及计算(含解析).doc
免费
0下载
高考化学复习  第04讲 金属材料及金属矿物的开发利用(练习)(原卷版).docx
高考化学复习 第04讲 金属材料及金属矿物的开发利用(练习)(原卷版).docx
免费
0下载
高中化学·必修第一册(苏教版)课时作业(word)  课时作业17.docx
高中化学·必修第一册(苏教版)课时作业(word) 课时作业17.docx
免费
15下载
2018年高考化学试卷(新课标Ⅲ)(空白卷) (2).docx
2018年高考化学试卷(新课标Ⅲ)(空白卷) (2).docx
免费
0下载
2022年高考化学试卷(辽宁)(解析卷) (1).docx
2022年高考化学试卷(辽宁)(解析卷) (1).docx
免费
0下载
高考化学复习  第二章 化学计量及其应用(测试)(解析版).docx
高考化学复习 第二章 化学计量及其应用(测试)(解析版).docx
免费
0下载
高考化学复习  考点25 化学反应速率及其影响因素(核心考点精讲精练)-备战2025年高考化学一轮复习考点帮(新高考通用)(原卷版).docx
高考化学复习 考点25 化学反应速率及其影响因素(核心考点精讲精练)-备战2025年高考化学一轮复习考点帮(新高考通用)(原卷版).docx
免费
0下载
2016年北京市高考化学试卷(含解析版).pdf
2016年北京市高考化学试卷(含解析版).pdf
免费
9下载
我的小文库
实名认证
内容提供者

提供高质量免费文档试卷下载,如果满意请告诉您身边的人,如果不满意请告诉我们,您的意见对于我们很重要,是我们不断进步的动力

阅读排行

确认删除?
回到顶部
客服号
  • 客服QQ点击这里给我发消息
QQ群
  • QQ群点击这里加入QQ群
提交所需资料详情,我们来帮找资料