2014年高考生物试卷(新课标Ⅱ)(空白卷) (23).docx本文件免费下载 【共5页】

2014年高考生物试卷(新课标Ⅱ)(空白卷) (23).docx
2014年高考生物试卷(新课标Ⅱ)(空白卷) (23).docx
2014年高考生物试卷(新课标Ⅱ)(空白卷) (23).docx
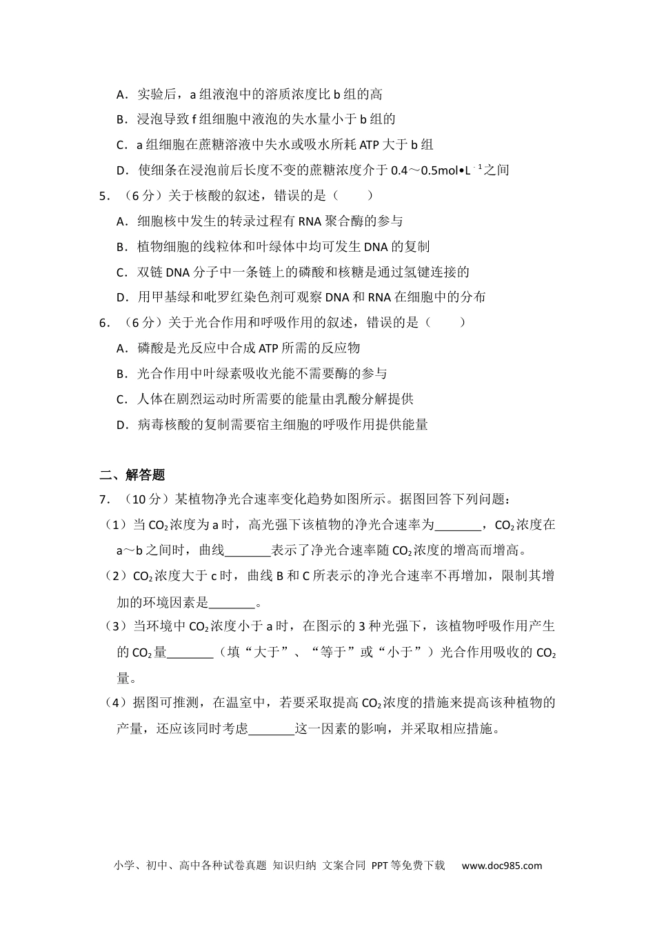
小学、初中、高中各种试卷真题知识归纳文案合同PPT等免费下载www.doc985.com2014年全国统一高考生物试卷(新课标Ⅱ)一、选择题:本题共6小题,每小题6分,在每小题给出的四个选项中,只有一项是符合题目要求的.1.(6分)关于细胞的叙述,错误的是()A.植物细胞的胞间连丝具有物质运输的作用B.动物细胞间的黏着性与细胞膜上的糖蛋白有关C.ATP水解释放的能量可用于细胞内的吸能反应D.哺乳动物的细胞可以合成蔗糖,也可以合成乳糖2.(6分)同一动物个体的神经细胞与肌细胞在功能上是不同的,造成这种差异的主要原因是()A.二者所处的细胞周期不同B.二者合成的特定蛋白不同C.二者所含有的基因组不同D.二者核DNA的复制方式不同3.(6分)关于正常情况下组织液生成与回流的叙述,错误的是()A.生成与回流的组织液中氧气的含量相等B.组织液不断生成与回流,并保持动态平衡C.血浆中的有些物质经毛细血管动脉端进入组织液D.组织液中的有些物质经毛细血管静脉端进入血液4.(6分)将某植物花冠切成大小和形状相同的细条,分为a、b、c、d、e和f组(每组的细条数相等),取上述6组细条分别置于不同浓度的蔗糖溶液中,浸泡相同时间后测量各组花冠细条的长度,结果如图所示。假如蔗糖溶液与花冠细胞之间只有水分交换,则()小学、初中、高中各种试卷真题知识归纳文案合同PPT等免费下载www.doc985.comA.实验后,a组液泡中的溶质浓度比b组的高B.浸泡导致f组细胞中液泡的失水量小于b组的C.a组细胞在蔗糖溶液中失水或吸水所耗ATP大于b组D.使细条在浸泡前后长度不变的蔗糖浓度介于0.4~0.5mol•L1﹣之间5.(6分)关于核酸的叙述,错误的是()A.细胞核中发生的转录过程有RNA聚合酶的参与B.植物细胞的线粒体和叶绿体中均可发生DNA的复制C.双链DNA分子中一条链上的磷酸和核糖是通过氢键连接的D.用甲基绿和吡罗红染色剂可观察DNA和RNA在细胞中的分布6.(6分)关于光合作用和呼吸作用的叙述,错误的是()A.磷酸是光反应中合成ATP所需的反应物B.光合作用中叶绿素吸收光能不需要酶的参与C.人体在剧烈运动时所需要的能量由乳酸分解提供D.病毒核酸的复制需要宿主细胞的呼吸作用提供能量二、解答题7.(10分)某植物净光合速率变化趋势如图所示。据图回答下列问题:(1)当CO2浓度为a时,高光强下该植物的净光合速率为,CO2浓度在a~b之间时,曲线表示了净光合速率随CO2浓度的增高而增高。(2)CO2浓度大于c时,曲线B和C所表示的净光合速率不再增加,限制其增加的环境因素是。(3)当环境中CO2浓度小于a时,在图示的3种光强下,该植物呼吸作用产生的CO2量(填“大于”、“等于”或“小于”)光合作用吸收的CO2量。(4)据图可推测,在温室中,若要采取提高CO2浓度的措施来提高该种植物的产量,还应该同时考虑这一因素的影响,并采取相应措施。小学、初中、高中各种试卷真题知识归纳文案合同PPT等免费下载www.doc985.com8.(9分)为了探究某种复方草药对某种细菌性乳腺炎的疗效是否与机体免疫功能增强有关,某研究小组将细菌性乳腺炎模型小鼠随机分为实验组(草药灌胃)、空白对照组(蒸馏水灌胃)和阳性对照组(免疫增强剂A灌胃),并检测免疫指标。回答下列问题:(1)研究发现:实验组小鼠吞噬细胞的吞噬能力显著高于阳性对照组,极显著高于空白对照组,这一结果至少可说明该草药增强了小鼠的非特异性免疫功能,非特异性免疫的特点是。(2)研究还发现:实验组小鼠的T细胞含量显著高于空白对照组,与阳性对照组相近。这一结果说明:该草药可能通过提高小鼠T细胞含量来增强其特异性免疫功能。通常,在细胞免疫中,效应T细胞的作用是。(3)在特异性免疫中,T细胞可产生因子,受到抗原刺激的细胞可在该因子的作用下,增殖分化为浆细胞,浆细胞产生,参与体液免疫过程。9.(9分)某陆地生态系统中,除分解者外,仅有甲、乙、丙、丁、戊5个种群,调查得知,该生态系统有4个营养级,营养级之间的能量传递效率为10%~20%,且每个种群只处于一个营养级。一年内输入各种群的能量数值如表所示,表中能量数值的单位相同。回答下列问题:种群甲乙丙丁戊能量3.5612.8010.300.48226.5...

1、当您付费下载文档后,您只拥有了使用权限,并不意味着购买了版权,文档只能用于自身使用,不得用于其他商业用途(如 [转卖]进行直接盈利或[编辑后售卖]进行间接盈利)。
2、本站所有内容均由合作方或网友上传,本站不对文档的完整性、权威性及其观点立场正确性做任何保证或承诺!文档内容仅供研究参考,付费前请自行鉴别。
3、如文档内容存在违规,或者侵犯商业秘密、侵犯著作权等,请点击“违规举报”。

碎片内容

与本文档类似文档
2016年全国统一高考生物试卷(新课标ⅰ)(原卷版).doc
2016年全国统一高考生物试卷(新课标ⅰ)(原卷版).doc
免费
2下载
高中2024版考评特训卷·生物学【新教材】(河北省专用)单元清通关卷(五).docx
高中2024版考评特训卷·生物学【新教材】(河北省专用)单元清通关卷(五).docx
免费
0下载
高中2023《微专题·小练习》·生物·新教材·XL-7专练47 DNA的结构及计算.docx
高中2023《微专题·小练习》·生物·新教材·XL-7专练47 DNA的结构及计算.docx
免费
0下载
2022年高考生物试卷(全国乙卷)(解析卷) (13).docx
2022年高考生物试卷(全国乙卷)(解析卷) (13).docx
免费
0下载
广东省部分学校2022-2023学年高一5月月考生物试题.pdf
广东省部分学校2022-2023学年高一5月月考生物试题.pdf
免费
4下载
1993年安徽高考生物真题及答案 (1).doc
1993年安徽高考生物真题及答案 (1).doc
免费
0下载
高中2023《微专题·小练习》·生物·新教材·XL-7专练67 神经冲动的产生和传导.docx
高中2023《微专题·小练习》·生物·新教材·XL-7专练67 神经冲动的产生和传导.docx
免费
0下载
精品解析:2023届江苏省苏锡常镇四市高三教学情况调研(一)生物试题(解析版).docx
精品解析:2023届江苏省苏锡常镇四市高三教学情况调研(一)生物试题(解析版).docx
免费
0下载
高中2024版考评特训卷·生物【统考版】考点12.docx
高中2024版考评特训卷·生物【统考版】考点12.docx
免费
0下载
高考生物复习  (4)酶与ATP——2025届高考生物二轮复习易错重难提升(含解析).docx
高考生物复习 (4)酶与ATP——2025届高考生物二轮复习易错重难提升(含解析).docx
免费
0下载
2023年高考生物试卷(广东)(空白卷) (5).docx
2023年高考生物试卷(广东)(空白卷) (5).docx
免费
0下载
高考生物专题25 基因工程(原卷卷).docx
高考生物专题25 基因工程(原卷卷).docx
免费
0下载
2018年浙江省高考生物【4月】(含解析版).pdf
2018年浙江省高考生物【4月】(含解析版).pdf
免费
22下载
高中2023《微专题·小练习》·生物专练10 细胞核——系统的控制中心.docx
高中2023《微专题·小练习》·生物专练10 细胞核——系统的控制中心.docx
免费
0下载
2013年高考生物试卷(新课标Ⅱ)(空白卷) (20).docx
2013年高考生物试卷(新课标Ⅱ)(空白卷) (20).docx
免费
0下载
高中2024版考评特训卷·生物学【新教材】(河北省专用)考点 16.docx
高中2024版考评特训卷·生物学【新教材】(河北省专用)考点 16.docx
免费
0下载
2022全国统一高考生物试卷(全国乙卷)(解析版).docx
2022全国统一高考生物试卷(全国乙卷)(解析版).docx
免费
23下载
2024年高考生物一轮复习讲义(新人教版)第1章 §1.5 一元二次方程、不等式 (1).docx
2024年高考生物一轮复习讲义(新人教版)第1章 §1.5 一元二次方程、不等式 (1).docx
免费
28下载
2022·微专题·小练习·生物【新高考】专练 94.docx
2022·微专题·小练习·生物【新高考】专练 94.docx
免费
16下载
2023《微专题·小练习》·生物专练90 光合作用与细胞呼吸综合练.docx
2023《微专题·小练习》·生物专练90 光合作用与细胞呼吸综合练.docx
免费
22下载
我的小文库
实名认证
内容提供者

提供高质量免费文档试卷下载,如果满意请告诉您身边的人,如果不满意请告诉我们,您的意见对于我们很重要,是我们不断进步的动力

相关文档

阅读排行

确认删除?
回到顶部
客服号
  • 客服QQ点击这里给我发消息
QQ群
  • QQ群点击这里加入QQ群
提交所需资料详情,我们来帮找资料