2022年高考生物试卷(湖南)(空白卷) (4).docx本文件免费下载 【共11页】

2022年高考生物试卷(湖南)(空白卷) (4).docx
2022年高考生物试卷(湖南)(空白卷) (4).docx
2022年高考生物试卷(湖南)(空白卷) (4).docx
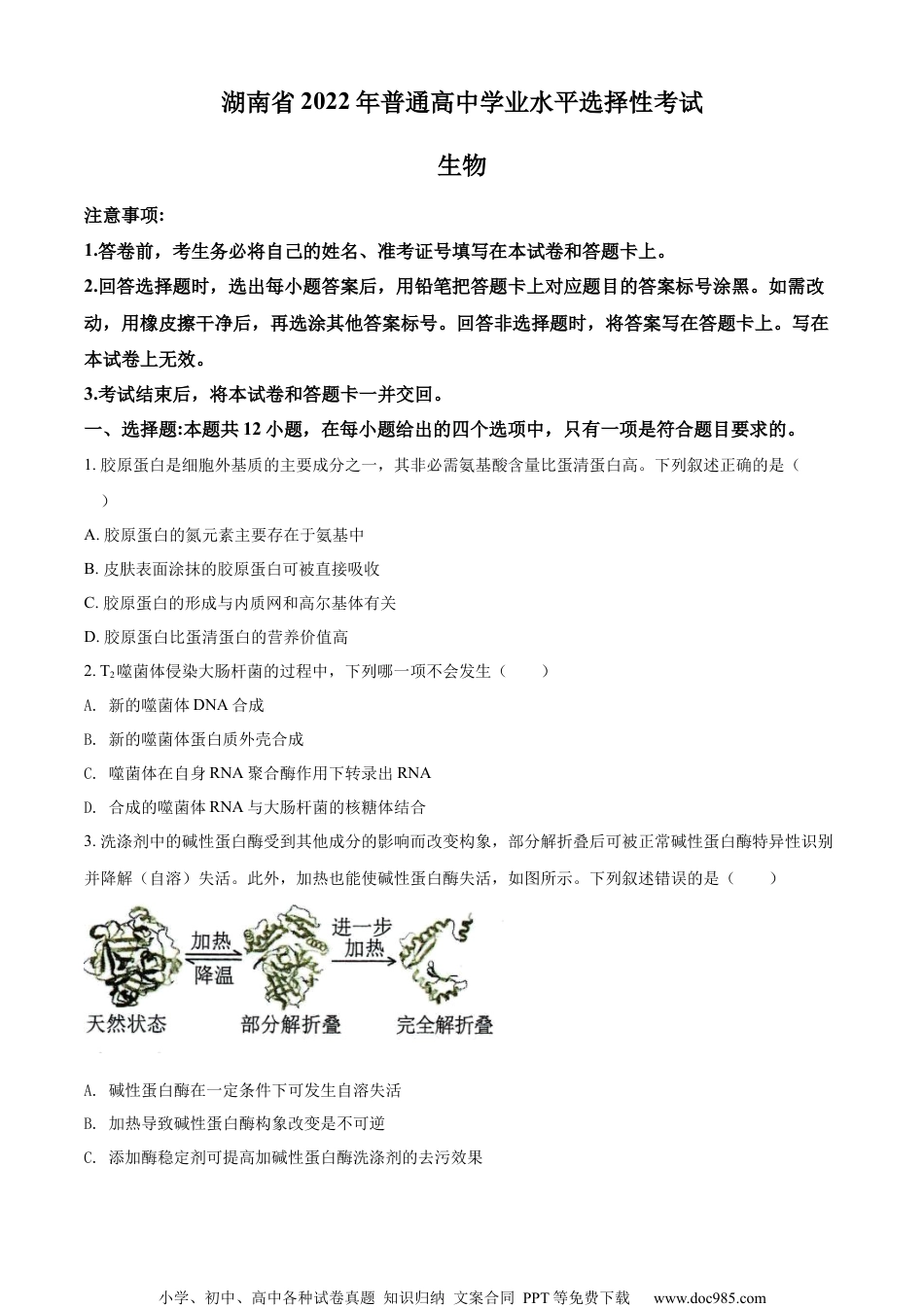
小学、初中、高中各种试卷真题知识归纳文案合同PPT等免费下载www.doc985.com湖南省2022年普通高中学业水平选择性考试生物注意事项:1.答卷前,考生务必将自己的姓名、准考证号填写在本试卷和答题卡上。2.回答选择题时,选出每小题答案后,用铅笔把答题卡上对应题目的答案标号涂黑。如需改动,用橡皮擦干净后,再选涂其他答案标号。回答非选择题时,将答案写在答题卡上。写在本试卷上无效。3.考试结束后,将本试卷和答题卡一并交回。一、选择题:本题共12小题,在每小题给出的四个选项中,只有一项是符合题目要求的。1.胶原蛋白是细胞外基质的主要成分之一,其非必需氨基酸含量比蛋清蛋白高。下列叙述正确的是()A.胶原蛋白的氮元素主要存在于氨基中B.皮肤表面涂抹的胶原蛋白可被直接吸收C.胶原蛋白的形成与内质网和高尔基体有关D.胶原蛋白比蛋清蛋白的营养价值高2.T2噬菌体侵染大肠杆菌的过程中,下列哪一项不会发生()A.新的噬菌体DNA合成B.新的噬菌体蛋白质外壳合成C.噬菌体在自身RNA聚合酶作用下转录出RNAD.合成的噬菌体RNA与大肠杆菌的核糖体结合3.洗涤剂中的碱性蛋白酶受到其他成分的影响而改变构象,部分解折叠后可被正常碱性蛋白酶特异性识别并降解(自溶)失活。此外,加热也能使碱性蛋白酶失活,如图所示。下列叙述错误的是()A.碱性蛋白酶在一定条件下可发生自溶失活B.加热导致碱性蛋白酶构象改变是不可逆的C.添加酶稳定剂可提高加碱性蛋白酶洗涤剂的去污效果小学、初中、高中各种试卷真题知识归纳文案合同PPT等免费下载www.doc985.comD.添加碱性蛋白酶可降低洗涤剂使用量,减少环境污染4.情绪活动受中枢神经系统释放神经递质调控,常伴随内分泌活动的变化。此外,学习和记忆也与某些神经递质的释放有关。下列叙述错误的是()A.剧痛、恐惧时,人表现为警觉性下降,反应迟钝B.边听课边做笔记依赖神经元的活动及神经元之间的联系C.突触后膜上受体数量的减少常影响神经递质发挥作用D.情绪激动、焦虑时,肾上腺素水平升高,心率加速5.关于癌症,下列叙述错误的是()A.成纤维细胞癌变后变成球形,其结构和功能会发生相应改变B.癌症发生的频率不是很高,大多数癌症的发生是多个基因突变的累积效应C.正常细胞生长和分裂失控变成癌细胞,原因是抑癌基因突变成原癌基因D.乐观向上的心态、良好的生活习惯,可降低癌症发生的可能性6.洋葱根尖细胞染色体数为8对,细胞周期约12小时。观察洋葱根尖细胞有丝分裂,拍摄照片如图所示。下列分析正确的是()A.a为分裂后期细胞,同源染色体发生分离B.b为分裂中期细胞,含染色体16条,核DNA分子32个C.根据图中中期细胞数的比例,可计算出洋葱根尖细胞分裂中期时长D.根尖培养过程中用DNA合成抑制剂处理,分裂间期细胞所占比例降低7.“清明时节雨纷纷,路上行人欲断魂。借问酒家何处有,牧童遥指杏花村。”徜徉古诗意境,思考科学问题。下列观点错误的是()A.纷纷细雨能为杏树开花提供必需的水分B.杏树开花体现了植物生长发育的季节周期性C.花开花落与细胞生长和细胞凋亡相关联D.“杏花村酒”的酿制,酵母菌只进行无氧呼吸8.稻-蟹共作是以水稻为主体、适量放养蟹的生态种养模式,常使用灯光诱虫杀虫。水稻为蟹提供遮蔽场所和氧气,蟹能摄食害虫、虫卵和杂草,其粪便可作为水稻的肥料。下列叙述正确的是()A.该种养模式提高了营养级间的能量传递效率B.采用灯光诱虫杀虫利用了物理信息的传递小学、初中、高中各种试卷真题知识归纳文案合同PPT等免费下载www.doc985.comC.硬壳蟹(非蜕壳)摄食软壳蟹(蜕壳)为捕食关系D.该种养模式可实现物质和能量的循环利用9.大鼠控制黑眼/红眼的基因和控制黑毛/白化的基因位于同一条染色体上。某个体测交后代表现型及比例为黑眼黑毛:黑眼白化:红眼黑毛:红眼白化=1:1:1:1。该个体最可能发生了下列哪种染色体结构变异()A.B.C.D.10.原生质体(细胞除细胞壁以外的部分)表面积大小的变化可作为质壁分离实验的检测指标。用葡萄糖基本培养基和NaCl溶液交替处理某假单孢菌,其原生质体表面积的测定结果如图所示。下列叙述错误的是()A.甲组NaCl处理不能引起细胞发生质壁分离,表明细胞中NaCl浓度≥0.3mol/LB....

1、当您付费下载文档后,您只拥有了使用权限,并不意味着购买了版权,文档只能用于自身使用,不得用于其他商业用途(如 [转卖]进行直接盈利或[编辑后售卖]进行间接盈利)。
2、本站所有内容均由合作方或网友上传,本站不对文档的完整性、权威性及其观点立场正确性做任何保证或承诺!文档内容仅供研究参考,付费前请自行鉴别。
3、如文档内容存在违规,或者侵犯商业秘密、侵犯著作权等,请点击“违规举报”。

碎片内容

与本文档类似文档
2018年高考生物试卷(新课标Ⅰ)(空白卷) (6).docx
2018年高考生物试卷(新课标Ⅰ)(空白卷) (6).docx
免费
0下载
2022年高考生物试卷(福建)(空白卷).docx
2022年高考生物试卷(福建)(空白卷).docx
免费
0下载
精品解析:2023届上海市宝山区高三一模生物试题(解析版).docx
精品解析:2023届上海市宝山区高三一模生物试题(解析版).docx
免费
0下载
2012年上海高考生物真题及答案.doc
2012年上海高考生物真题及答案.doc
免费
0下载
2024年高考生物一轮复习讲义(新人教版)第4节 数列求和.doc
2024年高考生物一轮复习讲义(新人教版)第4节 数列求和.doc
免费
9下载
2024年高考生物一轮复习讲义(新人教版)2024年高考生物一轮复习(新人教版) 第8单元 微专题六 动物生命活动调节模型的构建和分析.docx
2024年高考生物一轮复习讲义(新人教版)2024年高考生物一轮复习(新人教版) 第8单元 微专题六 动物生命活动调节模型的构建和分析.docx
免费
16下载
2014年高考生物试卷(新课标Ⅱ)(空白卷) (22).docx
2014年高考生物试卷(新课标Ⅱ)(空白卷) (22).docx
免费
0下载
2023《大考卷》二轮专项分层特训卷•生物学【新教材】2023学业水平等级考试原创预测押题卷(二).docx
2023《大考卷》二轮专项分层特训卷•生物学【新教材】2023学业水平等级考试原创预测押题卷(二).docx
免费
10下载
2013年高考生物试卷(大纲版)(空白卷) (2).docx
2013年高考生物试卷(大纲版)(空白卷) (2).docx
免费
0下载
上海市长宁、金山、青浦区2017年高三第二学期期中(二模)学科质量检测生命科学试题及答案(word版).doc
上海市长宁、金山、青浦区2017年高三第二学期期中(二模)学科质量检测生命科学试题及答案(word版).doc
免费
0下载
2024年高考生物一轮复习讲义(新人教版)2024年高考数学一轮复习(新高考版) 第8章 §8.12 圆锥曲线中定点与定值问题.docx
2024年高考生物一轮复习讲义(新人教版)2024年高考数学一轮复习(新高考版) 第8章 §8.12 圆锥曲线中定点与定值问题.docx
免费
16下载
高中2023《微专题·小练习》·生物专练78 生态系统的能量流动分析和计算.docx
高中2023《微专题·小练习》·生物专练78 生态系统的能量流动分析和计算.docx
免费
0下载
2024年高考生物一轮复习讲义(新人教版)第31讲 人与环境.doc
2024年高考生物一轮复习讲义(新人教版)第31讲 人与环境.doc
免费
19下载
2015年高考生物试卷(海南)(空白卷).doc
2015年高考生物试卷(海南)(空白卷).doc
免费
0下载
高中2024版《微专题》·生物·统考版专练99.docx
高中2024版《微专题》·生物·统考版专练99.docx
免费
0下载
2010年上海市高中毕业统一学业考试生物试卷及答案.docx
2010年上海市高中毕业统一学业考试生物试卷及答案.docx
免费
10下载
2017年高考生物试卷(新课标Ⅰ)(空白卷) (7).docx
2017年高考生物试卷(新课标Ⅰ)(空白卷) (7).docx
免费
0下载
2021年浙江省高考生物【1月】(含解析版).doc
2021年浙江省高考生物【1月】(含解析版).doc
免费
20下载
高考生物复习  第13讲+植物生命活动的调节(专项训练,3大题型)(解析版).docx
高考生物复习 第13讲+植物生命活动的调节(专项训练,3大题型)(解析版).docx
免费
0下载
2018年高考生物试卷(浙江)【4月】(解析卷).docx
2018年高考生物试卷(浙江)【4月】(解析卷).docx
免费
0下载
我的小文库
实名认证
内容提供者

提供高质量免费文档试卷下载,如果满意请告诉您身边的人,如果不满意请告诉我们,您的意见对于我们很重要,是我们不断进步的动力

阅读排行

确认删除?
回到顶部
客服号
  • 客服QQ点击这里给我发消息
QQ群
  • QQ群点击这里加入QQ群
提交所需资料详情,我们来帮找资料