2023年高考生物试卷(天津)(空白卷) (1).docx本文件免费下载 【共7页】

2023年高考生物试卷(天津)(空白卷) (1).docx
2023年高考生物试卷(天津)(空白卷) (1).docx
2023年高考生物试卷(天津)(空白卷) (1).docx
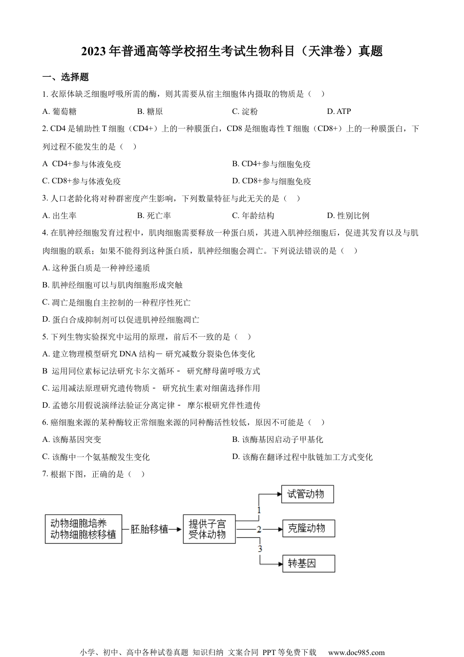
小学、初中、高中各种试卷真题知识归纳文案合同PPT等免费下载www.doc985.com2023年普通高等学校招生考试生物科目(天津卷)真题一、选择题1.衣原体缺乏细胞呼吸所需的酶,则其需要从宿主细胞体内摄取的物质是()A.葡萄糖B.糖原C.淀粉D.ATP2.CD4是辅助性T细胞(CD4+)上的一种膜蛋白,CD8是细胞毒性T细胞(CD8+)上的一种膜蛋白,下列过程不能发生的是()A.CD4+参与体液免疫B.CD4+参与细胞免疫C.CD8+参与体液免疫D.CD8+参与细胞免疫3.人口老龄化将对种群密度产生影响,下列数量特征与此无关的是()A.出生率B.死亡率C.年龄结构D.性别比例4.在肌神经细胞发育过程中,肌肉细胞需要释放一种蛋白质,其进入肌神经细胞后,促进其发育以及与肌肉细胞的联系;如果不能得到这种蛋白质,肌神经细胞会凋亡。下列说法错误的是()A.这种蛋白质是一种神经递质B.肌神经细胞可以与肌肉细胞形成突触C.凋亡是细胞自主控制的一种程序性死亡D.蛋白合成抑制剂可以促进肌神经细胞凋亡5.下列生物实验探究中运用的原理,前后不一致的是()A.建立物理模型研究DNA结构-研究减数分裂染色体变化B.运用同位素标记法研究卡尔文循环-研究酵母菌呼吸方式C.运用减法原理研究遗传物质-研究抗生素对细菌选择作用D.孟德尔用假说演绎法验证分离定律-摩尔根研究伴性遗传6.癌细胞来源的某种酶较正常细胞来源的同种酶活性较低,原因不可能是()A.该酶基因突变B.该酶基因启动子甲基化C.该酶中一个氨基酸发生变化D.该酶在翻译过程中肽链加工方式变化7.根据下图,正确的是()小学、初中、高中各种试卷真题知识归纳文案合同PPT等免费下载www.doc985.comA.子代动物遗传性状和受体动物完全一致B.过程1需要MII期去核卵母细胞C.过程2可以大幅改良动物性状D.过程2为过程3提供了量产方式,过程3为过程1、2提供了改良性状的方式8.如图甲乙丙是某动物精巢中细胞减数分裂图像,有关说法正确的是()A.甲图像中细胞处于减数分裂Ⅱ中期B.乙中染色体组是丙中两倍C.乙中同源染色体对数是丙中两倍D.乙、丙都是从垂直于赤道板方向观察的9.下图是某种植物光合作用及呼吸作用部分过程的图,关于此图说法错误的是()A.HCO3-经主动运输进入细胞质基质B.HCO3-通过通道蛋白进入叶绿体基质C.光反应生成的H+促进了HCO3-进入类囊体D.光反应生成的物质X保障了暗反应的CO2供应在细胞中,细胞器结构、功能的稳定对于维持细胞的稳定十分重要。真核生物细胞中的核糖体分为两部分,在结构上与原核生物核糖体相差较大。真核细胞中的线粒体、叶绿体内含有基因,并可以在其中表达,因此线粒体、叶绿体同样含有核糖体,这类核糖体与原核生物核糖体较为相似。植物细胞前质体可在光照诱小学、初中、高中各种试卷真题知识归纳文案合同PPT等免费下载www.doc985.com导下变为叶绿体。内质网和高尔基体在细胞分裂前期会破裂成较小的结构,当细胞分裂完成后,重新组装。经合成加工后,高尔基体会释放含有溶酶体水解酶的囊泡,与前溶酶体融合,产生最适合溶酶体水解酶的酸性环境,构成溶酶体。溶酶体对于清除细胞内衰老、损伤的细胞器至关重要。10.某种抗生素对细菌核糖体有损伤作用,大量摄入会危害人体,其最有可能危害人类细胞哪个细胞器?()A.线粒体B.内质网C.细胞质核糖体D.中心体11.下列说法或推断,正确的是()A.叶绿体基质只能合成有机物,线粒体基质只能分解有机物B.细胞分裂中期可以观察到线粒体与高尔基体C.叶绿体和线粒体内基因表达都遵循中心法则D.植物细胞叶绿体均由前质体产生12.下列说法或推断,错误的是()A.经游离核糖体合成后,溶酶体水解酶囊泡进入前溶酶体,形成溶酶体B.溶酶体分解衰老、损伤的细胞器的产物,可以被再次利用C.若溶酶体功能异常,细胞内可能积累异常线粒体D.溶酶体水解酶进入细胞质基质后活性降低二、简答题13.为了保护某种候鸟,科学家建立了生态保护区,其中食物网结构如下:(1)为了保证资源充分利用,应尽量保证生态系统内生物的_____不同。(2)肉食性鱼类不是候鸟的捕食对象,引入它的意义是:_____。小学、初中、高中各种试卷真题知识归纳文案合同PPT等免费下载www.doc985.com(3)肉食性鱼类位于第_____营养级...

1、当您付费下载文档后,您只拥有了使用权限,并不意味着购买了版权,文档只能用于自身使用,不得用于其他商业用途(如 [转卖]进行直接盈利或[编辑后售卖]进行间接盈利)。
2、本站所有内容均由合作方或网友上传,本站不对文档的完整性、权威性及其观点立场正确性做任何保证或承诺!文档内容仅供研究参考,付费前请自行鉴别。
3、如文档内容存在违规,或者侵犯商业秘密、侵犯著作权等,请点击“违规举报”。

碎片内容

与本文档类似文档
高考生物复习  第九单元 第50课时 群落的主要类型及演替 (1).docx
高考生物复习 第九单元 第50课时 群落的主要类型及演替 (1).docx
免费
0下载
精品解析:2021年新高考海南生物高考真题(解析版).docx
精品解析:2021年新高考海南生物高考真题(解析版).docx
免费
3下载
2021年高考生物试卷(河北)(解析卷).doc
2021年高考生物试卷(河北)(解析卷).doc
免费
0下载
2024年高考生物一轮复习讲义(新人教版)第5章 §5.2 平面向量基本定理及坐标表示.docx
2024年高考生物一轮复习讲义(新人教版)第5章 §5.2 平面向量基本定理及坐标表示.docx
免费
6下载
2025版新高考版 化学考点清单+模型清单14十四有机物的结构烃和烃的衍生物.pdf
2025版新高考版 化学考点清单+模型清单14十四有机物的结构烃和烃的衍生物.pdf
免费
29下载
高考生物复习  第七单元 专题突破9 聚焦变异热点题型 (2).docx
高考生物复习 第七单元 专题突破9 聚焦变异热点题型 (2).docx
免费
0下载
2010年北京市高考生物试卷(原卷版).pdf
2010年北京市高考生物试卷(原卷版).pdf
免费
3下载
2021年高考真题—— 生物(广东卷) (原卷版).doc
2021年高考真题—— 生物(广东卷) (原卷版).doc
免费
20下载
2024年高考生物一轮复习讲义(新人教版)第10章 §10.9 概率、统计与其他知识的交汇问题[培优课].docx
2024年高考生物一轮复习讲义(新人教版)第10章 §10.9 概率、统计与其他知识的交汇问题[培优课].docx
免费
5下载
2018年北京市高考生物试卷(含解析版).pdf
2018年北京市高考生物试卷(含解析版).pdf
免费
2下载
2017年高考海南卷生物试题及答案.pdf
2017年高考海南卷生物试题及答案.pdf
免费
3下载
2024年高考生物一轮复习讲义(新人教版)第4节 直线与圆、圆与圆的位置关系.doc
2024年高考生物一轮复习讲义(新人教版)第4节 直线与圆、圆与圆的位置关系.doc
免费
2下载
2017年全国统一高考生物试卷(新课标ⅰ)往年高考真题.doc
2017年全国统一高考生物试卷(新课标ⅰ)往年高考真题.doc
免费
0下载
高考复习专项练习一轮生物课时规范练9 细胞呼吸的影响因素及应用 探究酵母菌细胞呼吸的方式.docx
高考复习专项练习一轮生物课时规范练9 细胞呼吸的影响因素及应用 探究酵母菌细胞呼吸的方式.docx
免费
5下载
2022年高考生物试卷(浙江)【1月】(解析卷).doc
2022年高考生物试卷(浙江)【1月】(解析卷).doc
免费
0下载
2022·微专题·小练习·生物【新高考】专练 66.docx
2022·微专题·小练习·生物【新高考】专练 66.docx
免费
30下载
2024年高考生物一轮复习讲义(新人教版)第2节 用样本估计总体.doc
2024年高考生物一轮复习讲义(新人教版)第2节 用样本估计总体.doc
免费
15下载
福建省泉州市部分中学2022-2023学年高二下学期期末联考生物试题.pdf
福建省泉州市部分中学2022-2023学年高二下学期期末联考生物试题.pdf
免费
11下载
精品解析:2024届江苏高三上学期期初学情调研迎考生物试题(解析版).docx
精品解析:2024届江苏高三上学期期初学情调研迎考生物试题(解析版).docx
免费
0下载
【预约】湖南省衡阳市2023届高三第二次联考(二模)(湖南省联考)生物试题图片版.docx
【预约】湖南省衡阳市2023届高三第二次联考(二模)(湖南省联考)生物试题图片版.docx
免费
6下载

发表评论取消回复

参与评论可获取积分奖励  
我的小文库
实名认证
内容提供者

提供高质量免费文档试卷下载,如果满意请告诉您身边的人,如果不满意请告诉我们,您的意见对于我们很重要,是我们不断进步的动力

相关文档
确认删除?
回到顶部
客服号
  • 客服QQ点击这里给我发消息
QQ群
  • QQ群点击这里加入QQ群
提交所需资料详情,我们来帮找资料