2024年高考生物试卷(新课标)(空白卷) (1).docx本文件免费下载 【共4页】

2024年高考生物试卷(新课标)(空白卷) (1).docx
2024年高考生物试卷(新课标)(空白卷) (1).docx
2024年高考生物试卷(新课标)(空白卷) (1).docx
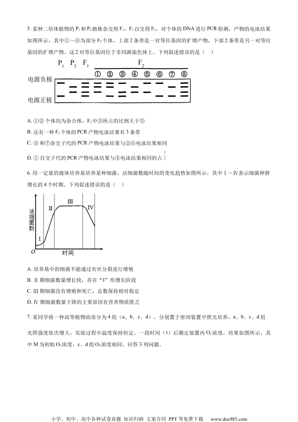
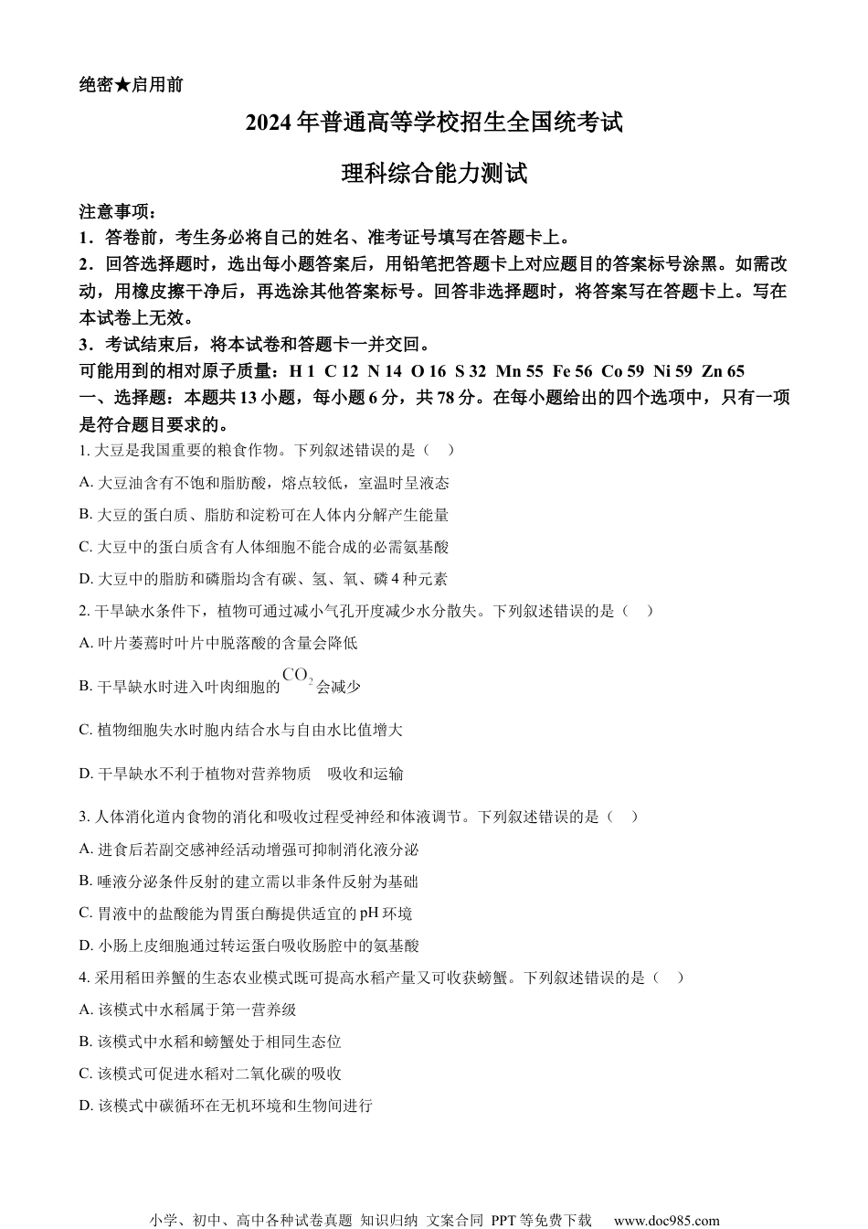
小学、初中、高中各种试卷真题知识归纳文案合同PPT等免费下载www.doc985.com绝密★启用前2024年普通高等学校招生全国统考试理科综合能力测试注意事项:1.答卷前,考生务必将自己的姓名、准考证号填写在答题卡上。2.回答选择题时,选出每小题答案后,用铅笔把答题卡上对应题目的答案标号涂黑。如需改动,用橡皮擦干净后,再选涂其他答案标号。回答非选择题时,将答案写在答题卡上。写在本试卷上无效。3.考试结束后,将本试卷和答题卡一并交回。可能用到的相对原子质量:H1C12N14O16S32Mn55Fe56Co59Ni59Zn65一、选择题:本题共13小题,每小题6分,共78分。在每小题给出的四个选项中,只有一项是符合题目要求的。1.大豆是我国重要的粮食作物。下列叙述错误的是()A.大豆油含有不饱和脂肪酸,熔点较低,室温时呈液态B.大豆的蛋白质、脂肪和淀粉可在人体内分解产生能量C.大豆中的蛋白质含有人体细胞不能合成的必需氨基酸D.大豆中的脂肪和磷脂均含有碳、氢、氧、磷4种元素2.干旱缺水条件下,植物可通过减小气孔开度减少水分散失。下列叙述错误的是()A.叶片萎蔫时叶片中脱落酸的含量会降低B.干旱缺水时进入叶肉细胞的会减少C.植物细胞失水时胞内结合水与自由水比值增大D.干旱缺水不利于植物对营养物质的吸收和运输3.人体消化道内食物的消化和吸收过程受神经和体液调节。下列叙述错误的是()A.进食后若副交感神经活动增强可抑制消化液分泌B.唾液分泌条件反射的建立需以非条件反射为基础C.胃液中的盐酸能为胃蛋白酶提供适宜的pH环境D.小肠上皮细胞通过转运蛋白吸收肠腔中的氨基酸4.采用稻田养蟹的生态农业模式既可提高水稻产量又可收获螃蟹。下列叙述错误的是()A.该模式中水稻属于第一营养级B.该模式中水稻和螃蟹处于相同生态位C.该模式可促进水稻对二氧化碳的吸收D.该模式中碳循环在无机环境和生物间进行小学、初中、高中各种试卷真题知识归纳文案合同PPT等免费下载www.doc985.com5.某种二倍体植物的P1和P2植株杂交得F1,F1自交得F2。对个体的DNA进行PCR检测,产物的电泳结果如图所示,其中①~⑧为部分F2个体,上部2条带是一对等位基因的扩增产物,下部2条带是另一对等位基因的扩增产物,这2对等位基因位于非同源染色体上。下列叙述错误的是()A.①②个体均为杂合体,F2中③所占的比例大于⑤B.还有一种F2个体的PCR产物电泳结果有3条带C.③和⑦杂交子代的PCR产物电泳结果与②⑧电泳结果相同D.①自交子代的PCR产物电泳结果与④电泳结果相同的占6.用一定量的液体培养基培养某种细菌,活细菌数随时间的变化趋势如图所示,其中Ⅰ~Ⅳ表示细菌种群增长的4个时期。下列叙述错误的是()A.培养基中的细菌不能通过有丝分裂进行增殖B.Ⅱ期细菌数量增长快,存在“J”形增长阶段C.Ⅲ期细菌没有增殖和死亡,总数保持相对稳定D.Ⅳ期细菌数量下降的主要原因有营养物质匮乏7.某同学将一种高等植物幼苗分为4组(a、b、c、d),分别置于密闭装置中照光培养,a、b、c、d组的光照强度依次增大,实验过程中温度保持恒定。一段时间(t)后测定装置内O2浓度,结果如图所示,其中M为初始O2浓度,c、d组O2浓度相同。回答下列问题。小学、初中、高中各种试卷真题知识归纳文案合同PPT等免费下载www.doc985.com(1)太阳光中的可见光由不同颜色的光组成,其中高等植物光合作用利用的光主要是________,原因是________。(2)光照t时间时,a组CO2浓度________(填“大于”“小于”或“等于”)b组。(3)若延长光照时间c、d组O2浓度不再增加,则光照t时间时a、b、c中光合速率最大的是________组,判断依据是________。(4)光照t时间后,将d组密闭装置打开,并以c组光照强度继续照光,其幼苗光合速率会________(填“升高”“降低”或“不变”)。8.机体感染人类免疫缺陷病毒(HIV)可导致艾滋病。回答下列问题。(1)感染病毒的细胞可发生细胞凋亡。细胞凋亡被认为是一种程序性死亡的理由是________。(2)HIV会感染辅助性T细胞导致细胞凋亡,使机体抵抗病原体、肿瘤的特异性免疫力下降,特异性免疫力下降的原因是________。(3)设计实验验证某血液样品中有HIV,简要写出实验思路和预期结果。(4)接种疫苗...

1、当您付费下载文档后,您只拥有了使用权限,并不意味着购买了版权,文档只能用于自身使用,不得用于其他商业用途(如 [转卖]进行直接盈利或[编辑后售卖]进行间接盈利)。
2、本站所有内容均由合作方或网友上传,本站不对文档的完整性、权威性及其观点立场正确性做任何保证或承诺!文档内容仅供研究参考,付费前请自行鉴别。
3、如文档内容存在违规,或者侵犯商业秘密、侵犯著作权等,请点击“违规举报”。

碎片内容

与本文档类似文档
2024年高考生物一轮复习讲义(新人教版)第7章 §7.9 空间动态问题突破[培优课].docx
2024年高考生物一轮复习讲义(新人教版)第7章 §7.9 空间动态问题突破[培优课].docx
免费
5下载
2024年高考生物一轮复习讲义(新人教版)第8章 §8.7 抛物线 (1).docx
2024年高考生物一轮复习讲义(新人教版)第8章 §8.7 抛物线 (1).docx
免费
28下载
2018年北京市高考生物试卷往年高考真题.doc
2018年北京市高考生物试卷往年高考真题.doc
免费
0下载
2022年高考生物试卷(北京)(空白卷) (5).docx
2022年高考生物试卷(北京)(空白卷) (5).docx
免费
0下载
山西省阳泉市高中校联盟2022-2023学年高二下学期期中生物试题.pdf
山西省阳泉市高中校联盟2022-2023学年高二下学期期中生物试题.pdf
免费
4下载
高中2023《微专题·小练习》·生物·新教材·XL-7专练72 体液调节与神经调节的关系.docx
高中2023《微专题·小练习》·生物·新教材·XL-7专练72 体液调节与神经调节的关系.docx
免费
0下载
2021-2022学年上海市杨浦区高二、高三(上)期末生物试卷(一模).docx
2021-2022学年上海市杨浦区高二、高三(上)期末生物试卷(一模).docx
免费
0下载
2009年高考生物真题(北京自主命题)(原卷版).doc
2009年高考生物真题(北京自主命题)(原卷版).doc
免费
16下载
高中2024版《微专题》·生物学·新高考专练20.docx
高中2024版《微专题》·生物学·新高考专练20.docx
免费
0下载
【高考生物】备战2024年(新高考专用)易错点17  生物工程的“四个”不相等(原卷版) .docx
【高考生物】备战2024年(新高考专用)易错点17 生物工程的“四个”不相等(原卷版) .docx
免费
0下载
2022·微专题·小练习·生物【新高考】专练 85.docx
2022·微专题·小练习·生物【新高考】专练 85.docx
免费
21下载
2024年高考生物一轮复习讲义(新人教版)2024年高考数学一轮复习(新高考版) 第8章 §8.8 直线与圆锥曲线的位置关系.docx
2024年高考生物一轮复习讲义(新人教版)2024年高考数学一轮复习(新高考版) 第8章 §8.8 直线与圆锥曲线的位置关系.docx
免费
15下载
2024年高考生物新课标二卷(附答案和解析).pdf
2024年高考生物新课标二卷(附答案和解析).pdf
免费
5下载
2013年高考生物试卷(海南)(空白卷) (2).docx
2013年高考生物试卷(海南)(空白卷) (2).docx
免费
0下载
2024版《大考卷》全程考评特训卷·生物学【新教材】(河北省专用)考点 16.docx
2024版《大考卷》全程考评特训卷·生物学【新教材】(河北省专用)考点 16.docx
免费
9下载
《五年高考题分类训练》生物(2019-2023)专题十九 发酵工程.docx
《五年高考题分类训练》生物(2019-2023)专题十九 发酵工程.docx
免费
1下载
2024届高考生物考向核心卷—湖北地区专用   答题卡分享.pdf
2024届高考生物考向核心卷—湖北地区专用 答题卡分享.pdf
免费
22下载
高中2022·微专题·小练习·生物【新高考】专练 101.docx
高中2022·微专题·小练习·生物【新高考】专练 101.docx
免费
0下载
2020年全国统一高考生物试卷(新课标ⅱ)(含解析版).pdf
2020年全国统一高考生物试卷(新课标ⅱ)(含解析版).pdf
免费
24下载
《五年高考题分类训练》生物(2019-2023)专题二十一 基因工程和生物技术的安全性与伦理问题.docx
《五年高考题分类训练》生物(2019-2023)专题二十一 基因工程和生物技术的安全性与伦理问题.docx
免费
19下载
我的小文库
实名认证
内容提供者

提供高质量免费文档试卷下载,如果满意请告诉您身边的人,如果不满意请告诉我们,您的意见对于我们很重要,是我们不断进步的动力

相关文档
确认删除?
回到顶部
客服号
  • 客服QQ点击这里给我发消息
QQ群
  • QQ群点击这里加入QQ群