2019年高考生物试卷(新课标Ⅲ)(空白卷).docx本文件免费下载 【共4页】

2019年高考生物试卷(新课标Ⅲ)(空白卷).docx
2019年高考生物试卷(新课标Ⅲ)(空白卷).docx
2019年高考生物试卷(新课标Ⅲ)(空白卷).docx
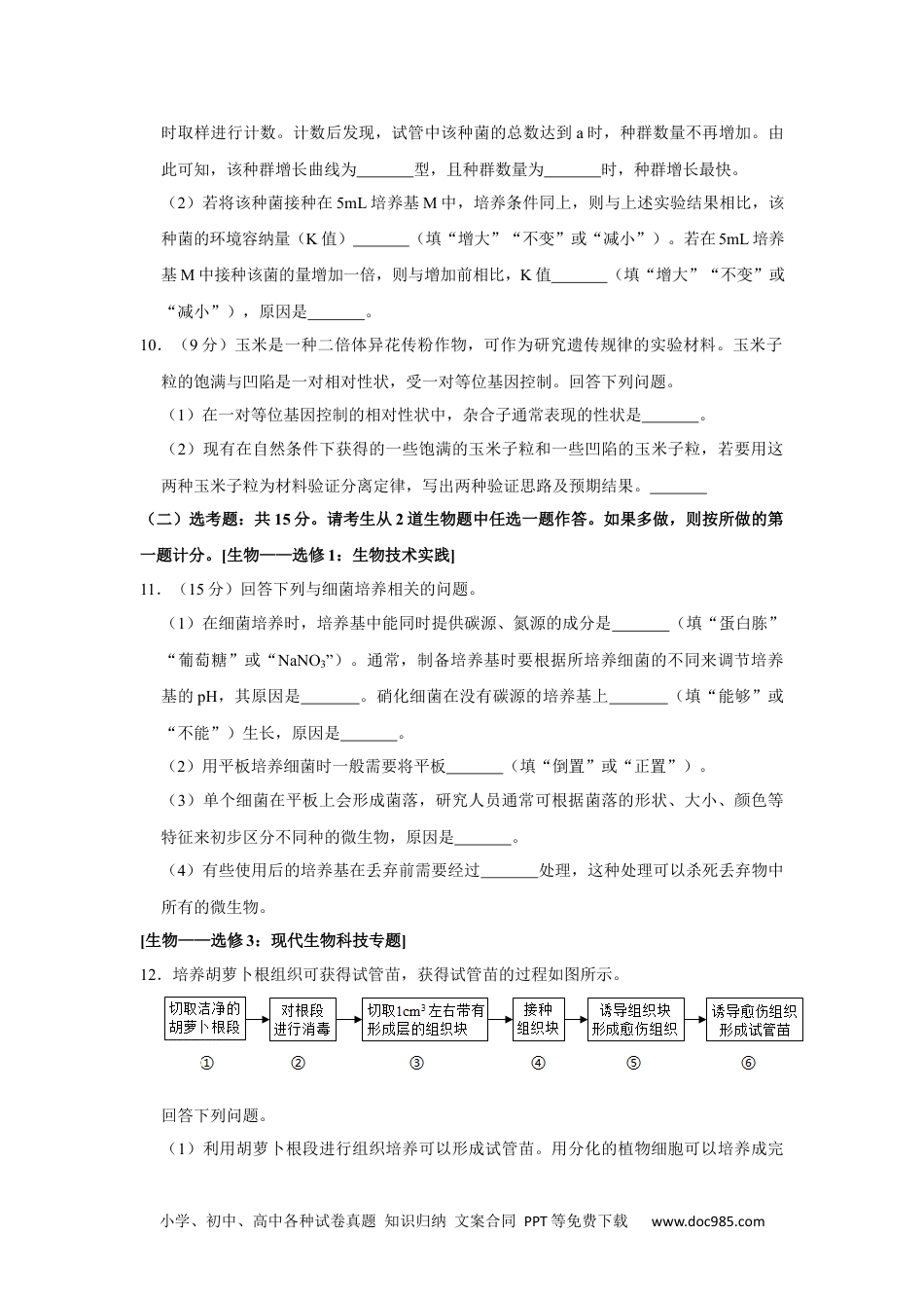
小学、初中、高中各种试卷真题知识归纳文案合同PPT等免费下载www.doc985.com2019年全国统一高考生物试卷(新课标Ⅲ)一、选择题:本题共6个小题,每小题6分,共36分。在每小题给出的四个选项中,只有一项是符合题目要求的。1.(6分)下列有关高尔基体、线粒体和叶绿体的叙述,正确的是()A.三者都存在于蓝藻中B.三者都含有DNAC.三者都是ATP合成的场所D.三者的膜结构中都含有蛋白质2.(6分)下列与真核生物细胞核有关的叙述,错误的是()A.细胞中的染色质存在于细胞核中B.细胞核是遗传信息转录和翻译的场所C.细胞核是细胞代谢和遗传的控制中心D.细胞核内遗传物质的合成需要能量3.(6分)下列不利于人体散热的是()A.骨骼肌不自主战栗B.皮肤血管舒张C.汗腺分泌汗液增加D.用酒精擦拭皮肤4.(6分)若将n粒玉米种子置于黑暗中使其萌发,得到n株黄化苗。那么,与萌发前的这n粒干种子相比,这些黄化苗的有机物总量和呼吸强度表现为()A.有机物总量减少,呼吸强度增强B.有机物总量增加,呼吸强度增强C.有机物总量减少,呼吸强度减弱D.有机物总量增加,呼吸强度减弱5.(6分)下列关于人体组织液的叙述,错误的是()A.血浆中的葡萄糖可以通过组织液进入骨骼肌细胞B.肝细胞呼吸代谢产生的CO2可以进入组织液中C.组织液中的O2可以通过自由扩散进入组织细胞中D.运动时,丙酮酸转化成乳酸的过程发生在组织液中6.(6分)假设在特定环境中,某种动物基因型为BB和Bb的受精卵均可发育成个体,基因型为bb的受精卵全部死亡。现有基因型均为Bb的该动物1000对(每对含有1个父本和1个母本),在这种环境中,若每对亲本只形成一个受精卵,则理论上该群体的子一小学、初中、高中各种试卷真题知识归纳文案合同PPT等免费下载www.doc985.com代中BB、Bb、bb个体的数目依次为()A.250、500、0B.250、500、250C.500、250、0D.750、250、0二、非选择题:共54分。第7~10题为必考题,每个试题考生都必须作答。第11~12题为选考题,考生根据要求作答。(一)必考题:共39分。7.(11分)氮元素是植物生长的必需元素,合理施用氮肥可提高农作物的产量。回答下列问题。(1)植物细胞内,在核糖体上合成的含氮有机物是,在细胞核中合成的含氮有机物是,叶绿体中含氮的光合色素是。(2)农作物吸收氮元素的主要形式有铵态氮(NH4+)和硝态氮(NO3﹣)。已知作物甲对同一种营养液(以硝酸铵为唯一氮源)中NH4+和NO3﹣的吸收具有偏好性(NH4+和NO3﹣同时存在时,对一种离子的吸收量大于另一种)。请设计实验对这种偏好性进行验证,要求简要写出实验思路、预期结果和结论。8.(11分)动物初次接受某种抗原刺激能引发初次免疫应答,再次接受同种抗原刺激能引发再次免疫应答。某研究小组取若干只实验小鼠分成四组进行实验,实验分组及处理见下表。小鼠分组A组B组C组D组初次注射抗原抗原甲抗原乙间隔一段合适的时间再次注射抗原抗原甲抗原乙抗原甲抗原乙回答下列问题。(1)为确定A、B、C、D四组小鼠是否有免疫应答发生,应检测的免疫活性物质是(填“抗体”或“抗原”)。(2)再次注射抗原后,上述四组小鼠中能出现再次免疫应答的组是。初次注射抗原后机体能产生记忆细胞,再次注射同种抗原后这些记忆细胞能够。(3)A组小鼠再次注射抗原甲,一段时间后取血清,血清中加入抗原甲后会出现沉淀,产生这种现象的原因是。(4)若小鼠发生过敏反应,过敏反应的特点一般有(答出2点即可)。9.(8分)回答下列与种群数量有关的问题。(1)将某种单细胞菌接种到装有10mL液体培养基(培养基M)的试管中,培养并定小学、初中、高中各种试卷真题知识归纳文案合同PPT等免费下载www.doc985.com时取样进行计数。计数后发现,试管中该种菌的总数达到a时,种群数量不再增加。由此可知,该种群增长曲线为型,且种群数量为时,种群增长最快。(2)若将该种菌接种在5mL培养基M中,培养条件同上,则与上述实验结果相比,该种菌的环境容纳量(K值)(填“增大”“不变”或“减小”)。若在5mL培养基M中接种该菌的量增加一倍,则与增加前相比,K值(填“增大”“不变”或“减小”),原因是。10.(9分)玉米是一...

1、当您付费下载文档后,您只拥有了使用权限,并不意味着购买了版权,文档只能用于自身使用,不得用于其他商业用途(如 [转卖]进行直接盈利或[编辑后售卖]进行间接盈利)。
2、本站所有内容均由合作方或网友上传,本站不对文档的完整性、权威性及其观点立场正确性做任何保证或承诺!文档内容仅供研究参考,付费前请自行鉴别。
3、如文档内容存在违规,或者侵犯商业秘密、侵犯著作权等,请点击“违规举报”。

碎片内容

与本文档类似文档
2011年全国统一高考生物试卷(新课标)(原卷版).pdf
2011年全国统一高考生物试卷(新课标)(原卷版).pdf
免费
5下载
高考生物复习  第10讲 光合作用(第一课时)(练习)(解析版).docx
高考生物复习 第10讲 光合作用(第一课时)(练习)(解析版).docx
免费
0下载
精品解析:2023届江苏省苏州市八校高考三模适应性检测生物试题(三模)(原卷版).docx
精品解析:2023届江苏省苏州市八校高考三模适应性检测生物试题(三模)(原卷版).docx
免费
0下载
2022年高考生物真题(浙江自主命题)【1月】(原卷版).docx
2022年高考生物真题(浙江自主命题)【1月】(原卷版).docx
免费
16下载
2024年高考生物一轮复习讲义(新人教版)第8章 §8.11 圆锥曲线中范围与最值问题.docx
2024年高考生物一轮复习讲义(新人教版)第8章 §8.11 圆锥曲线中范围与最值问题.docx
免费
28下载
2014年高考生物试卷(新课标Ⅱ)(空白卷) (24).docx
2014年高考生物试卷(新课标Ⅱ)(空白卷) (24).docx
免费
0下载
高考生物复习  第04讲 细胞呼吸和光合作用(讲义)(原卷版).docx
高考生物复习 第04讲 细胞呼吸和光合作用(讲义)(原卷版).docx
免费
0下载
2024年高考生物一轮复习讲义(新人教版)第2章 §2.6 二次函数与幂函数.docx
2024年高考生物一轮复习讲义(新人教版)第2章 §2.6 二次函数与幂函数.docx
免费
7下载
2021年高考生物真题(北京自主命题)(原卷版).doc
2021年高考生物真题(北京自主命题)(原卷版).doc
免费
16下载
2024版《大考卷》全程考评特训卷·生物学【新教材】考点 11.docx
2024版《大考卷》全程考评特训卷·生物学【新教材】考点 11.docx
免费
1下载
高考生物复习  第05讲 细胞的增殖和减数分裂(讲义)(解析版).docx
高考生物复习 第05讲 细胞的增殖和减数分裂(讲义)(解析版).docx
免费
0下载
2022年高考生物试卷(江苏)(解析卷) (1).docx
2022年高考生物试卷(江苏)(解析卷) (1).docx
免费
0下载
精品解析:2024届江苏省苏锡常镇四市高三下学期5月教学情况调研(二) 生物试题(原卷版).docx
精品解析:2024届江苏省苏锡常镇四市高三下学期5月教学情况调研(二) 生物试题(原卷版).docx
免费
0下载
精品解析:江苏省如皋市2021-2022学年高二学业水平合格性考试模拟生物试题(原卷版).docx
精品解析:江苏省如皋市2021-2022学年高二学业水平合格性考试模拟生物试题(原卷版).docx
免费
25下载
江苏省淮安市2022-2023学年高二上学期1月期末生物试题.pdf
江苏省淮安市2022-2023学年高二上学期1月期末生物试题.pdf
免费
15下载
高中2022·微专题·小练习·生物【新高考】专练 14.docx
高中2022·微专题·小练习·生物【新高考】专练 14.docx
免费
0下载
高中2022·微专题·小练习·生物【统考版】专练103.docx
高中2022·微专题·小练习·生物【统考版】专练103.docx
免费
0下载
高考生物复习  第八单元 第41课时 体液调节与神经调节的关系 (1).docx
高考生物复习 第八单元 第41课时 体液调节与神经调节的关系 (1).docx
免费
0下载
2018年高考生物试卷(海南)(解析卷) (3).docx
2018年高考生物试卷(海南)(解析卷) (3).docx
免费
0下载
高考生物复习  专题八  生物技术与工程(解析版).docx
高考生物复习 专题八 生物技术与工程(解析版).docx
免费
0下载
我的小文库
实名认证
内容提供者

提供高质量免费文档试卷下载,如果满意请告诉您身边的人,如果不满意请告诉我们,您的意见对于我们很重要,是我们不断进步的动力

阅读排行

确认删除?
回到顶部
客服号
  • 客服QQ点击这里给我发消息
QQ群
  • QQ群点击这里加入QQ群
提交所需资料详情,我们来帮找资料