高中 2023二轮专项分层特训卷•化学【新教材】不定项练 6.docx本文件免费下载 【共4页】

高中 2023二轮专项分层特训卷•化学【新教材】不定项练 6.docx
高中 2023二轮专项分层特训卷•化学【新教材】不定项练 6.docx
高中 2023二轮专项分层特训卷•化学【新教材】不定项练 6.docx
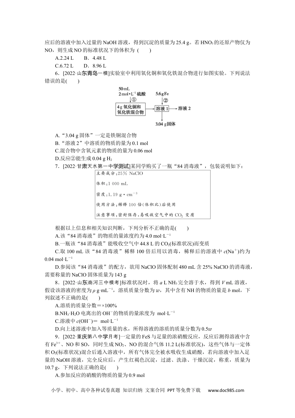
小学、初中、高中各种试卷真题知识归纳文案合同PPT等免费下载www.doc985.com练6以物质的量为中心的综合计算1.[2022·山沂考东临开学试]铁和铝都是用途广泛的金属,同温同压下,将mg铁与足量稀硫酸反应,生成H2体积为V1L;将ng铝与足量浓氢氧化钠溶液反应,生成H2体积为V2L。下列说法正确的是()A.两反应生成H2的物质的量之比为B.mg铁与足量稀硫酸反应,生成H2的物质的量一定为molC.保持温度压强不变,将ng铝与足量稀硫酸反应,生成H2体积大于V2LD.参加反应的铁与铝的质量比=2.[2022·西西安一中期中陕]向含Na2CO3、NaAlO2的混合溶液中逐滴加入150mL1mol·L-1HCl溶液,测得溶液中的某几种离子物质的量的变化如图所示,则下列说法中不正确的是()A.a曲线表示的离子方程式为AlO+H++H2O===Al(OH)3↓B.b和c曲线表示的离子反应是相同的C.M点时,溶液中沉淀的质量为3.9gD.原混合溶液中的Na2CO3与NaAlO2的物质的量之比为1∶23.[2022·山德州期中东](双选)X、Y是原子序数增大的短周期元素,两者可形成多种有机化合物。甲、乙分别是X、Y元素形成的常见氧化物。现将nmol甲和乙的混合物与足量过氧化钠反应,固体质量增重mg,同时生成VL氧气。下列说法正确的是()A.反应过程中,电子转移数为nNAB.n(甲)∶n(乙)=(m-2n)∶(28n-m)C.参加反应的过氧化钠的质量为78ngD.V=11.2n4.[2022·山西朔州期中]三氯化氮(NCl3)是一种强氧化剂,工业上可用于漂白和消毒。为准确测量某NCl3溶液的浓度,现量取20.00mL该溶液,置于100mL容量瓶中,用水稀释至刻度,摇匀。吸取25.00mL于烧杯中,加入足量V1mLc1mol·L-1亚硫酸钠溶液,充分反应后,向烧杯中加入足量V2mLc2mol·L-1盐酸酸化的氯化钡溶液,得沉淀mg。则测量的该NCl3溶液的浓度是()已知:3Na2SO3+NCl3+3H2O===3Na2SO4+2HCl+NH4ClA.mol·L-1B.mol·L-1C.mol·L-1D.mol·L-15.[2022·河南信量阳教学质检测]将17.9g由Al、Fe、Cu组成的合金溶于足量的NaOH溶液中,产生气体3.36L(标准状况)。另取等质量的合金溶于过量的稀硝酸中,向反小学、初中、高中各种试卷真题知识归纳文案合同PPT等免费下载www.doc985.com应后的溶液中加入过量的NaOH溶液,得到沉淀的质量为25.4g。若HNO3的还原产物仅为NO,则生成NO的标准状况下的体积为()A.2.24LB.4.48LC.6.72LD.8.96L6.[2022·山一模东青岛]实验室中利用氧化铜和氧化铁混合物进行如图实验。下列说法错误的是()A.“3.04g固体”一定是铁铜混合物B.“溶液2”中溶质的物质的量为0.1molC.混合物中含氧元素的物质的量为0.06molD.反应②能生成0.04gH27.[2022·甘天水第一中肃学测试]某同学购买了一瓶“84消毒液”,包装说明如下:根据以上信息和相关知识判断,下列分析不正确的是()A.该“84消毒液”的物质的量浓度约为4.0mol·L-1B.一瓶该“84消毒液”能吸收空气中44.8L的CO2(标准状况)而变质C.取100mL该“84消毒液”稀释100倍后用以消毒,稀释后的溶液中c(Na+)约为0.04mol·L-1D.参阅该“84消毒液”的配方,欲用NaClO固体配制480mL含25%NaClO的消毒液,需要称量的NaClO固体质量为143g8.[2022·山商河三中模考东]标准状况时,将aLNH3完全溶于水,得到VmL溶液,假设该溶液的密度为ρg·mL-1,溶质质量分数为w,其中含有NH的物质的量是bmol,下列叙述不正确的是()A.溶质的质量分数=×100%B.NH3·H2O电离出的OH-的物质的量浓度为mol·L-1C.溶液中c(OH-)=mol·L-1D.向上述溶液中加入等质量的水,所得溶液的溶质的质量分数为0.5w9.[2022·重第八中月考庆学]一定量的FeS与足量的浓硝酸反应,反应后测得溶液中含有Fe3+、NO和SO,同时生成NO2、NO的混合气体11.2L(标准状况),这些气体与一定体积O2(标准状况)混合后通入溶液中,所有气体完全被水吸收生成硝酸,若向溶液中加入足量的NaOH溶液,完全反应后,产生红褐色沉淀,过滤、洗涤、干燥沉淀,称重,质量为10.7g,下列说法正确的是()A.参加反应的硝酸的物质的量为0.9mol小学、初中、高中各种试卷真题知识归纳文案合同PPT等免费下载www.doc985.comB.混合气体中NO2与NO的体积之比是3∶2C.此反应过程中转移的电子数为0.6NAD.消耗的氧气体积为6.72...

1、当您付费下载文档后,您只拥有了使用权限,并不意味着购买了版权,文档只能用于自身使用,不得用于其他商业用途(如 [转卖]进行直接盈利或[编辑后售卖]进行间接盈利)。
2、本站所有内容均由合作方或网友上传,本站不对文档的完整性、权威性及其观点立场正确性做任何保证或承诺!文档内容仅供研究参考,付费前请自行鉴别。
3、如文档内容存在违规,或者侵犯商业秘密、侵犯著作权等,请点击“违规举报”。

碎片内容

与本文档类似文档
高一化学【新教材精创】5.1.2 硫酸 练习(1)(原卷版).docx
高一化学【新教材精创】5.1.2 硫酸 练习(1)(原卷版).docx
免费
7下载
高一化学【新教材精创】3.2.1 铁合金  铝和铝合金练习(1)(原卷版).docx
高一化学【新教材精创】3.2.1 铁合金 铝和铝合金练习(1)(原卷版).docx
免费
25下载
高一化学【新教材精创】2.3.2 气体摩尔体积练习(1)(解析版).docx
高一化学【新教材精创】2.3.2 气体摩尔体积练习(1)(解析版).docx
免费
19下载
第21讲 化学键(教师版)-新高一化学暑假精品讲义(人教版).docx
第21讲 化学键(教师版)-新高一化学暑假精品讲义(人教版).docx
免费
0下载
高中化学必修一【新教材精创】3.2.1 铁合金  铝和铝合金练习(2)(解析版).docx
高中化学必修一【新教材精创】3.2.1 铁合金 铝和铝合金练习(2)(解析版).docx
免费
0下载
高中化学必修2【新教材精创】7.1.1 有机化合物中碳原子的成键特点 烷烃的结构 练习(1)(原卷版).docx
高中化学必修2【新教材精创】7.1.1 有机化合物中碳原子的成键特点 烷烃的结构 练习(1)(原卷版).docx
免费
0下载
高中化学必修一【新教材精创】2.3.2 气体摩尔体积练习(1)(解析版).docx
高中化学必修一【新教材精创】2.3.2 气体摩尔体积练习(1)(解析版).docx
免费
0下载
【新教材精创】4.2.2 元素周期表和元素周期律的应用练习(2)(原卷版).docx
【新教材精创】4.2.2 元素周期表和元素周期律的应用练习(2)(原卷版).docx
免费
0下载
新教材高中化学必修一 同步讲义(学生版)第1章 第2节 第2课时 ΔH的大小比较及热化学方程式的再书写.docx
新教材高中化学必修一 同步讲义(学生版)第1章 第2节 第2课时 ΔH的大小比较及热化学方程式的再书写.docx
免费
24下载
第二章 海水中的重要元素——钠和氯  章末单元测试题上学期高一化学人教版(2019)必修第一册 .docx
第二章 海水中的重要元素——钠和氯 章末单元测试题上学期高一化学人教版(2019)必修第一册 .docx
免费
6下载
人教版高中化学必修二5.3 无机非金属材料 练习(2)(原卷版) (1).docx
人教版高中化学必修二5.3 无机非金属材料 练习(2)(原卷版) (1).docx
免费
0下载
高一化学上学期第一次月考卷-拔高B卷(人教版2019)(原卷版).docx
高一化学上学期第一次月考卷-拔高B卷(人教版2019)(原卷版).docx
免费
8下载
高中化学必修1 专题2.1.1 钠及其氧化物(备作业)-【上好化学课】2020-2021学年高一上学期必修第一册同步备课系列(人教版2019)(解析版).doc
高中化学必修1 专题2.1.1 钠及其氧化物(备作业)-【上好化学课】2020-2021学年高一上学期必修第一册同步备课系列(人教版2019)(解析版).doc
免费
0下载
2024年高中化学新教材同步选择性必修第三册  模块综合试卷.docx
2024年高中化学新教材同步选择性必修第三册 模块综合试卷.docx
免费
10下载
第24讲 铝(word讲义)(教师版)-高一化学必修第一册同步精品讲义(人教版2019).docx
第24讲 铝(word讲义)(教师版)-高一化学必修第一册同步精品讲义(人教版2019).docx
免费
19下载
高中化学必修第一册同步试题4.3 化学键(精讲)(原卷版).docx
高中化学必修第一册同步试题4.3 化学键(精讲)(原卷版).docx
免费
17下载
高中化学试卷必修一【新教材精创】3.1.1 铁的单质 铁的氧化物练习(2)(解析版).docx
高中化学试卷必修一【新教材精创】3.1.1 铁的单质 铁的氧化物练习(2)(解析版).docx
免费
0下载
高中化学必修1 高一上学期期末考试化学试题(解析版) (2).docx
高中化学必修1 高一上学期期末考试化学试题(解析版) (2).docx
免费
0下载
专题2.3.3 物质的量浓度(备作业)2020-2021学年高一上学期必修第一册同步备课系列(人教版2019)(解析版).docx
专题2.3.3 物质的量浓度(备作业)2020-2021学年高一上学期必修第一册同步备课系列(人教版2019)(解析版).docx
免费
0下载
高中化学必修1 第一章第二节  离子反应  小题训练   2022-2023学年高一上学期化学人教版(2019)必修第一册 .docx
高中化学必修1 第一章第二节 离子反应 小题训练 2022-2023学年高一上学期化学人教版(2019)必修第一册 .docx
免费
0下载
我的小文库
实名认证
内容提供者

提供高质量免费文档试卷下载,如果满意请告诉您身边的人,如果不满意请告诉我们,您的意见对于我们很重要,是我们不断进步的动力

相关文档

阅读排行

确认删除?
回到顶部
客服号
  • 客服QQ点击这里给我发消息
QQ群
  • QQ群点击这里加入QQ群
提交所需资料详情,我们来帮找资料