高考地理复习 第三章 第1讲 课时47 农业区位因素的变化 (1).docx本文件免费下载 【共12页】

高考地理复习  第三章 第1讲 课时47 农业区位因素的变化 (1).docx
高考地理复习  第三章 第1讲 课时47 农业区位因素的变化 (1).docx
高考地理复习  第三章 第1讲 课时47 农业区位因素的变化 (1).docx
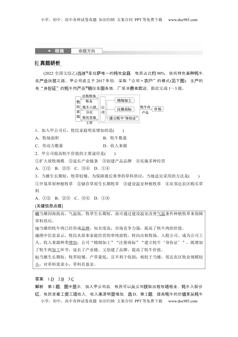
小学、初中、高中各种试卷真题知识归纳文案合同PPT等免费下载www.doc985.com小学、初中、高中各种试卷真题知识归纳文案合同PPT等免费下载www.doc985.com课时47农业区位因素的变化1.农业生产的人文因素处于不断的发展变化中(1)市场的变化对农业区位选择的影响最为直接。市场通过影响农产品的价格进而影响农产品的生产规模。(2)人们通过技术手段对光热、水分等不适宜农业生产的状况进行人工干预,使之适宜发展农业。(3)交通运输条件的改善和农产品保鲜、冷藏等技术的改进,使市场对农业区位选择的影响在地域上大为扩展。(4)随着经济全球化的发展,在世界范围内形成了一些新兴的专业化农业生产区域。2.经济发展对我国农业区位因素的影响(1)经济发展推动了城镇化的进程,农副产品的市场需求量大增,在交通运输条件改善的基础上,在远离城市的广大农、牧地区形成一大批农副产品生产基地。(2)经济发展提高了人民的生活水平,增加了高品质农产品的需求。(3)经济发展也推动育种技术、栽培和耕作技术的进步,使农作物生产摆脱了传统地域的限制。(4)城镇化的推进使得农村劳动力大量减少,同时农业机械化迅速推广,促使农民选择易于机械化作业的农作物生产。回归教材必修第二材第读册教61活中的文料,述技页动图资简术(包括栽培、保、交鲜通、售、流通销)步花卉展的影。进对业发响小学、初中、高中各种试卷真题知识归纳文案合同PPT等免费下载www.doc985.com小学、初中、高中各种试卷真题知识归纳文案合同PPT等免费下载www.doc985.com答案栽培技术的进步提高了花卉种类和品质;保鲜技术(贮藏和包装)提高了切花新鲜度,延长了储藏时间;交通运输条件的改善扩大了市场范围,并形成了新兴花卉专业生产基地;电子商务和现代物流,加快了流通环节,缩短了运输时间。1.不利自然因素的改造(1)热量不足:用塑料大棚、玻璃温室;地温低时可用盆栽并用支架支起,避免与地面直接接触。(2)光照不足:室内用日光灯、反光镜;果树下用反光纸等。(3)水源不足:用日光温室改善热量条件,调节蒸发;发展节水农业、耐旱农业;采用滴灌、喷灌技术;适当抽取地下水等。(4)地形不利:改造地形,发展梯田;选择河谷平原、河漫滩等地形区。(5)改造红壤:掺沙;补充熟石灰(草木灰),增施有机肥;种植茶树或松树等。2.农业人文因素的变化3.农业可持续发展的分析思路答题角度规范答题术语经济持续发展增产:①因地制宜,发挥特色农产品优势;②扩大生产规模,实行专业化生产;③加强科研投入,培育良种,加大产业化应用研发;④加强农田水利设施、道路等基础设施建设。增收:①推进农产品深加工,延长产业链,提升产品附加值;②加强宣传,打造品牌,提高优势农产品的知名度;③发展观光农业、休闲农业;④利用“互联网+”,拓宽销售渠道生态持续发展减少化肥、农药的施用,发展绿色生态农业,保护农业生态环境社会持续发展推进农产品加工工业的发展,创造就业岗位,促进农村剩余劳动力的就地转化小学、初中、高中各种试卷真题知识归纳文案合同PPT等免费下载www.doc985.com小学、初中、高中各种试卷真题知识归纳文案合同PPT等免费下载www.doc985.com(2022·全国文综乙)雄当是拉唯一的牧,牧民占比萨纯业县约90%,依托特色畜牛种牦,走扶之路。甲公司成立于产业贫2017年初,采取“公司+农户”的模式(下见图),生的产有“身份证”的牛肉品牦产往全各地,广受消者迎。销国费欢据此完成1~3题。1.加入甲公司后,牧民家庭明显增加的是()A.牧场面积B.牦牛数量C.劳动力数量D.收入来源2.甲公司提高牦牛价值的主要途径是()①扩大放牧规模②延长产业链条③创建产品品牌④实施多种经营A.①②B.②③C.③④D.①④3.当雄生长期短,牧草较矮。为保障漫长寒季的草料供应,当地适宜采用的方法是()①开垦草原种植牧草②储存草原生长期牧草③建设温室种植牧草④从邻近农区购买草料A.①②B.②③C.③④D.①④[关键信息点拨]当雄因海拔高,气温低,牧草生长期短,故可通过建设温室改善气温条件种植牧草来保障草料供应。当雄的牦牛肉已经形成品牌,知名度高,市场竞争力强,提高了牦牛肉的价值。图中信息显示,牧...

1、当您付费下载文档后,您只拥有了使用权限,并不意味着购买了版权,文档只能用于自身使用,不得用于其他商业用途(如 [转卖]进行直接盈利或[编辑后售卖]进行间接盈利)。
2、本站所有内容均由合作方或网友上传,本站不对文档的完整性、权威性及其观点立场正确性做任何保证或承诺!文档内容仅供研究参考,付费前请自行鉴别。
3、如文档内容存在违规,或者侵犯商业秘密、侵犯著作权等,请点击“违规举报”。

碎片内容

与本文档类似文档
高考地理复习  第五章 第2讲 课时29 河谷的演变 (1).docx
高考地理复习 第五章 第2讲 课时29 河谷的演变 (1).docx
免费
0下载
2022年6月浙江省普通高中学业水平考试(最新高一学考)地理仿真押题卷05-原卷版.docx
2022年6月浙江省普通高中学业水平考试(最新高一学考)地理仿真押题卷05-原卷版.docx
免费
21下载
山东省济南市2023-2024学年高三上学期开学摸底考试 地理.pdf
山东省济南市2023-2024学年高三上学期开学摸底考试 地理.pdf
免费
18下载
2011年高考真题 地理(山东卷)(含解析版).pdf
2011年高考真题 地理(山东卷)(含解析版).pdf
免费
7下载
高考地理复习  第五部分 第一章 第2讲 课时83 美国 巴西.docx
高考地理复习 第五部分 第一章 第2讲 课时83 美国 巴西.docx
免费
0下载
2008年高考地理试卷(海南)(空白卷).doc
2008年高考地理试卷(海南)(空白卷).doc
免费
0下载
2024年高考押题预测卷地理(广东卷02)考试版A4.docx
2024年高考押题预测卷地理(广东卷02)考试版A4.docx
免费
24下载
高中地理·必修第一册(湘教版)课时作业2.docx
高中地理·必修第一册(湘教版)课时作业2.docx
免费
0下载
2024年高考地理试卷(广西)(解析卷).docx
2024年高考地理试卷(广西)(解析卷).docx
免费
0下载
2014年重庆市高考地理试卷往年高考真题.doc
2014年重庆市高考地理试卷往年高考真题.doc
免费
0下载
2023《微专题·小练习》·地理·新教材·XL-9专练57.docx
2023《微专题·小练习》·地理·新教材·XL-9专练57.docx
免费
24下载
高考地理复习  专题7:地球上的水(2025届高三自然地理专项练习).docx
高考地理复习 专题7:地球上的水(2025届高三自然地理专项练习).docx
免费
0下载
高考地理复习  第六章 第1讲 课时34 植被.docx
高考地理复习 第六章 第1讲 课时34 植被.docx
免费
0下载
2014年天津市高考地理试卷解析版   .doc
2014年天津市高考地理试卷解析版 .doc
免费
2下载
2024年高考地理一轮复习讲义(新人教版)第二部分 第三章 第3讲 课时52 服务业区位因素.docx
2024年高考地理一轮复习讲义(新人教版)第二部分 第三章 第3讲 课时52 服务业区位因素.docx
免费
12下载
2024版《大考卷》全程考评特训卷·地理【新教材】高频考点10 正午太阳高度及应用.docx
2024版《大考卷》全程考评特训卷·地理【新教材】高频考点10 正午太阳高度及应用.docx
免费
6下载
高考地理复习  第二章 第2讲 课时87 青藏地区 (1).docx
高考地理复习 第二章 第2讲 课时87 青藏地区 (1).docx
免费
0下载
2012年高考地理真题(天津自主命题)(原卷版).doc
2012年高考地理真题(天津自主命题)(原卷版).doc
免费
12下载
高考地理复习  2025届高中地理一轮复习讲义:第五部分区域地理第二十二单元中国热点区域第87课时 西北地区与青藏地区(学生版).doc
高考地理复习 2025届高中地理一轮复习讲义:第五部分区域地理第二十二单元中国热点区域第87课时 西北地区与青藏地区(学生版).doc
免费
0下载
2017年高考地理真题(新课标Ⅲ)(原卷版).doc
2017年高考地理真题(新课标Ⅲ)(原卷版).doc
免费
13下载
我的小文库
实名认证
内容提供者

提供高质量免费文档试卷下载,如果满意请告诉您身边的人,如果不满意请告诉我们,您的意见对于我们很重要,是我们不断进步的动力

阅读排行

确认删除?
回到顶部
客服号
  • 客服QQ点击这里给我发消息
QQ群
  • QQ群点击这里加入QQ群
提交所需资料详情,我们来帮找资料