高考地理复习 第四章 课时53 区域发展对交通运输布局的影响 (1).docx本文件免费下载 【共13页】

高考地理复习  第四章 课时53 区域发展对交通运输布局的影响 (1).docx
高考地理复习  第四章 课时53 区域发展对交通运输布局的影响 (1).docx
高考地理复习  第四章 课时53 区域发展对交通运输布局的影响 (1).docx
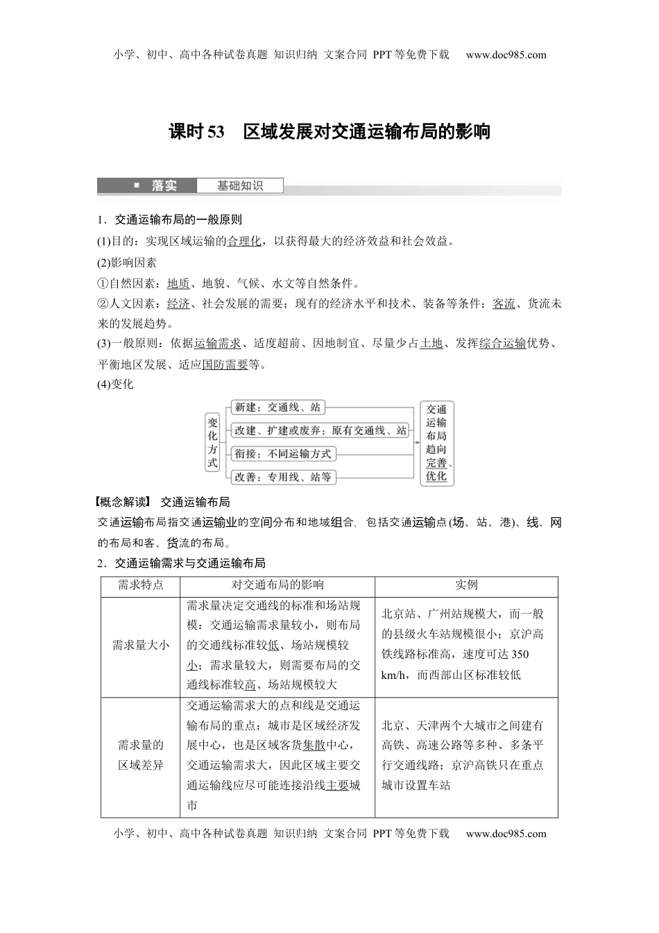
小学、初中、高中各种试卷真题知识归纳文案合同PPT等免费下载www.doc985.com小学、初中、高中各种试卷真题知识归纳文案合同PPT等免费下载www.doc985.com课时53区域发展对交通运输布局的影响1.交通运输布局的一般原则(1)目的:实现区域运输的合理化,以获得最大的经济效益和社会效益。(2)影响因素①自然因素:地质、地貌、气候、水文等自然条件。②人文因素:经济、社会发展的需要;现有的经济水平和技术、装备等条件;客流、货流未来的发展趋势。(3)一般原则:依据运输需求、适度超前、因地制宜、尽量少占土地、发挥综合运输优势、平衡地区发展、适应国防需要等。(4)变化概念解读交通运输布局交通布局指交通的空分布和地域合,包括交通点运输运输业间组运输(、站、港场)、、线网的布局和客、流的布局。货2.交通运输需求与交通运输布局需求特点对交通布局的影响实例需求量大小需求量决定交通线的标准和场站规模:交通运输需求量较小,则布局的交通线标准较低、场站规模较小;需求量较大,则需要布局的交通线标准较高、场站规模较大北京站、广州站规模大,而一般的县级火车站规模很小;京沪高铁线路标准高,速度可达350km/h,而西部山区标准较低需求量的区域差异交通运输需求大的点和线是交通运输布局的重点:城市是区域经济发展中心,也是区域客货集散中心,交通运输需求大,因此区域主要交通运输线应尽可能连接沿线主要城市北京、天津两个大城市之间建有高铁、高速公路等多种、多条平行交通线路;京沪高铁只在重点城市设置车站小学、初中、高中各种试卷真题知识归纳文案合同PPT等免费下载www.doc985.com小学、初中、高中各种试卷真题知识归纳文案合同PPT等免费下载www.doc985.com需求本身的差异性交通运输需求有运距、运时、运量、运价、运向等差异,因此区域交通运输布局要充分发挥不同运输方式的特点,合理衔接、转运,实行联合运输,发展综合性交通运输枢纽从北京南站去首都国际机场需要长距离中转,效率低下;而上海虹桥综合交通枢纽可以实现高铁与航空便利转运需求的增长需求增长的特点决定了区域交通运输布局变化的特点:运输需求增加,则交通布局必然随之增加线路和站点的密度、提高建设标准改革开放以来,义乌对航空运输的需求快速增长,促使民航机场建设,并不断扩建需求的分布需求分布的特点决定了交通运输布局的特点非洲铁路多布局在沿海地区,多从沿海港口向内陆延伸,未形成相对完善的铁路网概念解读交通运输需求交通需求是在一定期和一定价格水平下,社生活在物和旅客空位移方面提运输时会经济货间出的具有支付能力的需求。包括六要素:象它个对(物、旅客货)、流量(量和客量货运运)、流向(客的空走向货间)、距离、送送速度、价格等。运输运时间与达运输思考述高站在城的原因。简铁设区边缘答案高速铁路全线封闭,且运行速度快、噪声大,布局在城区边缘,可以减少对城市交通和市民生活的干扰。3.资金与交通运输布局(1)资金影响交通运输线路、站点的等级、规模:区域影响经济较为落后的地区交通线和站点较为稀疏,且质量较低经济较发达的地区交通线和站点较为密集,且质量较高(2)资金能够推动交通运输建设相关技术水平的提高,使交通运输布局受自然条件的限制大为减弱。回归教材必修第二材第读册教84页图4.7“昆高速路州段景沪铁贵观”,出隧占比说桥高的突出。优势答案缩短通行里程,节省通行时间。1.交通运输线路选择的一般步骤小学、初中、高中各种试卷真题知识归纳文案合同PPT等免费下载www.doc985.com小学、初中、高中各种试卷真题知识归纳文案合同PPT等免费下载www.doc985.com(1)分析修建原因:当地人口、资源开发、城市、工农业、旅游等发展,对交通运输的需求量增大。(2)选择运输方式:依据当地的自然条件和不同交通运输方式的比较,选择最佳运输方式。(3)确定线路走向:遵循成本低、安全性高、经济效益大、环境破坏小的原则确定线路走向。2.影响交通线布局的区位因素分析交通运输线的布局受自然、社会经济和科技因素的影响。社会经济因素(运输需求)包括经济发展、城市和人口的分布等,是交通运输线布局的决定性因素,自然因素(地形、地质、水文等)影响选...

1、当您付费下载文档后,您只拥有了使用权限,并不意味着购买了版权,文档只能用于自身使用,不得用于其他商业用途(如 [转卖]进行直接盈利或[编辑后售卖]进行间接盈利)。
2、本站所有内容均由合作方或网友上传,本站不对文档的完整性、权威性及其观点立场正确性做任何保证或承诺!文档内容仅供研究参考,付费前请自行鉴别。
3、如文档内容存在违规,或者侵犯商业秘密、侵犯著作权等,请点击“违规举报”。

碎片内容

与本文档类似文档
高考地理复习  第五章 第2讲 课时29 河谷的演变 (1).docx
高考地理复习 第五章 第2讲 课时29 河谷的演变 (1).docx
免费
0下载
2022年6月浙江省普通高中学业水平考试(最新高一学考)地理仿真押题卷05-原卷版.docx
2022年6月浙江省普通高中学业水平考试(最新高一学考)地理仿真押题卷05-原卷版.docx
免费
21下载
山东省济南市2023-2024学年高三上学期开学摸底考试 地理.pdf
山东省济南市2023-2024学年高三上学期开学摸底考试 地理.pdf
免费
18下载
2011年高考真题 地理(山东卷)(含解析版).pdf
2011年高考真题 地理(山东卷)(含解析版).pdf
免费
7下载
高考地理复习  第五部分 第一章 第2讲 课时83 美国 巴西.docx
高考地理复习 第五部分 第一章 第2讲 课时83 美国 巴西.docx
免费
0下载
2008年高考地理试卷(海南)(空白卷).doc
2008年高考地理试卷(海南)(空白卷).doc
免费
0下载
2024年高考押题预测卷地理(广东卷02)考试版A4.docx
2024年高考押题预测卷地理(广东卷02)考试版A4.docx
免费
24下载
高中地理·必修第一册(湘教版)课时作业2.docx
高中地理·必修第一册(湘教版)课时作业2.docx
免费
0下载
2024年高考地理试卷(广西)(解析卷).docx
2024年高考地理试卷(广西)(解析卷).docx
免费
0下载
2014年重庆市高考地理试卷往年高考真题.doc
2014年重庆市高考地理试卷往年高考真题.doc
免费
0下载
2023《微专题·小练习》·地理·新教材·XL-9专练57.docx
2023《微专题·小练习》·地理·新教材·XL-9专练57.docx
免费
24下载
高考地理复习  专题7:地球上的水(2025届高三自然地理专项练习).docx
高考地理复习 专题7:地球上的水(2025届高三自然地理专项练习).docx
免费
0下载
高考地理复习  第六章 第1讲 课时34 植被.docx
高考地理复习 第六章 第1讲 课时34 植被.docx
免费
0下载
2014年天津市高考地理试卷解析版   .doc
2014年天津市高考地理试卷解析版 .doc
免费
2下载
2024年高考地理一轮复习讲义(新人教版)第二部分 第三章 第3讲 课时52 服务业区位因素.docx
2024年高考地理一轮复习讲义(新人教版)第二部分 第三章 第3讲 课时52 服务业区位因素.docx
免费
12下载
2024版《大考卷》全程考评特训卷·地理【新教材】高频考点10 正午太阳高度及应用.docx
2024版《大考卷》全程考评特训卷·地理【新教材】高频考点10 正午太阳高度及应用.docx
免费
6下载
高考地理复习  第二章 第2讲 课时87 青藏地区 (1).docx
高考地理复习 第二章 第2讲 课时87 青藏地区 (1).docx
免费
0下载
2012年高考地理真题(天津自主命题)(原卷版).doc
2012年高考地理真题(天津自主命题)(原卷版).doc
免费
12下载
高考地理复习  2025届高中地理一轮复习讲义:第五部分区域地理第二十二单元中国热点区域第87课时 西北地区与青藏地区(学生版).doc
高考地理复习 2025届高中地理一轮复习讲义:第五部分区域地理第二十二单元中国热点区域第87课时 西北地区与青藏地区(学生版).doc
免费
0下载
2017年高考地理真题(新课标Ⅲ)(原卷版).doc
2017年高考地理真题(新课标Ⅲ)(原卷版).doc
免费
13下载
我的小文库
实名认证
内容提供者

提供高质量免费文档试卷下载,如果满意请告诉您身边的人,如果不满意请告诉我们,您的意见对于我们很重要,是我们不断进步的动力

阅读排行

确认删除?
回到顶部
客服号
  • 客服QQ点击这里给我发消息
QQ群
  • QQ群点击这里加入QQ群
提交所需资料详情,我们来帮找资料