高考地理复习 第一章 课时42 人口迁移 (1).docx本文件免费下载 【共16页】

高考地理复习  第一章 课时42 人口迁移 (1).docx
高考地理复习  第一章 课时42 人口迁移 (1).docx
高考地理复习  第一章 课时42 人口迁移 (1).docx
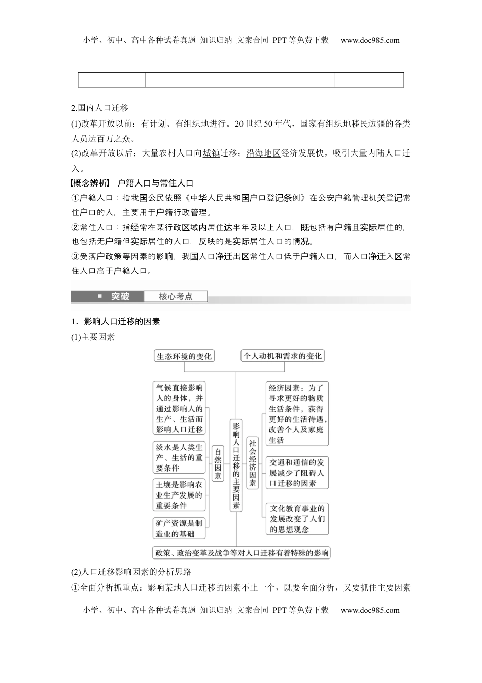
小学、初中、高中各种试卷真题知识归纳文案合同PPT等免费下载www.doc985.com小学、初中、高中各种试卷真题知识归纳文案合同PPT等免费下载www.doc985.com课时42人口迁移一、人口迁移1.概念:人口居住地发生长期或永久改变的人口移动。2.分类:按照是否跨越国界,可分为国际人口迁移和国内人口迁移。3.人口机械增长(1)概念:人口迁移使得某一区域的人口数量发生变化,这种人口数量的变化称为人口机械增长。(2)影响①区域人口机械增长率为正时,该区域为人口净迁入区;区域人口机械增长率为负时,该区域为人口净迁出区。②一个国家或地区人口数量的变化是由人口自然增长和机械增长共同决定的。二、影响人口迁移的因素1.推拉理论(1)人口迁移的动力由迁出地的推力(排斥力)与迁入地的拉力(吸引力)共同构成。(2)任何一个地区都同时存在某些促使人口迁出的推力因素和某些吸引人口迁入的拉力因素。(3)不同的人作出迁移决策时,往往考虑不同的因素。2.影响人口迁移的因素(1)自然因素:自然环境优美、气候宜人和资源丰富的地区对人口迁移产生巨大的拉力。环境问题、自然灾害等对人口迁移产生巨大的推力。(2)人文因素①经济因素往往对人口迁移起着主导作用。②政治、军事、文化等多种人文因素也会影响人口的迁移。三、人口迁移的时空特点1.国际人口迁移时间特点迁入区迁出区19世纪以前集团性、大规模美洲、大洋洲欧洲、非洲19世纪到20世纪上半叶规模减小、方向不变第二次世界大战以后人口从发展中国家流向发达国家;外籍工人成为主要形式欧洲、北美、西亚和北非拉丁美洲近年来战争移民欧洲西亚、北非小学、初中、高中各种试卷真题知识归纳文案合同PPT等免费下载www.doc985.com小学、初中、高中各种试卷真题知识归纳文案合同PPT等免费下载www.doc985.com2.国内人口迁移(1)改革开放以前:有计划、有组织地进行。20世纪50年代,国家有组织地移民边疆的各类人员达百万之众。(2)改革开放以后:大量农村人口向城镇迁移;沿海地区经济发展快,吸引大量内陆人口迁入。概念辨析户籍人口与常住人口①籍人口:指我公民依照《中人民共和口登例》在公安籍管理机登常户国华国户记条户关记住口的人,主要用于籍行政管理。户户②常住人口:指常在某行政域居住半年及以上人口,包括有籍且居住的,经区内达既户实际也包括无籍但居住的人口,反映的是居住人口的情。户实际实际况③受落政策等因素的影,我人口出常住人口低于籍人口,而人口入常户响国净迁区户净迁区住人口高于籍人口。户1.影响人口迁移的因素(1)主要因素(2)人口迁移影响因素的分析思路①全面分析抓重点:影响某地人口迁移的因素不止一个,既要全面分析,又要抓住主要因素小学、初中、高中各种试卷真题知识归纳文案合同PPT等免费下载www.doc985.com小学、初中、高中各种试卷真题知识归纳文案合同PPT等免费下载www.doc985.com作重点分析。一般情况下,在现代社会中,社会经济因素是主要的、甚至是起决定性作用的因素。②具体问题具体分析:差异主要影响因素时间差异随着生产力水平的提高,自然因素的作用越来越小,社会经济因素的作用越来越大地域差异由经济落后地区迁入经济发达地区的主要影响因素是经济因素年龄差异青壮年人口迁移主要是经济因素或婚姻因素;老年人口迁移可能是家庭因素或环境因素;青少年人口迁移最可能是家庭因素或教育因素性别差异男性人口迁移,迁入区可能重工业发达,以第二产业为主;女性人口迁移,迁入区可能轻工业发达,以第三产业的服务业为主文化差异学历水平较高的人群迁移,迁入区一般高新技术产业发达;学历水平较低的人群迁移,迁入区一般劳动密集型产业较多产业结构调整高新技术产业的发展,促进高端技术人员的迁入,加快普通劳动力技能的提升;伴随着劳动密集型产业的转移,劳动力迁移方向发生变化2.人口迁移的影响(1)人口迁移对地理环境的影响(2)人口迁移对年龄结构的影响对迁出地来说,大量青壮年劳动力的迁出,会使其青壮年人口比重下降,人口老龄化加重;对迁入地来说,大量青壮年劳动力的迁入,会使其青壮年人口比重上升,人口老龄化减轻。(3)人口迁移对城镇化的影响小学、初中、高中各种试卷真题知识...

1、当您付费下载文档后,您只拥有了使用权限,并不意味着购买了版权,文档只能用于自身使用,不得用于其他商业用途(如 [转卖]进行直接盈利或[编辑后售卖]进行间接盈利)。
2、本站所有内容均由合作方或网友上传,本站不对文档的完整性、权威性及其观点立场正确性做任何保证或承诺!文档内容仅供研究参考,付费前请自行鉴别。
3、如文档内容存在违规,或者侵犯商业秘密、侵犯著作权等,请点击“违规举报”。

碎片内容

与本文档类似文档
高考地理复习  第五章 第2讲 课时29 河谷的演变 (1).docx
高考地理复习 第五章 第2讲 课时29 河谷的演变 (1).docx
免费
0下载
2022年6月浙江省普通高中学业水平考试(最新高一学考)地理仿真押题卷05-原卷版.docx
2022年6月浙江省普通高中学业水平考试(最新高一学考)地理仿真押题卷05-原卷版.docx
免费
21下载
山东省济南市2023-2024学年高三上学期开学摸底考试 地理.pdf
山东省济南市2023-2024学年高三上学期开学摸底考试 地理.pdf
免费
18下载
2011年高考真题 地理(山东卷)(含解析版).pdf
2011年高考真题 地理(山东卷)(含解析版).pdf
免费
7下载
高考地理复习  第五部分 第一章 第2讲 课时83 美国 巴西.docx
高考地理复习 第五部分 第一章 第2讲 课时83 美国 巴西.docx
免费
0下载
2008年高考地理试卷(海南)(空白卷).doc
2008年高考地理试卷(海南)(空白卷).doc
免费
0下载
2024年高考押题预测卷地理(广东卷02)考试版A4.docx
2024年高考押题预测卷地理(广东卷02)考试版A4.docx
免费
24下载
高中地理·必修第一册(湘教版)课时作业2.docx
高中地理·必修第一册(湘教版)课时作业2.docx
免费
0下载
2024年高考地理试卷(广西)(解析卷).docx
2024年高考地理试卷(广西)(解析卷).docx
免费
0下载
2014年重庆市高考地理试卷往年高考真题.doc
2014年重庆市高考地理试卷往年高考真题.doc
免费
0下载
2023《微专题·小练习》·地理·新教材·XL-9专练57.docx
2023《微专题·小练习》·地理·新教材·XL-9专练57.docx
免费
24下载
高考地理复习  专题7:地球上的水(2025届高三自然地理专项练习).docx
高考地理复习 专题7:地球上的水(2025届高三自然地理专项练习).docx
免费
0下载
高考地理复习  第六章 第1讲 课时34 植被.docx
高考地理复习 第六章 第1讲 课时34 植被.docx
免费
0下载
2014年天津市高考地理试卷解析版   .doc
2014年天津市高考地理试卷解析版 .doc
免费
2下载
2024年高考地理一轮复习讲义(新人教版)第二部分 第三章 第3讲 课时52 服务业区位因素.docx
2024年高考地理一轮复习讲义(新人教版)第二部分 第三章 第3讲 课时52 服务业区位因素.docx
免费
12下载
2024版《大考卷》全程考评特训卷·地理【新教材】高频考点10 正午太阳高度及应用.docx
2024版《大考卷》全程考评特训卷·地理【新教材】高频考点10 正午太阳高度及应用.docx
免费
6下载
高考地理复习  第二章 第2讲 课时87 青藏地区 (1).docx
高考地理复习 第二章 第2讲 课时87 青藏地区 (1).docx
免费
0下载
2012年高考地理真题(天津自主命题)(原卷版).doc
2012年高考地理真题(天津自主命题)(原卷版).doc
免费
12下载
高考地理复习  2025届高中地理一轮复习讲义:第五部分区域地理第二十二单元中国热点区域第87课时 西北地区与青藏地区(学生版).doc
高考地理复习 2025届高中地理一轮复习讲义:第五部分区域地理第二十二单元中国热点区域第87课时 西北地区与青藏地区(学生版).doc
免费
0下载
2017年高考地理真题(新课标Ⅲ)(原卷版).doc
2017年高考地理真题(新课标Ⅲ)(原卷版).doc
免费
13下载
我的小文库
实名认证
内容提供者

提供高质量免费文档试卷下载,如果满意请告诉您身边的人,如果不满意请告诉我们,您的意见对于我们很重要,是我们不断进步的动力

阅读排行

确认删除?
回到顶部
客服号
  • 客服QQ点击这里给我发消息
QQ群
  • QQ群点击这里加入QQ群
提交所需资料详情,我们来帮找资料