高考地理复习 第四章 课时66 国际合作 (1).docx本文件免费下载 【共10页】

高考地理复习  第四章 课时66 国际合作 (1).docx
高考地理复习  第四章 课时66 国际合作 (1).docx
高考地理复习  第四章 课时66 国际合作 (1).docx
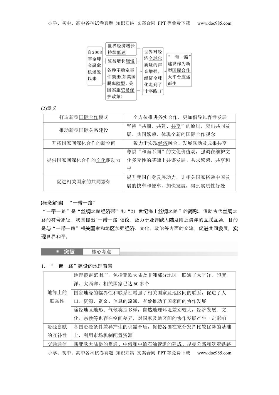
小学、初中、高中各种试卷真题知识归纳文案合同PPT等免费下载www.doc985.com小学、初中、高中各种试卷真题知识归纳文案合同PPT等免费下载www.doc985.com课时66国际合作1.经济全球化与国际合作(1)经济全球化的含义:经济全球化可以理解为跨国界的经济活动驱使各国经济相互依赖程度不断加深的过程。(2)经济全球化的主要表现①商品、服务、生产要素和信息跨国流动的规模与形式的不断扩大与增加,通过国际分工和跨国投资,世界范围内的资源配置效率不断提高。②在生产领域,生产组装可以在全球范围内寻找最优区位,零部件可以全球采购,由此形成全球生产网络。(3)影响①世界各国之间形成了新的劳动地域分工;世界经济从“二元结构”转变为“三元结构”。“二元结构”下的国际合作成员合作中的地位产业结构贸易中的地位发达国家核心生产制成品双重获利发展中国家边缘供应原材料和食物,提供制成品的市场双重盘剥“三元结构”下的国际合作成员主要国家国际合作中的地位产业结构发达经济体欧美地区的国家和日本等核心金融、高技术新兴经济体中国、印度等国家中间层生产制造欠发达经济体其他亚非拉国家边缘原材料生产②由于全球生产网络的形成,世界各国之间只有加强合作,才能推动世界经济的可持续增长。回归教材性必修读选择2材第教84页图4.34“世界的经济‘二元结构’和‘三元结构’示意”,出中地位的化,思考中在说国变并国“三元结构”中的地位意味着什?么答案中国从之前的“二元结构”中的边缘地位,转变为目前“三元结构”中的中间层。中国成为经济全球化中重要的生产制造业大国,已经是经济全球化中必不可少的组成部分。在经济上,中国与世界已经深刻地融为一体、不能脱离。2.“一带一路”与国际合作(1)“一带一路”建设的大背景小学、初中、高中各种试卷真题知识归纳文案合同PPT等免费下载www.doc985.com小学、初中、高中各种试卷真题知识归纳文案合同PPT等免费下载www.doc985.com(2)意义打造新型国际合作模式全方位推进务实合作,更加倡导包容性发展推动新型国际关系建设坚持“共商、共建、共享”的原则,突出共同发展、共同繁荣,体现全新的国际合作观念开拓国家间深化合作的新空间致力于实现经济融合、发展联动及成果共享提供国家间深化合作的文化驱动力尊崇“和而不同”的文化价值观,强调在维护文化多元性的基础上共谋发展、共求繁荣、共享和平促进相关国家的共同繁荣提升我国自身发展动力,让相关国家搭乘中国发展的快车和便车,加快发展,得到实质性好处概念解读“一带一路”“一一路带”是“之路丝绸经济带”和“21世海上之路纪丝绸”的。借助古代之简称丝绸路的符象征,我提出“一一路”倡,致力于非大及附近海洋的互互通,目的号国带议亚欧陆联是与“一一路带”相家和地加强、文化、政治等方面的交流,促共同展,关国区经济进发实世界和平。现1.“一带一路”建设的地理背景地缘上的联系性地理覆盖范围广,包括亚欧大陆及非洲部分地区,联通了太平洋、印度洋、大西洋,相关国家已达60多个国家地缘的临界性和联系性增强了相关国家及地区间的联系,促进了人口、资源、资金、信息的流通,有效推动了国家间的协作发展途经地区地形、气候类型多样,自然地理环境差别较大,经济发展、文化、宗教等也存在空间差异,对国家及地区间的协作发展产生一定影响资源禀赋的互补性各国资源条件差异产生的供需矛盾,促使各国在充分发挥比较优势的基础上,利用市场机制配置资源交通通信新亚欧大陆桥的贯通、中俄和中缅石油管道的建成、昆曼公路和泛亚铁路小学、初中、高中各种试卷真题知识归纳文案合同PPT等免费下载www.doc985.com小学、初中、高中各种试卷真题知识归纳文案合同PPT等免费下载www.doc985.com的联通性国内段的通车,以及正在规划或正在建设中的中俄高铁、中俄天然气管道、中巴铁路、中缅印铁路、北斗卫星的全球覆盖等,促进了国际交通走廊基础建设的不断发展,有力地推动了“一带一路”建设经济发展的互助性沿线多为发展中国家,面临着经济社会发展的许多共性要求在发展水平、产业结构等方面具有一定差异性2.“一带一路”建设的设计框架框架主要内容“六廊”六大经济走...

1、当您付费下载文档后,您只拥有了使用权限,并不意味着购买了版权,文档只能用于自身使用,不得用于其他商业用途(如 [转卖]进行直接盈利或[编辑后售卖]进行间接盈利)。
2、本站所有内容均由合作方或网友上传,本站不对文档的完整性、权威性及其观点立场正确性做任何保证或承诺!文档内容仅供研究参考,付费前请自行鉴别。
3、如文档内容存在违规,或者侵犯商业秘密、侵犯著作权等,请点击“违规举报”。

碎片内容

与本文档类似文档
高考地理复习  第五章 第2讲 课时29 河谷的演变 (1).docx
高考地理复习 第五章 第2讲 课时29 河谷的演变 (1).docx
免费
0下载
2022年6月浙江省普通高中学业水平考试(最新高一学考)地理仿真押题卷05-原卷版.docx
2022年6月浙江省普通高中学业水平考试(最新高一学考)地理仿真押题卷05-原卷版.docx
免费
21下载
山东省济南市2023-2024学年高三上学期开学摸底考试 地理.pdf
山东省济南市2023-2024学年高三上学期开学摸底考试 地理.pdf
免费
18下载
2011年高考真题 地理(山东卷)(含解析版).pdf
2011年高考真题 地理(山东卷)(含解析版).pdf
免费
7下载
高考地理复习  第五部分 第一章 第2讲 课时83 美国 巴西.docx
高考地理复习 第五部分 第一章 第2讲 课时83 美国 巴西.docx
免费
0下载
2008年高考地理试卷(海南)(空白卷).doc
2008年高考地理试卷(海南)(空白卷).doc
免费
0下载
2024年高考押题预测卷地理(广东卷02)考试版A4.docx
2024年高考押题预测卷地理(广东卷02)考试版A4.docx
免费
24下载
高中地理·必修第一册(湘教版)课时作业2.docx
高中地理·必修第一册(湘教版)课时作业2.docx
免费
0下载
2024年高考地理试卷(广西)(解析卷).docx
2024年高考地理试卷(广西)(解析卷).docx
免费
0下载
2014年重庆市高考地理试卷往年高考真题.doc
2014年重庆市高考地理试卷往年高考真题.doc
免费
0下载
2023《微专题·小练习》·地理·新教材·XL-9专练57.docx
2023《微专题·小练习》·地理·新教材·XL-9专练57.docx
免费
24下载
高考地理复习  专题7:地球上的水(2025届高三自然地理专项练习).docx
高考地理复习 专题7:地球上的水(2025届高三自然地理专项练习).docx
免费
0下载
高考地理复习  第六章 第1讲 课时34 植被.docx
高考地理复习 第六章 第1讲 课时34 植被.docx
免费
0下载
2014年天津市高考地理试卷解析版   .doc
2014年天津市高考地理试卷解析版 .doc
免费
2下载
2024年高考地理一轮复习讲义(新人教版)第二部分 第三章 第3讲 课时52 服务业区位因素.docx
2024年高考地理一轮复习讲义(新人教版)第二部分 第三章 第3讲 课时52 服务业区位因素.docx
免费
12下载
2024版《大考卷》全程考评特训卷·地理【新教材】高频考点10 正午太阳高度及应用.docx
2024版《大考卷》全程考评特训卷·地理【新教材】高频考点10 正午太阳高度及应用.docx
免费
6下载
高考地理复习  第二章 第2讲 课时87 青藏地区 (1).docx
高考地理复习 第二章 第2讲 课时87 青藏地区 (1).docx
免费
0下载
2012年高考地理真题(天津自主命题)(原卷版).doc
2012年高考地理真题(天津自主命题)(原卷版).doc
免费
12下载
高考地理复习  2025届高中地理一轮复习讲义:第五部分区域地理第二十二单元中国热点区域第87课时 西北地区与青藏地区(学生版).doc
高考地理复习 2025届高中地理一轮复习讲义:第五部分区域地理第二十二单元中国热点区域第87课时 西北地区与青藏地区(学生版).doc
免费
0下载
2017年高考地理真题(新课标Ⅲ)(原卷版).doc
2017年高考地理真题(新课标Ⅲ)(原卷版).doc
免费
13下载
我的小文库
实名认证
内容提供者

提供高质量免费文档试卷下载,如果满意请告诉您身边的人,如果不满意请告诉我们,您的意见对于我们很重要,是我们不断进步的动力

阅读排行

确认删除?
回到顶部
客服号
  • 客服QQ点击这里给我发消息
QQ群
  • QQ群点击这里加入QQ群
提交所需资料详情,我们来帮找资料