高考地理复习 第二章 课时75 保障国家安全的资源、环境战略与行动 (1).docx本文件免费下载 【共8页】

高考地理复习  第二章 课时75 保障国家安全的资源、环境战略与行动 (1).docx
高考地理复习  第二章 课时75 保障国家安全的资源、环境战略与行动 (1).docx
高考地理复习  第二章 课时75 保障国家安全的资源、环境战略与行动 (1).docx
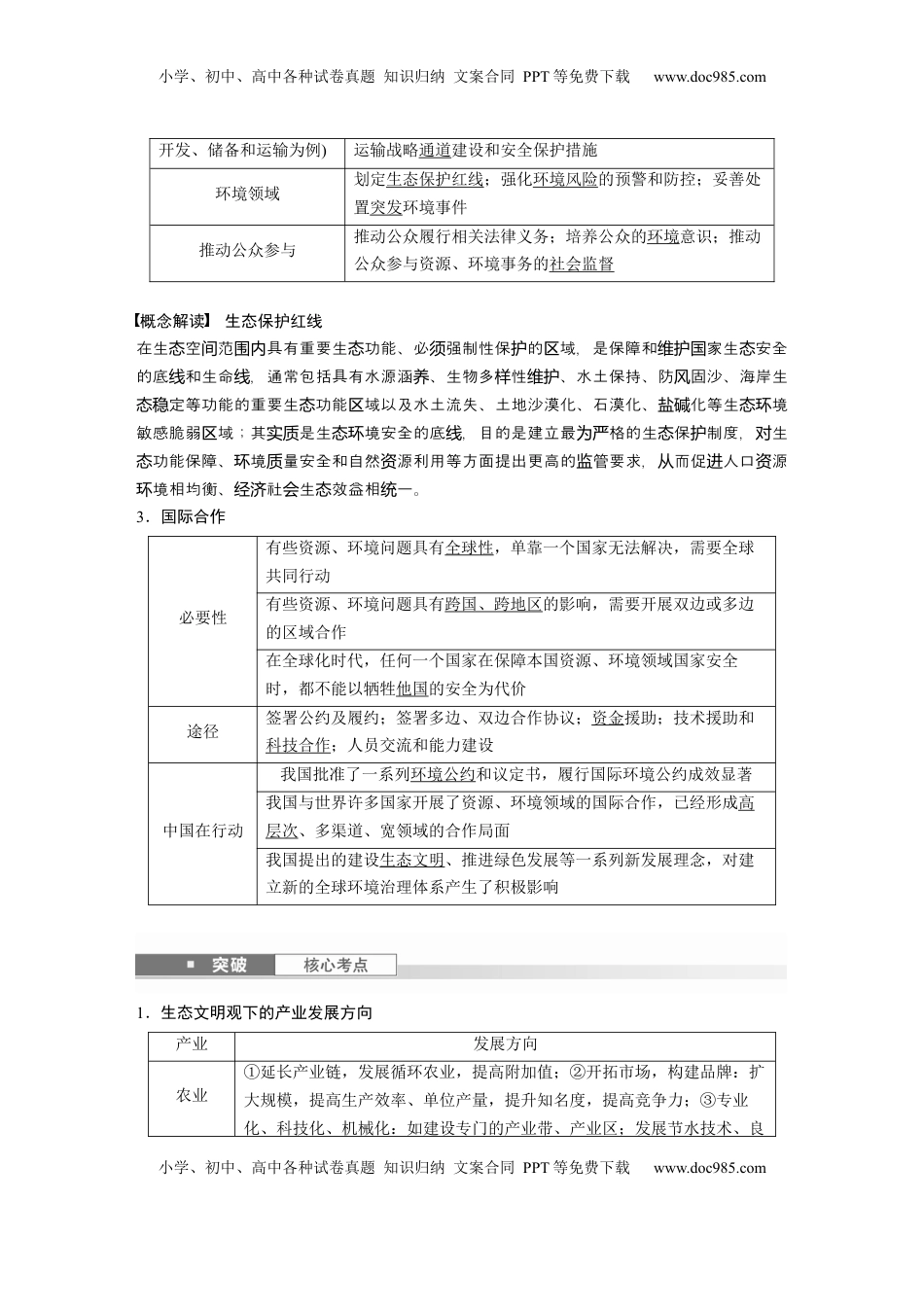
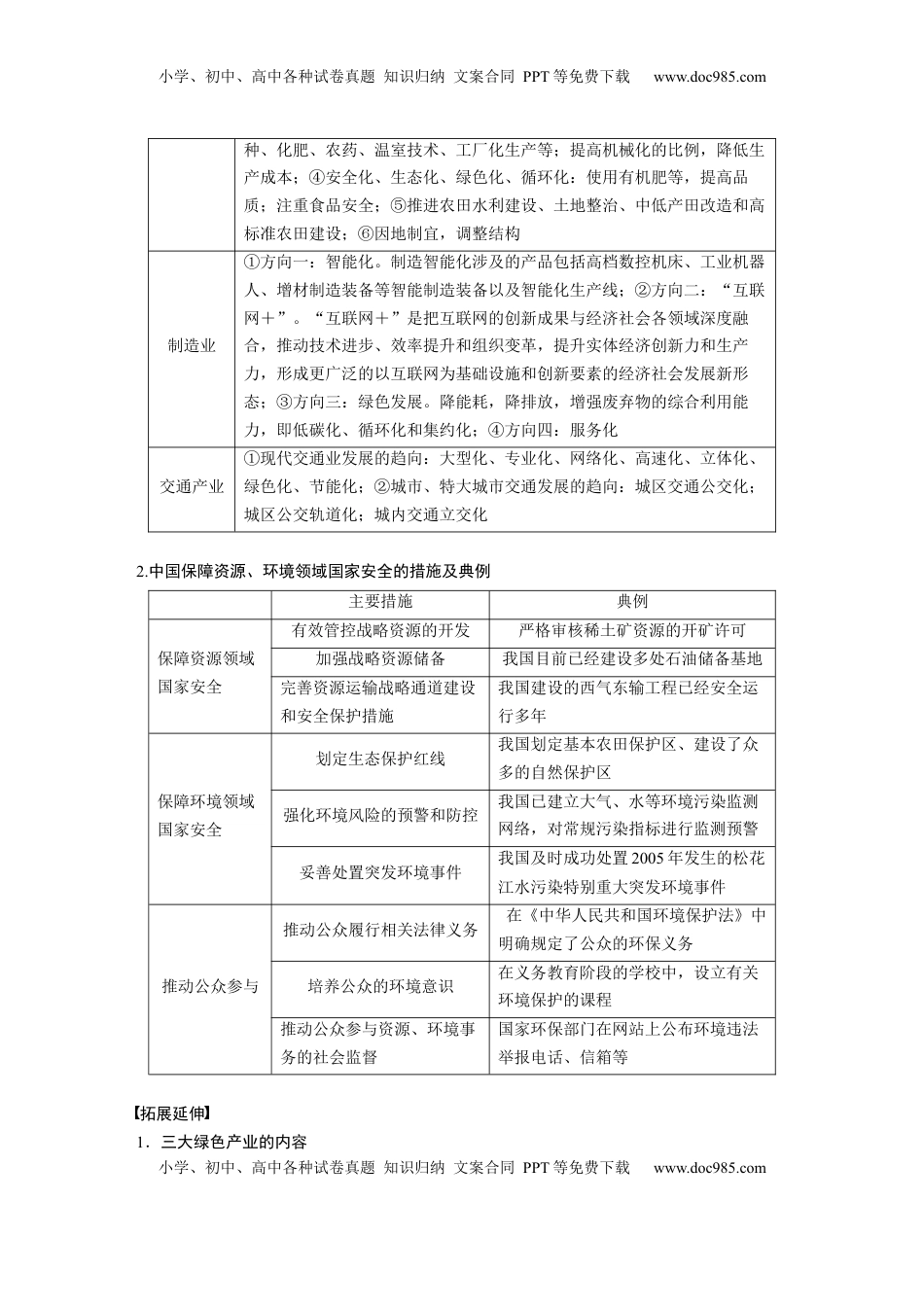
小学、初中、高中各种试卷真题知识归纳文案合同PPT等免费下载www.doc985.com小学、初中、高中各种试卷真题知识归纳文案合同PPT等免费下载www.doc985.com课时75保障国家安全的资源、环境战略与行动1.走向生态文明(1)从工业文明向生态文明转变历史进程人地关系采集渔猎时代原始的平衡关系,人类对环境既崇拜又依赖农业社会对抗性明显增强,环境遭到破坏;对人地关系有了朴素的科学认识工业社会矛盾越来越尖锐,资源、环境问题对国家安全乃至人类生存与发展已构成现实威胁生态文明人与自然是生命共同体,谋求实现人与自然的和谐共生(2)生态文明下的资源、环境与国家安全①资源与环境安全观资源、环境安全的本质是寻求自然环境服务的可持续利用和服务效益最大化的平衡;应在地球资源、环境所允许的边界内,避免资源短缺和环境问题对人类社会可持续发展构成威胁;应避免资源安全和环境安全问题对国家安全、区域稳定和国际安全构成威胁。②保障资源、环境领域国家安全的措施根本措施牢固树立人与自然和谐共生的资源与环境安全观,以生态文明建设为目标,变革发展模式具体措施推进生产方式和生活方式的绿色化思考推生方式色化的途有些?进产绿径哪答案①绿色农业:农业生产资源利用节约化;农业生产过程清洁化;农业废弃物处理资源化和无害化,加强农业废弃物综合利用。②绿色工业:绿色开采;提高资源利用率;推行清洁生产,对排放的废弃物进行环保处置。③绿色服务业:发展低消耗低污染的服务业;服务过程清洁化;流通领域节能减排;优化运输结构。2.国家战略与政策(1)意义:保障经济社会发展所需的资源能持续、可靠和有效地供给。(2)国家战略与政策领域措施资源领域(以战略资源的有效管控战略资源的开发;加强战略资源储备;完善资源小学、初中、高中各种试卷真题知识归纳文案合同PPT等免费下载www.doc985.com小学、初中、高中各种试卷真题知识归纳文案合同PPT等免费下载www.doc985.com开发、储备和运输为例)运输战略通道建设和安全保护措施环境领域划定生态保护红线;强化环境风险的预警和防控;妥善处置突发环境事件推动公众参与推动公众履行相关法律义务;培养公众的环境意识;推动公众参与资源、环境事务的社会监督概念解读生态保护红线在生空范具有重要生功能、必强制性保的域,是保障和家生安全态间围内态须护区维护国态的底和生命,通常包括具有水源涵、生物多性、水土保持、防固沙、海岸生线线养样维护风定等功能的重要生功能域以及水土流失、土地沙漠化、石漠化、化等生境态稳态区盐碱态环敏感脆弱域;其是生境安全的底,目的是建立最格的生保制度,生区实质态环线为严态护对功能保障、境量安全和自然源利用等方面提出更高的管要求,而促人口源态环质资监从进资境相均衡、社生效益相一。环经济会态统3.国际合作必要性有些资源、环境问题具有全球性,单靠一个国家无法解决,需要全球共同行动有些资源、环境问题具有跨国、跨地区的影响,需要开展双边或多边的区域合作在全球化时代,任何一个国家在保障本国资源、环境领域国家安全时,都不能以牺牲他国的安全为代价途径签署公约及履约;签署多边、双边合作协议;资金援助;技术援助和科技合作;人员交流和能力建设中国在行动我国批准了一系列环境公约和议定书,履行国际环境公约成效显著我国与世界许多国家开展了资源、环境领域的国际合作,已经形成高层次、多渠道、宽领域的合作局面我国提出的建设生态文明、推进绿色发展等一系列新发展理念,对建立新的全球环境治理体系产生了积极影响1.生态文明观下的产业发展方向产业发展方向农业①延长产业链,发展循环农业,提高附加值;②开拓市场,构建品牌:扩大规模,提高生产效率、单位产量,提升知名度,提高竞争力;③专业化、科技化、机械化:如建设专门的产业带、产业区;发展节水技术、良小学、初中、高中各种试卷真题知识归纳文案合同PPT等免费下载www.doc985.com小学、初中、高中各种试卷真题知识归纳文案合同PPT等免费下载www.doc985.com种、化肥、农药、温室技术、工厂化生产等;提高机械化的比例,降低生产成本;④安全化、生态化、绿色化、循环化:使用有机肥等,提高...

1、当您付费下载文档后,您只拥有了使用权限,并不意味着购买了版权,文档只能用于自身使用,不得用于其他商业用途(如 [转卖]进行直接盈利或[编辑后售卖]进行间接盈利)。
2、本站所有内容均由合作方或网友上传,本站不对文档的完整性、权威性及其观点立场正确性做任何保证或承诺!文档内容仅供研究参考,付费前请自行鉴别。
3、如文档内容存在违规,或者侵犯商业秘密、侵犯著作权等,请点击“违规举报”。

碎片内容

与本文档类似文档
高考地理复习  2025届高中地理人教版一轮复习第72课时导学案:自然资源及其利用.docx
高考地理复习 2025届高中地理人教版一轮复习第72课时导学案:自然资源及其利用.docx
免费
0下载
高中地理《合格考资料合集》专题06 自然灾害.pdf
高中地理《合格考资料合集》专题06 自然灾害.pdf
免费
14下载
2024年高考地理一轮复习讲义(新人教版)2024年高考地理一轮复习(新人教版) 第3部分 第3章 真题专练.docx
2024年高考地理一轮复习讲义(新人教版)2024年高考地理一轮复习(新人教版) 第3部分 第3章 真题专练.docx
免费
25下载
2018年天津市高考地理试卷.doc
2018年天津市高考地理试卷.doc
免费
0下载
高考地理复习  第二章 课时45 地域文化与城乡景观 (1).docx
高考地理复习 第二章 课时45 地域文化与城乡景观 (1).docx
免费
0下载
高中2024版《微专题》·地理·新高考专练 81.docx
高中2024版《微专题》·地理·新高考专练 81.docx
免费
0下载
高中地理  人教版课时作业(word)  课时分层作业 7.docx
高中地理 人教版课时作业(word) 课时分层作业 7.docx
免费
26下载
高考地理复习  2025届高中地理一轮复习讲义:第一部分自然地理第五单元大气的运动第17课时 气旋、反气旋与天气(学生版).doc
高考地理复习 2025届高中地理一轮复习讲义:第一部分自然地理第五单元大气的运动第17课时 气旋、反气旋与天气(学生版).doc
免费
0下载
重难点04 陆地水体-2024年高考地理【热点·重点·难点】专练(新高考专用)(解析版).docx
重难点04 陆地水体-2024年高考地理【热点·重点·难点】专练(新高考专用)(解析版).docx
免费
0下载
2023届江苏省徐州市等5地高考三模地理试题(原卷版).docx
2023届江苏省徐州市等5地高考三模地理试题(原卷版).docx
免费
0下载
高考地理复习  第三章 地球上的大气(测试)(解析版).docx
高考地理复习 第三章 地球上的大气(测试)(解析版).docx
免费
0下载
2024年高考地理一轮复习讲义(新人教版)第20讲 自然环境的地域差异性.docx
2024年高考地理一轮复习讲义(新人教版)第20讲 自然环境的地域差异性.docx
免费
20下载
2012年高考地理试卷(北京)(空白卷).doc
2012年高考地理试卷(北京)(空白卷).doc
免费
0下载
【免费下载】湖南2022年高考地理真题(湖南自主命题)(解析版).docx
【免费下载】湖南2022年高考地理真题(湖南自主命题)(解析版).docx
免费
0下载
高考地理复习  第一章 第1讲 课时77 西亚 非洲 (1).docx
高考地理复习 第一章 第1讲 课时77 西亚 非洲 (1).docx
免费
0下载
江苏省梁丰高级中学2021-2022学年高三下学期三模地理试题(原卷版).docx
江苏省梁丰高级中学2021-2022学年高三下学期三模地理试题(原卷版).docx
免费
0下载
2023《大考卷》二轮专项分层特训卷•地理【新教材】辽宁专版微考点24 地质过程.docx
2023《大考卷》二轮专项分层特训卷•地理【新教材】辽宁专版微考点24 地质过程.docx
免费
1下载
高考地理复习  第二部分 第二章 课时44 城乡区位.docx
高考地理复习 第二部分 第二章 课时44 城乡区位.docx
免费
0下载
1998年山东高考地理真题.doc
1998年山东高考地理真题.doc
免费
19下载
2021年高考地理试卷(海南)(解析卷).doc
2021年高考地理试卷(海南)(解析卷).doc
免费
0下载
我的小文库
实名认证
内容提供者

提供高质量免费文档试卷下载,如果满意请告诉您身边的人,如果不满意请告诉我们,您的意见对于我们很重要,是我们不断进步的动力

阅读排行

确认删除?
回到顶部
客服号
  • 客服QQ点击这里给我发消息
QQ群
  • QQ群点击这里加入QQ群
提交所需资料详情,我们来帮找资料