高考地理复习 第一章 课时70 中国的耕地资源与粮食安全 (1).docx本文件免费下载 【共10页】

高考地理复习  第一章 课时70 中国的耕地资源与粮食安全 (1).docx
高考地理复习  第一章 课时70 中国的耕地资源与粮食安全 (1).docx
高考地理复习  第一章 课时70 中国的耕地资源与粮食安全 (1).docx
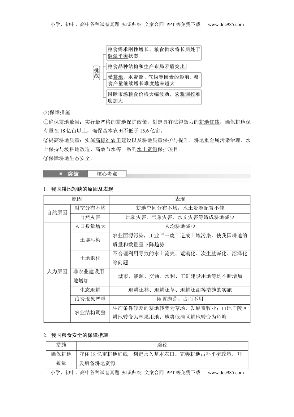
小学、初中、高中各种试卷真题知识归纳文案合同PPT等免费下载www.doc985.com小学、初中、高中各种试卷真题知识归纳文案合同PPT等免费下载www.doc985.com课时70中国的耕地资源与粮食安全1.粮食生产安全的资源基础(1)粮食安全①概念:指保证人们能够及时得到生存和健康所需要的足够食物。②影响粮食总产量的因素:粮食总产量=耕地面积×单位耕地面积产量;不仅与耕地的数量和质量有关,还与耕地所在区域的热量、水和光照等资源的时空配置有关。概念解读粮食安全1992年我政府提出的粮食安全念,是指国概“能有效地提供全体居民以量充足、够数结构合理、量的包括粮食在的各食物质达标内种”的。状态(2)我国耕地资源与粮食生产能力的特征①人均耕地少,后备耕地资源有限。②耕地质量总体欠佳,退化和污染问题严重。③耕地空间分布不均,水土资源配置不佳。④农业气象灾害频发,粮食产量年际波动大。概念解读耕地的分类①水田:指植水稻等水生作物的耕地。种农②水地:指有水源保和灌施,植旱生作物浇证溉设种农(含蔬菜)的耕地。③旱地:指无灌施,主要靠天然降水植旱生作物的耕地。溉设种农2.实现粮食安全的途径(1)生产环节:增加粮食总产量,基本途径是扩大耕地数量和提高单位面积产量。(2)流通环节:通过粮食的跨区调剂,解决粮食生产与消费空间配置不均衡问题。(3)进出口环节:充分利用国际粮食市场,是我国保证粮食安全的重要辅助手段之一。(4)储备环节:建立粮食储备,其具有救荒、调节国内外粮食市场秩序、应对突发事件等功能。回归教材性必修读选择3材第教39页图2.25“1949~2020年中粮食作物播面、粮国种积食量的化单产与总产变”,指出粮食、耕地面、位面量之的系,分析示总产积单积产间关图期我粮食播面、粮食量的化。间国种积单产与总产变答案粮食总产是耕地面积与单位面积产量的乘积。图示期间我国粮食播种面积变化不大,粮食单产和总产量不断上升,说明近年来我国粮食总产量的增加主要是由于粮食单产的提高。3.未来粮食安全的耕地保障(1)我国粮食安全面临的主要挑战小学、初中、高中各种试卷真题知识归纳文案合同PPT等免费下载www.doc985.com小学、初中、高中各种试卷真题知识归纳文案合同PPT等免费下载www.doc985.com(2)保障措施①确保耕地数量:实行最严格的耕地保护政策,划定具有法律效力的耕地红线,确保耕地保有量在18亿亩以上,确保基本农田不低于15.6亿亩。②提高耕地质量:实施高标准农田建设以及耕地质量保护与提升、耕地重金属污染治理、水土保持与坡耕地改造、高效节水等一系列水土资源保护项目。③保障耕地生态安全。1.我国耕地短缺的原因及表现原因表现自然原因时空分布不均耕地空间分布不均,水土资源配置不佳自然灾害地质灾害、气象灾害、水文灾害等造成耕地减少人为原因人口数量增大人均耕地减少土壤污染农业面源污染,工业“三废”造成土壤污染,使我国耕地的质量和数量呈下降趋势土地退化不合理利用导致的水土流失、荒漠化、次生盐碱化、沼泽化等问题非农业建设用地增加城市、能源、交通、水利、工矿建设用地等均不断增加生态退耕退耕还林、退耕还草、退耕还湖等措施的实施浪费现象严重闲置抛荒、占而不用农业结构调整生产条件较差的耕地转变为草场,发展畜牧业;山地丘陵区耕地转变为林果用地;地势低洼区耕地转变为鱼塘2.我国粮食安全的保障措施措施途径确保耕地数量守住18亿亩耕地红线,划定永久基本农田。完善耕地占补平衡政策,开发后备耕地资源小学、初中、高中各种试卷真题知识归纳文案合同PPT等免费下载www.doc985.com小学、初中、高中各种试卷真题知识归纳文案合同PPT等免费下载www.doc985.com提高耕地质量广泛应用农业科学技术,推进生态农业和绿色生产;加强粮食作物丰产技术的应用;推进农田综合整治,加快改造中、低产田,建设高产稳产、旱涝保收、节水高效的规范化农田防治耕地污染合理使用化肥、农药和农膜,大力推广有机肥料、生物农药、可降解农膜,减少对耕地和灌溉水源的污染,切实保障耕地安全提高耕种积极性调动和保护好主产区农民种粮积极性和主产区政府抓粮积极性;发展多种形式的农业规模经营加强农业科技应用重点推广地...

1、当您付费下载文档后,您只拥有了使用权限,并不意味着购买了版权,文档只能用于自身使用,不得用于其他商业用途(如 [转卖]进行直接盈利或[编辑后售卖]进行间接盈利)。
2、本站所有内容均由合作方或网友上传,本站不对文档的完整性、权威性及其观点立场正确性做任何保证或承诺!文档内容仅供研究参考,付费前请自行鉴别。
3、如文档内容存在违规,或者侵犯商业秘密、侵犯著作权等,请点击“违规举报”。

碎片内容

与本文档类似文档
高考地理复习  第五章 第2讲 课时29 河谷的演变 (1).docx
高考地理复习 第五章 第2讲 课时29 河谷的演变 (1).docx
免费
0下载
2022年6月浙江省普通高中学业水平考试(最新高一学考)地理仿真押题卷05-原卷版.docx
2022年6月浙江省普通高中学业水平考试(最新高一学考)地理仿真押题卷05-原卷版.docx
免费
21下载
山东省济南市2023-2024学年高三上学期开学摸底考试 地理.pdf
山东省济南市2023-2024学年高三上学期开学摸底考试 地理.pdf
免费
18下载
2011年高考真题 地理(山东卷)(含解析版).pdf
2011年高考真题 地理(山东卷)(含解析版).pdf
免费
7下载
高考地理复习  第五部分 第一章 第2讲 课时83 美国 巴西.docx
高考地理复习 第五部分 第一章 第2讲 课时83 美国 巴西.docx
免费
0下载
2008年高考地理试卷(海南)(空白卷).doc
2008年高考地理试卷(海南)(空白卷).doc
免费
0下载
2024年高考押题预测卷地理(广东卷02)考试版A4.docx
2024年高考押题预测卷地理(广东卷02)考试版A4.docx
免费
24下载
高中地理·必修第一册(湘教版)课时作业2.docx
高中地理·必修第一册(湘教版)课时作业2.docx
免费
0下载
2024年高考地理试卷(广西)(解析卷).docx
2024年高考地理试卷(广西)(解析卷).docx
免费
0下载
2014年重庆市高考地理试卷往年高考真题.doc
2014年重庆市高考地理试卷往年高考真题.doc
免费
0下载
2023《微专题·小练习》·地理·新教材·XL-9专练57.docx
2023《微专题·小练习》·地理·新教材·XL-9专练57.docx
免费
24下载
高考地理复习  专题7:地球上的水(2025届高三自然地理专项练习).docx
高考地理复习 专题7:地球上的水(2025届高三自然地理专项练习).docx
免费
0下载
高考地理复习  第六章 第1讲 课时34 植被.docx
高考地理复习 第六章 第1讲 课时34 植被.docx
免费
0下载
2014年天津市高考地理试卷解析版   .doc
2014年天津市高考地理试卷解析版 .doc
免费
2下载
2024年高考地理一轮复习讲义(新人教版)第二部分 第三章 第3讲 课时52 服务业区位因素.docx
2024年高考地理一轮复习讲义(新人教版)第二部分 第三章 第3讲 课时52 服务业区位因素.docx
免费
12下载
2024版《大考卷》全程考评特训卷·地理【新教材】高频考点10 正午太阳高度及应用.docx
2024版《大考卷》全程考评特训卷·地理【新教材】高频考点10 正午太阳高度及应用.docx
免费
6下载
高考地理复习  第二章 第2讲 课时87 青藏地区 (1).docx
高考地理复习 第二章 第2讲 课时87 青藏地区 (1).docx
免费
0下载
2012年高考地理真题(天津自主命题)(原卷版).doc
2012年高考地理真题(天津自主命题)(原卷版).doc
免费
12下载
高考地理复习  2025届高中地理一轮复习讲义:第五部分区域地理第二十二单元中国热点区域第87课时 西北地区与青藏地区(学生版).doc
高考地理复习 2025届高中地理一轮复习讲义:第五部分区域地理第二十二单元中国热点区域第87课时 西北地区与青藏地区(学生版).doc
免费
0下载
2017年高考地理真题(新课标Ⅲ)(原卷版).doc
2017年高考地理真题(新课标Ⅲ)(原卷版).doc
免费
13下载
我的小文库
实名认证
内容提供者

提供高质量免费文档试卷下载,如果满意请告诉您身边的人,如果不满意请告诉我们,您的意见对于我们很重要,是我们不断进步的动力

阅读排行

确认删除?
回到顶部
客服号
  • 客服QQ点击这里给我发消息
QQ群
  • QQ群点击这里加入QQ群
提交所需资料详情,我们来帮找资料