高考地理复习 第一章 课时71 海洋空间资源开发与国家安全 (1).docx本文件免费下载 【共14页】

高考地理复习  第一章 课时71 海洋空间资源开发与国家安全 (1).docx
高考地理复习  第一章 课时71 海洋空间资源开发与国家安全 (1).docx
高考地理复习  第一章 课时71 海洋空间资源开发与国家安全 (1).docx
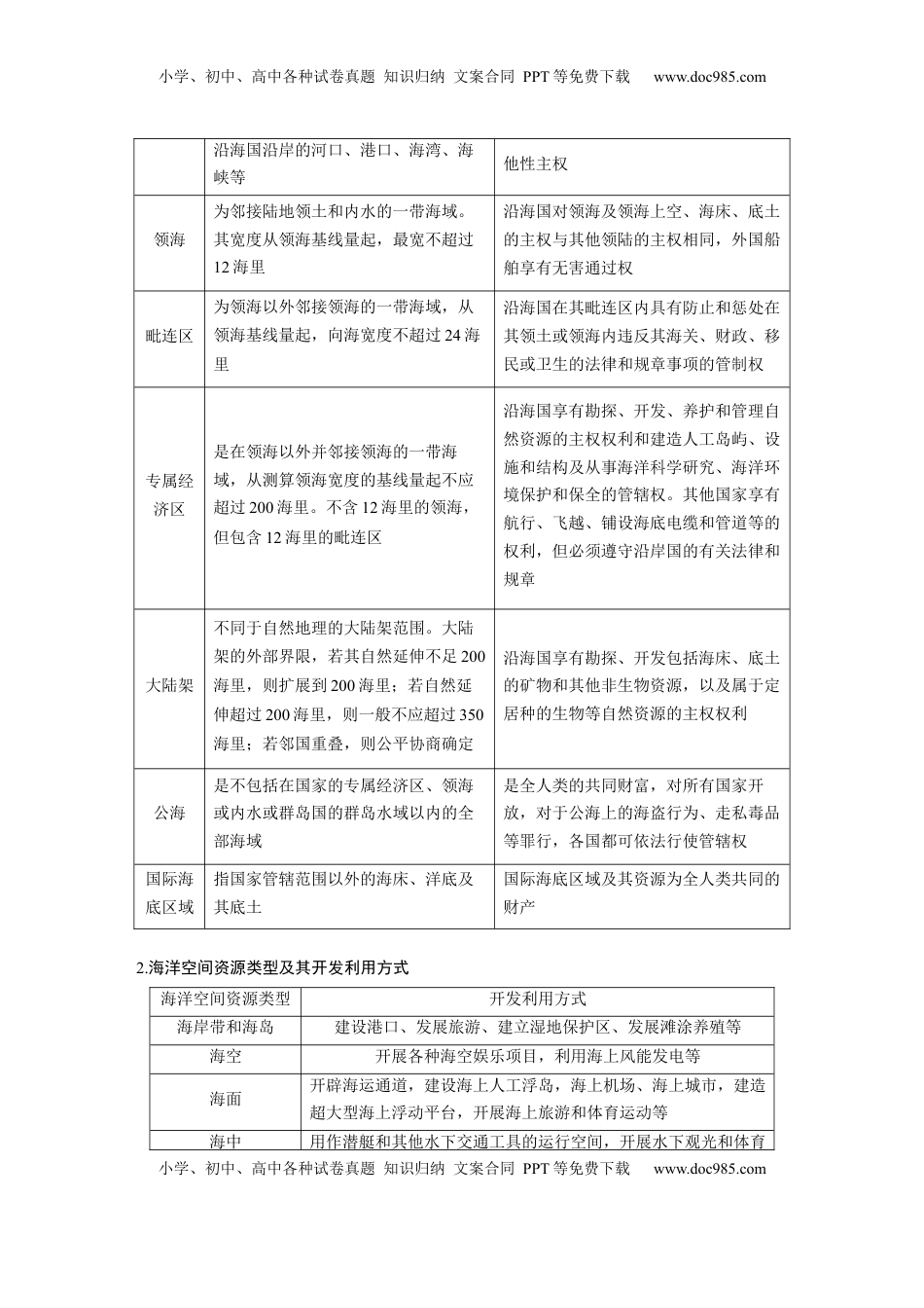
小学、初中、高中各种试卷真题知识归纳文案合同PPT等免费下载www.doc985.com小学、初中、高中各种试卷真题知识归纳文案合同PPT等免费下载www.doc985.com课时71海洋空间资源开发与国家安全1.海洋空间资源开发(1)海洋空间资源开发可能面临的困难海洋的环境和生态条件有其复杂性和特殊性。海面上活动要抗御多变的海洋气象状况和海水的运动;深海活动要适应黑暗、高压、低温、缺氧的环境;海水的腐蚀性强,海冰的破坏性大,对工程设备材料和结构有严格的要求,使得海洋空间资源的开发与利用技术难度大、资金投入大、风险大。(2)海洋空间资源开发利用的意义思考如何理解“海洋空源间资”的念?海洋源有什?概与资么区别答案“海洋空间资源”强调“空间”二字,是与“陆地空间”相对的空间资源,涉及海岸、海面、水体、海底等不同的海洋空间;“海洋资源”包括海洋空间资源、海洋矿物资源、海水化学资源、海洋生物资源和海洋动力资源等,即海洋空间资源是海洋资源的重要组成部分。2.对国家资源安全的影响影响具体表现拓展陆地空间,改善陆地间通达性围海造地、填海造陆、建造人工岛屿或海上城市,可以拓展人们的生产和生活空间,缓解陆上特别是沿海地区土地资源紧张的局面;在海岸、海上或海底修建桥梁、隧道、机场、港口和管线等设施,可以改善岛屿与陆地的通达性丰富资源类型,缓解陆地上资源紧缺局面海洋空间是所有海洋资源赋存的场所,拥有海洋空间就拥有了对各种海洋资源开发和利用的权利;开发与利用海洋资源,可以丰富资源类型,缓解陆地上资源紧缺的局面,对保障国家资源安全意义重大提供危险资源储藏场所,减少对陆地环境的威胁海底可为易燃、有毒、有放射性的资源提供储藏场所;海底水温低且变化平缓、压力稳定,用以储存石油、矿石、化工原料、核废料等,不仅可以节省日益紧缺的陆上土地资源,又可以减少这些资源对陆上环境的潜在威胁3.对国家海洋国土安全的影响小学、初中、高中各种试卷真题知识归纳文案合同PPT等免费下载www.doc985.com小学、初中、高中各种试卷真题知识归纳文案合同PPT等免费下载www.doc985.com(1)海洋国土①概念:指在国家主权管辖下的特定的海域及其上空和底土,不仅包括一国的内水和领海,还包括该国管辖的专属经济区和大陆架,是内水、领海、毗连区、专属经济区、大陆架等所有管辖海域的总称。②权益(2)影响:开发和利用海洋空间资源是宣示海洋国土主权、体现和行使海洋权益的途径和手段,可以提高国家对海洋国土的管控能力,对保障国家领土和主权完整、确保海上通道安全、扩展战略纵深、维护国家海洋权益等方面均有重要的战略意义;在争议海域进行的开发和利用活动,可能导致国家间的冲突和摩擦,影响国家安全。特别提醒《联合国海洋法公约》的意义(1)定了规12海里的海制度,打破家期只承领发达国长认3海里的法律制度,有利于沿海旧家大海主。国扩领权(2)建立了200海里制度,否定了专属经济区“海之外即公海领”的制度,有助于广大沿旧海家家的海洋益。国维护国权(3)确立了家管海域以外的海底及其源是人共同承的原,打破了大国辖国际资类继财产则国深海大洋的,有利于所有家,特是家分享相利。对垄断国别内陆国应权1.《联合国海洋法公约》关于海域的划分及相应的海洋权益名称划分相关权益内水是领海基线向陆地一侧的水域,包括与陆地领土的地位相同,享有完全的排小学、初中、高中各种试卷真题知识归纳文案合同PPT等免费下载www.doc985.com小学、初中、高中各种试卷真题知识归纳文案合同PPT等免费下载www.doc985.com沿海国沿岸的河口、港口、海湾、海峡等他性主权领海为邻接陆地领土和内水的一带海域。其宽度从领海基线量起,最宽不超过12海里沿海国对领海及领海上空、海床、底土的主权与其他领陆的主权相同,外国船舶享有无害通过权毗连区为领海以外邻接领海的一带海域,从领海基线量起,向海宽度不超过24海里沿海国在其毗连区内具有防止和惩处在其领土或领海内违反其海关、财政、移民或卫生的法律和规章事项的管制权专属经济区是在领海以外并邻接领海的一带海域,从测算领海宽度的基线量起不应超过200海里。不含12海里的领海,但包含12海里的毗...

1、当您付费下载文档后,您只拥有了使用权限,并不意味着购买了版权,文档只能用于自身使用,不得用于其他商业用途(如 [转卖]进行直接盈利或[编辑后售卖]进行间接盈利)。
2、本站所有内容均由合作方或网友上传,本站不对文档的完整性、权威性及其观点立场正确性做任何保证或承诺!文档内容仅供研究参考,付费前请自行鉴别。
3、如文档内容存在违规,或者侵犯商业秘密、侵犯著作权等,请点击“违规举报”。

碎片内容

与本文档类似文档
高考地理复习  2025届高中地理人教版一轮复习第72课时导学案:自然资源及其利用.docx
高考地理复习 2025届高中地理人教版一轮复习第72课时导学案:自然资源及其利用.docx
免费
0下载
高中地理《合格考资料合集》专题06 自然灾害.pdf
高中地理《合格考资料合集》专题06 自然灾害.pdf
免费
14下载
2024年高考地理一轮复习讲义(新人教版)2024年高考地理一轮复习(新人教版) 第3部分 第3章 真题专练.docx
2024年高考地理一轮复习讲义(新人教版)2024年高考地理一轮复习(新人教版) 第3部分 第3章 真题专练.docx
免费
25下载
2018年天津市高考地理试卷.doc
2018年天津市高考地理试卷.doc
免费
0下载
高考地理复习  第二章 课时45 地域文化与城乡景观 (1).docx
高考地理复习 第二章 课时45 地域文化与城乡景观 (1).docx
免费
0下载
高中2024版《微专题》·地理·新高考专练 81.docx
高中2024版《微专题》·地理·新高考专练 81.docx
免费
0下载
高中地理  人教版课时作业(word)  课时分层作业 7.docx
高中地理 人教版课时作业(word) 课时分层作业 7.docx
免费
26下载
高考地理复习  2025届高中地理一轮复习讲义:第一部分自然地理第五单元大气的运动第17课时 气旋、反气旋与天气(学生版).doc
高考地理复习 2025届高中地理一轮复习讲义:第一部分自然地理第五单元大气的运动第17课时 气旋、反气旋与天气(学生版).doc
免费
0下载
重难点04 陆地水体-2024年高考地理【热点·重点·难点】专练(新高考专用)(解析版).docx
重难点04 陆地水体-2024年高考地理【热点·重点·难点】专练(新高考专用)(解析版).docx
免费
0下载
2023届江苏省徐州市等5地高考三模地理试题(原卷版).docx
2023届江苏省徐州市等5地高考三模地理试题(原卷版).docx
免费
0下载
高考地理复习  第三章 地球上的大气(测试)(解析版).docx
高考地理复习 第三章 地球上的大气(测试)(解析版).docx
免费
0下载
2024年高考地理一轮复习讲义(新人教版)第20讲 自然环境的地域差异性.docx
2024年高考地理一轮复习讲义(新人教版)第20讲 自然环境的地域差异性.docx
免费
20下载
2012年高考地理试卷(北京)(空白卷).doc
2012年高考地理试卷(北京)(空白卷).doc
免费
0下载
【免费下载】湖南2022年高考地理真题(湖南自主命题)(解析版).docx
【免费下载】湖南2022年高考地理真题(湖南自主命题)(解析版).docx
免费
0下载
高考地理复习  第一章 第1讲 课时77 西亚 非洲 (1).docx
高考地理复习 第一章 第1讲 课时77 西亚 非洲 (1).docx
免费
0下载
江苏省梁丰高级中学2021-2022学年高三下学期三模地理试题(原卷版).docx
江苏省梁丰高级中学2021-2022学年高三下学期三模地理试题(原卷版).docx
免费
0下载
2023《大考卷》二轮专项分层特训卷•地理【新教材】辽宁专版微考点24 地质过程.docx
2023《大考卷》二轮专项分层特训卷•地理【新教材】辽宁专版微考点24 地质过程.docx
免费
1下载
高考地理复习  第二部分 第二章 课时44 城乡区位.docx
高考地理复习 第二部分 第二章 课时44 城乡区位.docx
免费
0下载
1998年山东高考地理真题.doc
1998年山东高考地理真题.doc
免费
19下载
2021年高考地理试卷(海南)(解析卷).doc
2021年高考地理试卷(海南)(解析卷).doc
免费
0下载
我的小文库
实名认证
内容提供者

提供高质量免费文档试卷下载,如果满意请告诉您身边的人,如果不满意请告诉我们,您的意见对于我们很重要,是我们不断进步的动力

阅读排行

确认删除?
回到顶部
客服号
  • 客服QQ点击这里给我发消息
QQ群
  • QQ群点击这里加入QQ群
提交所需资料详情,我们来帮找资料