高考地理复习 第六章 第1讲 课时35 土壤 (1).docx本文件免费下载 【共11页】

高考地理复习  第六章 第1讲 课时35 土壤 (1).docx
高考地理复习  第六章 第1讲 课时35 土壤 (1).docx
高考地理复习  第六章 第1讲 课时35 土壤 (1).docx
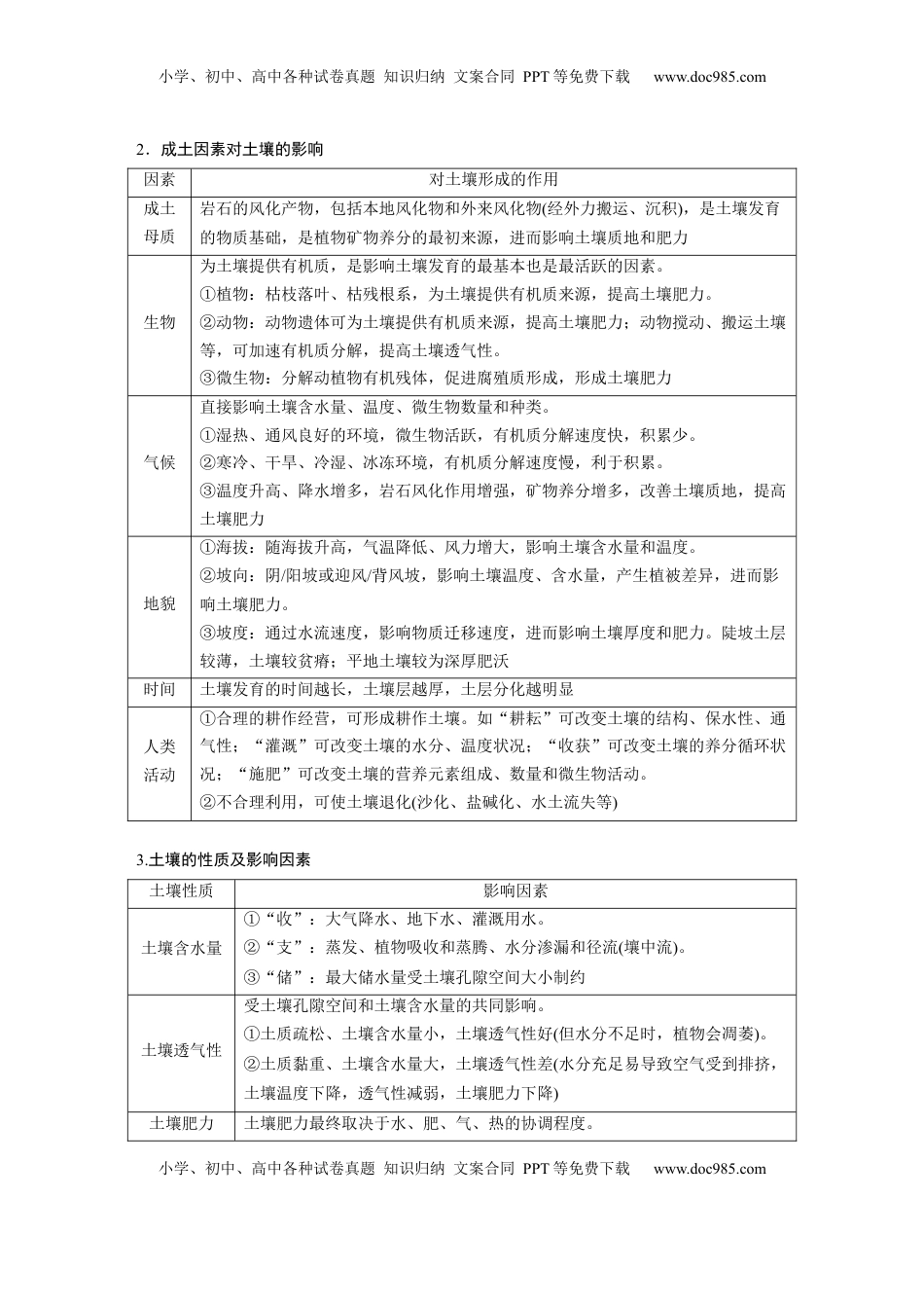
小学、初中、高中各种试卷真题知识归纳文案合同PPT等免费下载www.doc985.com小学、初中、高中各种试卷真题知识归纳文案合同PPT等免费下载www.doc985.com课时35土壤1.观察土壤(1)土壤的概念:指陆地表层具有一定肥力,能够生长植物的疏松表层。(2)土壤的组成组成特征作用关系矿物质①土壤的物质基础,成土母质(风化壳或风化堆积物)风化形成的土壤固体颗粒;②经风化分解,释放一些养分元素(钾、磷、钙、镁等),供植物吸收主要成分,土壤中矿物养分的主要来源①彼此间有密切联系,共同形成了土壤的肥力特性;②肥力高低取决于水、肥、气、热四个因素的协调程度有机质①多集中在表层;②释放氮,直接影响土壤肥力的形成和发育最重要成分,土壤肥力的物质基础,土壤形成发育的主要标志水分贮存在土壤孔隙中,具有很大的流动性,使土壤能通气透水,蓄水保温不可缺少的成分,影响土壤的热量状况空气(3)野外土壤观察的内容①土壤颜色:是土壤最重要的外部特征之一,有些土壤是用颜色来命名的。②土壤质地:不同粒级的矿物质在土壤中所占的相对比例,按土壤质地可分为砂土、壤土、黏土三种类型。回归教材必修第一材第读册教89页图5.16“砂土、壤土和黏土”,列表比在通较它们气透水性、蓄水保肥性以及耕作适宜度方面的差。异答案项目砂土壤土黏土通气透水性强良好差蓄水保肥性弱强强耕作适宜度易耕作理想的土壤质地质地黏重,不宜耕作③土壤剖面构造类型剖面层特点森林有机层以分解和半分解的有机质为主小学、初中、高中各种试卷真题知识归纳文案合同PPT等免费下载www.doc985.com小学、初中、高中各种试卷真题知识归纳文案合同PPT等免费下载www.doc985.com土壤腐殖质层腐殖质积累,颜色较深,呈灰黑色或黑色淋溶层矿物质淋失,颜色较浅淀积层质地黏重、紧实,呈棕色或红棕色母质层疏松的风化碎屑物质母岩层坚硬的岩石耕作土壤耕作层土质疏松,有机质比例高,颜色较暗犁底层土层紧实,颜色较浅,具有保肥保水作用自然土层未经耕作熟化,不利于作物生长思考土壤的不同色是的?颜怎么来答案土壤的颜色来自矿物质和有机质的成分,如红色土壤是因为含有大量氧化铁,黑色土壤是因为腐殖质含量多;腐殖质含量越高,土壤颜色越黑,土壤肥力越高。2.土壤的主要形成因素成土母质、生物、气候、地貌、时间、人类活动等。3.土壤的功能和养护(1)功能①是联系有机界和无机界的关键环节。②为植物生长提供了扎根立足的条件。③具有重要的蓄水、保水功能。④是人类种植农作物的物质基础。(2)养护①不能满足耕作需要的土壤需要对其进行改良或改造。②优良的土壤也要注重种养结合,通过休耕、种植绿肥、作物轮作、广施农家肥等方法,保持土壤持续提供高效肥力的能力。概念辨析休耕和轮作休耕是土地耕作一段后,停植作物一段,以恢土壤肥力。作是在田地中时间暂种农时间复轮植不同作物,而可以土壤中元素的和含量。都是土壤的方轮换种农从调节营养种类它们养护法。1.土壤形成过程小学、初中、高中各种试卷真题知识归纳文案合同PPT等免费下载www.doc985.com小学、初中、高中各种试卷真题知识归纳文案合同PPT等免费下载www.doc985.com2.成土因素对土壤的影响因素对土壤形成的作用成土母质岩石的风化产物,包括本地风化物和外来风化物(经外力搬运、沉积),是土壤发育的物质基础,是植物矿物养分的最初来源,进而影响土壤质地和肥力生物为土壤提供有机质,是影响土壤发育的最基本也是最活跃的因素。①植物:枯枝落叶、枯残根系,为土壤提供有机质来源,提高土壤肥力。②动物:动物遗体可为土壤提供有机质来源,提高土壤肥力;动物搅动、搬运土壤等,可加速有机质分解,提高土壤透气性。③微生物:分解动植物有机残体,促进腐殖质形成,形成土壤肥力气候直接影响土壤含水量、温度、微生物数量和种类。①湿热、通风良好的环境,微生物活跃,有机质分解速度快,积累少。②寒冷、干旱、冷湿、冰冻环境,有机质分解速度慢,利于积累。③温度升高、降水增多,岩石风化作用增强,矿物养分增多,改善土壤质地,提高土壤肥力地貌①海拔:随海拔升高,气温降低、风力增大,影响土壤含水量和温度。②坡向:阴/阳坡或迎风/...

1、当您付费下载文档后,您只拥有了使用权限,并不意味着购买了版权,文档只能用于自身使用,不得用于其他商业用途(如 [转卖]进行直接盈利或[编辑后售卖]进行间接盈利)。
2、本站所有内容均由合作方或网友上传,本站不对文档的完整性、权威性及其观点立场正确性做任何保证或承诺!文档内容仅供研究参考,付费前请自行鉴别。
3、如文档内容存在违规,或者侵犯商业秘密、侵犯著作权等,请点击“违规举报”。

碎片内容

与本文档类似文档
高考地理复习  第五章 第2讲 课时29 河谷的演变 (1).docx
高考地理复习 第五章 第2讲 课时29 河谷的演变 (1).docx
免费
0下载
2022年6月浙江省普通高中学业水平考试(最新高一学考)地理仿真押题卷05-原卷版.docx
2022年6月浙江省普通高中学业水平考试(最新高一学考)地理仿真押题卷05-原卷版.docx
免费
21下载
山东省济南市2023-2024学年高三上学期开学摸底考试 地理.pdf
山东省济南市2023-2024学年高三上学期开学摸底考试 地理.pdf
免费
18下载
2011年高考真题 地理(山东卷)(含解析版).pdf
2011年高考真题 地理(山东卷)(含解析版).pdf
免费
7下载
高考地理复习  第五部分 第一章 第2讲 课时83 美国 巴西.docx
高考地理复习 第五部分 第一章 第2讲 课时83 美国 巴西.docx
免费
0下载
2008年高考地理试卷(海南)(空白卷).doc
2008年高考地理试卷(海南)(空白卷).doc
免费
0下载
2024年高考押题预测卷地理(广东卷02)考试版A4.docx
2024年高考押题预测卷地理(广东卷02)考试版A4.docx
免费
24下载
高中地理·必修第一册(湘教版)课时作业2.docx
高中地理·必修第一册(湘教版)课时作业2.docx
免费
0下载
2024年高考地理试卷(广西)(解析卷).docx
2024年高考地理试卷(广西)(解析卷).docx
免费
0下载
2014年重庆市高考地理试卷往年高考真题.doc
2014年重庆市高考地理试卷往年高考真题.doc
免费
0下载
2023《微专题·小练习》·地理·新教材·XL-9专练57.docx
2023《微专题·小练习》·地理·新教材·XL-9专练57.docx
免费
24下载
高考地理复习  专题7:地球上的水(2025届高三自然地理专项练习).docx
高考地理复习 专题7:地球上的水(2025届高三自然地理专项练习).docx
免费
0下载
高考地理复习  第六章 第1讲 课时34 植被.docx
高考地理复习 第六章 第1讲 课时34 植被.docx
免费
0下载
2014年天津市高考地理试卷解析版   .doc
2014年天津市高考地理试卷解析版 .doc
免费
2下载
2024年高考地理一轮复习讲义(新人教版)第二部分 第三章 第3讲 课时52 服务业区位因素.docx
2024年高考地理一轮复习讲义(新人教版)第二部分 第三章 第3讲 课时52 服务业区位因素.docx
免费
12下载
2024版《大考卷》全程考评特训卷·地理【新教材】高频考点10 正午太阳高度及应用.docx
2024版《大考卷》全程考评特训卷·地理【新教材】高频考点10 正午太阳高度及应用.docx
免费
6下载
高考地理复习  第二章 第2讲 课时87 青藏地区 (1).docx
高考地理复习 第二章 第2讲 课时87 青藏地区 (1).docx
免费
0下载
2012年高考地理真题(天津自主命题)(原卷版).doc
2012年高考地理真题(天津自主命题)(原卷版).doc
免费
12下载
高考地理复习  2025届高中地理一轮复习讲义:第五部分区域地理第二十二单元中国热点区域第87课时 西北地区与青藏地区(学生版).doc
高考地理复习 2025届高中地理一轮复习讲义:第五部分区域地理第二十二单元中国热点区域第87课时 西北地区与青藏地区(学生版).doc
免费
0下载
2017年高考地理真题(新课标Ⅲ)(原卷版).doc
2017年高考地理真题(新课标Ⅲ)(原卷版).doc
免费
13下载
我的小文库
实名认证
内容提供者

提供高质量免费文档试卷下载,如果满意请告诉您身边的人,如果不满意请告诉我们,您的意见对于我们很重要,是我们不断进步的动力

阅读排行

确认删除?
回到顶部
客服号
  • 客服QQ点击这里给我发消息
QQ群
  • QQ群点击这里加入QQ群
提交所需资料详情,我们来帮找资料