高考地理复习 第三章 第4讲 课时20 世界主要气候类型 (1).docx本文件免费下载 【共14页】

高考地理复习  第三章 第4讲 课时20 世界主要气候类型 (1).docx
高考地理复习  第三章 第4讲 课时20 世界主要气候类型 (1).docx
高考地理复习  第三章 第4讲 课时20 世界主要气候类型 (1).docx
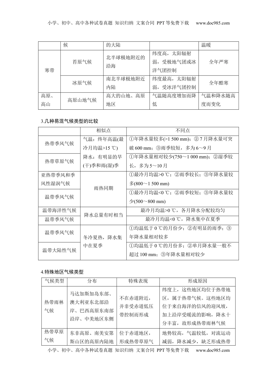
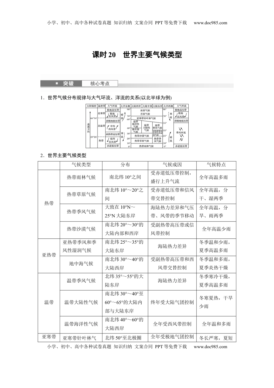
小学、初中、高中各种试卷真题知识归纳文案合同PPT等免费下载www.doc985.com小学、初中、高中各种试卷真题知识归纳文案合同PPT等免费下载www.doc985.com课时20世界主要气候类型1.世界气候分布规律与大气环流、洋流的关系(以北半球为例)2.世界主要气候类型气候类型分布气候成因气候特点热带热带雨林气候南北纬10°之间受赤道低压带控制,盛行上升气流全年高温多雨热带草原气候南北纬10°~20°之间受赤道低压带和信风带交替控制全年高温,分干、湿两季热带季风气候大致在10°N~25°N大陆东岸海陆热力差异和气压带、风带的季节移动全年高温,分旱、雨两季热带沙漠气候南北纬20°~30°的大陆内部和西岸受副热带高压带或信风带控制全年高温少雨亚热带亚热带季风和季风性湿润气候南北纬25°~35°的大陆东岸海陆热力差异冬季温和少雨,夏季高温多雨地中海气候南北纬30°~40°的大陆西岸受副热带高压带和西风带交替控制冬季温和多雨,夏季炎热干燥温带温带季风气候北纬35°~55°的大陆东岸海陆热力差异冬季寒冷干燥,夏季高温多雨温带大陆性气候南北纬30°~40°至60°~65°的大陆内部与大陆东岸终年受大陆气团控制冬寒夏热,干旱少雨温带海洋性气候南北纬40°~60°的大陆西岸全年受西风带控制全年温和多雨亚寒带亚寒带针叶林气北纬50°至北极圈全年受极地气团控制冬长严寒,夏短小学、初中、高中各种试卷真题知识归纳文案合同PPT等免费下载www.doc985.com小学、初中、高中各种试卷真题知识归纳文案合同PPT等免费下载www.doc985.com候的大陆温暖寒带苔原气候北半球极地附近的沿海纬度高,太阳辐射弱,受极地气团或冰洋气团控制全年严寒冰原气候南北半球极地附近内陆纬度最高,太阳辐射弱,受冰洋气团控制全年酷寒高原、高山高原山地气候高大的山地、高原地区气温随高度增加而降低气温和降水随高度而变化3.几种易混气候类型的比较相似点不同点热带季风气候气温:终年高温(最冷月均温>15℃)降水:有明显的旱(干)季和雨(湿)季①年降水量较多(>1500mm);②7月降水量可突破600mm;③雨季较短,多为6~9月热带草原气候①年降水量相对较少(750~1000mm);②湿季较长,多为5~10月亚热带季风和季风性湿润气候雨热同期①最冷月均温>0℃;②雨季较长;③年降水量较多(800~1500mm)温带季风气候①最冷月均温<0℃;②雨季较短;③年降水量较少(500~800mm)温带海洋性气候降水总量有时相当最冷月均温>0℃,各月降水分配较均匀温带季风气候最冷月均温<0℃,降水集中在夏季温带季风气候冬冷夏热,降水集中在夏季①均温低于0℃的月份少;②有明显的雨季;③年降水量相对较多温带大陆性气候①均温低于0℃的月份多;②单月降水量一般不超过100mm;③年降水量相对较少4.特殊地区气候类型气候类型分布特殊表现形成原因热带雨林气候马达加斯加岛东部、澳大利亚东北部沿岸、巴西高原东南部沿岸、中美地区东侧不在赤道附近,并非受赤道低压带控制而形成纬度上,这些地区均位于热带地区,属于热带气候。这些地区均位于来自海洋的信风的迎风坡,加上沿岸受暖流的影响,降水十分丰富,故形成热带雨林气候热带草原气候东非高原、南美安第斯山区的高原内陆地位于赤道地区,形成热带草原气地势较高,气温较低,对流运动减弱,降水减少,缺乏形成热带小学、初中、高中各种试卷真题知识归纳文案合同PPT等免费下载www.doc985.com小学、初中、高中各种试卷真题知识归纳文案合同PPT等免费下载www.doc985.com区(赤道地区附近)候雨林气候的条件温带大陆性气候南美巴塔哥尼亚高原位于西风带内,且东靠海洋,沿岸有暖流经过,却形成温带大陆性气候该地位于南北走向的安第斯山脉东侧,位于西风带的背风地带,盛行西风越过安第斯山脉后,气流下沉,降水稀少而形成热带沙漠气候南美太平洋沿岸5°S~20°S之间,非洲索马里半岛沿岸不在副热带高压带控制之下,形成热带沙漠气候①南美太平洋沿岸——受秘鲁寒流的影响,具有降温减湿的作用。加上东南信风越过安第斯山脉后,气流下沉,降水十分稀少,形成热带沙漠气候。②索马里半岛沿岸——冬季受东北信风带的控制,风由陆地吹来,降水少;夏季受离岸寒流(西南季风使表层海水远...

1、当您付费下载文档后,您只拥有了使用权限,并不意味着购买了版权,文档只能用于自身使用,不得用于其他商业用途(如 [转卖]进行直接盈利或[编辑后售卖]进行间接盈利)。
2、本站所有内容均由合作方或网友上传,本站不对文档的完整性、权威性及其观点立场正确性做任何保证或承诺!文档内容仅供研究参考,付费前请自行鉴别。
3、如文档内容存在违规,或者侵犯商业秘密、侵犯著作权等,请点击“违规举报”。

碎片内容

与本文档类似文档
高考地理复习  第五章 第2讲 课时29 河谷的演变 (1).docx
高考地理复习 第五章 第2讲 课时29 河谷的演变 (1).docx
免费
0下载
2022年6月浙江省普通高中学业水平考试(最新高一学考)地理仿真押题卷05-原卷版.docx
2022年6月浙江省普通高中学业水平考试(最新高一学考)地理仿真押题卷05-原卷版.docx
免费
21下载
山东省济南市2023-2024学年高三上学期开学摸底考试 地理.pdf
山东省济南市2023-2024学年高三上学期开学摸底考试 地理.pdf
免费
18下载
2011年高考真题 地理(山东卷)(含解析版).pdf
2011年高考真题 地理(山东卷)(含解析版).pdf
免费
7下载
高考地理复习  第五部分 第一章 第2讲 课时83 美国 巴西.docx
高考地理复习 第五部分 第一章 第2讲 课时83 美国 巴西.docx
免费
0下载
2008年高考地理试卷(海南)(空白卷).doc
2008年高考地理试卷(海南)(空白卷).doc
免费
0下载
2024年高考押题预测卷地理(广东卷02)考试版A4.docx
2024年高考押题预测卷地理(广东卷02)考试版A4.docx
免费
24下载
高中地理·必修第一册(湘教版)课时作业2.docx
高中地理·必修第一册(湘教版)课时作业2.docx
免费
0下载
2024年高考地理试卷(广西)(解析卷).docx
2024年高考地理试卷(广西)(解析卷).docx
免费
0下载
2014年重庆市高考地理试卷往年高考真题.doc
2014年重庆市高考地理试卷往年高考真题.doc
免费
0下载
2023《微专题·小练习》·地理·新教材·XL-9专练57.docx
2023《微专题·小练习》·地理·新教材·XL-9专练57.docx
免费
24下载
高考地理复习  专题7:地球上的水(2025届高三自然地理专项练习).docx
高考地理复习 专题7:地球上的水(2025届高三自然地理专项练习).docx
免费
0下载
高考地理复习  第六章 第1讲 课时34 植被.docx
高考地理复习 第六章 第1讲 课时34 植被.docx
免费
0下载
2014年天津市高考地理试卷解析版   .doc
2014年天津市高考地理试卷解析版 .doc
免费
2下载
2024年高考地理一轮复习讲义(新人教版)第二部分 第三章 第3讲 课时52 服务业区位因素.docx
2024年高考地理一轮复习讲义(新人教版)第二部分 第三章 第3讲 课时52 服务业区位因素.docx
免费
12下载
2024版《大考卷》全程考评特训卷·地理【新教材】高频考点10 正午太阳高度及应用.docx
2024版《大考卷》全程考评特训卷·地理【新教材】高频考点10 正午太阳高度及应用.docx
免费
6下载
高考地理复习  第二章 第2讲 课时87 青藏地区 (1).docx
高考地理复习 第二章 第2讲 课时87 青藏地区 (1).docx
免费
0下载
2012年高考地理真题(天津自主命题)(原卷版).doc
2012年高考地理真题(天津自主命题)(原卷版).doc
免费
12下载
高考地理复习  2025届高中地理一轮复习讲义:第五部分区域地理第二十二单元中国热点区域第87课时 西北地区与青藏地区(学生版).doc
高考地理复习 2025届高中地理一轮复习讲义:第五部分区域地理第二十二单元中国热点区域第87课时 西北地区与青藏地区(学生版).doc
免费
0下载
2017年高考地理真题(新课标Ⅲ)(原卷版).doc
2017年高考地理真题(新课标Ⅲ)(原卷版).doc
免费
13下载
我的小文库
实名认证
内容提供者

提供高质量免费文档试卷下载,如果满意请告诉您身边的人,如果不满意请告诉我们,您的意见对于我们很重要,是我们不断进步的动力

阅读排行

确认删除?
回到顶部
客服号
  • 客服QQ点击这里给我发消息
QQ群
  • QQ群点击这里加入QQ群
提交所需资料详情,我们来帮找资料