高考历史复习 单元突破卷11 中国特色社会主义新时代(解析版).docx本文件免费下载 【共16页】

高考历史复习  单元突破卷11  中国特色社会主义新时代(解析版).docx
高考历史复习  单元突破卷11  中国特色社会主义新时代(解析版).docx
高考历史复习  单元突破卷11  中国特色社会主义新时代(解析版).docx
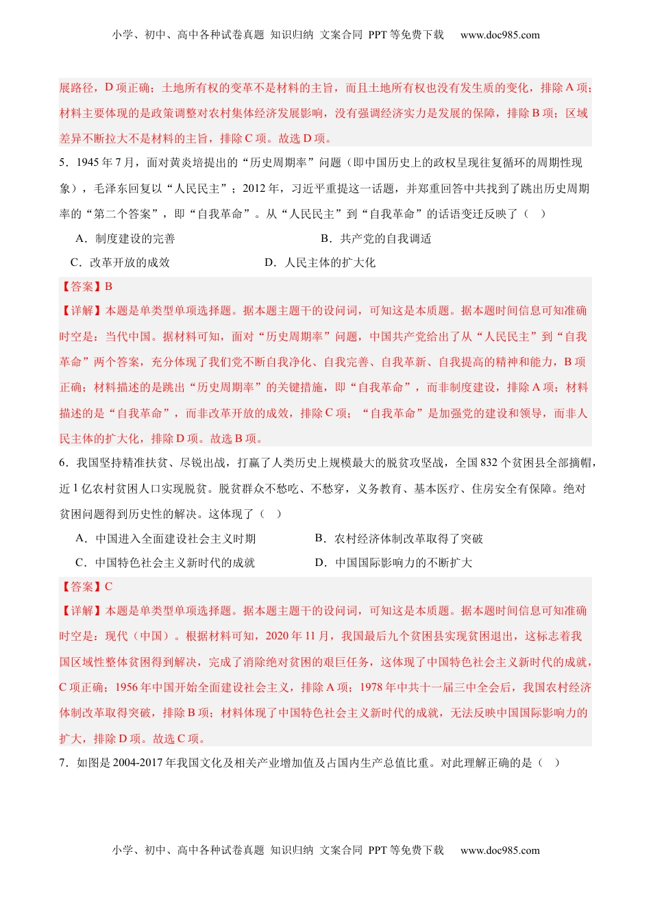
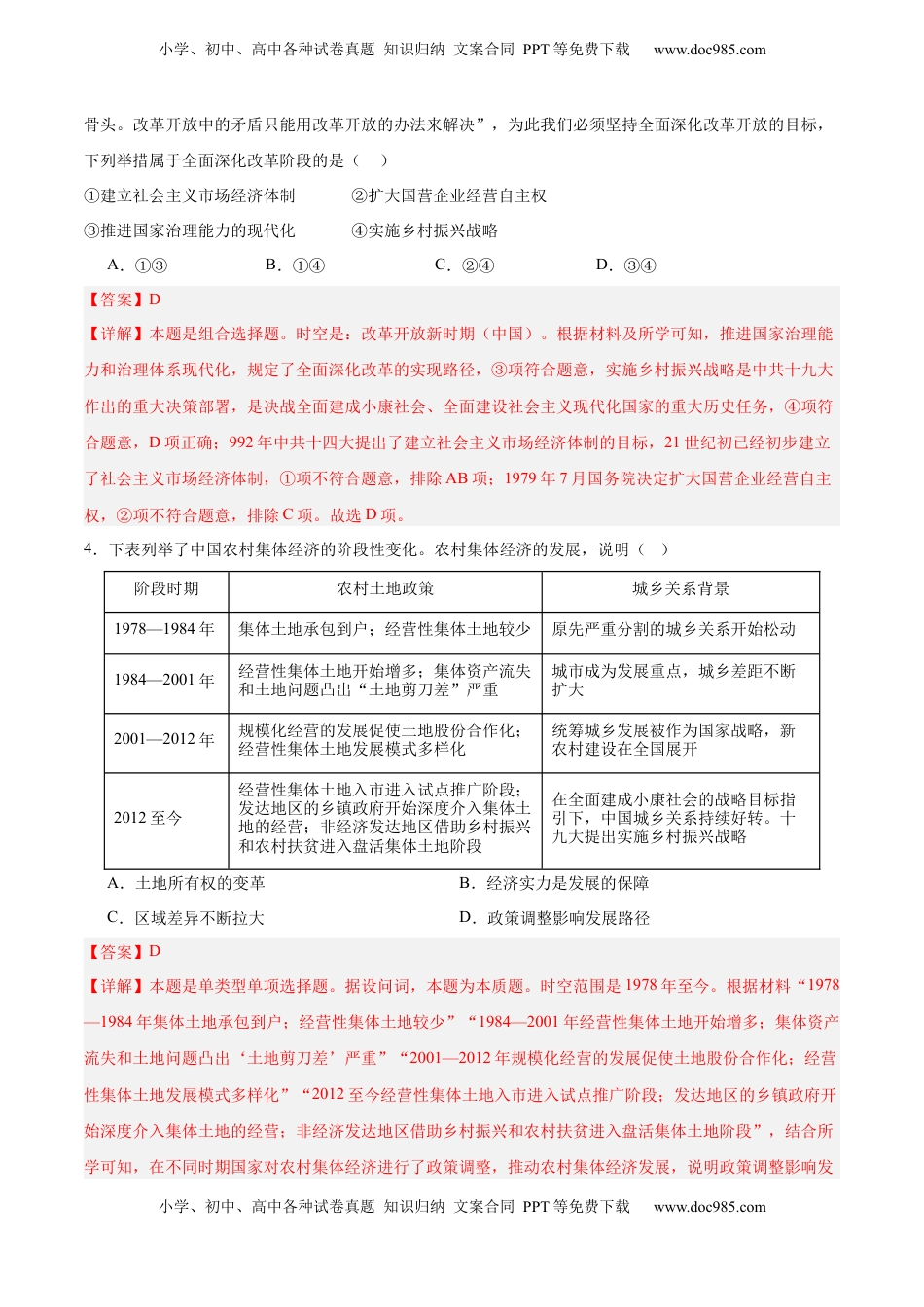
小学、初中、高中各种试卷真题知识归纳文案合同PPT等免费下载www.doc985.com小学、初中、高中各种试卷真题知识归纳文案合同PPT等免费下载www.doc985.com单元11中国特色社会主义新时代单元突破卷(考试时间:75分钟试卷满分:100分)一、选择题:共16小题,每小题3分,共48分,在每小题给出的四个选项中,只有一个最符合题目要求。1.新中国成立以来,中共关于中国社会主要矛盾的阐述与时俱进。从落后的农业国与先进的工业国之间、人民日益增长的物质文化需要与落后的社会生产之间的矛盾;到人民日益增长的物质文化需要与落后的社会生产之间的矛盾;再到新时代人民日益增长的美好生活需要与不平衡不充分的发展之间的矛盾。中共关于中国社会主要矛盾的认识()A.始终体现以人民为中心的思想B.顺应了改革开放的时代要求C.推动了中国经济体制改革完善D.根源于国际环境的风云变幻【答案】A【详解】本题是单类型单项选择题。据本题主题干的设问词,可知这是推断题。据本题时间信息可知准确时空是:现代(中国)。据材料可知,中共关于中国社会主要矛盾的认识都是从人民的需要角度进行论述,体现了“人民为中心的思想”,A项正确;“改革开放”和“经济体制改革”都不能解释1956年关于主要矛盾的论述,排除BC两项;中国社会主要矛盾是由内因决定的,并非根源于国际环境的风云变幻,排除D项。故选A项。2.改革开放初期,中国发挥劳动力、土地等成本优势承接全球制造业转移,中国制造逐渐在服装、电子、家电等领域形成了全球最大生产规模;党的十八大以来,创新为制造业发展提供了“源头活水”,我国的高铁、船舶、机床、汽车、飞机等重型机械和高端产品逐渐在世界范围内产生巨大影响。从中国制造到中国创造,表明我国()A.科技水平领先世界B.科技创新能力迅速提高C.第三产业迅速发展D.市场经济体制已经确立【答案】B【详解】本题是单类型单项选择题。据本题主题干的设问词,可知这是本质题。据本题时间信息可知准确时空是:改革开放以来(中国)。据本题材料概括得出主要结论是:改革开放以来,我国制造业由集中于劳动力密集型为主转变为高端产品为主,说明我国科技创新能力迅速提高,B项正确;材料并未与世界其他国家对比,无法得知中国领先世界,排除A项;高铁、船舶、汽车、飞机等不属于第三产业,排除C项;21世纪初市场经济体制初步确立,排除D项。故选B项。3.“随着改革进入攻坚期和深水区,遇到的阻力越来越大……好吃的肉都吃掉了,剩下的都是难啃的硬小学、初中、高中各种试卷真题知识归纳文案合同PPT等免费下载www.doc985.com小学、初中、高中各种试卷真题知识归纳文案合同PPT等免费下载www.doc985.com骨头。改革开放中的矛盾只能用改革开放的办法来解决”,为此我们必须坚持全面深化改革开放的目标,下列举措属于全面深化改革阶段的是()①建立社会主义市场经济体制②扩大国营企业经营自主权③推进国家治理能力的现代化④实施乡村振兴战略A.①③B.①④C.②④D.③④【答案】D【详解】本题是组合选择题。时空是:改革开放新时期(中国)。根据材料及所学可知,推进国家治理能力和治理体系现代化,规定了全面深化改革的实现路径,③项符合题意,实施乡村振兴战略是中共十九大作出的重大决策部署,是决战全面建成小康社会、全面建设社会主义现代化国家的重大历史任务,④项符合题意,D项正确;992年中共十四大提出了建立社会主义市场经济体制的目标,21世纪初已经初步建立了社会主义市场经济体制,①项不符合题意,排除AB项;1979年7月国务院决定扩大国营企业经营自主权,②项不符合题意,排除C项。故选D项。4.下表列举了中国农村集体经济的阶段性变化。农村集体经济的发展,说明()阶段时期农村土地政策城乡关系背景1978—1984年集体土地承包到户;经营性集体土地较少原先严重分割的城乡关系开始松动1984—2001年经营性集体土地开始增多;集体资产流失和土地问题凸出“土地剪刀差”严重城市成为发展重点,城乡差距不断扩大2001—2012年规模化经营的发展促使土地股份合作化;经营性集体土地发展模式多样化统筹城乡发展被作为国家战略,新农村建设在全国展开2012至今...

1、当您付费下载文档后,您只拥有了使用权限,并不意味着购买了版权,文档只能用于自身使用,不得用于其他商业用途(如 [转卖]进行直接盈利或[编辑后售卖]进行间接盈利)。
2、本站所有内容均由合作方或网友上传,本站不对文档的完整性、权威性及其观点立场正确性做任何保证或承诺!文档内容仅供研究参考,付费前请自行鉴别。
3、如文档内容存在违规,或者侵犯商业秘密、侵犯著作权等,请点击“违规举报”。

碎片内容

与本文档类似文档
2023《微专题·小练习》·历史专练二十六 古代手工业的进步.docx
2023《微专题·小练习》·历史专练二十六 古代手工业的进步.docx
免费
30下载
高考历史专题04  明清社会转型(学生卷)- 2024年高考真题和模拟题历史分类汇编(全国通用).docx
高考历史专题04 明清社会转型(学生卷)- 2024年高考真题和模拟题历史分类汇编(全国通用).docx
免费
0下载
2024年新高考历史资料  近代战争与西方文化的扩张专项练习--2024届高三历史统编版二轮复习原卷版.docx
2024年新高考历史资料 近代战争与西方文化的扩张专项练习--2024届高三历史统编版二轮复习原卷版.docx
免费
0下载
2024版《大考卷》全程考评特训卷·历史【新教材】单元检测八.docx
2024版《大考卷》全程考评特训卷·历史【新教材】单元检测八.docx
免费
23下载
精品解析:2025届上海市奉贤区高三上学期一模历史试题(原卷版).docx
精品解析:2025届上海市奉贤区高三上学期一模历史试题(原卷版).docx
免费
0下载
高考历史复习  单元突破卷05  晚清时期的内忧外患与救亡图存(原卷版) .docx
高考历史复习 单元突破卷05 晚清时期的内忧外患与救亡图存(原卷版) .docx
免费
0下载
2016高考海南卷历史试题(含答案).pdf
2016高考海南卷历史试题(含答案).pdf
免费
17下载
2023《微专题·小练习》·历史滚动训练二(必修一、二).docx
2023《微专题·小练习》·历史滚动训练二(必修一、二).docx
免费
28下载
高考历史五年真题专题16  选择性必修3 文化交流与传播( 解析版).docx
高考历史五年真题专题16 选择性必修3 文化交流与传播( 解析版).docx
免费
0下载
适用于新高考新教材备战2025届高考历史一轮总复习第7单元中国共产党成立与新民主主义革命的探索和胜利课时练第22讲人民解放战争课件.pptx
适用于新高考新教材备战2025届高考历史一轮总复习第7单元中国共产党成立与新民主主义革命的探索和胜利课时练第22讲人民解放战争课件.pptx
免费
0下载
高中2022·微专题·小练习·历史【新高考】专题小练12.docx
高中2022·微专题·小练习·历史【新高考】专题小练12.docx
免费
0下载
2024年新高考历史资料  高考热点01 红色党史,逐梦征程(练习)(原卷版).docx
2024年新高考历史资料 高考热点01 红色党史,逐梦征程(练习)(原卷版).docx
免费
0下载
上海市虹口区2014年高三第二学期期中(二模)学科质量检测历史试题及答案(word版).doc
上海市虹口区2014年高三第二学期期中(二模)学科质量检测历史试题及答案(word版).doc
免费
0下载
2023《微专题·小练习》·历史·新教材专题小练 15.docx
2023《微专题·小练习》·历史·新教材专题小练 15.docx
免费
5下载
高考历史复习  专题02 秦汉统一多民族国家的建立和巩固(好题冲关)(解析版).docx
高考历史复习 专题02 秦汉统一多民族国家的建立和巩固(好题冲关)(解析版).docx
免费
0下载
高中2023《微专题·小练习》·历史·新教材第26练.docx
高中2023《微专题·小练习》·历史·新教材第26练.docx
免费
0下载
2013年高考历史试卷(新课标Ⅱ)(空白卷) (9).docx
2013年高考历史试卷(新课标Ⅱ)(空白卷) (9).docx
免费
0下载
高考历史专题14 二战后的世界(原卷卷).docx
高考历史专题14 二战后的世界(原卷卷).docx
免费
0下载
2025年新高考历史资料  版块五 第十七单元 阶段贯通17 经济与社会生活.pptx
2025年新高考历史资料 版块五 第十七单元 阶段贯通17 经济与社会生活.pptx
免费
0下载
2023《大考卷》二轮专项分层特训卷·历史【新教材】高频考点12.docx
2023《大考卷》二轮专项分层特训卷·历史【新教材】高频考点12.docx
免费
3下载
我的小文库
实名认证
内容提供者

提供高质量免费文档试卷下载,如果满意请告诉您身边的人,如果不满意请告诉我们,您的意见对于我们很重要,是我们不断进步的动力

阅读排行

确认删除?
回到顶部
客服号
  • 客服QQ点击这里给我发消息
QQ群
  • QQ群点击这里加入QQ群
提交所需资料详情,我们来帮找资料