高考历史复习 考点巩固卷16 工业革命与马克思主义的诞生(原卷版).docx本文件免费下载 【共8页】

高考历史复习  考点巩固卷16 工业革命与马克思主义的诞生(原卷版).docx
高考历史复习  考点巩固卷16 工业革命与马克思主义的诞生(原卷版).docx
高考历史复习  考点巩固卷16 工业革命与马克思主义的诞生(原卷版).docx
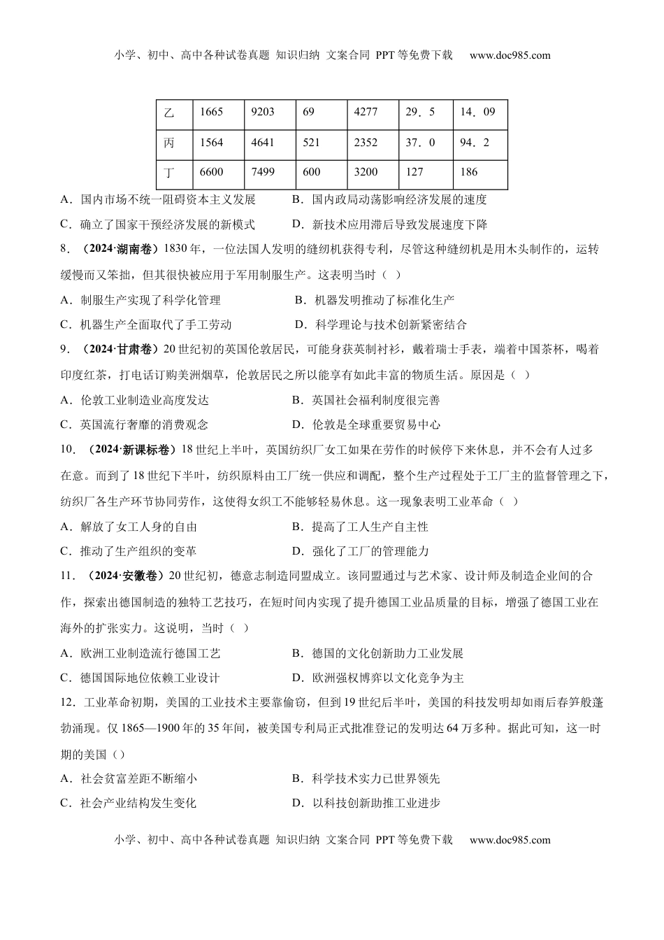
小学、初中、高中各种试卷真题知识归纳文案合同PPT等免费下载www.doc985.com小学、初中、高中各种试卷真题知识归纳文案合同PPT等免费下载www.doc985.com单元16工业革命与马克思主义的诞生考点巩固卷考点01影响世界的工业革命(T1-17限时:17分钟)考点02马克思主义的诞生与传播(T18-27限时:10分钟)考点03考点综合(T28-30限时:32分钟)影响世界的工业革命1.(2024·新课标卷)17世纪,法国某细布工场雇佣近1700人,分属于制作轮子与刀具、清洗、上色、整经等部门。织布分为多道工序,其中压印、绣花等通常由妇女承担。这可用于说明()A.生产方式变革的条件渐趋成熟B.机器大生产强化对工人管理C.现代工厂制度提高了生产效率D.工业革命促进女性地位提升2.16世纪后期至18世纪初是欧洲饥荒的高发时期,直至1739年,仍有时人记载:“当前法国很多省份都非常缺乏粮食,奥尔良公爵只得花费200万里弗(约合10万英镑)从英国购买粮食。以适中的价格卖给穷人。”法国从英国进口粮食的状况此后十年仍未改变。据此推知()A.英法两国经济往来日益密切B.英国农业发展为工业化积累了资本C.英法两国奉行重商主义政策D.法国社会矛盾激化助推了革命爆发3.1765年,英国立法禁止技工受雇外国,违者褫夺国籍没收家产,并对招募者处以一年内的监禁和100英镑罚款。1788年,对招募者的惩处加重到500~1000英镑罚金和5年监禁,输出工具或机器者处以500英镑罚金。以后又多次颁布类似法律,直至1824年才撤销。这些立法()A.不利于英国工业长远发展B.促使工业革命在英国兴起小学、初中、高中各种试卷真题知识归纳文案合同PPT等免费下载www.doc985.com小学、初中、高中各种试卷真题知识归纳文案合同PPT等免费下载www.doc985.comC.推动了英国出现科学革命D.不利于英国保持技术垄断4.18世纪,有经济学家认为,“自私”“贪欲”是人的本性,追求私利只要不威胁“公益”就不必加以限制。只是为了不使“自私”“贪欲”同“公益”发生冲突,才有必要把私人利益的追求限制在对私人占有不构成威胁的范围之内。这一观点()A.反映了自由主义的经济主张B.体现了重商主义的经济政策C.为资产阶级革命提供了依据D.源自于工业革命的基本完成5.下图反映了英国的煤炭产量变化情况,下列表述符合图中变化的是()A.1800—1850年煤炭产量上升,得益于改良蒸汽机的推广应用B.1913—1950年煤炭产量下降,折射了战后经济的快速增长C.1950—1970年煤炭产量上升,反映了第三产业的快速发展D.1970—1990年煤炭产量下降,表明政府加强全面干预经济6.19世纪以来,法国高利贷资本几乎渗透到国民经济的所有领域。19世纪中叶成立的几家大银行,主要从事利息优厚的国债和证券交易,以及对外贷款等信贷投机活动。1869年,巴黎的交易所拥有307种有价证券,总数达330亿法郎,几乎超过当时法国工业总产值的两倍。这一状况使法国()A.国内新技术投入相对不足B.实现了社会经济跨越式发展C.生产资本集中并走向垄断D.资本输出成为主要侵略手段7.如表是欧美四国生铁、钢、煤产量的统计数据。对丙国1871年、1891年工业发展情况的解读正确的是()欧美四国生铁、钢、煤产量的统计欧美四国生铁产量/千吨钢产量/千吨煤产量/百万吨1871年1891年1871年1891年1871年1891年甲86018978074013.25926.025小学、初中、高中各种试卷真题知识归纳文案合同PPT等免费下载www.doc985.com小学、初中、高中各种试卷真题知识归纳文案合同PPT等免费下载www.doc985.com乙1665920369427729.514.09丙15644641521235237.094.2丁660074996003200127186A.国内市场不统一阻碍资本主义发展B.国内政局动荡影响经济发展的速度C.确立了国家干预经济发展的新模式D.新技术应用滞后导致发展速度下降8.(2024·湖南卷)1830年,一位法国人发明的缝纫机获得专利,尽管这种缝纫机是用木头制作的,运转缓慢而又笨拙,但其很快被应用于军用制服生产。这表明当时()A.制服生产实现了科学化管理B.机器发明推动了标准化生产C.机器生产全面取代了手工劳动D.科学理论与技术创新紧密结合9.(2024·甘肃卷)20世纪初的英国伦敦居民,可能身获...

1、当您付费下载文档后,您只拥有了使用权限,并不意味着购买了版权,文档只能用于自身使用,不得用于其他商业用途(如 [转卖]进行直接盈利或[编辑后售卖]进行间接盈利)。
2、本站所有内容均由合作方或网友上传,本站不对文档的完整性、权威性及其观点立场正确性做任何保证或承诺!文档内容仅供研究参考,付费前请自行鉴别。
3、如文档内容存在违规,或者侵犯商业秘密、侵犯著作权等,请点击“违规举报”。

碎片内容

与本文档类似文档
2023《微专题·小练习》·历史专练二十六 古代手工业的进步.docx
2023《微专题·小练习》·历史专练二十六 古代手工业的进步.docx
免费
30下载
高考历史专题04  明清社会转型(学生卷)- 2024年高考真题和模拟题历史分类汇编(全国通用).docx
高考历史专题04 明清社会转型(学生卷)- 2024年高考真题和模拟题历史分类汇编(全国通用).docx
免费
0下载
2024年新高考历史资料  近代战争与西方文化的扩张专项练习--2024届高三历史统编版二轮复习原卷版.docx
2024年新高考历史资料 近代战争与西方文化的扩张专项练习--2024届高三历史统编版二轮复习原卷版.docx
免费
0下载
2024版《大考卷》全程考评特训卷·历史【新教材】单元检测八.docx
2024版《大考卷》全程考评特训卷·历史【新教材】单元检测八.docx
免费
23下载
精品解析:2025届上海市奉贤区高三上学期一模历史试题(原卷版).docx
精品解析:2025届上海市奉贤区高三上学期一模历史试题(原卷版).docx
免费
0下载
高考历史复习  单元突破卷05  晚清时期的内忧外患与救亡图存(原卷版) .docx
高考历史复习 单元突破卷05 晚清时期的内忧外患与救亡图存(原卷版) .docx
免费
0下载
2016高考海南卷历史试题(含答案).pdf
2016高考海南卷历史试题(含答案).pdf
免费
17下载
2023《微专题·小练习》·历史滚动训练二(必修一、二).docx
2023《微专题·小练习》·历史滚动训练二(必修一、二).docx
免费
28下载
高考历史五年真题专题16  选择性必修3 文化交流与传播( 解析版).docx
高考历史五年真题专题16 选择性必修3 文化交流与传播( 解析版).docx
免费
0下载
适用于新高考新教材备战2025届高考历史一轮总复习第7单元中国共产党成立与新民主主义革命的探索和胜利课时练第22讲人民解放战争课件.pptx
适用于新高考新教材备战2025届高考历史一轮总复习第7单元中国共产党成立与新民主主义革命的探索和胜利课时练第22讲人民解放战争课件.pptx
免费
0下载
高中2022·微专题·小练习·历史【新高考】专题小练12.docx
高中2022·微专题·小练习·历史【新高考】专题小练12.docx
免费
0下载
2024年新高考历史资料  高考热点01 红色党史,逐梦征程(练习)(原卷版).docx
2024年新高考历史资料 高考热点01 红色党史,逐梦征程(练习)(原卷版).docx
免费
0下载
上海市虹口区2014年高三第二学期期中(二模)学科质量检测历史试题及答案(word版).doc
上海市虹口区2014年高三第二学期期中(二模)学科质量检测历史试题及答案(word版).doc
免费
0下载
2023《微专题·小练习》·历史·新教材专题小练 15.docx
2023《微专题·小练习》·历史·新教材专题小练 15.docx
免费
5下载
高考历史复习  专题02 秦汉统一多民族国家的建立和巩固(好题冲关)(解析版).docx
高考历史复习 专题02 秦汉统一多民族国家的建立和巩固(好题冲关)(解析版).docx
免费
0下载
高中2023《微专题·小练习》·历史·新教材第26练.docx
高中2023《微专题·小练习》·历史·新教材第26练.docx
免费
0下载
2013年高考历史试卷(新课标Ⅱ)(空白卷) (9).docx
2013年高考历史试卷(新课标Ⅱ)(空白卷) (9).docx
免费
0下载
高考历史专题14 二战后的世界(原卷卷).docx
高考历史专题14 二战后的世界(原卷卷).docx
免费
0下载
2025年新高考历史资料  版块五 第十七单元 阶段贯通17 经济与社会生活.pptx
2025年新高考历史资料 版块五 第十七单元 阶段贯通17 经济与社会生活.pptx
免费
0下载
2023《大考卷》二轮专项分层特训卷·历史【新教材】高频考点12.docx
2023《大考卷》二轮专项分层特训卷·历史【新教材】高频考点12.docx
免费
3下载
我的小文库
实名认证
内容提供者

提供高质量免费文档试卷下载,如果满意请告诉您身边的人,如果不满意请告诉我们,您的意见对于我们很重要,是我们不断进步的动力

阅读排行

确认删除?
回到顶部
客服号
  • 客服QQ点击这里给我发消息
QQ群
  • QQ群点击这里加入QQ群
提交所需资料详情,我们来帮找资料