高考历史复习 专题10++两次世界大战时期:战争噩梦与国际秩序的演变+-2025年高考历史一轮复习知识清单.docx本文件免费下载 【共17页】

高考历史复习  专题10++两次世界大战时期:战争噩梦与国际秩序的演变+-2025年高考历史一轮复习知识清单.docx
高考历史复习  专题10++两次世界大战时期:战争噩梦与国际秩序的演变+-2025年高考历史一轮复习知识清单.docx
高考历史复习  专题10++两次世界大战时期:战争噩梦与国际秩序的演变+-2025年高考历史一轮复习知识清单.docx
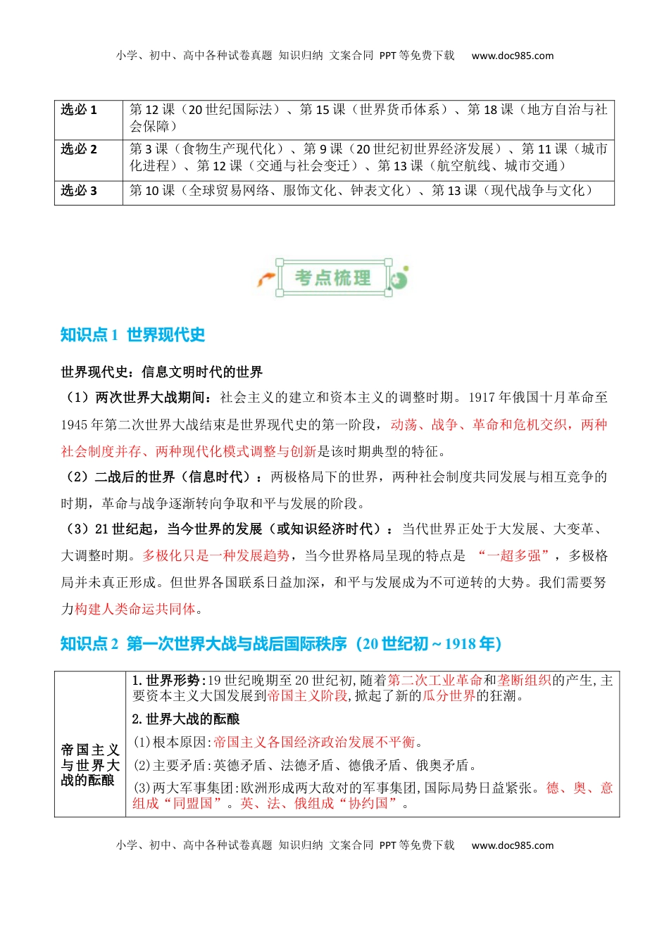
小学、初中、高中各种试卷真题知识归纳文案合同PPT等免费下载www.doc985.com小学、初中、高中各种试卷真题知识归纳文案合同PPT等免费下载www.doc985.com专题10两次世界大战时期:战争噩梦与国际秩序的演变(时空观念+考点速查+考点梳理+易错点拨+重难考点辨析)世界现代史·两次世界大战时期(20世纪初~20世纪中期)教材目录考点史纲(下)第14课;第15课;第16课;第17课小学、初中、高中各种试卷真题知识归纳文案合同PPT等免费下载www.doc985.com小学、初中、高中各种试卷真题知识归纳文案合同PPT等免费下载www.doc985.com选必1第12课(20世纪国际法)、第15课(世界货币体系)、第18课(地方自治与社会保障)选必2第3课(食物生产现代化)、第9课(20世纪初世界经济发展)、第11课(城市化进程)、第12课(交通与社会变迁)、第13课(航空航线、城市交通)选必3第10课(全球贸易网络、服饰文化、钟表文化)、第13课(现代战争与文化)知识点1世界现代史世界现代史:信息文明时代的世界(1)两次世界大战期间:社会主义的建立和资本主义的调整时期。1917年俄国十月革命至1945年第二次世界大战结束是世界现代史的第一阶段,动荡、战争、革命和危机交织,两种社会制度并存、两种现代化模式调整与创新是该时期典型的特征。(2)二战后的世界(信息时代):两极格局下的世界,两种社会制度共同发展与相互竞争的时期,革命与战争逐渐转向争取和平与发展的阶段。(3)21世纪起,当今世界的发展(或知识经济时代):当代世界正处于大发展、大变革、大调整时期。多极化只是一种发展趋势,当今世界格局呈现的特点是“一超多强”,多极格局并未真正形成。但世界各国联系日益加深,和平与发展成为不可逆转的大势。我们需要努力构建人类命运共同体。知识点2第一次世界大战与战后国际秩序(20世纪初~1918年)帝国主义与世界大战的酝酿1.世界形势:19世纪晚期至20世纪初,随着第二次工业革命和垄断组织的产生,主要资本主义大国发展到帝国主义阶段,掀起了新的瓜分世界的狂潮。2.世界大战的酝酿(1)根本原因:帝国主义各国经济政治发展不平衡。(2)主要矛盾:英德矛盾、法德矛盾、德俄矛盾、俄奥矛盾。(3)两大军事集团:欧洲形成两大敌对的军事集团,国际局势日益紧张。德、奥、意组成“同盟国”。英、法、俄组成“协约国”。小学、初中、高中各种试卷真题知识归纳文案合同PPT等免费下载www.doc985.com小学、初中、高中各种试卷真题知识归纳文案合同PPT等免费下载www.doc985.com(4)导火线:1914年6月28日,萨拉热窝事件。3.爆发:1914年7月28日,德国支持奥匈帝国对塞尔维亚宣战。此后,德、俄、法、英相继参战。第一次世界大战全面爆发。4.性质:这场战争是列强重新瓜分世界、争夺世界霸权的帝国主义之战。【易错点拨01】为什么说一战是帝国主义之战一战对交战双方来说都是为了争夺世界霸权和殖民地,形成了两大对立的军事集团,制造政治危机和局部军事冲突,造成国际局势紧张,是非正义的,尽管塞尔维亚是为了保卫自己的主权和独立而战,它所从事的战争具有正义的民族解放的性质,但这不能从根本上改变整个战争的非正义性。第一次世界大战1.三条战线:2.战争经过:(1)1914年:马恩河战役(中德国战败,标志着其“速决战”破产)。(2)日本占领了德国在中国山东半岛的租借地。(3)1916年,西线相继发生凡尔登战役和索姆河战役,双方均伤亡惨重;1916年,英德在日德兰海域进行海战,德国未能突破英国的海上封锁。(4)1917年,美国和中国(中国北洋政府参加一战的主要形式是以工代战,目的是希望战后收回日本攫取的在山东的特权。这为协约国胜利作出了贡献,提高了中国国际地位。)参加协约国一方作战,俄国在十月革命胜利后于1918年退出了战争。3.大战结束:1918年11月11日,大战以同盟国的失败而结束。一战后的国际秩序仍然以西欧特别是英、法以及美国为主导力量,强权政治和殖民体系仍未打破。(一)凡尔赛——华盛顿体系1、巴黎和会(带有分赃性质)(1)时间、签订:1919年《凡尔赛条约》(2)结果:确立了战胜国在欧洲、西亚、非洲的新秩序。(3)评价:凡尔赛体系是一个以维护战胜国利益为目标的体系,是战...

1、当您付费下载文档后,您只拥有了使用权限,并不意味着购买了版权,文档只能用于自身使用,不得用于其他商业用途(如 [转卖]进行直接盈利或[编辑后售卖]进行间接盈利)。
2、本站所有内容均由合作方或网友上传,本站不对文档的完整性、权威性及其观点立场正确性做任何保证或承诺!文档内容仅供研究参考,付费前请自行鉴别。
3、如文档内容存在违规,或者侵犯商业秘密、侵犯著作权等,请点击“违规举报”。

碎片内容

与本文档类似文档
2024年新高考历史资料  板块6 第14单元 第40讲 战后资本主义国家的新变化和社会主义国家的发展与变化.docx
2024年新高考历史资料 板块6 第14单元 第40讲 战后资本主义国家的新变化和社会主义国家的发展与变化.docx
免费
0下载
2023《微专题·小练习》·历史专练十五 抗日战争和解放战争.docx
2023《微专题·小练习》·历史专练十五 抗日战争和解放战争.docx
免费
11下载
2013年高考历史试卷(安徽)(空白卷) (2).docx
2013年高考历史试卷(安徽)(空白卷) (2).docx
免费
0下载
2025年新高考历史资料  板块四 第十三单元 训练36  影响世界的工业革命.docx
2025年新高考历史资料 板块四 第十三单元 训练36 影响世界的工业革命.docx
免费
0下载
2024年新高考历史资料  专题八 中国现代史:选择性必修(贯通部分)(原卷版).docx
2024年新高考历史资料 专题八 中国现代史:选择性必修(贯通部分)(原卷版).docx
免费
0下载
9.2023-2024学年江西省南昌市等5地高一10月月考历史试题(解析版).pdf
9.2023-2024学年江西省南昌市等5地高一10月月考历史试题(解析版).pdf
免费
4下载
高考历史复习  第13讲 辛亥革命与北洋军阀的统治(讲义)(解析版).docx
高考历史复习 第13讲 辛亥革命与北洋军阀的统治(讲义)(解析版).docx
免费
0下载
高中2023《微专题·小练习》·历史专题小练二十 古代中国的科学技术与文学艺术.docx
高中2023《微专题·小练习》·历史专题小练二十 古代中国的科学技术与文学艺术.docx
免费
0下载
2013年高考历史真题(天津自主命题)(原卷版).doc
2013年高考历史真题(天津自主命题)(原卷版).doc
免费
20下载
2021年高考历史试卷(广东)(解析卷).doc
2021年高考历史试卷(广东)(解析卷).doc
免费
0下载
2023《大考卷》二轮专项分层特训卷·历史【新教材】小题满分练(五).docx
2023《大考卷》二轮专项分层特训卷·历史【新教材】小题满分练(五).docx
免费
20下载
2025年新高考历史资料  训练1 选择题之挖掘材料关键信息要素.docx
2025年新高考历史资料 训练1 选择题之挖掘材料关键信息要素.docx
免费
0下载
2024年新高考历史资料  第二部分 解银线——新高考“学科素养” (二)学科本质——时空观念.docx
2024年新高考历史资料 第二部分 解银线——新高考“学科素养” (二)学科本质——时空观念.docx
免费
0下载
高考历史专题03 宋元到明清:多民族政权的并立、统一和中国版图的奠定(原卷版).docx
高考历史专题03 宋元到明清:多民族政权的并立、统一和中国版图的奠定(原卷版).docx
免费
0下载
2006年福建省武平二中高三上学期期末考试历史试卷3.doc.docx
2006年福建省武平二中高三上学期期末考试历史试卷3.doc.docx
免费
18下载
2024年新高考历史资料  秘籍02  中国近现代史抢分专项 · 选择精练60题   (答案解析版) .docx
2024年新高考历史资料 秘籍02 中国近现代史抢分专项 · 选择精练60题 (答案解析版) .docx
免费
0下载
2024年新高考历史资料  押新高考第1题 先秦时期:中华文明的起源与奠基(原卷版) .docx
2024年新高考历史资料 押新高考第1题 先秦时期:中华文明的起源与奠基(原卷版) .docx
免费
0下载
2022·微专题·小练习·历史【统考版】专练十六.docx
2022·微专题·小练习·历史【统考版】专练十六.docx
免费
11下载
2024年新高考历史资料  重难点14 社会主义道路的兴起与发展(解析版).docx
2024年新高考历史资料 重难点14 社会主义道路的兴起与发展(解析版).docx
免费
0下载
2. 衡水中学高考积累与改错_高一历史(第2本)_94页.pdf
2. 衡水中学高考积累与改错_高一历史(第2本)_94页.pdf
免费
16下载
我的小文库
实名认证
内容提供者

提供高质量免费文档试卷下载,如果满意请告诉您身边的人,如果不满意请告诉我们,您的意见对于我们很重要,是我们不断进步的动力

阅读排行

确认删除?
回到顶部
客服号
  • 客服QQ点击这里给我发消息
QQ群
  • QQ群点击这里加入QQ群
提交所需资料详情,我们来帮找资料