高考历史复习 2025人教版新教材历史高考第一轮基础练--第17讲 辛亥革命(含答案).docx本文件免费下载 【共7页】

高考历史复习  2025人教版新教材历史高考第一轮基础练--第17讲 辛亥革命(含答案).docx
高考历史复习  2025人教版新教材历史高考第一轮基础练--第17讲 辛亥革命(含答案).docx
高考历史复习  2025人教版新教材历史高考第一轮基础练--第17讲 辛亥革命(含答案).docx
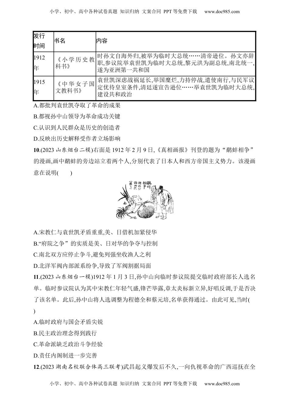
小学、初中、高中各种试卷真题知识归纳文案合同PPT等免费下载www.doc985.com小学、初中、高中各种试卷真题知识归纳文案合同PPT等免费下载www.doc985.com2025人教版新教材历史高考第一轮第17讲辛亥革命1.1908—1911年,清政府先后公布两份宪法性质的法令。1908年8月《钦定宪法大纲》1911年11月《宪法重大信条十九条》凡立法、行政、司法皆归(君上)总揽;凡法律虽经议院之议决而未奉诏令,未曾批准颁布者,不得施行;宣战、媾和、缔约由“君上亲裁”……皇帝之权,以宪法所规定者为限;皇位继承顺序,于宪法规定之;皇帝对内使用军队,须依国会议决之特别条件;国际条约,非经国会议决,不得缔结……对后者的合理解释是()A.政治改革的重大突破B.拉拢帝国主义势力的政治欺骗C.应对时局的被动之举D.清末成功的政治变革2.(2023河北衡水二模)1911年5月8日,清廷裁撤军机处,发布内阁官制章。该章规定:内阁由国务大臣(十三人)组成,包括内阁总理大臣一人,协理大臣一至二人,各部大臣共十人。当时仅外务部、学部、邮传部大臣为汉人,其余七部长官皆为满人。新内阁的设置还剥夺了地方督抚直接向皇帝上奏入递的权力。由此可推知,清末的新内阁官制改革()A.主要效法英国的文官制度B.满足了立宪派的政治要求C.使清廷政治处境更加孤立D.致力于重塑中央集权体制3.下面为20世纪初《人镜画报》上的漫画作品《心地不明》:在镜前作“立患(宪)”二字,镜中“患(宪)”字的心字底充满阴影。该漫画()A.反映了对维新运动的失望B.批判了清政府的虚伪C.体现了对立宪运动的排斥D.表达了革命的主张4.(2023山东泰安三模)20世纪初,晚清白话文运动以白话文写作为主要手段(工具),以白话小学、初中、高中各种试卷真题知识归纳文案合同PPT等免费下载www.doc985.com小学、初中、高中各种试卷真题知识归纳文案合同PPT等免费下载www.doc985.com报刊为主阵地(载体),民国初年迅速蔓延至白话教科书、白话告示、白话宣传品等,自然也包括白话小说、戏曲、通俗歌诗等文学体裁。这说明清末民初()A.知识分子积极推动文学革命B.资产阶级政治改良运动日益深入C.各种进步势力达成改革共识D.有识之士注重对国民的思想启蒙5.(2023安徽马鞍山三模)1903年,清政府商部颁布《铁路简明章程》,规定“无论华洋官商”均“可禀请开办铁路”,但“股总以华股占多数为限”,“洋商请办”亦“须留出股额十分之三,任华人照原价附股”。该政策体现出清廷()A.主张铁路国有B.关注国家经济主权C.沦为列强附庸D.倡导“实业救国”6.(2023重庆三模)孙中山指出:“共和者,我国治世之神髓,先哲之遗业也。我国民之论古者,莫不倾慕三代之治,不知三代之治,实能得共和之神髓而行之者也……即此所以慕古之意,正富有理想之证据,亦大有进步之机兆也。”这一思想()A.表达了继承儒家理想的志向B.奠定了大同世界的思想基础C.利用传统文化阐述共和思想D.放弃了学习西方的政治制度7.(2023湖北武汉重点中学模拟)1903年陈天华在《猛回头》中将新政斥之为“假维新”,清廷“见从前守旧的惹出祸来,才敷衍行了一段新政,不过是掩饰人的耳目”“满朝中,除媚外,别无他长。俺汉人,再靠他,真不得了!”陈天华旨在()A.抨击新政对社会发展的作用有限B.表达革命是国家民族的正确出路C.揭露清政府假立宪真专制的骗局D.强调清末政治格局出现重大变化8.据统计,自武昌起义成功至1913年底,社会上出现了大量公益团体。小到人们的衣食住行,大到国家的行政建设,几乎或多或少地有这些团体的踪迹。这主要是由于当时()A.传统伦理观念崩溃B.民族工业发展迅速C.政策环境相对宽松D.实业救国思潮兴起9.(2023北京东城高三期末)下表为北洋政府审定发行的两部教科书中关于“辛亥革命”的内容。它们()小学、初中、高中各种试卷真题知识归纳文案合同PPT等免费下载www.doc985.com小学、初中、高中各种试卷真题知识归纳文案合同PPT等免费下载www.doc985.com发行时间书名内容1912年《小学历史教科书》时孙文自海外归,被举为临时大总统……清帝逊位。孙文亦辞职,参议院举袁世凯为临时大总统,黎元洪为副总统,南北统一,遂为亚洲第一共和国1915年《中华女子国文教科书》袁世凯深虑战祸延长,举国糜烂,力持停战,遣使南行,与民军议定优待皇室条...

1、当您付费下载文档后,您只拥有了使用权限,并不意味着购买了版权,文档只能用于自身使用,不得用于其他商业用途(如 [转卖]进行直接盈利或[编辑后售卖]进行间接盈利)。
2、本站所有内容均由合作方或网友上传,本站不对文档的完整性、权威性及其观点立场正确性做任何保证或承诺!文档内容仅供研究参考,付费前请自行鉴别。
3、如文档内容存在违规,或者侵犯商业秘密、侵犯著作权等,请点击“违规举报”。

碎片内容

与本文档类似文档
2023《微专题·小练习》·历史专练二十六 古代手工业的进步.docx
2023《微专题·小练习》·历史专练二十六 古代手工业的进步.docx
免费
30下载
高考历史专题04  明清社会转型(学生卷)- 2024年高考真题和模拟题历史分类汇编(全国通用).docx
高考历史专题04 明清社会转型(学生卷)- 2024年高考真题和模拟题历史分类汇编(全国通用).docx
免费
0下载
2024年新高考历史资料  近代战争与西方文化的扩张专项练习--2024届高三历史统编版二轮复习原卷版.docx
2024年新高考历史资料 近代战争与西方文化的扩张专项练习--2024届高三历史统编版二轮复习原卷版.docx
免费
0下载
2024版《大考卷》全程考评特训卷·历史【新教材】单元检测八.docx
2024版《大考卷》全程考评特训卷·历史【新教材】单元检测八.docx
免费
23下载
精品解析:2025届上海市奉贤区高三上学期一模历史试题(原卷版).docx
精品解析:2025届上海市奉贤区高三上学期一模历史试题(原卷版).docx
免费
0下载
高考历史复习  单元突破卷05  晚清时期的内忧外患与救亡图存(原卷版) .docx
高考历史复习 单元突破卷05 晚清时期的内忧外患与救亡图存(原卷版) .docx
免费
0下载
2016高考海南卷历史试题(含答案).pdf
2016高考海南卷历史试题(含答案).pdf
免费
17下载
2023《微专题·小练习》·历史滚动训练二(必修一、二).docx
2023《微专题·小练习》·历史滚动训练二(必修一、二).docx
免费
28下载
高考历史五年真题专题16  选择性必修3 文化交流与传播( 解析版).docx
高考历史五年真题专题16 选择性必修3 文化交流与传播( 解析版).docx
免费
0下载
适用于新高考新教材备战2025届高考历史一轮总复习第7单元中国共产党成立与新民主主义革命的探索和胜利课时练第22讲人民解放战争课件.pptx
适用于新高考新教材备战2025届高考历史一轮总复习第7单元中国共产党成立与新民主主义革命的探索和胜利课时练第22讲人民解放战争课件.pptx
免费
0下载
高中2022·微专题·小练习·历史【新高考】专题小练12.docx
高中2022·微专题·小练习·历史【新高考】专题小练12.docx
免费
0下载
2024年新高考历史资料  高考热点01 红色党史,逐梦征程(练习)(原卷版).docx
2024年新高考历史资料 高考热点01 红色党史,逐梦征程(练习)(原卷版).docx
免费
0下载
上海市虹口区2014年高三第二学期期中(二模)学科质量检测历史试题及答案(word版).doc
上海市虹口区2014年高三第二学期期中(二模)学科质量检测历史试题及答案(word版).doc
免费
0下载
2023《微专题·小练习》·历史·新教材专题小练 15.docx
2023《微专题·小练习》·历史·新教材专题小练 15.docx
免费
5下载
高考历史复习  专题02 秦汉统一多民族国家的建立和巩固(好题冲关)(解析版).docx
高考历史复习 专题02 秦汉统一多民族国家的建立和巩固(好题冲关)(解析版).docx
免费
0下载
高中2023《微专题·小练习》·历史·新教材第26练.docx
高中2023《微专题·小练习》·历史·新教材第26练.docx
免费
0下载
2013年高考历史试卷(新课标Ⅱ)(空白卷) (9).docx
2013年高考历史试卷(新课标Ⅱ)(空白卷) (9).docx
免费
0下载
高考历史专题14 二战后的世界(原卷卷).docx
高考历史专题14 二战后的世界(原卷卷).docx
免费
0下载
2025年新高考历史资料  版块五 第十七单元 阶段贯通17 经济与社会生活.pptx
2025年新高考历史资料 版块五 第十七单元 阶段贯通17 经济与社会生活.pptx
免费
0下载
2023《大考卷》二轮专项分层特训卷·历史【新教材】高频考点12.docx
2023《大考卷》二轮专项分层特训卷·历史【新教材】高频考点12.docx
免费
3下载
我的小文库
实名认证
内容提供者

提供高质量免费文档试卷下载,如果满意请告诉您身边的人,如果不满意请告诉我们,您的意见对于我们很重要,是我们不断进步的动力

阅读排行

确认删除?
回到顶部
客服号
  • 客服QQ点击这里给我发消息
QQ群
  • QQ群点击这里加入QQ群
提交所需资料详情,我们来帮找资料