高考历史复习 2025新教材历史高考第一轮基础练习--第十一单元两次世界大战、十月革命与国际秩序的演变(含答案).docx本文件免费下载 【共28页】

高考历史复习  2025新教材历史高考第一轮基础练习--第十一单元两次世界大战、十月革命与国际秩序的演变(含答案).docx
高考历史复习  2025新教材历史高考第一轮基础练习--第十一单元两次世界大战、十月革命与国际秩序的演变(含答案).docx
高考历史复习  2025新教材历史高考第一轮基础练习--第十一单元两次世界大战、十月革命与国际秩序的演变(含答案).docx
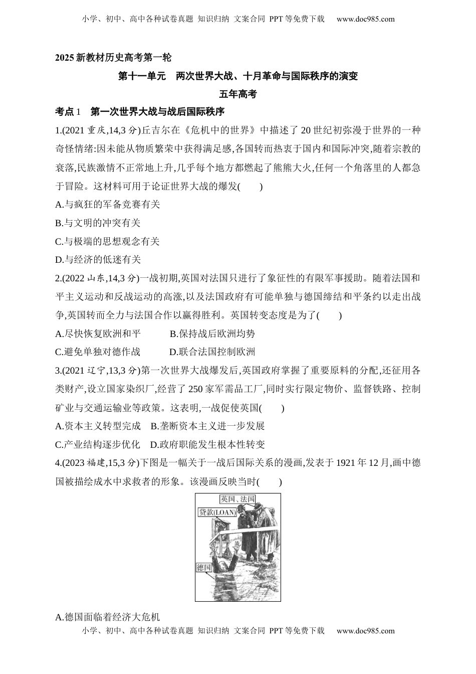
小学、初中、高中各种试卷真题知识归纳文案合同PPT等免费下载www.doc985.com小学、初中、高中各种试卷真题知识归纳文案合同PPT等免费下载www.doc985.com2025新教材历史高考第一轮第十一单元两次世界大战、十月革命与国际秩序的演变五年高考考点1第一次世界大战与战后国际秩序1.(2021重庆,14,3分)丘吉尔在《危机中的世界》中描述了20世纪初弥漫于世界的一种奇怪情绪:因未能从物质繁荣中获得满足感,各国转而热衷于国内和国际冲突,随着宗教的衰落,民族激情不正常地上升,几乎每个地方都燃起了熊熊大火,任何一个角落里的人都急于冒险。这材料可用于论证世界大战的爆发()A.与疯狂的军备竞赛有关B.与文明的冲突有关C.与极端的思想观念有关D.与经济的低迷有关2.(2022山东,14,3分)一战初期,英国对法国只进行了象征性的有限军事援助。随着法国和平主义运动和反战运动的高涨,以及法国政府有可能单独与德国缔结和平条约以走出战争,英国转而全力与法国合作以赢得胜利。英国转变态度是为了()A.尽快恢复欧洲和平B.保持战后欧洲均势C.避免单独对德作战D.联合法国控制欧洲3.(2021辽宁,13,3分)第一次世界大战爆发后,英国政府掌握了重要原料的分配,还征用各类财产,设立国家染织厂,经营了250家军需品工厂,同时实行限定物价、监督铁路、控制矿业与交通运输业等政策。这表明,一战促使英国()A.资本主义转型完成B.垄断资本主义进一步发展C.产业结构逐步优化D.政府职能发生根本性转变4.(2023福建,15,3分)下图是一幅关于一战后国际关系的漫画,发表于1921年12月,画中德国被描绘成水中求救者的形象。该漫画反映当时()A.德国面临着经济大危机小学、初中、高中各种试卷真题知识归纳文案合同PPT等免费下载www.doc985.com小学、初中、高中各种试卷真题知识归纳文案合同PPT等免费下载www.doc985.comB.德国对英法的外交策略C.英法德三国间的经济合作D.英法对德的人道主义援助5.(2020山东,12,3分)第一次世界大战后,“现代欧洲联合思想之父”库登霍夫-卡莱基倡导建立“欧洲合众国”并发起了“泛欧运动”,在欧洲引起了强烈回响。这是因为()A.战争削弱了欧洲的国际地位B.凡尔赛体系缓和了欧洲各国矛盾C.美国联邦制为欧洲提供了借鉴D.国际联盟奠定了欧洲合作的基础6.(2020山东,14,3分)英国学者彼得·哈格特为阐明引发国家间冲突的各类地理因素编绘了一张假想国地图。下图所示为其中的四类因素。1938年,法西斯德国制造了苏台德问题,进而占领了苏台德地区。这一事件的起因可以归类于()A.①B.②C.③D.④7.(2022北京,20,12分)华工与第一次世界大战第一次世界大战期间,十几万华工在欧洲战场从事艰苦工作,数千人献出了宝贵生命。材料一关于一战华工的部分研究资料文献史料①威海市档案馆藏《英国威海卫行政公署招募华工的布告、用途、薪金表》,1916年②威海市档案馆藏《英国驻济南领事就劳工问题致英国公使的信》,1916年③中国第二历史档案馆藏《英法等国规定招工各项工资案》,1917年④《中国人力援助战时法国》,《纽约时报》,1917年⑤威海市档案馆藏《华工出洋歌》,1917年⑥《旅法华工近状》,《东方杂志》,1917年⑦《大战中的中国:她在劳力、原材料、军需品和食物上对协约国的贡献》,《亚洲》,1917年第8期⑧《华工团二大队第3902号华工给德国皇帝的信》(译件),1918年小学、初中、高中各种试卷真题知识归纳文案合同PPT等免费下载www.doc985.com小学、初中、高中各种试卷真题知识归纳文案合同PPT等免费下载www.doc985.com⑨《国王与中国华工军团》,《英国周刊》,1919年⑩《华工在法与祖国的损益》,《华工周报》,1919年⑪《在巴黎华工庆祝联军的胜利》,《华工周报》,1919年⑫《英法华工归国后之处置》,《民心周刊》,出版年不详⑬《招聘护送华工回国沿途照料员章程》(中国驻巴黎总领事馆发布),《旅欧周刊》,1920年⑭《华工归国后该怎样》,《华工杂志》,1920年其他资料⑮尼古拉斯·格里芬:《一战中的英国华工军团》,《军事事务》,1976年第3期⑯徐国琦:《文明的交融:第一次世界大战期间的在法华工》,五洲传播出版社,2007年版材料二探究主题甲华工赴欧的原因乙英法对华工的态度丙中国社会对华工的关注丁一战后华工的境遇(1)按史料类型,...

1、当您付费下载文档后,您只拥有了使用权限,并不意味着购买了版权,文档只能用于自身使用,不得用于其他商业用途(如 [转卖]进行直接盈利或[编辑后售卖]进行间接盈利)。
2、本站所有内容均由合作方或网友上传,本站不对文档的完整性、权威性及其观点立场正确性做任何保证或承诺!文档内容仅供研究参考,付费前请自行鉴别。
3、如文档内容存在违规,或者侵犯商业秘密、侵犯著作权等,请点击“违规举报”。

碎片内容

与本文档类似文档
2010年浙江省高考历史(原卷版).pdf
2010年浙江省高考历史(原卷版).pdf
免费
25下载
2024年新高考历史资料  专题01 中国古代政治(原卷版).docx
2024年新高考历史资料 专题01 中国古代政治(原卷版).docx
免费
0下载
2020年上海市松江区高考历史二模试卷.doc
2020年上海市松江区高考历史二模试卷.doc
免费
0下载
2017年高考历史试卷(新课标Ⅱ)(空白卷) (5).docx
2017年高考历史试卷(新课标Ⅱ)(空白卷) (5).docx
免费
0下载
高中2022·微专题·小练习·历史【新高考】第11练 .docx
高中2022·微专题·小练习·历史【新高考】第11练 .docx
免费
0下载
高考历史五年真题专题03 唐宋元变革(原卷版).docx
高考历史五年真题专题03 唐宋元变革(原卷版).docx
免费
0下载
2024年新高考历史资料  05+近代中国的变革与转型:从晚清时期到五四运动(1840-1919年)-【背记手册】高中历史全册最新核心知识必背清单(中外历史纲要上、下册).docx
2024年新高考历史资料 05+近代中国的变革与转型:从晚清时期到五四运动(1840-1919年)-【背记手册】高中历史全册最新核心知识必背清单(中外历史纲要上、下册).docx
免费
0下载
高中2024版考评特训卷·历史【新教材】课时练 4.docx
高中2024版考评特训卷·历史【新教材】课时练 4.docx
免费
0下载
2025年新高考历史资料  板块二 第六单元 第15讲 边疆危机、甲午中日战争与八国联军侵华 (1).docx
2025年新高考历史资料 板块二 第六单元 第15讲 边疆危机、甲午中日战争与八国联军侵华 (1).docx
免费
0下载
2024年新高考历史资料  五四运动与中国共产党的诞生--2023-2024学年高三历史二轮(专题训练)原卷版.docx
2024年新高考历史资料 五四运动与中国共产党的诞生--2023-2024学年高三历史二轮(专题训练)原卷版.docx
免费
0下载
2024年高考历史一轮复习讲义(部编版)板块2 第6单元 训练15 辛亥革命.docx
2024年高考历史一轮复习讲义(部编版)板块2 第6单元 训练15 辛亥革命.docx
免费
11下载
2008年高考历史试卷(全国卷Ⅰ)(解析卷).doc
2008年高考历史试卷(全国卷Ⅰ)(解析卷).doc
免费
0下载
第42讲+资本主义国家的新变化-【精准备考】2025年新高三历史一轮复习备课课件(新教材新高考).pptx
第42讲+资本主义国家的新变化-【精准备考】2025年新高三历史一轮复习备课课件(新教材新高考).pptx
免费
0下载
2025年新高考历史资料  板块二 第八单元 第23讲 辛亥革命 (1).docx
2025年新高考历史资料 板块二 第八单元 第23讲 辛亥革命 (1).docx
免费
0下载
2015年北京市高考历史试卷(含解析版).pdf优质
2015年北京市高考历史试卷(含解析版).pdf
免费
3下载
2024版《大考卷》全程考评特训卷·历史【统考版】课时练 4.docx
2024版《大考卷》全程考评特训卷·历史【统考版】课时练 4.docx
免费
10下载
2023《微专题·小练习》·历史·新教材专题小练 2.docx
2023《微专题·小练习》·历史·新教材专题小练 2.docx
免费
21下载
精品解析:2025届上海市闵行区高三上学期一模考试历史试题(原卷版).docx
精品解析:2025届上海市闵行区高三上学期一模考试历史试题(原卷版).docx
免费
0下载
2024年新高考历史资料  第二部分 解银线——新高考“学科素养” (三)必要途径——史料实证 (1).docx
2024年新高考历史资料 第二部分 解银线——新高考“学科素养” (三)必要途径——史料实证 (1).docx
免费
0下载
2024年高考押题预测卷历史(辽宁卷03)(全解全析).docx
2024年高考押题预测卷历史(辽宁卷03)(全解全析).docx
免费
21下载
我的小文库
实名认证
内容提供者

提供高质量免费文档试卷下载,如果满意请告诉您身边的人,如果不满意请告诉我们,您的意见对于我们很重要,是我们不断进步的动力

阅读排行

确认删除?
回到顶部
客服号
  • 客服QQ点击这里给我发消息
QQ群
  • QQ群点击这里加入QQ群
提交所需资料详情,我们来帮找资料