高考历史复习 专题09 中国共产党成立和新民主主义兴起(好题冲关)(原卷版).docx本文件免费下载 【共6页】

高考历史复习  专题09 中国共产党成立和新民主主义兴起(好题冲关)(原卷版).docx
高考历史复习  专题09 中国共产党成立和新民主主义兴起(好题冲关)(原卷版).docx
高考历史复习  专题09 中国共产党成立和新民主主义兴起(好题冲关)(原卷版).docx
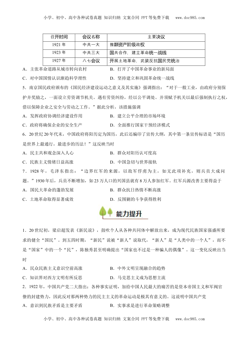
小学、初中、高中各种试卷真题知识归纳文案合同PPT等免费下载www.doc985.com小学、初中、高中各种试卷真题知识归纳文案合同PPT等免费下载www.doc985.com专题09中国共产党成立和新民主主义革命兴起1.在中国近代史上,同样是反对签订不平等条约,1895年的“公车上书”没能阻止清政府签订《马关条约》,而1919年的五四运动却使北洋政府拒绝了《巴黎和约》的签订。这两种不同结果的出现,主要是A.政府外交政策的变化B.列强对华态度的改变C.斗争主导力量的差异D.中国国际地位的上升2.根据所学知识,可以对图2某一处做出修改的是图2A.用“北洋政府”取代“章、陆、曹”B.在“章、陆、曹”外增加第四人C.改变“商”“学”“劳动”的排序D.此画命名为《反帝的最后一击》3.表1902—1936年部分国家在华投资表(单位:百万美元)年份国别19021914192019301936日本1.0224.0466.41489.71818.3英国264.4626.9745.71008.91020.8美国27.061.2121.1264.4328.2法国97.8193.9197.7246.3276.3德国171.3264.7164.1174.6136.4据上表可知,这一时期A.西方掀起商品输出高潮B.列强挤压下的中国民族企业发展缓慢C.列强对华经济侵略加深D.西方资本主义国家结成侵华经济同盟4.下表为20世纪20年代中国共产党召开的几次重要会议及其通过的主要决议。由此可知,这一时期中国共产党小学、初中、高中各种试卷真题知识归纳文案合同PPT等免费下载www.doc985.com小学、初中、高中各种试卷真题知识归纳文案合同PPT等免费下载www.doc985.com召开时间名会议称主要决议1921年中共一大推翻政资产阶级权1923年中共三大共合作,建立革命一国统战线1927年八七会议展土地革命,武装反抗民党治开国统A.主张革命道路从城市转向农村B.打开了中国革命事业的新局面C.对中国国情认识渐趋科学理性D.坚持建立和巩固革命统一战线5.南京国民政府颁布的《国民经济建设运动之意义及其实施》强调指出:“对于一般工业,由政府分别保护并奖励之,一面设立劳资调节机关。遇有劳资纠纷,经以公平调处。并须赋予机关以最后强制执行之权,借以保障企业之安全与劳动之工作。”据此分析,该措施强调A.发挥政府协调经济建设作用B.建立公平合理的市场环境C.政府将确保企业的安全生产D.全面推行国家干预经济模式6.20世纪20年代末,中国政府将阳历定为国历,此后还编印了宣传大纲,其中第一条宣传标语是“国历是世界上最通行,最进步的历法!”这反映当时A.民主共和观念深入人心B.群众对阳历认可度高C.民族主义情绪日益高涨D.中国急切与世界接轨7.1928年,毛泽东指出:“边界红军的来源,以敌军俘虏为主,如无此项补充,则兵员大成问题。”1930年后,兵员不断增加,如23万人口的兴国县就有8万人参加红军。红军兵源改善主要得益于A.国民大革命的蓬勃发展B.群众抗日热情不断高涨C.土地革命取得显著成效D.反围剿的斗争获得胜利1.20世纪初,梁启超发表《新民说》,鼓吹个人从各种共同体中解放出来,成为现代民族国家强盛所要求的健全“国民”。到五四时期,“新民”说被“新人”说取代,“新人”是“人类中的一个人”,而不是“国家”中的一个“民”,陈独秀甚至明确提出“国家也不过是一种骗人的偶像”。这一变化反映出当时A.民众民族主义意识空前高涨B.中外文明呈现融合的趋势C.知识界对西方文明有所反思D.马克思主义成为思想主流2.1922年,中国共产党二大指出:各种事实证明,加给中国人民最大的痛苦的是资本帝国主义和军阀官僚的封建势力,因此反对那两种势力的民主主义的革命运动是极其有意义的。这说明中国共产党A.意识到民族矛盾是主要矛盾B.实事求是进行革命策略调整小学、初中、高中各种试卷真题知识归纳文案合同PPT等免费下载www.doc985.com小学、初中、高中各种试卷真题知识归纳文案合同PPT等免费下载www.doc985.comC.确立国共合作进行民主革命D.总结出工农武装割据的理论3.中国共产党的某次会议通过了《关于妇女运动的决议案》,明确提出“全国妇女运动的大联合”“男女职业平等”等口号,并要“引导占国民半数的女子参加国民革命运动”。该会议应是A.中共三大B.八七会...

1、当您付费下载文档后,您只拥有了使用权限,并不意味着购买了版权,文档只能用于自身使用,不得用于其他商业用途(如 [转卖]进行直接盈利或[编辑后售卖]进行间接盈利)。
2、本站所有内容均由合作方或网友上传,本站不对文档的完整性、权威性及其观点立场正确性做任何保证或承诺!文档内容仅供研究参考,付费前请自行鉴别。
3、如文档内容存在违规,或者侵犯商业秘密、侵犯著作权等,请点击“违规举报”。

碎片内容

与本文档类似文档
2023《微专题·小练习》·历史专练二十六 古代手工业的进步.docx
2023《微专题·小练习》·历史专练二十六 古代手工业的进步.docx
免费
30下载
高考历史专题04  明清社会转型(学生卷)- 2024年高考真题和模拟题历史分类汇编(全国通用).docx
高考历史专题04 明清社会转型(学生卷)- 2024年高考真题和模拟题历史分类汇编(全国通用).docx
免费
0下载
2024年新高考历史资料  近代战争与西方文化的扩张专项练习--2024届高三历史统编版二轮复习原卷版.docx
2024年新高考历史资料 近代战争与西方文化的扩张专项练习--2024届高三历史统编版二轮复习原卷版.docx
免费
0下载
2024版《大考卷》全程考评特训卷·历史【新教材】单元检测八.docx
2024版《大考卷》全程考评特训卷·历史【新教材】单元检测八.docx
免费
23下载
精品解析:2025届上海市奉贤区高三上学期一模历史试题(原卷版).docx
精品解析:2025届上海市奉贤区高三上学期一模历史试题(原卷版).docx
免费
0下载
高考历史复习  单元突破卷05  晚清时期的内忧外患与救亡图存(原卷版) .docx
高考历史复习 单元突破卷05 晚清时期的内忧外患与救亡图存(原卷版) .docx
免费
0下载
2016高考海南卷历史试题(含答案).pdf
2016高考海南卷历史试题(含答案).pdf
免费
17下载
2023《微专题·小练习》·历史滚动训练二(必修一、二).docx
2023《微专题·小练习》·历史滚动训练二(必修一、二).docx
免费
28下载
高考历史五年真题专题16  选择性必修3 文化交流与传播( 解析版).docx
高考历史五年真题专题16 选择性必修3 文化交流与传播( 解析版).docx
免费
0下载
适用于新高考新教材备战2025届高考历史一轮总复习第7单元中国共产党成立与新民主主义革命的探索和胜利课时练第22讲人民解放战争课件.pptx
适用于新高考新教材备战2025届高考历史一轮总复习第7单元中国共产党成立与新民主主义革命的探索和胜利课时练第22讲人民解放战争课件.pptx
免费
0下载
高中2022·微专题·小练习·历史【新高考】专题小练12.docx
高中2022·微专题·小练习·历史【新高考】专题小练12.docx
免费
0下载
2024年新高考历史资料  高考热点01 红色党史,逐梦征程(练习)(原卷版).docx
2024年新高考历史资料 高考热点01 红色党史,逐梦征程(练习)(原卷版).docx
免费
0下载
上海市虹口区2014年高三第二学期期中(二模)学科质量检测历史试题及答案(word版).doc
上海市虹口区2014年高三第二学期期中(二模)学科质量检测历史试题及答案(word版).doc
免费
0下载
2023《微专题·小练习》·历史·新教材专题小练 15.docx
2023《微专题·小练习》·历史·新教材专题小练 15.docx
免费
5下载
高考历史复习  专题02 秦汉统一多民族国家的建立和巩固(好题冲关)(解析版).docx
高考历史复习 专题02 秦汉统一多民族国家的建立和巩固(好题冲关)(解析版).docx
免费
0下载
高中2023《微专题·小练习》·历史·新教材第26练.docx
高中2023《微专题·小练习》·历史·新教材第26练.docx
免费
0下载
2013年高考历史试卷(新课标Ⅱ)(空白卷) (9).docx
2013年高考历史试卷(新课标Ⅱ)(空白卷) (9).docx
免费
0下载
高考历史专题14 二战后的世界(原卷卷).docx
高考历史专题14 二战后的世界(原卷卷).docx
免费
0下载
2025年新高考历史资料  版块五 第十七单元 阶段贯通17 经济与社会生活.pptx
2025年新高考历史资料 版块五 第十七单元 阶段贯通17 经济与社会生活.pptx
免费
0下载
2023《大考卷》二轮专项分层特训卷·历史【新教材】高频考点12.docx
2023《大考卷》二轮专项分层特训卷·历史【新教材】高频考点12.docx
免费
3下载
我的小文库
实名认证
内容提供者

提供高质量免费文档试卷下载,如果满意请告诉您身边的人,如果不满意请告诉我们,您的意见对于我们很重要,是我们不断进步的动力

阅读排行

确认删除?
回到顶部
客服号
  • 客服QQ点击这里给我发消息
QQ群
  • QQ群点击这里加入QQ群
提交所需资料详情,我们来帮找资料