高考历史复习 板块二 第八单元 第22讲 中华民族的抗日战争 (1).docx本文件免费下载 【共21页】

高考历史复习  板块二 第八单元 第22讲 中华民族的抗日战争 (1).docx
高考历史复习  板块二 第八单元 第22讲 中华民族的抗日战争 (1).docx
高考历史复习  板块二 第八单元 第22讲 中华民族的抗日战争 (1).docx
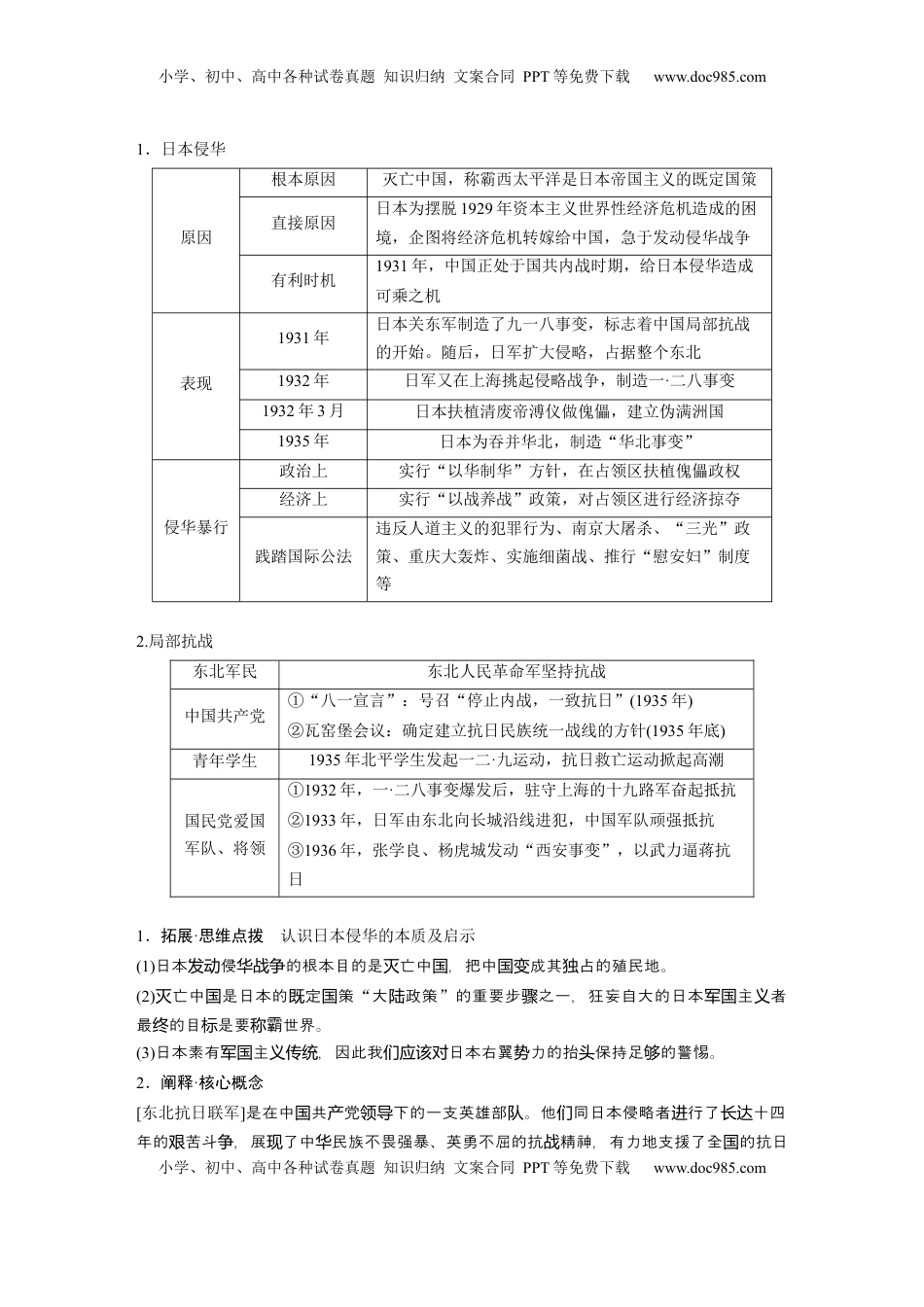
小学、初中、高中各种试卷真题知识归纳文案合同PPT等免费下载www.doc985.com小学、初中、高中各种试卷真题知识归纳文案合同PPT等免费下载www.doc985.com第22讲中华民族的抗日战争课程标准1.了解局部抗战的史实。2.了解全面抗战局面形成的历程。3.了解日本军国主义的侵华罪行。4.了解正面战场和敌后战场的抗战,认识中国共产党是全民族团结抗战的中流砥柱。5.认识中国战场是世界反法西斯战争的东方主战场,理解14年抗战胜利在中华民族伟大复兴中的历史意义。考情分析1.频率题型:该部分是高考高频考点,选择题和非选择题均有出现2.情境设计:多利用文献资料、表格、地图、漫画等素材创设学习情境,综合考查学生的历史解释、时空观念和史料实证等学科素养。如(2023·广东卷,9)民族意识的觉醒;(2023·全国甲卷,31)(2023·北京卷,7)根据地建设;(2023·辽宁卷,8)抗战策略;(2022·全国乙卷,30)(2022·6月浙江选考,13)抗日民族统一战线;(2022·1月浙江选考,13)局部抗战;(2022·全国甲卷,30)敌后抗战;(2022·湖北卷,8)边区全面抗战;(2022·山东卷,7)中共中央抗战时期的土地政策3.核心考向:日本侵华的原因、暴行;中国军民的局部抗战;抗日民族统一战线的形成;正面战场和敌后战场的抗战史实及其评价;中共抗日民主政权的建设;中国抗日战争与世界反法西斯战争的关系;十四年抗战胜利的原因和意义整体感知知识点一日本侵华与局部抗战小学、初中、高中各种试卷真题知识归纳文案合同PPT等免费下载www.doc985.com小学、初中、高中各种试卷真题知识归纳文案合同PPT等免费下载www.doc985.com1.日本侵华原因根本原因灭亡中国,称霸西太平洋是日本帝国主义的既定国策直接原因日本为摆脱1929年资本主义世界性经济危机造成的困境,企图将经济危机转嫁给中国,急于发动侵华战争有利时机1931年,中国正处于国共内战时期,给日本侵华造成可乘之机表现1931年日本关东军制造了九一八事变,标志着中国局部抗战的开始。随后,日军扩大侵略,占据整个东北1932年日军又在上海挑起侵略战争,制造一·二八事变1932年3月日本扶植清废帝溥仪做傀儡,建立伪满洲国1935年日本为吞并华北,制造“华北事变”侵华暴行政治上实行“以华制华”方针,在占领区扶植傀儡政权经济上实行“以战养战”政策,对占领区进行经济掠夺践踏国际公法违反人道主义的犯罪行为、南京大屠杀、“三光”政策、重庆大轰炸、实施细菌战、推行“慰安妇”制度等2.局部抗战东北军民东北人民革命军坚持抗战中国共产党①“八一宣言”:号召“停止内战,一致抗日”(1935年)②瓦窑堡会议:确定建立抗日民族统一战线的方针(1935年底)青年学生1935年北平学生发起一二·九运动,抗日救亡运动掀起高潮国民党爱国军队、将领①1932年,一·二八事变爆发后,驻守上海的十九路军奋起抵抗②1933年,日军由东北向长城沿线进犯,中国军队顽强抵抗③1936年,张学良、杨虎城发动“西安事变”,以武力逼蒋抗日1.拓展·思维点拨认识日本侵华的本质及启示(1)日本侵的根本目的是亡中,把中成其占的殖民地。发动华战争灭国国变独(2)亡中是日本的定策灭国既国“大政策陆”的重要步之一,狂妄自大的日本主者骤军国义最的目是要霸世界。终标称(3)日本素有主,因此我日本右翼力的抬保持足的警惕。军国义传统们应该对势头够2.阐释·核心概念[东北抗日联军]是在中共党下的一支英雄部。他同日本侵略者行了十四国产领导队们进长达年的苦斗,展了中民族不畏强暴、英勇不屈的抗精神,有力地支援了全的抗日艰争现华战国小学、初中、高中各种试卷真题知识归纳文案合同PPT等免费下载www.doc985.com小学、初中、高中各种试卷真题知识归纳文案合同PPT等免费下载www.doc985.com和世界反法西斯。战争战争3.思考·情境问题1935年底,中共中央在瓦窑堡召开会议,毛泽东根据会议精神,在党的活动分子会议上作了《论反对日本帝国主义的策略》的报告。这次会议的召开有何意义?试答:__________________________________________________________________________答案确定了建立抗日民族统一战线的方针,统一了党内思想。知识点二抗日民族统一战线的建立背景全面抗战的开...

1、当您付费下载文档后,您只拥有了使用权限,并不意味着购买了版权,文档只能用于自身使用,不得用于其他商业用途(如 [转卖]进行直接盈利或[编辑后售卖]进行间接盈利)。
2、本站所有内容均由合作方或网友上传,本站不对文档的完整性、权威性及其观点立场正确性做任何保证或承诺!文档内容仅供研究参考,付费前请自行鉴别。
3、如文档内容存在违规,或者侵犯商业秘密、侵犯著作权等,请点击“违规举报”。

碎片内容

与本文档类似文档
2019年高考历史真题(海南自主命题)(解析版).doc
2019年高考历史真题(海南自主命题)(解析版).doc
免费
30下载
高考历史复习  板块四 第十一单元 第30讲 中古时期的欧洲 (1).docx
高考历史复习 板块四 第十一单元 第30讲 中古时期的欧洲 (1).docx
免费
0下载
2024年新高考历史资料  板块6 第13单元 第35讲 第一次世界大战与战后国际秩序.docx
2024年新高考历史资料 板块6 第13单元 第35讲 第一次世界大战与战后国际秩序.docx
免费
0下载
2016年全国统一高考历史试卷(新课标ⅱ)(原卷版) word版.doc
2016年全国统一高考历史试卷(新课标ⅱ)(原卷版) word版.doc
免费
4下载
高中2023《微专题·小练习》·历史·新教材专题小练 7.docx
高中2023《微专题·小练习》·历史·新教材专题小练 7.docx
免费
0下载
精品解析:2024届上海市松江区高三下学期二模考试历史试题(原卷版).docx
精品解析:2024届上海市松江区高三下学期二模考试历史试题(原卷版).docx
免费
0下载
2025年新高考历史资料  板块二 第八单元 第21讲 南京国民政府的统治和中国共产党开辟革命新道路.docx
2025年新高考历史资料 板块二 第八单元 第21讲 南京国民政府的统治和中国共产党开辟革命新道路.docx
免费
0下载
7. 衡水中学高考积累与改错_高三历史(第3本)_133页.pdf
7. 衡水中学高考积累与改错_高三历史(第3本)_133页.pdf
免费
1下载
中国古代的法治与教化-2023-2024学年高三历史二轮(专题训练)原卷版.docx
中国古代的法治与教化-2023-2024学年高三历史二轮(专题训练)原卷版.docx
免费
0下载
2024年新高考历史资料  世界大战、十月革命与国际秩序的演变--2023-2024学年高三历史二轮(专题训练)原卷版.docx
2024年新高考历史资料 世界大战、十月革命与国际秩序的演变--2023-2024学年高三历史二轮(专题训练)原卷版.docx
免费
0下载
2011年高考历史试卷(新课标)(空白卷).doc
2011年高考历史试卷(新课标)(空白卷).doc
免费
0下载
2022届江苏省苏锡常镇四市高三二模历史试题(原卷版).docx
2022届江苏省苏锡常镇四市高三二模历史试题(原卷版).docx
免费
0下载
2024年新高考历史资料  热点话题01 新中国成立75周年(原卷版).docx
2024年新高考历史资料 热点话题01 新中国成立75周年(原卷版).docx
免费
0下载
2010年高考历史试卷(四川)(解析卷) (1).docx
2010年高考历史试卷(四川)(解析卷) (1).docx
免费
0下载
2024年高考历史一轮复习讲义(部编版)板块1 第1单元 训练4  秦汉的经济、文化与科技.docx
2024年高考历史一轮复习讲义(部编版)板块1 第1单元 训练4 秦汉的经济、文化与科技.docx
免费
24下载
2023年高考历史试卷(山东)(空白卷) (2).docx
2023年高考历史试卷(山东)(空白卷) (2).docx
免费
0下载
2025年新高考历史资料  板块一 第五单元 第11讲 明清时期的政治.docx
2025年新高考历史资料 板块一 第五单元 第11讲 明清时期的政治.docx
免费
0下载
2024年高考历史一轮复习(部编版) 板块6 第14单元 第40讲 战后资本主义国家的新变化和社会主义国家的发展与变化.pptx
2024年高考历史一轮复习(部编版) 板块6 第14单元 第40讲 战后资本主义国家的新变化和社会主义国家的发展与变化.pptx
免费
0下载
2024年高考历史试卷(重庆)(解析卷) (2).docx
2024年高考历史试卷(重庆)(解析卷) (2).docx
免费
0下载
2013年天津市高考历史试卷往年高考真题.doc
2013年天津市高考历史试卷往年高考真题.doc
免费
0下载
我的小文库
实名认证
内容提供者

提供高质量免费文档试卷下载,如果满意请告诉您身边的人,如果不满意请告诉我们,您的意见对于我们很重要,是我们不断进步的动力

阅读排行

确认删除?
回到顶部
客服号
  • 客服QQ点击这里给我发消息
QQ群
  • QQ群点击这里加入QQ群
提交所需资料详情,我们来帮找资料