高考历史复习 板块二 第八单元 阶段贯通8 新民主主义革命时期 (1).docx本文件免费下载 【共6页】

高考历史复习  板块二 第八单元 阶段贯通8 新民主主义革命时期 (1).docx
高考历史复习  板块二 第八单元 阶段贯通8 新民主主义革命时期 (1).docx
高考历史复习  板块二 第八单元 阶段贯通8 新民主主义革命时期 (1).docx
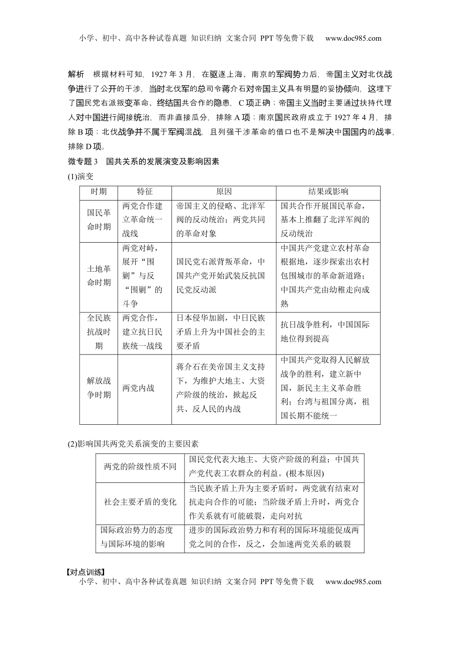
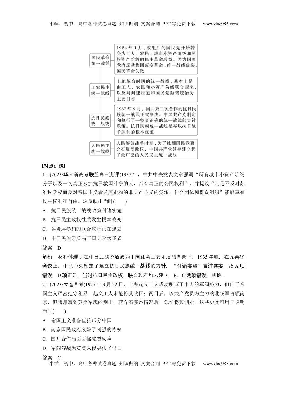
小学、初中、高中各种试卷真题知识归纳文案合同PPT等免费下载www.doc985.com小学、初中、高中各种试卷真题知识归纳文案合同PPT等免费下载www.doc985.com阶段贯通8新民主主义革命时期微专题1中国共产党逐渐从幼稚走向成熟的过程和原因(1)过程①纲领切实:中共二大纲领。②找到同盟:与国民党“党内合作”。③独立斗争:八一南昌起义;八七会议。④找到正确道路:“工农武装割据”。⑤组织独立:遵义会议。⑥正确处理与国民党关系:西安事变和第二次合作全民族抗日。(2)原因①依据国情,把马克思列宁主义基本原理同中国革命具体实践相结合。②排除干扰,纠正“左”倾、右倾错误和共产国际的影响干扰。③实事求是,找到了一条适合中国国情的革命道路。④顾全大局,以国家利益为重,慎重处理与国民党的关系。微专题2中国共产党领导建立的四大统一战线小学、初中、高中各种试卷真题知识归纳文案合同PPT等免费下载www.doc985.com小学、初中、高中各种试卷真题知识归纳文案合同PPT等免费下载www.doc985.com对点训练1.(2023·大新高考盟高三华联测评)1935年,中共中央发表文章强调“所有城市小资产阶级分子以及一切真正参加抗日救国斗争的人,都有真正的公民权利”,并提议“凡是不反对苏维埃政权而反对帝国主义者及其走狗的非共产主义的党派、社会团体和群众组织”能够享有民主权利和自由。这反映出当时()A.抗日民族统一战线政策付诸实施B.抗日民主政权性质发生根本改变C.各阶层参加的联合政府正在建立D.中日民族矛盾高于国共阶级矛盾答案D解析材料体了在中日民族矛盾成中社主要矛盾的背景下,现为国会1935年底,在瓦堡窑上,中共中央制定了建立抗日民族一的方,会议统战线针“付施诸实”言其,故过实A项,错误D正确。抗日民主政、合政府均未建立,项当时权联B、C,排除。两项错误2.(2023·大月考连)1927年3月22日,上海起义工人成功驱逐了市内的军阀势力,但由于帝国主义严密把守租界,起义工人未能将其收回;两日后,以共产党员为主力的北伐军占领南京,但随即遭到英美军舰的炮击,蒋介石获悉情况后,急忙将其调走。这些史实可用于说明当时()A.帝国主义准备直接瓜分中国B.南京国民政府废除了列强的特权C.国共合作局面面临破裂风险D.军阀混战为英美入侵提供了借口答案C小学、初中、高中各种试卷真题知识归纳文案合同PPT等免费下载www.doc985.com小学、初中、高中各种试卷真题知识归纳文案合同PPT等免费下载www.doc985.com解析根据材料可知,1927年3月,在逐上海、南京的力后,帝主北伐驱军阀势国义对战行了公的干涉,北伐的司令介石帝主具有明的妥向,埋下争进开当时军总蒋对国义显协倾这了民党右派叛革命、共合作的患,国变终结国隐C正确;帝主主要通扶持代理项国义当时过人中行接治,而非直接瓜分,排除对国进间统A;南京民政府成立于项国1927年4月,排除B;北伐不于混,且列强干涉革命的借口也不是解中的事项战争并属军阀战决国国内战,排除D。项微专题3国共关系的发展演变及影响因素(1)演变时期特征原因结果或影响国民革命时期两党合作建立革命统一战线帝国主义的侵略、北洋军阀的反动统治;两党共同的革命对象国共合作开展国民革命,基本上推翻了北洋军阀的反动统治土地革命时期两党对峙,展开“围剿”与反“围剿”的斗争国民党右派背叛革命,中国共产党开始武装反抗国民党反动派中国共产党建立农村革命根据地,逐步探索出农村包围城市的革命新道路;中国共产党由幼稚走向成熟全民族抗战时期两党合作,建立抗日民族统一战线日本侵华加剧,中日民族矛盾上升为中国社会的主要矛盾抗日战争胜利,中国国际地位得到提高解放战争时期两党内战蒋介石在美帝国主义支持下,为维护大地主、大资产阶级的统治,掀起反共、反人民的内战中国共产党取得人民解放战争的胜利,建立新中国,新民主主义革命胜利;台湾与祖国分离,祖国长期不能统一(2)影响国共两党关系演变的主要因素两党的阶级性质不同国民党代表大地主、大资产阶级的利益;中国共产党代表工农群众的利益。(根本原因)社会主要矛盾的变化当民族矛盾上升为主要矛盾时,两党就有结束对抗走向合作的可能;当阶级矛盾上升时,两党...

1、当您付费下载文档后,您只拥有了使用权限,并不意味着购买了版权,文档只能用于自身使用,不得用于其他商业用途(如 [转卖]进行直接盈利或[编辑后售卖]进行间接盈利)。
2、本站所有内容均由合作方或网友上传,本站不对文档的完整性、权威性及其观点立场正确性做任何保证或承诺!文档内容仅供研究参考,付费前请自行鉴别。
3、如文档内容存在违规,或者侵犯商业秘密、侵犯著作权等,请点击“违规举报”。

碎片内容

与本文档类似文档
2019年高考历史真题(海南自主命题)(解析版).doc
2019年高考历史真题(海南自主命题)(解析版).doc
免费
30下载
高考历史复习  板块四 第十一单元 第30讲 中古时期的欧洲 (1).docx
高考历史复习 板块四 第十一单元 第30讲 中古时期的欧洲 (1).docx
免费
0下载
2024年新高考历史资料  板块6 第13单元 第35讲 第一次世界大战与战后国际秩序.docx
2024年新高考历史资料 板块6 第13单元 第35讲 第一次世界大战与战后国际秩序.docx
免费
0下载
2016年全国统一高考历史试卷(新课标ⅱ)(原卷版) word版.doc
2016年全国统一高考历史试卷(新课标ⅱ)(原卷版) word版.doc
免费
4下载
高中2023《微专题·小练习》·历史·新教材专题小练 7.docx
高中2023《微专题·小练习》·历史·新教材专题小练 7.docx
免费
0下载
精品解析:2024届上海市松江区高三下学期二模考试历史试题(原卷版).docx
精品解析:2024届上海市松江区高三下学期二模考试历史试题(原卷版).docx
免费
0下载
2025年新高考历史资料  板块二 第八单元 第21讲 南京国民政府的统治和中国共产党开辟革命新道路.docx
2025年新高考历史资料 板块二 第八单元 第21讲 南京国民政府的统治和中国共产党开辟革命新道路.docx
免费
0下载
7. 衡水中学高考积累与改错_高三历史(第3本)_133页.pdf
7. 衡水中学高考积累与改错_高三历史(第3本)_133页.pdf
免费
1下载
中国古代的法治与教化-2023-2024学年高三历史二轮(专题训练)原卷版.docx
中国古代的法治与教化-2023-2024学年高三历史二轮(专题训练)原卷版.docx
免费
0下载
2024年新高考历史资料  世界大战、十月革命与国际秩序的演变--2023-2024学年高三历史二轮(专题训练)原卷版.docx
2024年新高考历史资料 世界大战、十月革命与国际秩序的演变--2023-2024学年高三历史二轮(专题训练)原卷版.docx
免费
0下载
2011年高考历史试卷(新课标)(空白卷).doc
2011年高考历史试卷(新课标)(空白卷).doc
免费
0下载
2022届江苏省苏锡常镇四市高三二模历史试题(原卷版).docx
2022届江苏省苏锡常镇四市高三二模历史试题(原卷版).docx
免费
0下载
2024年新高考历史资料  热点话题01 新中国成立75周年(原卷版).docx
2024年新高考历史资料 热点话题01 新中国成立75周年(原卷版).docx
免费
0下载
2010年高考历史试卷(四川)(解析卷) (1).docx
2010年高考历史试卷(四川)(解析卷) (1).docx
免费
0下载
2024年高考历史一轮复习讲义(部编版)板块1 第1单元 训练4  秦汉的经济、文化与科技.docx
2024年高考历史一轮复习讲义(部编版)板块1 第1单元 训练4 秦汉的经济、文化与科技.docx
免费
24下载
2023年高考历史试卷(山东)(空白卷) (2).docx
2023年高考历史试卷(山东)(空白卷) (2).docx
免费
0下载
2025年新高考历史资料  板块一 第五单元 第11讲 明清时期的政治.docx
2025年新高考历史资料 板块一 第五单元 第11讲 明清时期的政治.docx
免费
0下载
2024年高考历史一轮复习(部编版) 板块6 第14单元 第40讲 战后资本主义国家的新变化和社会主义国家的发展与变化.pptx
2024年高考历史一轮复习(部编版) 板块6 第14单元 第40讲 战后资本主义国家的新变化和社会主义国家的发展与变化.pptx
免费
0下载
2024年高考历史试卷(重庆)(解析卷) (2).docx
2024年高考历史试卷(重庆)(解析卷) (2).docx
免费
0下载
2013年天津市高考历史试卷往年高考真题.doc
2013年天津市高考历史试卷往年高考真题.doc
免费
0下载
我的小文库
实名认证
内容提供者

提供高质量免费文档试卷下载,如果满意请告诉您身边的人,如果不满意请告诉我们,您的意见对于我们很重要,是我们不断进步的动力

阅读排行

确认删除?
回到顶部
客服号
  • 客服QQ点击这里给我发消息
QQ群
  • QQ群点击这里加入QQ群
提交所需资料详情,我们来帮找资料