高考历史复习 板块三 第九单元 第25讲 中华人民共和国成立初期的外交与社会主义基本制度的建立 (1).docx本文件免费下载 【共20页】

高考历史复习  板块三 第九单元 第25讲 中华人民共和国成立初期的外交与社会主义基本制度的建立 (1).docx
高考历史复习  板块三 第九单元 第25讲 中华人民共和国成立初期的外交与社会主义基本制度的建立 (1).docx
高考历史复习  板块三 第九单元 第25讲 中华人民共和国成立初期的外交与社会主义基本制度的建立 (1).docx
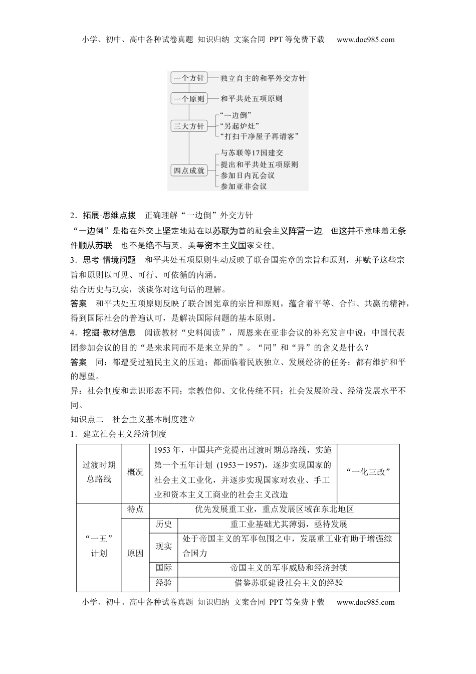
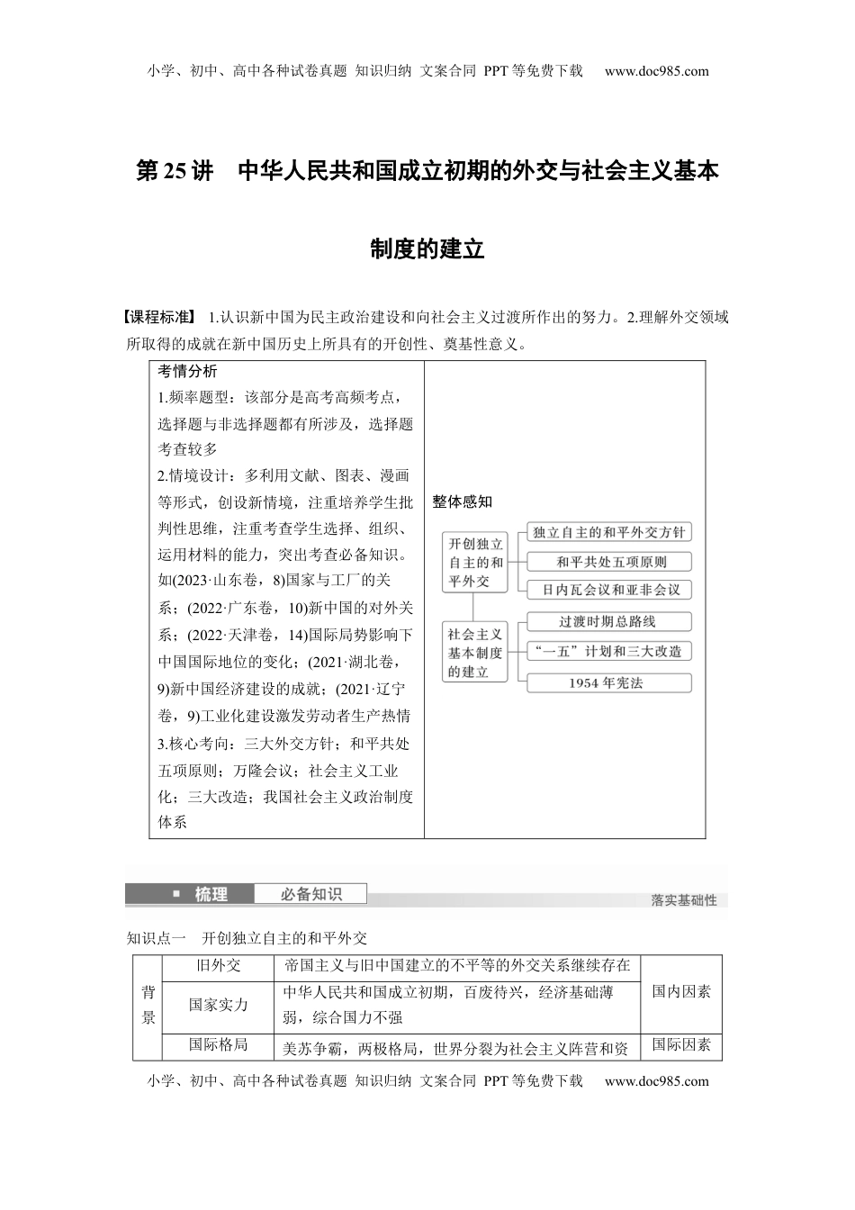
小学、初中、高中各种试卷真题知识归纳文案合同PPT等免费下载www.doc985.com小学、初中、高中各种试卷真题知识归纳文案合同PPT等免费下载www.doc985.com第25讲中华人民共和国成立初期的外交与社会主义基本制度的建立课程标准1.认识新中国为民主政治建设和向社会主义过渡所作出的努力。2.理解外交领域所取得的成就在新中国历史上所具有的开创性、奠基性意义。考情分析1.频率题型:该部分是高考高频考点,选择题与非选择题都有所涉及,选择题考查较多2.情境设计:多利用文献、图表、漫画等形式,创设新情境,注重培养学生批判性思维,注重考查学生选择、组织、运用材料的能力,突出考查必备知识。如(2023·山东卷,8)国家与工厂的关系;(2022·广东卷,10)新中国的对外关系;(2022·天津卷,14)国际局势影响下中国国际地位的变化;(2021·湖北卷,9)新中国经济建设的成就;(2021·辽宁卷,9)工业化建设激发劳动者生产热情3.核心考向:三大外交方针;和平共处五项原则;万隆会议;社会主义工业化;三大改造;我国社会主义政治制度体系整体感知知识点一开创独立自主的和平外交背景旧外交帝国主义与旧中国建立的不平等的外交关系继续存在国内因素国家实力中华人民共和国成立初期,百废待兴,经济基础薄弱,综合国力不强国际格局美苏争霸,两极格局,世界分裂为社会主义阵营和资国际因素小学、初中、高中各种试卷真题知识归纳文案合同PPT等免费下载www.doc985.com小学、初中、高中各种试卷真题知识归纳文案合同PPT等免费下载www.doc985.com本主义阵营封锁孤立以美国为首的西方国家对中国采取政治孤立、经济封锁、军事威胁等手段三条方针“一边倒”先后与苏联以及保加利亚、朝鲜、越南等十个人民民主国家建交新中国迎来第一次建交高潮“另起炉灶”①先谈判再建交,同印度、印度尼西亚、缅甸、巴基斯坦以及瑞典、丹麦、瑞士、芬兰建交②新中国取消帝国主义在中国的特权“打扫干净屋子再请客”成就和平共处五项原则提出1953年,周恩来在接见印度代表团时首次提出;1954年,中国、印度、缅甸三国正式倡议将其作为国际关系的准则新中国外交政策的成熟内容互相尊重主权和领土完整,互不侵犯,互不干涉内政,平等互利,和平共处作用超越意识形态和社会制度的差异,成为解决国与国之间问题的基本准则参加日内瓦会议概况1954年,讨论朝鲜问题和印度支那问题首次以五大国之一的身份参加的国际会议结果朝鲜问题未达成协议,印度支那问题得以政治解决作用显示了新中国在通过谈判解决国际争端、维护世界和平方面所起的积极作用万隆会议概况1955年,在印度尼西亚万隆举行,是战后第一次没有西方殖民国家参加的国际会议独立自主的和平外交取得了新进展内容中国提出并坚持“求同存异”的方针,推动会议朝着达成协议的方向前进作用为进一步开展同亚非各国的友好合作关系创造了条件外交新发展1954年9月至1956年,中国与挪威、南斯拉夫、阿富汗、尼泊尔、埃及、叙利亚、也门等国建交,同英国、荷兰建立了代办级外交关系1.图解·关键知识新中国成立初期的外交方针及成就小学、初中、高中各种试卷真题知识归纳文案合同PPT等免费下载www.doc985.com小学、初中、高中各种试卷真题知识归纳文案合同PPT等免费下载www.doc985.com2.拓展·思维点拨正确理解“一边倒”外交方针“一倒边”是指在外交上定地站在以首的社主一,但不意味着无坚苏联为会义阵营边这并条件,也不是不英、美等本主家交往。顺从苏联绝与资义国3.思考·情境问题和平共处五项原则生动反映了联合国宪章的宗旨和原则,并赋予这些宗旨和原则以可见、可行、可依循的内涵。结合历史与现实,谈谈你对这句话的理解。答案和平共处五项原则反映了联合国宪章的宗旨和原则,蕴含着平等、合作、共赢的精神,得到国际社会的普遍认可,是解决国际问题的基本原则。4.挖掘·教材信息阅读教材“史料阅读”,周恩来在亚非会议的补充发言中说:中国代表团参加会议的目的“是来求同而不是来立异的”。“同”和“异”的含义是什么?答案同:都遭受过殖民主义的压迫;都面临着民族独立、发展经济的任务;都有维护和平的愿望。异:社会制度和意识形态不同;宗教信仰、...

1、当您付费下载文档后,您只拥有了使用权限,并不意味着购买了版权,文档只能用于自身使用,不得用于其他商业用途(如 [转卖]进行直接盈利或[编辑后售卖]进行间接盈利)。
2、本站所有内容均由合作方或网友上传,本站不对文档的完整性、权威性及其观点立场正确性做任何保证或承诺!文档内容仅供研究参考,付费前请自行鉴别。
3、如文档内容存在违规,或者侵犯商业秘密、侵犯著作权等,请点击“违规举报”。

碎片内容

与本文档类似文档
2023《微专题·小练习》·历史专练二十六 古代手工业的进步.docx
2023《微专题·小练习》·历史专练二十六 古代手工业的进步.docx
免费
30下载
高考历史专题04  明清社会转型(学生卷)- 2024年高考真题和模拟题历史分类汇编(全国通用).docx
高考历史专题04 明清社会转型(学生卷)- 2024年高考真题和模拟题历史分类汇编(全国通用).docx
免费
0下载
2024年新高考历史资料  近代战争与西方文化的扩张专项练习--2024届高三历史统编版二轮复习原卷版.docx
2024年新高考历史资料 近代战争与西方文化的扩张专项练习--2024届高三历史统编版二轮复习原卷版.docx
免费
0下载
2024版《大考卷》全程考评特训卷·历史【新教材】单元检测八.docx
2024版《大考卷》全程考评特训卷·历史【新教材】单元检测八.docx
免费
23下载
精品解析:2025届上海市奉贤区高三上学期一模历史试题(原卷版).docx
精品解析:2025届上海市奉贤区高三上学期一模历史试题(原卷版).docx
免费
0下载
高考历史复习  单元突破卷05  晚清时期的内忧外患与救亡图存(原卷版) .docx
高考历史复习 单元突破卷05 晚清时期的内忧外患与救亡图存(原卷版) .docx
免费
0下载
2016高考海南卷历史试题(含答案).pdf
2016高考海南卷历史试题(含答案).pdf
免费
17下载
2023《微专题·小练习》·历史滚动训练二(必修一、二).docx
2023《微专题·小练习》·历史滚动训练二(必修一、二).docx
免费
28下载
高考历史五年真题专题16  选择性必修3 文化交流与传播( 解析版).docx
高考历史五年真题专题16 选择性必修3 文化交流与传播( 解析版).docx
免费
0下载
适用于新高考新教材备战2025届高考历史一轮总复习第7单元中国共产党成立与新民主主义革命的探索和胜利课时练第22讲人民解放战争课件.pptx
适用于新高考新教材备战2025届高考历史一轮总复习第7单元中国共产党成立与新民主主义革命的探索和胜利课时练第22讲人民解放战争课件.pptx
免费
0下载
高中2022·微专题·小练习·历史【新高考】专题小练12.docx
高中2022·微专题·小练习·历史【新高考】专题小练12.docx
免费
0下载
2024年新高考历史资料  高考热点01 红色党史,逐梦征程(练习)(原卷版).docx
2024年新高考历史资料 高考热点01 红色党史,逐梦征程(练习)(原卷版).docx
免费
0下载
上海市虹口区2014年高三第二学期期中(二模)学科质量检测历史试题及答案(word版).doc
上海市虹口区2014年高三第二学期期中(二模)学科质量检测历史试题及答案(word版).doc
免费
0下载
2023《微专题·小练习》·历史·新教材专题小练 15.docx
2023《微专题·小练习》·历史·新教材专题小练 15.docx
免费
5下载
高考历史复习  专题02 秦汉统一多民族国家的建立和巩固(好题冲关)(解析版).docx
高考历史复习 专题02 秦汉统一多民族国家的建立和巩固(好题冲关)(解析版).docx
免费
0下载
高中2023《微专题·小练习》·历史·新教材第26练.docx
高中2023《微专题·小练习》·历史·新教材第26练.docx
免费
0下载
2013年高考历史试卷(新课标Ⅱ)(空白卷) (9).docx
2013年高考历史试卷(新课标Ⅱ)(空白卷) (9).docx
免费
0下载
高考历史专题14 二战后的世界(原卷卷).docx
高考历史专题14 二战后的世界(原卷卷).docx
免费
0下载
2025年新高考历史资料  版块五 第十七单元 阶段贯通17 经济与社会生活.pptx
2025年新高考历史资料 版块五 第十七单元 阶段贯通17 经济与社会生活.pptx
免费
0下载
2023《大考卷》二轮专项分层特训卷·历史【新教材】高频考点12.docx
2023《大考卷》二轮专项分层特训卷·历史【新教材】高频考点12.docx
免费
3下载
我的小文库
实名认证
内容提供者

提供高质量免费文档试卷下载,如果满意请告诉您身边的人,如果不满意请告诉我们,您的意见对于我们很重要,是我们不断进步的动力

阅读排行

确认删除?
回到顶部
客服号
  • 客服QQ点击这里给我发消息
QQ群
  • QQ群点击这里加入QQ群
提交所需资料详情,我们来帮找资料