高考历史复习 板块三 第十单元 阶段贯通10 改革开放以来 (1).docx本文件免费下载 【共5页】

高考历史复习  板块三 第十单元 阶段贯通10 改革开放以来 (1).docx
高考历史复习  板块三 第十单元 阶段贯通10 改革开放以来 (1).docx
高考历史复习  板块三 第十单元 阶段贯通10 改革开放以来 (1).docx
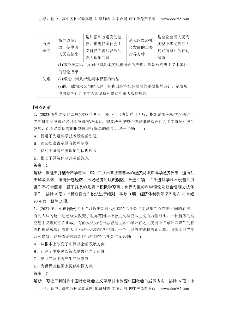
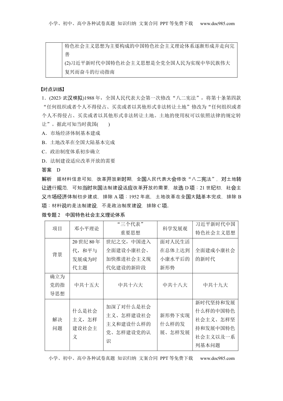
小学、初中、高中各种试卷真题知识归纳文案合同PPT等免费下载www.doc985.com小学、初中、高中各种试卷真题知识归纳文案合同PPT等免费下载www.doc985.com阶段贯通10改革开放以来微专题1社会主义现代化建设新时期(1978年至今)政治、经济、文化的特点政治(1)恢复了党的民主集中制的优良传统,党和国家加快了平反冤假错案的步伐,宪法得到完善发展(2)20世纪80年代初,邓小平提出了“一国两制”的构想,香港、澳门回归是这一构想成功实践的标志;海峡两岸关系得到不断发展(3)中国积极开展全方位外交,与不同发展程度的国家构建友好合作关系;积极参与国际事务(4)通过推动构建人类命运共同体,为世界和平与发展提供中国方案经济(1)中共十一届三中全会以后,我国开始实行改革开放,经济体制改革使中国逐步由计划经济体制向社会主义市场经济体制转变(2)对外开放的实践使我国逐步形成全方位对外开放的新格局,采取“引进来”和“走出去”相结合的开放战略,引进外资、技术和先进的管理经验,扩大出口,发展外向型经济(3)改革开放以来,我国经济实力持续增强,基础设施建设走在世界前列,国民素质和社会文明程度显著提高,全国教育、文化事业不断发展,综合国力不断提升文化(1)以邓小平理论、“三个代表”重要思想、科学发展观、习近平新时代中国小学、初中、高中各种试卷真题知识归纳文案合同PPT等免费下载www.doc985.com小学、初中、高中各种试卷真题知识归纳文案合同PPT等免费下载www.doc985.com特色社会主义思想为主要构成的中国特色社会主义理论体系逐渐形成并走向完善(2)习近平新时代中国特色社会主义思想是全党全国人民为实现中华民族伟大复兴而奋斗的行动指南对点训练1.(2023·武模汉拟)1988年,全国人民代表大会第一次修改“八二宪法”,将第十条第四款“任何组织或者个人不得侵占、买卖或者以其他形式非法转让土地”修改为“任何组织或者个人不得侵占、买卖或者以其他形式非法转让土地。土地的使用权可以依照法律的规定转让”。据此可知当时我国()A.市场经济体制基本建成B.土地改革在全国大陆基本完成C.政治制度体系初步确立D.法制建设适应改革开放的需要答案D解析据材料信息可知,改革放新期,全人民代表大修改开时国会“八二法宪”,土地对转行范,可知我法制建适改革放的需要,故让进规当时国设应开选D;项21世初,社主纪会市体制初步建成,排除义场经济A;项1952年底,土地改革在全大基本完成,排除国陆B;材料的是法制建,不是政治制度建,排除项说设设C。项微专题2中国特色社会主义理论体系项目邓小平理论“三个代表”重要思想科学发展观习近平新时代中国特色社会主义思想背景20世纪80年代,和平与发展成为时代主题世纪之交,中国进入全面建设小康社会、加快推进社会主义现代化建设的新阶段面对人民生活在总体上达到小康水平后的新形势全面建成小康社会的新时代确立为党的指导思想中共十五大中共十六大中共十八大中共十九大解决问题什么是社会主义,怎样建设社会主义加深了对什么是社会主义、怎样建设社会主义和建设什么样的党、怎样建设党的认识新形势下实现什么样的发展、怎样发展新时代坚持和发展什么样的中国特色社会主义、怎样坚持和发展中国特色社会主义以及一系列基本问题小学、初中、高中各种试卷真题知识归纳文案合同PPT等免费下载www.doc985.com小学、初中、高中各种试卷真题知识归纳文案合同PPT等免费下载www.doc985.com历史地位指导改革开放,使中国人民富起来是加强和改进党的建设、推进我国社会主义自我完善和发展的强大理论武器是我国经济社会发展的重要指导方针是全党全国人民为实现中华民族伟大复兴而奋斗的行动指南关系(1)都是马克思主义同中国具体实际相结合的产物,都是马克思主义中国化的理论成果(2)都是中国共产党集体智慧的结晶(3)既一脉相承又与时俱进,是我国经济社会发展的重要指导方针,是发展中国特色社会主义必须坚持和贯彻的重大战略思想对点训练2.(2023·深光明二模圳区)1978年9月,邓小平出访朝鲜回国后,指出需要积极学习西方世界先进的科学理论及社会管理方法体系,需要严格按照价值规律来指导社会主义市场经济的发展,而不是对原有...

1、当您付费下载文档后,您只拥有了使用权限,并不意味着购买了版权,文档只能用于自身使用,不得用于其他商业用途(如 [转卖]进行直接盈利或[编辑后售卖]进行间接盈利)。
2、本站所有内容均由合作方或网友上传,本站不对文档的完整性、权威性及其观点立场正确性做任何保证或承诺!文档内容仅供研究参考,付费前请自行鉴别。
3、如文档内容存在违规,或者侵犯商业秘密、侵犯著作权等,请点击“违规举报”。

碎片内容

与本文档类似文档
2020年天津市高考历史试卷    word版.docx
2020年天津市高考历史试卷 word版.docx
免费
8下载
2025年新高考历史资料  第六单元中华文明的曲折与探索__民国时期第17讲南京国民政府的统治和中国共产党开辟革命新道路(含解析).doc
2025年新高考历史资料 第六单元中华文明的曲折与探索__民国时期第17讲南京国民政府的统治和中国共产党开辟革命新道路(含解析).doc
免费
0下载
2020年天津市高考历史试卷   .pdf
2020年天津市高考历史试卷 .pdf
免费
13下载
2023《微专题·小练习》·历史专题小练十七 世界经济的全球化趋势.docx
2023《微专题·小练习》·历史专题小练十七 世界经济的全球化趋势.docx
免费
7下载
高考历史复习  模块检测卷05 中国现代史(原卷版).docx
高考历史复习 模块检测卷05 中国现代史(原卷版).docx
免费
0下载
高中2024版考评特训卷·历史【统考版】课时练 15.docx
高中2024版考评特训卷·历史【统考版】课时练 15.docx
免费
0下载
2024年高考历史一轮复习讲义(部编版)第34讲 资本主义世界殖民体系和世界市场的形成.doc
2024年高考历史一轮复习讲义(部编版)第34讲 资本主义世界殖民体系和世界市场的形成.doc
免费
17下载
2024年高考历史一轮复习讲义(部编版)板块7 第15单元 训练43 中国古代的法律与教化.docx
2024年高考历史一轮复习讲义(部编版)板块7 第15单元 训练43 中国古代的法律与教化.docx
免费
6下载
适用于新高考新教材备战2025届高考历史一轮总复习第2单元三国两晋南北朝的民族交融与隋唐统一多民族封建国家的发展单元培优主题课2民族交融与隋唐的辉煌课件.pptx
适用于新高考新教材备战2025届高考历史一轮总复习第2单元三国两晋南北朝的民族交融与隋唐统一多民族封建国家的发展单元培优主题课2民族交融与隋唐的辉煌课件.pptx
免费
0下载
上海市长宁区2019年高三第二学期期中(二模)学科质量检测历史试题及答案(word版).docx
上海市长宁区2019年高三第二学期期中(二模)学科质量检测历史试题及答案(word版).docx
免费
0下载
2025年新高考历史资料  中国近代史   阶段检测卷01(原卷版)  .docx
2025年新高考历史资料 中国近代史 阶段检测卷01(原卷版) .docx
免费
0下载
2025年新高考历史资料  (五) 核心素养之价值追求——家国情怀.pptx
2025年新高考历史资料 (五) 核心素养之价值追求——家国情怀.pptx
免费
0下载
2009年北京市高考历史试卷(含解析版).doc
2009年北京市高考历史试卷(含解析版).doc
免费
27下载
2024年新高考历史资料  板块6 第13单元 第35讲 第一次世界大战与战后国际秩序.docx
2024年新高考历史资料 板块6 第13单元 第35讲 第一次世界大战与战后国际秩序.docx
免费
0下载
2025年新高考历史资料  板块四 第十六单元 阶段贯通16 工业革命时期 (1).docx
2025年新高考历史资料 板块四 第十六单元 阶段贯通16 工业革命时期 (1).docx
免费
0下载
2020年高考历史试卷(山东)(解析卷).docx
2020年高考历史试卷(山东)(解析卷).docx
免费
0下载
2025年新高考历史资料  考点巩固卷14 走向整体的世界(原卷版).docx
2025年新高考历史资料 考点巩固卷14 走向整体的世界(原卷版).docx
免费
0下载
2024年新高考历史资料  第一部分 板块二 训练7 中国近现代经济与社会生活的变迁.docx
2024年新高考历史资料 第一部分 板块二 训练7 中国近现代经济与社会生活的变迁.docx
免费
0下载
高考历史复习  第十一单元 中国特色社会主义新时代—单元测试(含解析)--2024届高考历史统编版必修中外历史纲要上册二轮复习.docx
高考历史复习 第十一单元 中国特色社会主义新时代—单元测试(含解析)--2024届高考历史统编版必修中外历史纲要上册二轮复习.docx
免费
0下载
2018年全国统一高考历史试卷(新课标ⅲ).doc
2018年全国统一高考历史试卷(新课标ⅲ).doc
免费
0下载
我的小文库
实名认证
内容提供者

提供高质量免费文档试卷下载,如果满意请告诉您身边的人,如果不满意请告诉我们,您的意见对于我们很重要,是我们不断进步的动力

阅读排行

确认删除?
回到顶部
客服号
  • 客服QQ点击这里给我发消息
QQ群
  • QQ群点击这里加入QQ群
提交所需资料详情,我们来帮找资料