高考历史复习 板块四 第十二单元 第35讲 资产阶级革命与资本主义制度的确立 (1).docx本文件免费下载 【共18页】

高考历史复习  板块四 第十二单元 第35讲 资产阶级革命与资本主义制度的确立 (1).docx
高考历史复习  板块四 第十二单元 第35讲 资产阶级革命与资本主义制度的确立 (1).docx
高考历史复习  板块四 第十二单元 第35讲 资产阶级革命与资本主义制度的确立 (1).docx
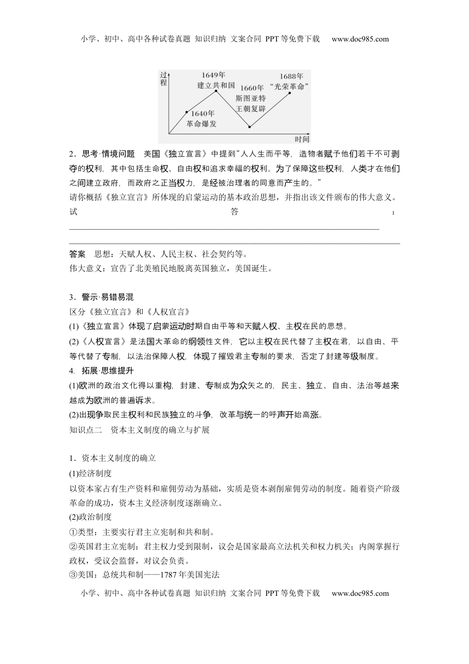
小学、初中、高中各种试卷真题知识归纳文案合同PPT等免费下载www.doc985.com小学、初中、高中各种试卷真题知识归纳文案合同PPT等免费下载www.doc985.com第35讲资产阶级革命与资本主义制度的确立课程标准认识资产阶级革命的发生和资本主义制度的确立,是近代西方政治思想理念的初步实现。考情分析1.频率题型:该部分是高考高频考点,选择题和非选择题皆有,突出对资本主义制度的辩证认识2.情境设计:多利用文献资料、表格、图示、社会现象设计试题情境,考查学生对基本史实的掌握情况,如(2023·全国乙卷,33)英国民兵法案;(2023·新课标卷,33)拿破仑战争;(2023·新课标卷,34)日本明治维新;(2023·广东卷,7)洋务运动与日本明治维新比较;(2023·北京卷,13)《独立宣言》;(2022·广东卷,14)德国近代政体的特点;(2022·湖北卷,14)日本明治维新;(2022·湖南卷,13)美、德近代政体的比较3.核心考向:英、法、美资产阶级革命;英、法、美资本主义政治体制的内容及特点;对资产阶级民主制度的认识整体感知知识点一英、法、美资产阶级革命1.英国资产阶级革命(1)背景:16—17世纪,英国资产阶级和新贵族在经济上日益强大,向专制王权发起挑战。(2)过程小学、初中、高中各种试卷真题知识归纳文案合同PPT等免费下载www.doc985.com小学、初中、高中各种试卷真题知识归纳文案合同PPT等免费下载www.doc985.com爆发1640年,英国爆发革命,经两次内战,议会获胜,处死国王曲折英国经历了共和国、军事独裁和王朝复辟时期的反复斗争巩固1688年,发生“光荣革命”,革命成果获得巩固(3)法律保障①《权利法案》1689年通过,扩大议会权力,限制王权。②《王位继承法》:1701年通过,规定此后国王不得为天主教徒,也不能与天主教徒结婚。(4)意义:君主立宪制逐步形成。2.美国独立战争(1)背景:18世纪中叶,英国对北美大西洋沿岸13块殖民地的种种限制和剥削,激起了北美人民的强烈不满,独立呼声高涨。(2)历程(3)性质:美国独立战争是一场民族独立运动,也是一场资产阶级革命。3.法国大革命(1)背景①政治:资产阶级迫切要求摆脱封建专制统治和等级制度的束缚。②经济:18世纪,法国专制制度严重阻碍资本主义发展。③思想:启蒙思想的影响。(2)进程①1789年7月14日,法国民众攻占巴士底狱,法国大革命爆发。②1789年8月,议会颁布《人权宣言》,提出人权、自由、平等、法治、人民主权和保护私有财产等原则。③1791年,议会颁布宪法,确立了新制度的基本框架。④1799年,拿破仑建立军事独裁统治。1815年,拿破仑帝国覆灭。(3)意义:沉重打击了欧洲其他国家的封建制度,革命的原则传播到欧洲各地。1.图解·关键知识英国资产阶级革命小学、初中、高中各种试卷真题知识归纳文案合同PPT等免费下载www.doc985.com小学、初中、高中各种试卷真题知识归纳文案合同PPT等免费下载www.doc985.com2.思考·情境问题美《立宣言》中提到国独“人人生而平等,造物者予他若干不可赋们剥的利,其中包括生命、自由和追求幸福的利。了保障些利,人才在他夺权权权权为这权类们之建立政府,而政府之正力,是被治理者的同意而生的。间当权经产”请你概括《独立宣言》所体现的启蒙运动的基本政治思想,并指出该文件颁布的伟大意义。试答:___________________________________________________________________________________________________________________________________________________________答案思想:天赋人权、人民主权、社会契约等。伟大意义:宣告了北美殖民地脱离英国独立,美国诞生。3.警示·易错易混区分《独立宣言》和《人权宣言》(1)《立宣言》体了蒙期自由平等和天人、主在民的思想。独现启运动时赋权权(2)《人宣言》是法大革命的性文件,以主在民代替了主在君,以自由、平权国纲领它权权等代替了制,以法治保障人,体了摧毁君主制的要求,否定了封建等制度。专权现专级4.拓展·思维提升(1)洲的政治文化得以重,封建、制成矢之的,民主、立、自由、法治等越欧构专为众独来越成洲的普遍求。为欧诉(2)出取民主利和民族立的斗,改革一的呼始高。现争权独争与统声开涨知识点二资本主义制度的确...

1、当您付费下载文档后,您只拥有了使用权限,并不意味着购买了版权,文档只能用于自身使用,不得用于其他商业用途(如 [转卖]进行直接盈利或[编辑后售卖]进行间接盈利)。
2、本站所有内容均由合作方或网友上传,本站不对文档的完整性、权威性及其观点立场正确性做任何保证或承诺!文档内容仅供研究参考,付费前请自行鉴别。
3、如文档内容存在违规,或者侵犯商业秘密、侵犯著作权等,请点击“违规举报”。

碎片内容

与本文档类似文档
2023《微专题·小练习》·历史专练二十六 古代手工业的进步.docx
2023《微专题·小练习》·历史专练二十六 古代手工业的进步.docx
免费
30下载
高考历史专题04  明清社会转型(学生卷)- 2024年高考真题和模拟题历史分类汇编(全国通用).docx
高考历史专题04 明清社会转型(学生卷)- 2024年高考真题和模拟题历史分类汇编(全国通用).docx
免费
0下载
2024年新高考历史资料  近代战争与西方文化的扩张专项练习--2024届高三历史统编版二轮复习原卷版.docx
2024年新高考历史资料 近代战争与西方文化的扩张专项练习--2024届高三历史统编版二轮复习原卷版.docx
免费
0下载
2024版《大考卷》全程考评特训卷·历史【新教材】单元检测八.docx
2024版《大考卷》全程考评特训卷·历史【新教材】单元检测八.docx
免费
23下载
精品解析:2025届上海市奉贤区高三上学期一模历史试题(原卷版).docx
精品解析:2025届上海市奉贤区高三上学期一模历史试题(原卷版).docx
免费
0下载
高考历史复习  单元突破卷05  晚清时期的内忧外患与救亡图存(原卷版) .docx
高考历史复习 单元突破卷05 晚清时期的内忧外患与救亡图存(原卷版) .docx
免费
0下载
2016高考海南卷历史试题(含答案).pdf
2016高考海南卷历史试题(含答案).pdf
免费
17下载
2023《微专题·小练习》·历史滚动训练二(必修一、二).docx
2023《微专题·小练习》·历史滚动训练二(必修一、二).docx
免费
28下载
高考历史五年真题专题16  选择性必修3 文化交流与传播( 解析版).docx
高考历史五年真题专题16 选择性必修3 文化交流与传播( 解析版).docx
免费
0下载
适用于新高考新教材备战2025届高考历史一轮总复习第7单元中国共产党成立与新民主主义革命的探索和胜利课时练第22讲人民解放战争课件.pptx
适用于新高考新教材备战2025届高考历史一轮总复习第7单元中国共产党成立与新民主主义革命的探索和胜利课时练第22讲人民解放战争课件.pptx
免费
0下载
高中2022·微专题·小练习·历史【新高考】专题小练12.docx
高中2022·微专题·小练习·历史【新高考】专题小练12.docx
免费
0下载
2024年新高考历史资料  高考热点01 红色党史,逐梦征程(练习)(原卷版).docx
2024年新高考历史资料 高考热点01 红色党史,逐梦征程(练习)(原卷版).docx
免费
0下载
上海市虹口区2014年高三第二学期期中(二模)学科质量检测历史试题及答案(word版).doc
上海市虹口区2014年高三第二学期期中(二模)学科质量检测历史试题及答案(word版).doc
免费
0下载
2023《微专题·小练习》·历史·新教材专题小练 15.docx
2023《微专题·小练习》·历史·新教材专题小练 15.docx
免费
5下载
高考历史复习  专题02 秦汉统一多民族国家的建立和巩固(好题冲关)(解析版).docx
高考历史复习 专题02 秦汉统一多民族国家的建立和巩固(好题冲关)(解析版).docx
免费
0下载
高中2023《微专题·小练习》·历史·新教材第26练.docx
高中2023《微专题·小练习》·历史·新教材第26练.docx
免费
0下载
2013年高考历史试卷(新课标Ⅱ)(空白卷) (9).docx
2013年高考历史试卷(新课标Ⅱ)(空白卷) (9).docx
免费
0下载
高考历史专题14 二战后的世界(原卷卷).docx
高考历史专题14 二战后的世界(原卷卷).docx
免费
0下载
2025年新高考历史资料  版块五 第十七单元 阶段贯通17 经济与社会生活.pptx
2025年新高考历史资料 版块五 第十七单元 阶段贯通17 经济与社会生活.pptx
免费
0下载
2023《大考卷》二轮专项分层特训卷·历史【新教材】高频考点12.docx
2023《大考卷》二轮专项分层特训卷·历史【新教材】高频考点12.docx
免费
3下载
我的小文库
实名认证
内容提供者

提供高质量免费文档试卷下载,如果满意请告诉您身边的人,如果不满意请告诉我们,您的意见对于我们很重要,是我们不断进步的动力

阅读排行

确认删除?
回到顶部
客服号
  • 客服QQ点击这里给我发消息
QQ群
  • QQ群点击这里加入QQ群
提交所需资料详情,我们来帮找资料