高考历史复习 板块一 第二单元 阶段贯通2 秦汉时期 (3).docx本文件免费下载 【共6页】

高考历史复习  板块一 第二单元 阶段贯通2 秦汉时期 (3).docx
高考历史复习  板块一 第二单元 阶段贯通2 秦汉时期 (3).docx
高考历史复习  板块一 第二单元 阶段贯通2 秦汉时期 (3).docx
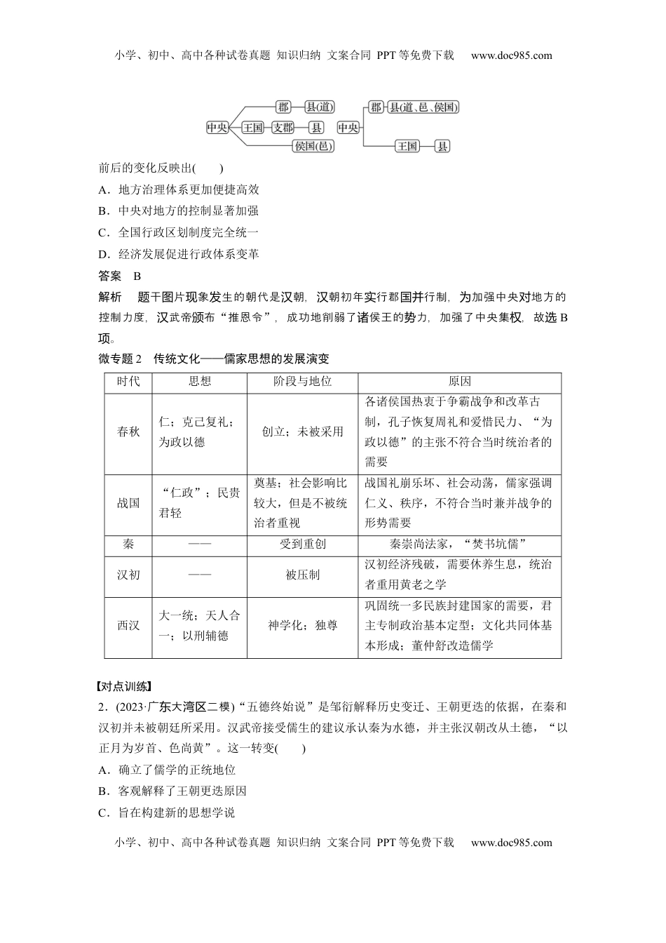
小学、初中、高中各种试卷真题知识归纳文案合同PPT等免费下载www.doc985.com小学、初中、高中各种试卷真题知识归纳文案合同PPT等免费下载www.doc985.com阶段贯通2秦汉时期微专题1国家治理——西周至秦汉政治制度的演进与创新时期中央体制地方体制(措施)选官制度西周家国一体,最高执政集团尚未实现权力的高度集中分封制,地方具有较大独立性世官制(世卿世禄制)春秋战国王室衰微,礼崩乐坏郡县制开始产生军功爵制秦朝中央实行皇帝制度、三公九卿制;首次建立君主集权于上、中枢机构分权于下的体制实行郡县制;封建官僚政治取代贵族政治推行军功爵制“以法为教”“以吏为师”汉初汉承秦制郡国并行制布衣将相汉武帝时期设中朝,首创在正式行政体制之外另设机构,以达到分权的目的颁布“推恩令”;专业的文官构成统治阶级的主体实行察举制、征辟制,有利于人才选拔,但也存在一定问题对点训练1.(2023·日照模拟)下图分别为某一朝代初年和后期的行政区体系。小学、初中、高中各种试卷真题知识归纳文案合同PPT等免费下载www.doc985.com小学、初中、高中各种试卷真题知识归纳文案合同PPT等免费下载www.doc985.com前后的变化反映出()A.地方治理体系更加便捷高效B.中央对地方的控制显著加强C.全国行政区划制度完全统一D.经济发展促进行政体系变革答案B解析干片象生的朝代是朝,朝初年行郡行制,加强中央地方的题图现发汉汉实国并为对控制力度,武帝布汉颁“推恩令”,成功地削弱了侯王的力,加强了中央集,故诸势权选B。项微专题2传统文化——儒家思想的发展演变时代思想阶段与地位原因春秋仁;克己复礼;为政以德创立;未被采用各诸侯国热衷于争霸战争和改革古制,孔子恢复周礼和爱惜民力、“为政以德”的主张不符合当时统治者的需要战国“仁政”;民贵君轻奠基;社会影响比较大,但是不被统治者重视战国礼崩乐坏、社会动荡,儒家强调仁义、秩序,不符合当时兼并战争的形势需要秦——受到重创秦崇尚法家,“焚书坑儒”汉初——被压制汉初经济残破,需要休养生息,统治者重用黄老之学西汉大一统;天人合一;以刑辅德神学化;独尊巩固统一多民族封建国家的需要,君主专制政治基本定型;文化共同体基本形成;董仲舒改造儒学对点训练2.(2023·广大二模东湾区)“五德终始说”是邹衍解释历史变迁、王朝更迭的依据,在秦和汉初并未被朝廷所采用。汉武帝接受儒生的建议承认秦为水德,并主张汉朝改从土德,“以正月为岁首、色尚黄”。这一转变()A.确立了儒学的正统地位B.客观解释了王朝更迭原因C.旨在构建新的思想学说小学、初中、高中各种试卷真题知识归纳文案合同PPT等免费下载www.doc985.com小学、初中、高中各种试卷真题知识归纳文案合同PPT等免费下载www.doc985.comD.有助于维护政权的合法性答案D解析武帝用汉“五德始终说”解朝取代秦朝的合理性,行新法,使家的政治生释汉颁历国活人民生生活一,有助于政的合法性,故与产协调统维护权选D;材料未强武帝项并调汉推崇儒、重用儒生,不能得出儒正地位得以确立的,排除学学统结论A;据所,项学“五德始终说”王朝更迭原因的解强不客,排除对释较牵并观B;武帝推行新法、新服项汉历色,采用“五德始终说”等,本上是了其治,非要建新的思想,排除质为维护统并构学说C。项微专题3家国情怀——秦汉在统一多民族国家发展中的贡献“大一统”的观念认同秦朝建立后,废分封行郡县,奠定了“大一统”中央政权的政治制度基础,“大一统”的观念逐渐形成。汉武帝从政治、经济、思想等方面采取措施,使“大一统”得以巩固和发展。从此以后,“大一统”逐渐发展成中国传统文化的精神内核“中央集权”的制度认同秦汉时期是中央集权制度的创立时期。随着秦统一王朝的建立,中央集权制度应运而生,权力高度集中于中央,中央又高度集中于皇帝。与皇帝制度相适应的是一套完整的官僚机构和官僚体系,保障了中央集权制度有效实施“中华文明”的文化认同秦汉时期是一个由文化多元到逐渐走向文化思想相对统一并确立社会主导思想的时期。秦汉时期采取的一系列巩固统一的措施,不仅很快实现了“书同文、行同伦”的理想,而且汉朝尊崇儒术,儒家思想被用作统一...

1、当您付费下载文档后,您只拥有了使用权限,并不意味着购买了版权,文档只能用于自身使用,不得用于其他商业用途(如 [转卖]进行直接盈利或[编辑后售卖]进行间接盈利)。
2、本站所有内容均由合作方或网友上传,本站不对文档的完整性、权威性及其观点立场正确性做任何保证或承诺!文档内容仅供研究参考,付费前请自行鉴别。
3、如文档内容存在违规,或者侵犯商业秘密、侵犯著作权等,请点击“违规举报”。

碎片内容

与本文档类似文档
2023《微专题·小练习》·历史专练二十六 古代手工业的进步.docx
2023《微专题·小练习》·历史专练二十六 古代手工业的进步.docx
免费
30下载
高考历史专题04  明清社会转型(学生卷)- 2024年高考真题和模拟题历史分类汇编(全国通用).docx
高考历史专题04 明清社会转型(学生卷)- 2024年高考真题和模拟题历史分类汇编(全国通用).docx
免费
0下载
2024年新高考历史资料  近代战争与西方文化的扩张专项练习--2024届高三历史统编版二轮复习原卷版.docx
2024年新高考历史资料 近代战争与西方文化的扩张专项练习--2024届高三历史统编版二轮复习原卷版.docx
免费
0下载
2024版《大考卷》全程考评特训卷·历史【新教材】单元检测八.docx
2024版《大考卷》全程考评特训卷·历史【新教材】单元检测八.docx
免费
23下载
精品解析:2025届上海市奉贤区高三上学期一模历史试题(原卷版).docx
精品解析:2025届上海市奉贤区高三上学期一模历史试题(原卷版).docx
免费
0下载
高考历史复习  单元突破卷05  晚清时期的内忧外患与救亡图存(原卷版) .docx
高考历史复习 单元突破卷05 晚清时期的内忧外患与救亡图存(原卷版) .docx
免费
0下载
2016高考海南卷历史试题(含答案).pdf
2016高考海南卷历史试题(含答案).pdf
免费
17下载
2023《微专题·小练习》·历史滚动训练二(必修一、二).docx
2023《微专题·小练习》·历史滚动训练二(必修一、二).docx
免费
28下载
高考历史五年真题专题16  选择性必修3 文化交流与传播( 解析版).docx
高考历史五年真题专题16 选择性必修3 文化交流与传播( 解析版).docx
免费
0下载
适用于新高考新教材备战2025届高考历史一轮总复习第7单元中国共产党成立与新民主主义革命的探索和胜利课时练第22讲人民解放战争课件.pptx
适用于新高考新教材备战2025届高考历史一轮总复习第7单元中国共产党成立与新民主主义革命的探索和胜利课时练第22讲人民解放战争课件.pptx
免费
0下载
高中2022·微专题·小练习·历史【新高考】专题小练12.docx
高中2022·微专题·小练习·历史【新高考】专题小练12.docx
免费
0下载
2024年新高考历史资料  高考热点01 红色党史,逐梦征程(练习)(原卷版).docx
2024年新高考历史资料 高考热点01 红色党史,逐梦征程(练习)(原卷版).docx
免费
0下载
上海市虹口区2014年高三第二学期期中(二模)学科质量检测历史试题及答案(word版).doc
上海市虹口区2014年高三第二学期期中(二模)学科质量检测历史试题及答案(word版).doc
免费
0下载
2023《微专题·小练习》·历史·新教材专题小练 15.docx
2023《微专题·小练习》·历史·新教材专题小练 15.docx
免费
5下载
高考历史复习  专题02 秦汉统一多民族国家的建立和巩固(好题冲关)(解析版).docx
高考历史复习 专题02 秦汉统一多民族国家的建立和巩固(好题冲关)(解析版).docx
免费
0下载
高中2023《微专题·小练习》·历史·新教材第26练.docx
高中2023《微专题·小练习》·历史·新教材第26练.docx
免费
0下载
2013年高考历史试卷(新课标Ⅱ)(空白卷) (9).docx
2013年高考历史试卷(新课标Ⅱ)(空白卷) (9).docx
免费
0下载
高考历史专题14 二战后的世界(原卷卷).docx
高考历史专题14 二战后的世界(原卷卷).docx
免费
0下载
2025年新高考历史资料  版块五 第十七单元 阶段贯通17 经济与社会生活.pptx
2025年新高考历史资料 版块五 第十七单元 阶段贯通17 经济与社会生活.pptx
免费
0下载
2023《大考卷》二轮专项分层特训卷·历史【新教材】高频考点12.docx
2023《大考卷》二轮专项分层特训卷·历史【新教材】高频考点12.docx
免费
3下载
我的小文库
实名认证
内容提供者

提供高质量免费文档试卷下载,如果满意请告诉您身边的人,如果不满意请告诉我们,您的意见对于我们很重要,是我们不断进步的动力

阅读排行

确认删除?
回到顶部
客服号
  • 客服QQ点击这里给我发消息
QQ群
  • QQ群点击这里加入QQ群
提交所需资料详情,我们来帮找资料