高考历史复习 板块二 第八单元 阶段贯通8 新民主主义革命时期.docx本文件免费下载 【共5页】

高考历史复习  板块二 第八单元 阶段贯通8 新民主主义革命时期.docx
高考历史复习  板块二 第八单元 阶段贯通8 新民主主义革命时期.docx
高考历史复习  板块二 第八单元 阶段贯通8 新民主主义革命时期.docx
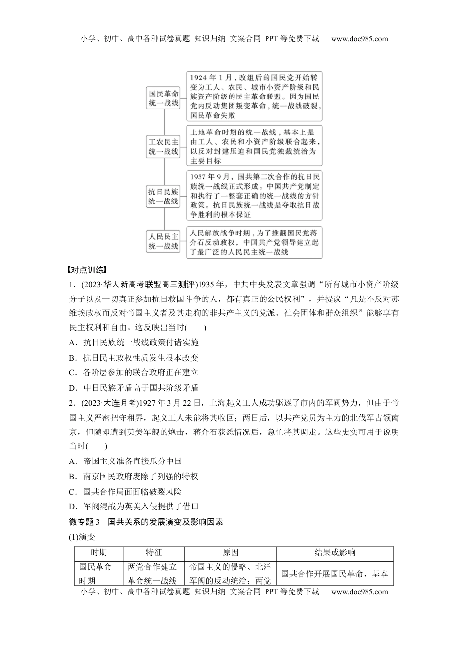
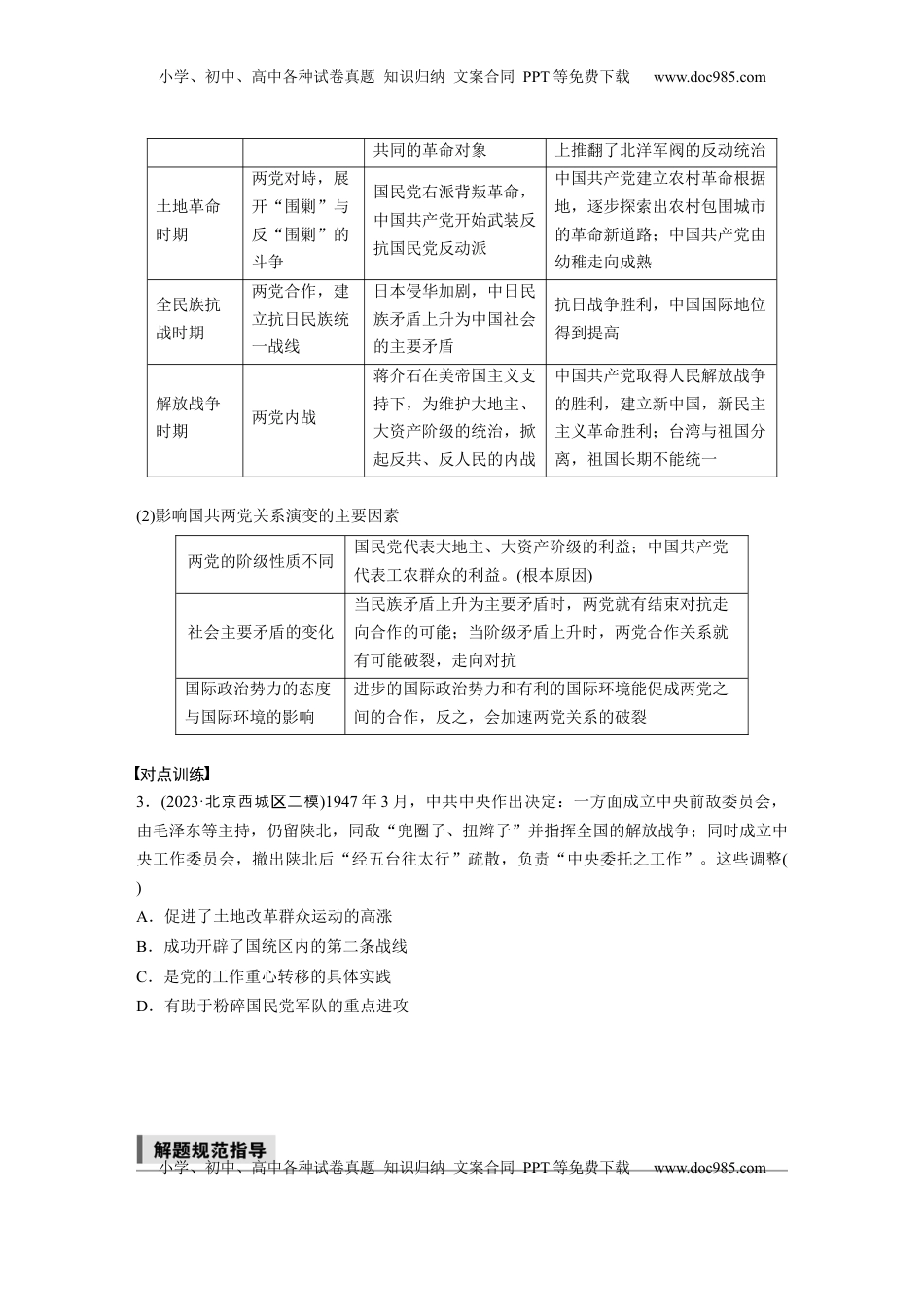
小学、初中、高中各种试卷真题知识归纳文案合同PPT等免费下载www.doc985.com小学、初中、高中各种试卷真题知识归纳文案合同PPT等免费下载www.doc985.com阶段贯通8新民主主义革命时期微专题1中国共产党逐渐从幼稚走向成熟的过程和原因(1)过程①纲领切实:中共二大纲领。②找到同盟:与国民党“党内合作”。③独立斗争:八一南昌起义;八七会议。④找到正确道路:“工农武装割据”。⑤组织独立:遵义会议。⑥正确处理与国民党关系:西安事变和第二次合作全民族抗日。(2)原因①依据国情,把马克思列宁主义基本原理同中国革命具体实践相结合。②排除干扰,纠正“左”倾、右倾错误和共产国际的影响干扰。③实事求是,找到了一条适合中国国情的革命道路。④顾全大局,以国家利益为重,慎重处理与国民党的关系。微专题2中国共产党领导建立的四大统一战线小学、初中、高中各种试卷真题知识归纳文案合同PPT等免费下载www.doc985.com小学、初中、高中各种试卷真题知识归纳文案合同PPT等免费下载www.doc985.com对点训练1.(2023·大新高考盟高三华联测评)1935年,中共中央发表文章强调“所有城市小资产阶级分子以及一切真正参加抗日救国斗争的人,都有真正的公民权利”,并提议“凡是不反对苏维埃政权而反对帝国主义者及其走狗的非共产主义的党派、社会团体和群众组织”能够享有民主权利和自由。这反映出当时()A.抗日民族统一战线政策付诸实施B.抗日民主政权性质发生根本改变C.各阶层参加的联合政府正在建立D.中日民族矛盾高于国共阶级矛盾2.(2023·大月考连)1927年3月22日,上海起义工人成功驱逐了市内的军阀势力,但由于帝国主义严密把守租界,起义工人未能将其收回;两日后,以共产党员为主力的北伐军占领南京,但随即遭到英美军舰的炮击,蒋介石获悉情况后,急忙将其调走。这些史实可用于说明当时()A.帝国主义准备直接瓜分中国B.南京国民政府废除了列强的特权C.国共合作局面面临破裂风险D.军阀混战为英美入侵提供了借口微专题3国共关系的发展演变及影响因素(1)演变时期特征原因结果或影响国民革命时期两党合作建立革命统一战线帝国主义的侵略、北洋军阀的反动统治;两党国共合作开展国民革命,基本小学、初中、高中各种试卷真题知识归纳文案合同PPT等免费下载www.doc985.com小学、初中、高中各种试卷真题知识归纳文案合同PPT等免费下载www.doc985.com共同的革命对象上推翻了北洋军阀的反动统治土地革命时期两党对峙,展开“围剿”与反“围剿”的斗争国民党右派背叛革命,中国共产党开始武装反抗国民党反动派中国共产党建立农村革命根据地,逐步探索出农村包围城市的革命新道路;中国共产党由幼稚走向成熟全民族抗战时期两党合作,建立抗日民族统一战线日本侵华加剧,中日民族矛盾上升为中国社会的主要矛盾抗日战争胜利,中国国际地位得到提高解放战争时期两党内战蒋介石在美帝国主义支持下,为维护大地主、大资产阶级的统治,掀起反共、反人民的内战中国共产党取得人民解放战争的胜利,建立新中国,新民主主义革命胜利;台湾与祖国分离,祖国长期不能统一(2)影响国共两党关系演变的主要因素两党的阶级性质不同国民党代表大地主、大资产阶级的利益;中国共产党代表工农群众的利益。(根本原因)社会主要矛盾的变化当民族矛盾上升为主要矛盾时,两党就有结束对抗走向合作的可能;当阶级矛盾上升时,两党合作关系就有可能破裂,走向对抗国际政治势力的态度与国际环境的影响进步的国际政治势力和有利的国际环境能促成两党之间的合作,反之,会加速两党关系的破裂对点训练3.(2023·北京西城二模区)1947年3月,中共中央作出决定:一方面成立中央前敌委员会,由毛泽东等主持,仍留陕北,同敌“兜圈子、扭辫子”并指挥全国的解放战争;同时成立中央工作委员会,撤出陕北后“经五台往太行”疏散,负责“中央委托之工作”。这些调整()A.促进了土地改革群众运动的高涨B.成功开辟了国统区内的第二条战线C.是党的工作重心转移的具体实践D.有助于粉碎国民党军队的重点进攻小学、初中、高中各种试卷真题知识归纳文案合同PPT等免费下载www.doc985.com小学、初中、高中各种试卷真题知识归纳文案...

1、当您付费下载文档后,您只拥有了使用权限,并不意味着购买了版权,文档只能用于自身使用,不得用于其他商业用途(如 [转卖]进行直接盈利或[编辑后售卖]进行间接盈利)。
2、本站所有内容均由合作方或网友上传,本站不对文档的完整性、权威性及其观点立场正确性做任何保证或承诺!文档内容仅供研究参考,付费前请自行鉴别。
3、如文档内容存在违规,或者侵犯商业秘密、侵犯著作权等,请点击“违规举报”。

碎片内容

与本文档类似文档
2023《微专题·小练习》·历史专练二十六 古代手工业的进步.docx
2023《微专题·小练习》·历史专练二十六 古代手工业的进步.docx
免费
30下载
高考历史专题04  明清社会转型(学生卷)- 2024年高考真题和模拟题历史分类汇编(全国通用).docx
高考历史专题04 明清社会转型(学生卷)- 2024年高考真题和模拟题历史分类汇编(全国通用).docx
免费
0下载
2024年新高考历史资料  近代战争与西方文化的扩张专项练习--2024届高三历史统编版二轮复习原卷版.docx
2024年新高考历史资料 近代战争与西方文化的扩张专项练习--2024届高三历史统编版二轮复习原卷版.docx
免费
0下载
2024版《大考卷》全程考评特训卷·历史【新教材】单元检测八.docx
2024版《大考卷》全程考评特训卷·历史【新教材】单元检测八.docx
免费
23下载
精品解析:2025届上海市奉贤区高三上学期一模历史试题(原卷版).docx
精品解析:2025届上海市奉贤区高三上学期一模历史试题(原卷版).docx
免费
0下载
高考历史复习  单元突破卷05  晚清时期的内忧外患与救亡图存(原卷版) .docx
高考历史复习 单元突破卷05 晚清时期的内忧外患与救亡图存(原卷版) .docx
免费
0下载
2016高考海南卷历史试题(含答案).pdf
2016高考海南卷历史试题(含答案).pdf
免费
17下载
2023《微专题·小练习》·历史滚动训练二(必修一、二).docx
2023《微专题·小练习》·历史滚动训练二(必修一、二).docx
免费
28下载
高考历史五年真题专题16  选择性必修3 文化交流与传播( 解析版).docx
高考历史五年真题专题16 选择性必修3 文化交流与传播( 解析版).docx
免费
0下载
适用于新高考新教材备战2025届高考历史一轮总复习第7单元中国共产党成立与新民主主义革命的探索和胜利课时练第22讲人民解放战争课件.pptx
适用于新高考新教材备战2025届高考历史一轮总复习第7单元中国共产党成立与新民主主义革命的探索和胜利课时练第22讲人民解放战争课件.pptx
免费
0下载
高中2022·微专题·小练习·历史【新高考】专题小练12.docx
高中2022·微专题·小练习·历史【新高考】专题小练12.docx
免费
0下载
2024年新高考历史资料  高考热点01 红色党史,逐梦征程(练习)(原卷版).docx
2024年新高考历史资料 高考热点01 红色党史,逐梦征程(练习)(原卷版).docx
免费
0下载
上海市虹口区2014年高三第二学期期中(二模)学科质量检测历史试题及答案(word版).doc
上海市虹口区2014年高三第二学期期中(二模)学科质量检测历史试题及答案(word版).doc
免费
0下载
2023《微专题·小练习》·历史·新教材专题小练 15.docx
2023《微专题·小练习》·历史·新教材专题小练 15.docx
免费
5下载
高考历史复习  专题02 秦汉统一多民族国家的建立和巩固(好题冲关)(解析版).docx
高考历史复习 专题02 秦汉统一多民族国家的建立和巩固(好题冲关)(解析版).docx
免费
0下载
高中2023《微专题·小练习》·历史·新教材第26练.docx
高中2023《微专题·小练习》·历史·新教材第26练.docx
免费
0下载
2013年高考历史试卷(新课标Ⅱ)(空白卷) (9).docx
2013年高考历史试卷(新课标Ⅱ)(空白卷) (9).docx
免费
0下载
高考历史专题14 二战后的世界(原卷卷).docx
高考历史专题14 二战后的世界(原卷卷).docx
免费
0下载
2025年新高考历史资料  版块五 第十七单元 阶段贯通17 经济与社会生活.pptx
2025年新高考历史资料 版块五 第十七单元 阶段贯通17 经济与社会生活.pptx
免费
0下载
2023《大考卷》二轮专项分层特训卷·历史【新教材】高频考点12.docx
2023《大考卷》二轮专项分层特训卷·历史【新教材】高频考点12.docx
免费
3下载
我的小文库
实名认证
内容提供者

提供高质量免费文档试卷下载,如果满意请告诉您身边的人,如果不满意请告诉我们,您的意见对于我们很重要,是我们不断进步的动力

阅读排行

确认删除?
回到顶部
客服号
  • 客服QQ点击这里给我发消息
QQ群
  • QQ群点击这里加入QQ群
提交所需资料详情,我们来帮找资料