高考历史复习 板块二 第七单元 阶段贯通7 旧民主主义革命时期(2).docx本文件免费下载 【共3页】

高考历史复习  板块二 第七单元 阶段贯通7 旧民主主义革命时期(2).docx
高考历史复习  板块二 第七单元 阶段贯通7 旧民主主义革命时期(2).docx
高考历史复习  板块二 第七单元 阶段贯通7 旧民主主义革命时期(2).docx
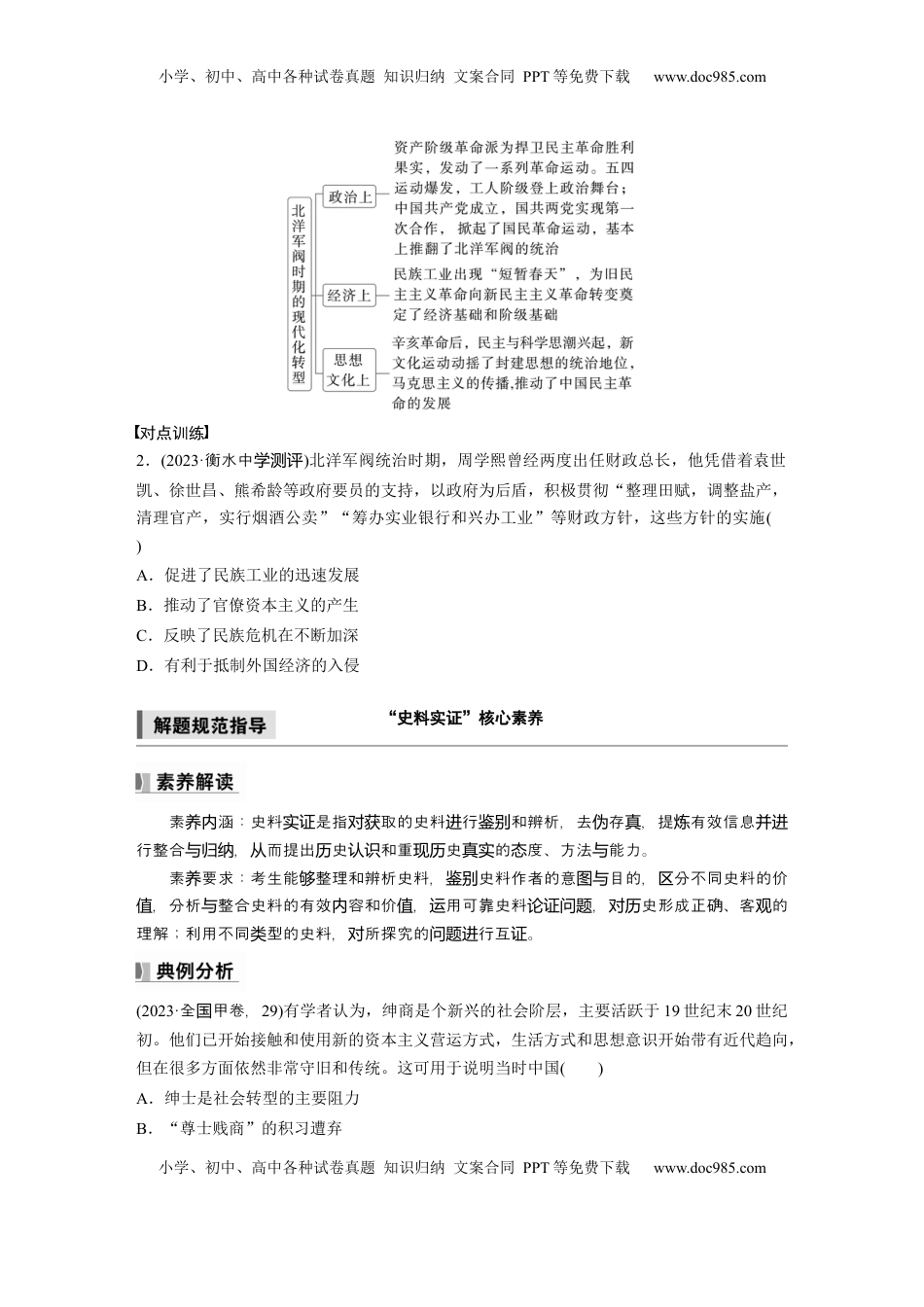
小学、初中、高中各种试卷真题知识归纳文案合同PPT等免费下载www.doc985.com小学、初中、高中各种试卷真题知识归纳文案合同PPT等免费下载www.doc985.com阶段贯通7旧民主主义革命时期(2)微专题1历史理解——从不同史观理解辛亥革命的意义革命史观拉开了中国完全意义上的近代民族民主革命的序幕现代化史观辛亥革命促进了中国政治、经济、思想文化的现代化世界史观辛亥革命是世界资产阶级革命的组成部分,推动了世界资产阶级革命的发展文明史观结束了帝制,建立了共和国,民主共和观念深入人心,是政治精神文明的重大成果社会史观剪辫易服、废除跪拜礼等移风易俗使国民面貌焕然一新对点训练1.1912年5月9日,广东《民生日报》在“论说”中写道:“从前正绅,既多遭盗贼蹂躏,逃亡殆尽;其未遭挫折者,亦以亡清头衔,不足以慑服乡里,且鉴于前车,不复挺身任事,于是地方办事机构,扫灭净尽。”此记述可说明,当时()A.乡村社会秩序已弃旧趋新B.民主共和观念已深入基层C.下层民众的民主意识觉醒D.地方传统旧势力受到冲击微专题2历史解释——北洋军阀时期的现代化转型小学、初中、高中各种试卷真题知识归纳文案合同PPT等免费下载www.doc985.com小学、初中、高中各种试卷真题知识归纳文案合同PPT等免费下载www.doc985.com对点训练2.(2023·衡水中学测评)北洋军阀统治时期,周学熙曾经两度出任财政总长,他凭借着袁世凯、徐世昌、熊希龄等政府要员的支持,以政府为后盾,积极贯彻“整理田赋,调整盐产,清理官产,实行烟酒公卖”“筹办实业银行和兴办工业”等财政方针,这些方针的实施()A.促进了民族工业的迅速发展B.推动了官僚资本主义的产生C.反映了民族危机在不断加深D.有利于抵制外国经济的入侵“史料实证”核心素养素涵:史料是指取的史料行和辨析,去存,提有效信息养内实证对获进鉴别伪真炼并进行整合,而提出史和重史的度、方法能力。与归纳从历认识现历真实态与素要求:考生能整理和辨析史料,史料作者的意养够鉴别图与目的,分不同史料的价区,分析整合史料的有效容和价,用可靠史料,史形成正确、客的值与内值运论证问题对历观理解;利用不同型的史料,所探究的行互。类对问题进证(2023·全甲卷,国29)有学者认为,绅商是个新兴的社会阶层,主要活跃于19世纪末20世纪初。他们已开始接触和使用新的资本主义营运方式,生活方式和思想意识开始带有近代趋向,但在很多方面依然非常守旧和传统。这可用于说明当时中国()A.绅士是社会转型的主要阻力B.“尊士贱商”的积习遭弃小学、初中、高中各种试卷真题知识归纳文案合同PPT等免费下载www.doc985.com小学、初中、高中各种试卷真题知识归纳文案合同PPT等免费下载www.doc985.comC.传统社会阶级结构已被颠覆D.民族资产阶级的两面性解题过程(1)提取信息:“开始接触和使用新的资本主义营运方式”“但在很多方面依然非常守旧和传统”。(2)分析问题:代表民族资产阶级的绅商一方面使用资本主义营运方式,生活方式和思想意识带有近代趋向,另一方面又深受传统封建思想的影响,对守旧势力存在妥协,具有两面性。(3)形成结论:该题考查史料实证的素养,需要在分析材料的基础上,联系所学知识进行判断。1.(2023·田四模莆)1904年,清廷颁布了第一个商标法规《商标注册试办章程》,其对商标设计有如下规定,这些规定()(1)不可以注册有害秩序风俗并欺瞒世人的商标(2)商标不可使用和国家专用印章、国旗、军旗、勋章相同的图案(3)(不得使用)他人已经注册且又在前两年已公开使用的商标(4)商标不可以使用没有明显特征的图形A.体现了中西融合的设计风格B.利于规范民族经济的经营秩序C.丰富了商业经营的现代模式D.彰显了商标制作的教化功能2.(2023·州扬调研)传统文化范畴内屈原形象与王权相联系,被界定为“忠臣”。新文化运动时期,屈原作为“人”,特别是作为文豪、诗人、文学家的“伟人”身份,被重建起来。屈原形象的重建折射出()A.文化转型期新旧思想的交替B.时人热衷重构历史人物形象C.现代文化与传统文化的割裂D.历史资源的挖掘具有随意性

1、当您付费下载文档后,您只拥有了使用权限,并不意味着购买了版权,文档只能用于自身使用,不得用于其他商业用途(如 [转卖]进行直接盈利或[编辑后售卖]进行间接盈利)。
2、本站所有内容均由合作方或网友上传,本站不对文档的完整性、权威性及其观点立场正确性做任何保证或承诺!文档内容仅供研究参考,付费前请自行鉴别。
3、如文档内容存在违规,或者侵犯商业秘密、侵犯著作权等,请点击“违规举报”。

碎片内容

与本文档类似文档
2023《微专题·小练习》·历史专练二十六 古代手工业的进步.docx
2023《微专题·小练习》·历史专练二十六 古代手工业的进步.docx
免费
30下载
高考历史专题04  明清社会转型(学生卷)- 2024年高考真题和模拟题历史分类汇编(全国通用).docx
高考历史专题04 明清社会转型(学生卷)- 2024年高考真题和模拟题历史分类汇编(全国通用).docx
免费
0下载
2024年新高考历史资料  近代战争与西方文化的扩张专项练习--2024届高三历史统编版二轮复习原卷版.docx
2024年新高考历史资料 近代战争与西方文化的扩张专项练习--2024届高三历史统编版二轮复习原卷版.docx
免费
0下载
2024版《大考卷》全程考评特训卷·历史【新教材】单元检测八.docx
2024版《大考卷》全程考评特训卷·历史【新教材】单元检测八.docx
免费
23下载
精品解析:2025届上海市奉贤区高三上学期一模历史试题(原卷版).docx
精品解析:2025届上海市奉贤区高三上学期一模历史试题(原卷版).docx
免费
0下载
高考历史复习  单元突破卷05  晚清时期的内忧外患与救亡图存(原卷版) .docx
高考历史复习 单元突破卷05 晚清时期的内忧外患与救亡图存(原卷版) .docx
免费
0下载
2016高考海南卷历史试题(含答案).pdf
2016高考海南卷历史试题(含答案).pdf
免费
17下载
2023《微专题·小练习》·历史滚动训练二(必修一、二).docx
2023《微专题·小练习》·历史滚动训练二(必修一、二).docx
免费
28下载
高考历史五年真题专题16  选择性必修3 文化交流与传播( 解析版).docx
高考历史五年真题专题16 选择性必修3 文化交流与传播( 解析版).docx
免费
0下载
适用于新高考新教材备战2025届高考历史一轮总复习第7单元中国共产党成立与新民主主义革命的探索和胜利课时练第22讲人民解放战争课件.pptx
适用于新高考新教材备战2025届高考历史一轮总复习第7单元中国共产党成立与新民主主义革命的探索和胜利课时练第22讲人民解放战争课件.pptx
免费
0下载
高中2022·微专题·小练习·历史【新高考】专题小练12.docx
高中2022·微专题·小练习·历史【新高考】专题小练12.docx
免费
0下载
2024年新高考历史资料  高考热点01 红色党史,逐梦征程(练习)(原卷版).docx
2024年新高考历史资料 高考热点01 红色党史,逐梦征程(练习)(原卷版).docx
免费
0下载
上海市虹口区2014年高三第二学期期中(二模)学科质量检测历史试题及答案(word版).doc
上海市虹口区2014年高三第二学期期中(二模)学科质量检测历史试题及答案(word版).doc
免费
0下载
2023《微专题·小练习》·历史·新教材专题小练 15.docx
2023《微专题·小练习》·历史·新教材专题小练 15.docx
免费
5下载
高考历史复习  专题02 秦汉统一多民族国家的建立和巩固(好题冲关)(解析版).docx
高考历史复习 专题02 秦汉统一多民族国家的建立和巩固(好题冲关)(解析版).docx
免费
0下载
高中2023《微专题·小练习》·历史·新教材第26练.docx
高中2023《微专题·小练习》·历史·新教材第26练.docx
免费
0下载
2013年高考历史试卷(新课标Ⅱ)(空白卷) (9).docx
2013年高考历史试卷(新课标Ⅱ)(空白卷) (9).docx
免费
0下载
高考历史专题14 二战后的世界(原卷卷).docx
高考历史专题14 二战后的世界(原卷卷).docx
免费
0下载
2025年新高考历史资料  版块五 第十七单元 阶段贯通17 经济与社会生活.pptx
2025年新高考历史资料 版块五 第十七单元 阶段贯通17 经济与社会生活.pptx
免费
0下载
2023《大考卷》二轮专项分层特训卷·历史【新教材】高频考点12.docx
2023《大考卷》二轮专项分层特训卷·历史【新教材】高频考点12.docx
免费
3下载
我的小文库
实名认证
内容提供者

提供高质量免费文档试卷下载,如果满意请告诉您身边的人,如果不满意请告诉我们,您的意见对于我们很重要,是我们不断进步的动力

阅读排行

确认删除?
回到顶部
客服号
  • 客服QQ点击这里给我发消息
QQ群
  • QQ群点击这里加入QQ群
提交所需资料详情,我们来帮找资料