高考历史复习 板块一 第二单元 阶段贯通2 秦汉时期 (2).docx本文件免费下载 【共5页】

高考历史复习  板块一 第二单元 阶段贯通2 秦汉时期 (2).docx
高考历史复习  板块一 第二单元 阶段贯通2 秦汉时期 (2).docx
高考历史复习  板块一 第二单元 阶段贯通2 秦汉时期 (2).docx
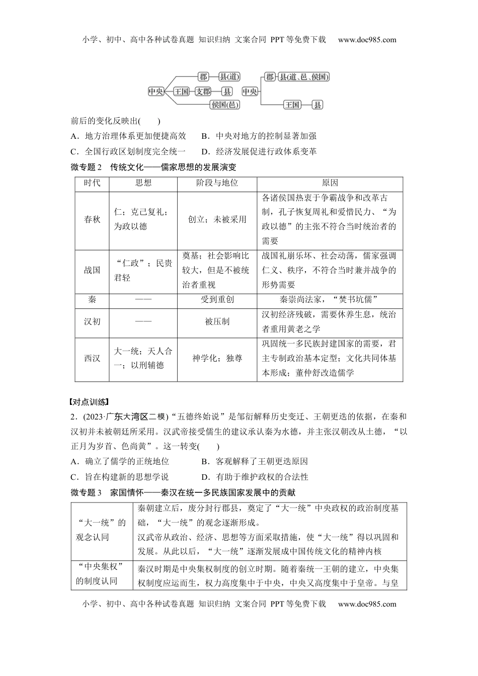
小学、初中、高中各种试卷真题知识归纳文案合同PPT等免费下载www.doc985.com小学、初中、高中各种试卷真题知识归纳文案合同PPT等免费下载www.doc985.com阶段贯通2秦汉时期微专题1国家治理——西周至秦汉政治制度的演进与创新时期中央体制地方体制(措施)选官制度西周家国一体,最高执政集团尚未实现权力的高度集中分封制,地方具有较大独立性世官制(世卿世禄制)春秋战国王室衰微,礼崩乐坏郡县制开始产生军功爵制秦朝中央实行皇帝制度、三公九卿制;首次建立君主集权于上、中枢机构分权于下的体制实行郡县制;封建官僚政治取代贵族政治推行军功爵制“以法为教”“以吏为师”汉初汉承秦制郡国并行制布衣将相汉武帝时期设中朝,首创在正式行政体制之外另设机构,以达到分权的目的颁布“推恩令”;专业的文官构成统治阶级的主体实行察举制、征辟制,有利于人才选拔,但也存在一定问题对点训练1.(2023·日照模拟)如图分别为某一朝代初年和后期的行政区体系。小学、初中、高中各种试卷真题知识归纳文案合同PPT等免费下载www.doc985.com小学、初中、高中各种试卷真题知识归纳文案合同PPT等免费下载www.doc985.com前后的变化反映出()A.地方治理体系更加便捷高效B.中央对地方的控制显著加强C.全国行政区划制度完全统一D.经济发展促进行政体系变革微专题2传统文化——儒家思想的发展演变时代思想阶段与地位原因春秋仁;克己复礼;为政以德创立;未被采用各诸侯国热衷于争霸战争和改革古制,孔子恢复周礼和爱惜民力、“为政以德”的主张不符合当时统治者的需要战国“仁政”;民贵君轻奠基;社会影响比较大,但是不被统治者重视战国礼崩乐坏、社会动荡,儒家强调仁义、秩序,不符合当时兼并战争的形势需要秦——受到重创秦崇尚法家,“焚书坑儒”汉初——被压制汉初经济残破,需要休养生息,统治者重用黄老之学西汉大一统;天人合一;以刑辅德神学化;独尊巩固统一多民族封建国家的需要,君主专制政治基本定型;文化共同体基本形成;董仲舒改造儒学对点训练2.(2023·广大二模东湾区)“五德终始说”是邹衍解释历史变迁、王朝更迭的依据,在秦和汉初并未被朝廷所采用。汉武帝接受儒生的建议承认秦为水德,并主张汉朝改从土德,“以正月为岁首、色尚黄”。这一转变()A.确立了儒学的正统地位B.客观解释了王朝更迭原因C.旨在构建新的思想学说D.有助于维护政权的合法性微专题3家国情怀——秦汉在统一多民族国家发展中的贡献“大一统”的观念认同秦朝建立后,废分封行郡县,奠定了“大一统”中央政权的政治制度基础,“大一统”的观念逐渐形成。汉武帝从政治、经济、思想等方面采取措施,使“大一统”得以巩固和发展。从此以后,“大一统”逐渐发展成中国传统文化的精神内核“中央集权”的制度认同秦汉时期是中央集权制度的创立时期。随着秦统一王朝的建立,中央集权制度应运而生,权力高度集中于中央,中央又高度集中于皇帝。与皇小学、初中、高中各种试卷真题知识归纳文案合同PPT等免费下载www.doc985.com小学、初中、高中各种试卷真题知识归纳文案合同PPT等免费下载www.doc985.com帝制度相适应的是一套完整的官僚机构和官僚体系,保障了中央集权制度有效实施“中华文明”的文化认同秦汉时期是一个由文化多元到逐渐走向文化思想相对统一并确立社会主导思想的时期。秦汉时期采取的一系列巩固统一的措施,不仅很快实现了“书同文、行同伦”的理想,而且汉朝尊崇儒术,儒家思想被用作统一思想、道德和文化的武器。从此,统一的文化思想、统一的道德伦理和统一的心理素质,即统一的价值体系,在中华民族中形成了对点训练3.如表为建元元年(公元前140年)至太初年间(公元前104-前101年)汉武帝分封的部分侯国(据《史记·建元以来王子侯者年表》编制),据此可知()侯国名获封侯身份安成、宜春、句容、句陵长沙定王子丹杨、盱台、湖孰、秩阳、睢陵、龙丘、张梁江都易王子剧、壤、平望、临原、葛魁、益都、平酌、剧魁、寿梁、平度、宜成、临朐淄川懿王子广望、将梁、蕲馆、薪处、陆城中山靖王子A.分封宗法制得到局部恢复B.儒家纲常伦理影响政治决策C.大一统政治格局渐趋巩固D.统治阶级内部争权夺...

1、当您付费下载文档后,您只拥有了使用权限,并不意味着购买了版权,文档只能用于自身使用,不得用于其他商业用途(如 [转卖]进行直接盈利或[编辑后售卖]进行间接盈利)。
2、本站所有内容均由合作方或网友上传,本站不对文档的完整性、权威性及其观点立场正确性做任何保证或承诺!文档内容仅供研究参考,付费前请自行鉴别。
3、如文档内容存在违规,或者侵犯商业秘密、侵犯著作权等,请点击“违规举报”。

碎片内容

与本文档类似文档
2023《微专题·小练习》·历史专练三十 殖民扩张与世界市场的拓展.docx
2023《微专题·小练习》·历史专练三十 殖民扩张与世界市场的拓展.docx
免费
16下载
高中2023《微专题·小练习》·历史滚动训练四(综合).docx
高中2023《微专题·小练习》·历史滚动训练四(综合).docx
免费
0下载
24版微专题小练习·历史(新教材)(XL-8)要点专练 18.docx
24版微专题小练习·历史(新教材)(XL-8)要点专练 18.docx
免费
24下载
高中2022·微专题·小练习·历史【新高考】第11练 .docx
高中2022·微专题·小练习·历史【新高考】第11练 .docx
免费
0下载
2024年新高考历史资料  押广东卷第10题 新中国史和改革开放史(原卷版).docx
2024年新高考历史资料 押广东卷第10题 新中国史和改革开放史(原卷版).docx
免费
0下载
2024年高考历史一轮复习讲义(部编版)第40讲 第二次世界大战与战后国际秩序的形成.doc
2024年高考历史一轮复习讲义(部编版)第40讲 第二次世界大战与战后国际秩序的形成.doc
免费
9下载
高中历史•必修·中外历史纲要(上)课时作业WORD  阶段检测卷三.docx
高中历史•必修·中外历史纲要(上)课时作业WORD 阶段检测卷三.docx
免费
1下载
2023《微专题·小练习》·历史专练二十三 世界多极化趋势的出现.docx
2023《微专题·小练习》·历史专练二十三 世界多极化趋势的出现.docx
免费
8下载
江苏省南通市海门区2023届高三上学期第一次月考历史试题(解析版).docx
江苏省南通市海门区2023届高三上学期第一次月考历史试题(解析版).docx
免费
0下载
2018年全国统一高考历史试卷(新课标ⅱ)(含解析版).pdf
2018年全国统一高考历史试卷(新课标ⅱ)(含解析版).pdf
免费
8下载
2024年高考历史一轮复习讲义(部编版)一轮复习64练答案精析.docx
2024年高考历史一轮复习讲义(部编版)一轮复习64练答案精析.docx
免费
13下载
高考历史复习  板块二 第八单元 训练19  五四运动与马克思主义的传播.docx
高考历史复习 板块二 第八单元 训练19 五四运动与马克思主义的传播.docx
免费
0下载
2025年新高考历史资料  专题三 经世济民——中国古代的经济与社会生活.doc
2025年新高考历史资料 专题三 经世济民——中国古代的经济与社会生活.doc
免费
0下载
2025年新高考历史资料  第十单元现代文明的创新与调整__现代的世界第42讲世界现代社会生活的进步与文化交流保护(含解析).doc
2025年新高考历史资料 第十单元现代文明的创新与调整__现代的世界第42讲世界现代社会生活的进步与文化交流保护(含解析).doc
免费
0下载
8.山东省枣庄市第三中学2024届高三10月月考历史试题.pdf
8.山东省枣庄市第三中学2024届高三10月月考历史试题.pdf
免费
7下载
高中2022·微专题·小练习·历史【新高考】第51练.docx
高中2022·微专题·小练习·历史【新高考】第51练.docx
免费
0下载
2023《微专题·小练习》·历史专题小练二十二 中国近代的思想解放潮流和马克思主义在中国的发展.docx
2023《微专题·小练习》·历史专题小练二十二 中国近代的思想解放潮流和马克思主义在中国的发展.docx
免费
30下载
2024年高考历史一轮复习讲义(部编版)板块2 第7单元 训练19 中国共产党开辟革命新道路.docx
2024年高考历史一轮复习讲义(部编版)板块2 第7单元 训练19 中国共产党开辟革命新道路.docx
免费
10下载
2025年新高考历史资料  板块提升练(二) 中国近现代史.doc
2025年新高考历史资料 板块提升练(二) 中国近现代史.doc
免费
0下载
适用于新高考新教材备战2025届高考历史一轮总复习第2单元三国两晋南北朝的民族交融与隋唐统一多民族封建国家的发展第7讲三国至隋唐的制度创新课件.pptx
适用于新高考新教材备战2025届高考历史一轮总复习第2单元三国两晋南北朝的民族交融与隋唐统一多民族封建国家的发展第7讲三国至隋唐的制度创新课件.pptx
免费
0下载
我的小文库
实名认证
内容提供者

提供高质量免费文档试卷下载,如果满意请告诉您身边的人,如果不满意请告诉我们,您的意见对于我们很重要,是我们不断进步的动力

阅读排行

确认删除?
回到顶部
客服号
  • 客服QQ点击这里给我发消息
QQ群
  • QQ群点击这里加入QQ群
提交所需资料详情,我们来帮找资料