高考历史复习 板块一 第五单元 第11讲 明清时期的政治.docx本文件免费下载 【共11页】

高考历史复习  板块一 第五单元 第11讲 明清时期的政治.docx
高考历史复习  板块一 第五单元 第11讲 明清时期的政治.docx
高考历史复习  板块一 第五单元 第11讲 明清时期的政治.docx
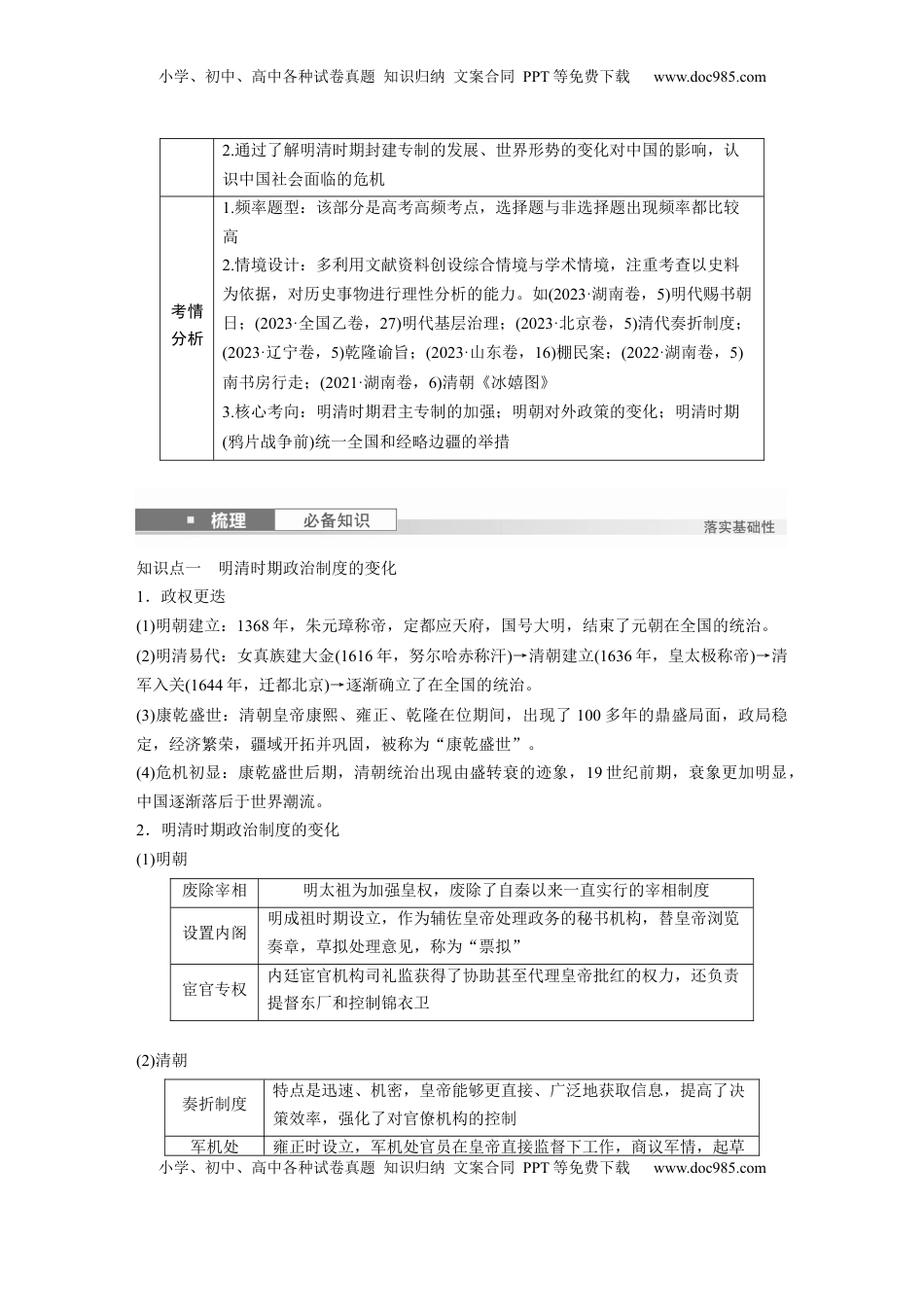
小学、初中、高中各种试卷真题知识归纳文案合同PPT等免费下载www.doc985.com小学、初中、高中各种试卷真题知识归纳文案合同PPT等免费下载www.doc985.com第11讲明清时期的政治课程标准1.通过了解明清时期统一全国和经略边疆的相关举措,知道南海诸岛、台湾及其包括钓鱼岛在内的附属岛屿是中国版图一部分,认识这一时期统一多民族封建国家版图奠定的重要意义小学、初中、高中各种试卷真题知识归纳文案合同PPT等免费下载www.doc985.com小学、初中、高中各种试卷真题知识归纳文案合同PPT等免费下载www.doc985.com2.通过了解明清时期封建专制的发展、世界形势的变化对中国的影响,认识中国社会面临的危机考情分析1.频率题型:该部分是高考高频考点,选择题与非选择题出现频率都比较高2.情境设计:多利用文献资料创设综合情境与学术情境,注重考查以史料为依据,对历史事物进行理性分析的能力。如(2023·湖南卷,5)明代赐书朝日;(2023·全国乙卷,27)明代基层治理;(2023·北京卷,5)清代奏折制度;(2023·辽宁卷,5)乾隆谕旨;(2023·山东卷,16)棚民案;(2022·湖南卷,5)南书房行走;(2021·湖南卷,6)清朝《冰嬉图》3.核心考向:明清时期君主专制的加强;明朝对外政策的变化;明清时期(鸦片战争前)统一全国和经略边疆的举措知识点一明清时期政治制度的变化1.政权更迭(1)明朝建立:1368年,朱元璋称帝,定都应天府,国号大明,结束了元朝在全国的统治。(2)明清易代:女真族建大金(1616年,努尔哈赤称汗)→清朝建立(1636年,皇太极称帝)→清军入关(1644年,迁都北京)→逐渐确立了在全国的统治。(3)康乾盛世:清朝皇帝康熙、雍正、乾隆在位期间,出现了100多年的鼎盛局面,政局稳定,经济繁荣,疆域开拓并巩固,被称为“康乾盛世”。(4)危机初显:康乾盛世后期,清朝统治出现由盛转衰的迹象,19世纪前期,衰象更加明显,中国逐渐落后于世界潮流。2.明清时期政治制度的变化(1)明朝废除宰相明太祖为加强皇权,废除了自秦以来一直实行的宰相制度设置内阁明成祖时期设立,作为辅佐皇帝处理政务的秘书机构,替皇帝浏览奏章,草拟处理意见,称为“票拟”宦官专权内廷宦官机构司礼监获得了协助甚至代理皇帝批红的权力,还负责提督东厂和控制锦衣卫(2)清朝奏折制度特点是迅速、机密,皇帝能够更直接、广泛地获取信息,提高了决策效率,强化了对官僚机构的控制军机处雍正时设立,军机处官员在皇帝直接监督下工作,商议军情,起草小学、初中、高中各种试卷真题知识归纳文案合同PPT等免费下载www.doc985.com小学、初中、高中各种试卷真题知识归纳文案合同PPT等免费下载www.doc985.com或处理机要文书文化专制清朝统治者对思想文化的控制非常严密,频繁制造文字狱,对文化造成严重的摧残1.图解·关键知识明清中枢机构2.挖掘·教材信息阅读纲要上“问题探究”中黄宗羲《明夷待访录·置相》,指出黄宗羲是如何评价明太祖废除宰相制度的?试答:__________________________________________________________________________________________________________________________________________3.警示·易错易混内阁的性质与作用(1)明朝的首不是宰相。是皇帝加强制而建立的政治机,但始有内阁辅并内阁为专构它终没法定的地位。(2)明朝制是君主制强化的物,不可能皇起到制作用。内阁专产对权约知识点二明清时期的民族关系和对外交往1.明朝(1)内陆边疆蒙古族筑长城防御为防御鞑靼、瓦剌南下,明朝重新修筑了长城战争明中期,瓦剌和鞑靼不断威胁明朝北部边防,曾包围北京,俘虏明英宗和议与册封1571年,鞑靼首领俺答汗与明朝订立和议,接受明朝册封贸易交流双方恢复并扩大贸易关系,直到明末基本上维持了和平局面藏族封授称号明廷封授给当地的僧俗首领法王、王等称号设机构管辖设立了行都指挥使司等机构管理西藏军民事务,任用藏族上层人士进行管理女真族设机构管辖明朝在黑龙江流域设立了奴儿干都司封授官号对东北女真各部落首领封授官号(2)海上交通与沿海形势小学、初中、高中各种试卷真题知识归纳文案合同PPT等免费下载www.doc985.com小学、初中、高中各种试卷真题知识归纳文案合同PPT等免费下载ww...

1、当您付费下载文档后,您只拥有了使用权限,并不意味着购买了版权,文档只能用于自身使用,不得用于其他商业用途(如 [转卖]进行直接盈利或[编辑后售卖]进行间接盈利)。
2、本站所有内容均由合作方或网友上传,本站不对文档的完整性、权威性及其观点立场正确性做任何保证或承诺!文档内容仅供研究参考,付费前请自行鉴别。
3、如文档内容存在违规,或者侵犯商业秘密、侵犯著作权等,请点击“违规举报”。

碎片内容

与本文档类似文档
2023《微专题·小练习》·历史专练二十六 古代手工业的进步.docx
2023《微专题·小练习》·历史专练二十六 古代手工业的进步.docx
免费
30下载
高考历史专题04  明清社会转型(学生卷)- 2024年高考真题和模拟题历史分类汇编(全国通用).docx
高考历史专题04 明清社会转型(学生卷)- 2024年高考真题和模拟题历史分类汇编(全国通用).docx
免费
0下载
2024年新高考历史资料  近代战争与西方文化的扩张专项练习--2024届高三历史统编版二轮复习原卷版.docx
2024年新高考历史资料 近代战争与西方文化的扩张专项练习--2024届高三历史统编版二轮复习原卷版.docx
免费
0下载
2024版《大考卷》全程考评特训卷·历史【新教材】单元检测八.docx
2024版《大考卷》全程考评特训卷·历史【新教材】单元检测八.docx
免费
23下载
精品解析:2025届上海市奉贤区高三上学期一模历史试题(原卷版).docx
精品解析:2025届上海市奉贤区高三上学期一模历史试题(原卷版).docx
免费
0下载
高考历史复习  单元突破卷05  晚清时期的内忧外患与救亡图存(原卷版) .docx
高考历史复习 单元突破卷05 晚清时期的内忧外患与救亡图存(原卷版) .docx
免费
0下载
2016高考海南卷历史试题(含答案).pdf
2016高考海南卷历史试题(含答案).pdf
免费
17下载
2023《微专题·小练习》·历史滚动训练二(必修一、二).docx
2023《微专题·小练习》·历史滚动训练二(必修一、二).docx
免费
28下载
高考历史五年真题专题16  选择性必修3 文化交流与传播( 解析版).docx
高考历史五年真题专题16 选择性必修3 文化交流与传播( 解析版).docx
免费
0下载
适用于新高考新教材备战2025届高考历史一轮总复习第7单元中国共产党成立与新民主主义革命的探索和胜利课时练第22讲人民解放战争课件.pptx
适用于新高考新教材备战2025届高考历史一轮总复习第7单元中国共产党成立与新民主主义革命的探索和胜利课时练第22讲人民解放战争课件.pptx
免费
0下载
高中2022·微专题·小练习·历史【新高考】专题小练12.docx
高中2022·微专题·小练习·历史【新高考】专题小练12.docx
免费
0下载
2024年新高考历史资料  高考热点01 红色党史,逐梦征程(练习)(原卷版).docx
2024年新高考历史资料 高考热点01 红色党史,逐梦征程(练习)(原卷版).docx
免费
0下载
上海市虹口区2014年高三第二学期期中(二模)学科质量检测历史试题及答案(word版).doc
上海市虹口区2014年高三第二学期期中(二模)学科质量检测历史试题及答案(word版).doc
免费
0下载
2023《微专题·小练习》·历史·新教材专题小练 15.docx
2023《微专题·小练习》·历史·新教材专题小练 15.docx
免费
5下载
高考历史复习  专题02 秦汉统一多民族国家的建立和巩固(好题冲关)(解析版).docx
高考历史复习 专题02 秦汉统一多民族国家的建立和巩固(好题冲关)(解析版).docx
免费
0下载
高中2023《微专题·小练习》·历史·新教材第26练.docx
高中2023《微专题·小练习》·历史·新教材第26练.docx
免费
0下载
2013年高考历史试卷(新课标Ⅱ)(空白卷) (9).docx
2013年高考历史试卷(新课标Ⅱ)(空白卷) (9).docx
免费
0下载
高考历史专题14 二战后的世界(原卷卷).docx
高考历史专题14 二战后的世界(原卷卷).docx
免费
0下载
2025年新高考历史资料  版块五 第十七单元 阶段贯通17 经济与社会生活.pptx
2025年新高考历史资料 版块五 第十七单元 阶段贯通17 经济与社会生活.pptx
免费
0下载
2023《大考卷》二轮专项分层特训卷·历史【新教材】高频考点12.docx
2023《大考卷》二轮专项分层特训卷·历史【新教材】高频考点12.docx
免费
3下载
我的小文库
实名认证
内容提供者

提供高质量免费文档试卷下载,如果满意请告诉您身边的人,如果不满意请告诉我们,您的意见对于我们很重要,是我们不断进步的动力

阅读排行

确认删除?
回到顶部
客服号
  • 客服QQ点击这里给我发消息
QQ群
  • QQ群点击这里加入QQ群
提交所需资料详情,我们来帮找资料