高考历史复习 板块一 第一单元 阶段贯通1 先秦时期 (2).docx本文件免费下载 【共4页】

高考历史复习  板块一 第一单元 阶段贯通1 先秦时期 (2).docx
高考历史复习  板块一 第一单元 阶段贯通1 先秦时期 (2).docx
高考历史复习  板块一 第一单元 阶段贯通1 先秦时期 (2).docx
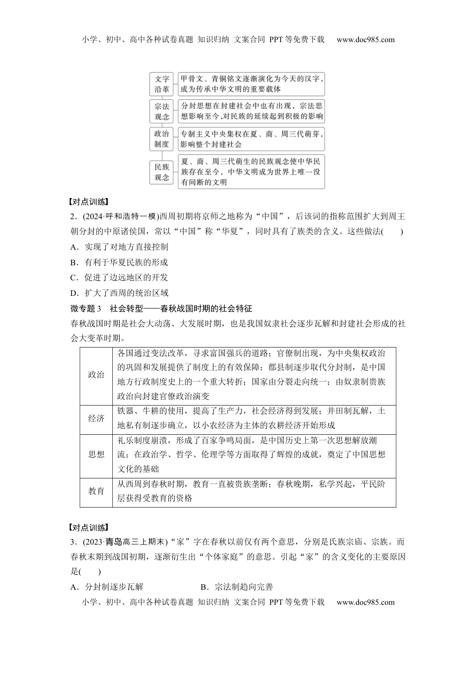
小学、初中、高中各种试卷真题知识归纳文案合同PPT等免费下载www.doc985.com小学、初中、高中各种试卷真题知识归纳文案合同PPT等免费下载www.doc985.com阶段贯通1先秦时期微专题1文明起源——早期中华文明起源的特点原生性中华文明是在欧亚大陆产生的一支原生文明,其经历了从起源到逐步形成的过程,夏、商、周时期逐渐进入阶级社会可信性我国考古学家取得了一系列举世瞩目的成就,大批重要的考古发现为我们研究中华文明的悠久历史提供了重要的实物依据整体性中华文明的演进过程是多元文明的交融,各地区的文化通过相互竞争、碰撞、交融,最终形成了完整的中华文明连续性中华文明源远流长,历经几千年从未中断,一直延续到今天对点训练1.(2023·岳考阳联)有学者在研究中华文明起源时注意到中国独特的地理环境:东部二、三级阶梯的河谷平原适合发展农业,长江、黄河总流域面积大,两河间具有广阔的发展空间、多样化的气候和生态环境,两河的中下游没有不可逾越的地理障碍。这些特征可以共同用来解释中华文明()A.“独立发展”的特征B.“多元一体”的特征C.“连绵不断”的特征D.“农业文明”的特征微专题2家国情怀——夏商周的文明传承小学、初中、高中各种试卷真题知识归纳文案合同PPT等免费下载www.doc985.com小学、初中、高中各种试卷真题知识归纳文案合同PPT等免费下载www.doc985.com对点训练2.(2024·呼和浩特一模)西周初期将京师之地称为“中国”,后该词的指称范围扩大到周王朝分封的中原诸侯国,常以“中国”称“华夏”,同时具有了族类的含义。这些做法()A.实现了对地方直接控制B.有利于华夏民族的形成C.促进了边远地区的开发D.扩大了西周的统治区域微专题3社会转型——春秋战国时期的社会特征春秋战国时期是社会大动荡、大发展时期,也是我国奴隶社会逐步瓦解和封建社会形成的社会大变革时期。政治各国通过变法改革,寻求富国强兵的道路;官僚制出现,为中央集权政治的巩固和发展提供了制度上的有效保障;郡县制逐步取代分封制,是中国地方行政制度史上的一个重大转折;国家由分裂走向统一;由奴隶制贵族政治向封建官僚政治演变经济铁器、牛耕的使用,提高了生产力,社会经济得到发展;井田制瓦解,土地私有制逐步确立,以小农经济为主体的农耕经济开始形成思想礼乐制度崩溃,形成了百家争鸣局面,是中国历史上第一次思想解放潮流;在政治学、哲学、伦理学等方面取得了辉煌的成就,奠定了中国思想文化的基础教育从西周到春秋时期,教育一直被贵族垄断;春秋晚期,私学兴起,平民阶层获得受教育的资格对点训练3.(2023·高三上期末青岛)“家”字在春秋以前仅有两个意思,分别是氏族宗庙、宗族。而春秋末期到战国初期,逐渐衍生出“个体家庭”的意思。引起“家”的含义变化的主要原因是()A.分封制逐步瓦解B.宗法制趋向完善小学、初中、高中各种试卷真题知识归纳文案合同PPT等免费下载www.doc985.com小学、初中、高中各种试卷真题知识归纳文案合同PPT等免费下载www.doc985.comC.生产关系的变革D.各国变法的推动“目的、意在”类选择题目的型是近年高考的流行方式,一般表述有类题设问“目的”“根本目的”“旨在”“意在”“重在”“了为”“出点发”等。情境一般是史事件中的人物言或者是措施、做法。无是史人物,是史设计历论论历还历事件,只要涉及人物的用意或事件的目的,都离不了特定的空背景,也就是段特征,脱时阶注意合代背景和干材料思考,也就是以干材料的明确主干知,以空确应结时题题关键词识时定主干知的演脉。同注意史人物的性,其言和措施吻合其立识变络时历阶级属论应该阶级场。而言之,目的有性又有代性。另外,如果是者点或者看法,要注意其总既阶级时学观还言的指向性,弄其言下之意。论清(2023·全甲卷,国24)西周分封制下,诸侯国君爵位由高到低称为公、侯、伯、子、男。楚国先祖在西周初被封以“子男之田”,春秋时期,楚国国君自称为王,称霸中原,争当华夏盟主,孔子编撰《春秋》,仍坚持称楚王为“楚子”。孔子此举目的是()A.实录历史事实B.提升周王权威C.维护等级秩序D.强调文化差异解题过程审读题干①时空:春秋时期。②主旨:...

1、当您付费下载文档后,您只拥有了使用权限,并不意味着购买了版权,文档只能用于自身使用,不得用于其他商业用途(如 [转卖]进行直接盈利或[编辑后售卖]进行间接盈利)。
2、本站所有内容均由合作方或网友上传,本站不对文档的完整性、权威性及其观点立场正确性做任何保证或承诺!文档内容仅供研究参考,付费前请自行鉴别。
3、如文档内容存在违规,或者侵犯商业秘密、侵犯著作权等,请点击“违规举报”。

碎片内容

与本文档类似文档
高考历史复习  板块四 第十四单元 训练43 中古时期的亚洲、非洲和美洲.docx
高考历史复习 板块四 第十四单元 训练43 中古时期的亚洲、非洲和美洲.docx
免费
0下载
2020年浙江省高考历史【1月】(含解析版) word版.doc
2020年浙江省高考历史【1月】(含解析版) word版.doc
免费
19下载
2024年新高考历史资料  高考热点03 制度自信,国家治理(讲义)(原卷版).docx
2024年新高考历史资料 高考热点03 制度自信,国家治理(讲义)(原卷版).docx
免费
0下载
高考历史复习  第30讲 第二次世界大战与战后国际秩序的形成(练习)(原卷版).docx
高考历史复习 第30讲 第二次世界大战与战后国际秩序的形成(练习)(原卷版).docx
免费
0下载
高考历史复习  第23讲 走向整体的世界(讲义)(解析版).docx
高考历史复习 第23讲 走向整体的世界(讲义)(解析版).docx
免费
0下载
2006年河北高考文综真题及答案 (1).doc
2006年河北高考文综真题及答案 (1).doc
免费
0下载
2019年高考历史试卷(上海)(空白卷) (2).docx
2019年高考历史试卷(上海)(空白卷) (2).docx
免费
0下载
2023年高考历史真题(新课标)(原卷版) word版.docx
2023年高考历史真题(新课标)(原卷版) word版.docx
免费
20下载
1998年湖南高考历史真题及答案.doc
1998年湖南高考历史真题及答案.doc
免费
2下载
秘籍01  选择题·解题突破和技巧(课件) - 备战2024年高考历史抢分秘籍(新高考专用).pptx
秘籍01 选择题·解题突破和技巧(课件) - 备战2024年高考历史抢分秘籍(新高考专用).pptx
免费
0下载
2025年新高考历史资料  板块三 专题九 世界文明的演进、政治制度与社会治理 .docx
2025年新高考历史资料 板块三 专题九 世界文明的演进、政治制度与社会治理 .docx
免费
0下载
2023《微专题·小练习》·历史·新教材第1练.docx
2023《微专题·小练习》·历史·新教材第1练.docx
免费
14下载
2014高考四川卷文综历史试题及答案.docx
2014高考四川卷文综历史试题及答案.docx
免费
17下载
2025年新高考历史资料  第01讲 中华文明的起源与早期国家(讲义)(解析版).docx
2025年新高考历史资料 第01讲 中华文明的起源与早期国家(讲义)(解析版).docx
免费
0下载
2023《微专题·小练习》·历史专练二十四 世纪之交的世界格局.docx
2023《微专题·小练习》·历史专练二十四 世纪之交的世界格局.docx
免费
18下载
2012年高考历史试卷(江苏)(空白卷)   .doc
2012年高考历史试卷(江苏)(空白卷) .doc
免费
0下载
2022年新高考湖北历史高考真题(解析版).docx
2022年新高考湖北历史高考真题(解析版).docx
免费
26下载
2023年高考历史试卷(重庆)(空白卷) (2).docx
2023年高考历史试卷(重庆)(空白卷) (2).docx
免费
0下载
2025年新高考历史资料  第09讲 明至清中叶的经济与文化(讲义)(解析版).docx
2025年新高考历史资料 第09讲 明至清中叶的经济与文化(讲义)(解析版).docx
免费
0下载
2024年新高考历史资料  重难点03 魏晋到隋唐:草与禾的交融(解析版).docx
2024年新高考历史资料 重难点03 魏晋到隋唐:草与禾的交融(解析版).docx
免费
0下载
我的小文库
实名认证
内容提供者

提供高质量免费文档试卷下载,如果满意请告诉您身边的人,如果不满意请告诉我们,您的意见对于我们很重要,是我们不断进步的动力

阅读排行

确认删除?
回到顶部
客服号
  • 客服QQ点击这里给我发消息
QQ群
  • QQ群点击这里加入QQ群
提交所需资料详情,我们来帮找资料