高考历史复习 版块五 第十七单元 第58讲 食物生产与社会生活.docx本文件免费下载 【共11页】

高考历史复习  版块五 第十七单元 第58讲 食物生产与社会生活.docx
高考历史复习  版块五 第十七单元 第58讲 食物生产与社会生活.docx
高考历史复习  版块五 第十七单元 第58讲 食物生产与社会生活.docx
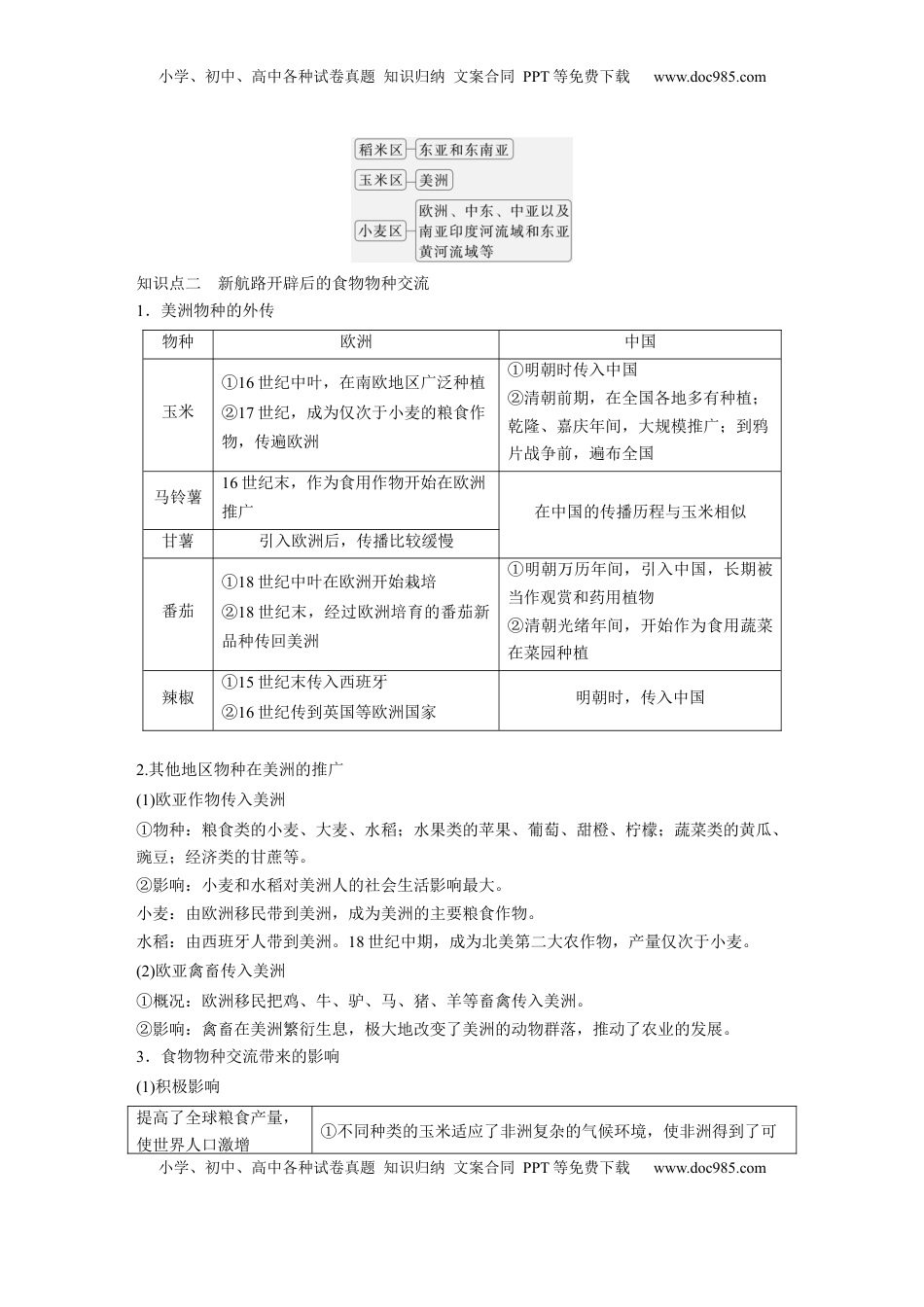
小学、初中、高中各种试卷真题知识归纳文案合同PPT等免费下载www.doc985.com小学、初中、高中各种试卷真题知识归纳文案合同PPT等免费下载www.doc985.com第58讲食物生产与社会生活主题概览食物生产是人类重要的经济活动,也是人类得以延续的物质基础,深刻影响着人类历史发展的进程。1.食物生产的产生与发展:(1)在原始社会,人类由食物的采集者转变为食物的生产者,促进了人类走向文明时代。世界不同区域的原始农业各具特色,孕育出各自不同的古代文明。随着生产力的发展,产品有了剩余,私有制、阶级和国家出现,人类进入文明社会。(2)工业革命后,食物的生产、储备逐步实现了现代化。(3)当今世界保障粮食安全与食品安全仍是各国政府面临的首要任务。2.物种交流与社会生活:(1)新航路开辟前,物种交流多在大陆内部或相邻地区进行。随着新航路的开辟,食物物种的交流在全世界范围内频繁进行。(2)物种交流极大地丰富了人们的食物种类,改善了人类的日常生活,也推动了社会经济和贸易的发展,但也对生态环境产生了一定的消极影响。知识点一从食物采集到食物生产1.人类早期的生产与生活(1)采集和渔猎:人们使用木、骨和石等材料制作的工具从事采集和渔猎,过着迁徙的生活。(2)农耕和畜牧条件人类掌握了某些动植物的生长规律,学会了选择、驯化野生动植物出现大约1万年前意义①农业的出现是人类经济和社会生活的第一次革命,人类开始从食物采集者转变为食物生产者②促进了生活和生产方式的变化小学、初中、高中各种试卷真题知识归纳文案合同PPT等免费下载www.doc985.com小学、初中、高中各种试卷真题知识归纳文案合同PPT等免费下载www.doc985.com③推动了科学技术的发展2.不同地区的食物生产与社会生活(1)两河流域和尼罗河流域①食物生产:种植大麦和小麦,饲养山羊、绵羊、牛等家畜。②社会生活:在古巴比伦王国,王室和神庙拥有土地。(2)古代中国食物生产分为北方粟麦农业区和南方稻作农业区社会生活①商和西周时期:土地掌握在君主和各级贵族手中,农夫集体耕作②战国以后:铁犁牛耕得以应用;农民以家庭为基本单位进行生产③秦以后:统治者推行重农抑商政策④秦汉到隋唐:逐渐形成北方旱田和南方水田两种精耕细作的农业技术体系(3)古代希腊:大麦和小麦成为主要粮食作物,只有公民才能拥有土地。(4)古代罗马:以谷物生产为主,土地国有。(5)古代美洲:主要粮食作物是玉米、甘薯、马铃薯。阿兹特克人的土地制度为贵族私有和村社公有。3.生产关系的变化(1)农业产生以后,男子开始在生产中占据主导地位,女子退居从属地位。(2)生产力的发展,使产品有了剩余,出现了私有财产,氏族内部出现了贫富分化,阶级和国家应运而生。1.思考·情境问题同在《世界地理》中述的的形成,可括以下程:张铸农业总论阐农业概为过根据材料并结合所学知识,分析原始农业形成与发展的原因。试答:________________________________________________________________________2.阐释·核心概念[精耕细作]指的是在一定面的土地上,投入多的生料、和技,行致的土积较产资劳动术进细地耕作,最大限度提高位面量。主要表在力的大量投入、生工具的不单积产现农业劳动产断改、耕作技制度的不成熟和田基施的修等方面。精耕作是中古进术与断农础设兴与维护细国代的生模式和基本特色,也是中古代期居于世界先地位的因素。农业产国农业经济长领关键3.图解·关键知识原始农业时期不同地区栽培的主要作物小学、初中、高中各种试卷真题知识归纳文案合同PPT等免费下载www.doc985.com小学、初中、高中各种试卷真题知识归纳文案合同PPT等免费下载www.doc985.com知识点二新航路开辟后的食物物种交流1.美洲物种的外传物种欧洲中国玉米①16世纪中叶,在南欧地区广泛种植②17世纪,成为仅次于小麦的粮食作物,传遍欧洲①明朝时传入中国②清朝前期,在全国各地多有种植;乾隆、嘉庆年间,大规模推广;到鸦片战争前,遍布全国马铃薯16世纪末,作为食用作物开始在欧洲推广在中国的传播历程与玉米相似甘薯引入欧洲后,传播比较缓慢番茄①18世纪中叶在欧洲开始栽培②18世纪末,经过欧洲培育的番茄新品种传回美洲①明朝万历年...

1、当您付费下载文档后,您只拥有了使用权限,并不意味着购买了版权,文档只能用于自身使用,不得用于其他商业用途(如 [转卖]进行直接盈利或[编辑后售卖]进行间接盈利)。
2、本站所有内容均由合作方或网友上传,本站不对文档的完整性、权威性及其观点立场正确性做任何保证或承诺!文档内容仅供研究参考,付费前请自行鉴别。
3、如文档内容存在违规,或者侵犯商业秘密、侵犯著作权等,请点击“违规举报”。

碎片内容

与本文档类似文档
2023《微专题·小练习》·历史专练二十六 古代手工业的进步.docx
2023《微专题·小练习》·历史专练二十六 古代手工业的进步.docx
免费
30下载
高考历史专题04  明清社会转型(学生卷)- 2024年高考真题和模拟题历史分类汇编(全国通用).docx
高考历史专题04 明清社会转型(学生卷)- 2024年高考真题和模拟题历史分类汇编(全国通用).docx
免费
0下载
2024年新高考历史资料  近代战争与西方文化的扩张专项练习--2024届高三历史统编版二轮复习原卷版.docx
2024年新高考历史资料 近代战争与西方文化的扩张专项练习--2024届高三历史统编版二轮复习原卷版.docx
免费
0下载
2024版《大考卷》全程考评特训卷·历史【新教材】单元检测八.docx
2024版《大考卷》全程考评特训卷·历史【新教材】单元检测八.docx
免费
23下载
精品解析:2025届上海市奉贤区高三上学期一模历史试题(原卷版).docx
精品解析:2025届上海市奉贤区高三上学期一模历史试题(原卷版).docx
免费
0下载
高考历史复习  单元突破卷05  晚清时期的内忧外患与救亡图存(原卷版) .docx
高考历史复习 单元突破卷05 晚清时期的内忧外患与救亡图存(原卷版) .docx
免费
0下载
2016高考海南卷历史试题(含答案).pdf
2016高考海南卷历史试题(含答案).pdf
免费
17下载
2023《微专题·小练习》·历史滚动训练二(必修一、二).docx
2023《微专题·小练习》·历史滚动训练二(必修一、二).docx
免费
28下载
高考历史五年真题专题16  选择性必修3 文化交流与传播( 解析版).docx
高考历史五年真题专题16 选择性必修3 文化交流与传播( 解析版).docx
免费
0下载
适用于新高考新教材备战2025届高考历史一轮总复习第7单元中国共产党成立与新民主主义革命的探索和胜利课时练第22讲人民解放战争课件.pptx
适用于新高考新教材备战2025届高考历史一轮总复习第7单元中国共产党成立与新民主主义革命的探索和胜利课时练第22讲人民解放战争课件.pptx
免费
0下载
高中2022·微专题·小练习·历史【新高考】专题小练12.docx
高中2022·微专题·小练习·历史【新高考】专题小练12.docx
免费
0下载
2024年新高考历史资料  高考热点01 红色党史,逐梦征程(练习)(原卷版).docx
2024年新高考历史资料 高考热点01 红色党史,逐梦征程(练习)(原卷版).docx
免费
0下载
上海市虹口区2014年高三第二学期期中(二模)学科质量检测历史试题及答案(word版).doc
上海市虹口区2014年高三第二学期期中(二模)学科质量检测历史试题及答案(word版).doc
免费
0下载
2023《微专题·小练习》·历史·新教材专题小练 15.docx
2023《微专题·小练习》·历史·新教材专题小练 15.docx
免费
5下载
高考历史复习  专题02 秦汉统一多民族国家的建立和巩固(好题冲关)(解析版).docx
高考历史复习 专题02 秦汉统一多民族国家的建立和巩固(好题冲关)(解析版).docx
免费
0下载
高中2023《微专题·小练习》·历史·新教材第26练.docx
高中2023《微专题·小练习》·历史·新教材第26练.docx
免费
0下载
2013年高考历史试卷(新课标Ⅱ)(空白卷) (9).docx
2013年高考历史试卷(新课标Ⅱ)(空白卷) (9).docx
免费
0下载
高考历史专题14 二战后的世界(原卷卷).docx
高考历史专题14 二战后的世界(原卷卷).docx
免费
0下载
2025年新高考历史资料  版块五 第十七单元 阶段贯通17 经济与社会生活.pptx
2025年新高考历史资料 版块五 第十七单元 阶段贯通17 经济与社会生活.pptx
免费
0下载
2023《大考卷》二轮专项分层特训卷·历史【新教材】高频考点12.docx
2023《大考卷》二轮专项分层特训卷·历史【新教材】高频考点12.docx
免费
3下载
我的小文库
实名认证
内容提供者

提供高质量免费文档试卷下载,如果满意请告诉您身边的人,如果不满意请告诉我们,您的意见对于我们很重要,是我们不断进步的动力

阅读排行

确认删除?
回到顶部
客服号
  • 客服QQ点击这里给我发消息
QQ群
  • QQ群点击这里加入QQ群
提交所需资料详情,我们来帮找资料